Click here to close
Hello! We notice that you are using Internet Explorer, which is not supported by Xenbase and may cause the site to display incorrectly.
We suggest using a current version of Chrome,
FireFox, or Safari.
???displayArticle.abstract???
Chromatin directs de novo microtubule (MT) nucleation in dividing cells by generating a gradient of GTP-bound Ran protein (RanGTP) that controls the activity of a number of spindle assembly factors (SAFs). It is now well established that these MTs are essential for the assembly of a functional bipolar spindle. Although it has been shown that RanGTP-dependent MT nucleation requires γ-tubulin and a number of RanGTP-regulated proteins, the mechanism involved is still poorly understood. We previously showed that the mitotic kinase Aurora A, which is activated in a RanGTP-dependent manner in mitotic cells, has a role in this pathway. Here we show that Aurora A interacts with and phosphorylates the γTURC adaptor protein NEDD1 at a single residue, Ser405. Ser405 phosphorylation is not required for centrosomal MT nucleation but is critical for MT nucleation in the vicinity of the chromosomes in mitotic cells. Moreover, it is essential for RanGTP aster formation and chromatin-driven MT assembly in Xenopus egg extracts. Our data suggest that one important function of Aurora A in mitotic cells is to promote MT nucleation around the chromatin by phosphorylating NEDD1, and thereby to promote functional spindle assembly.
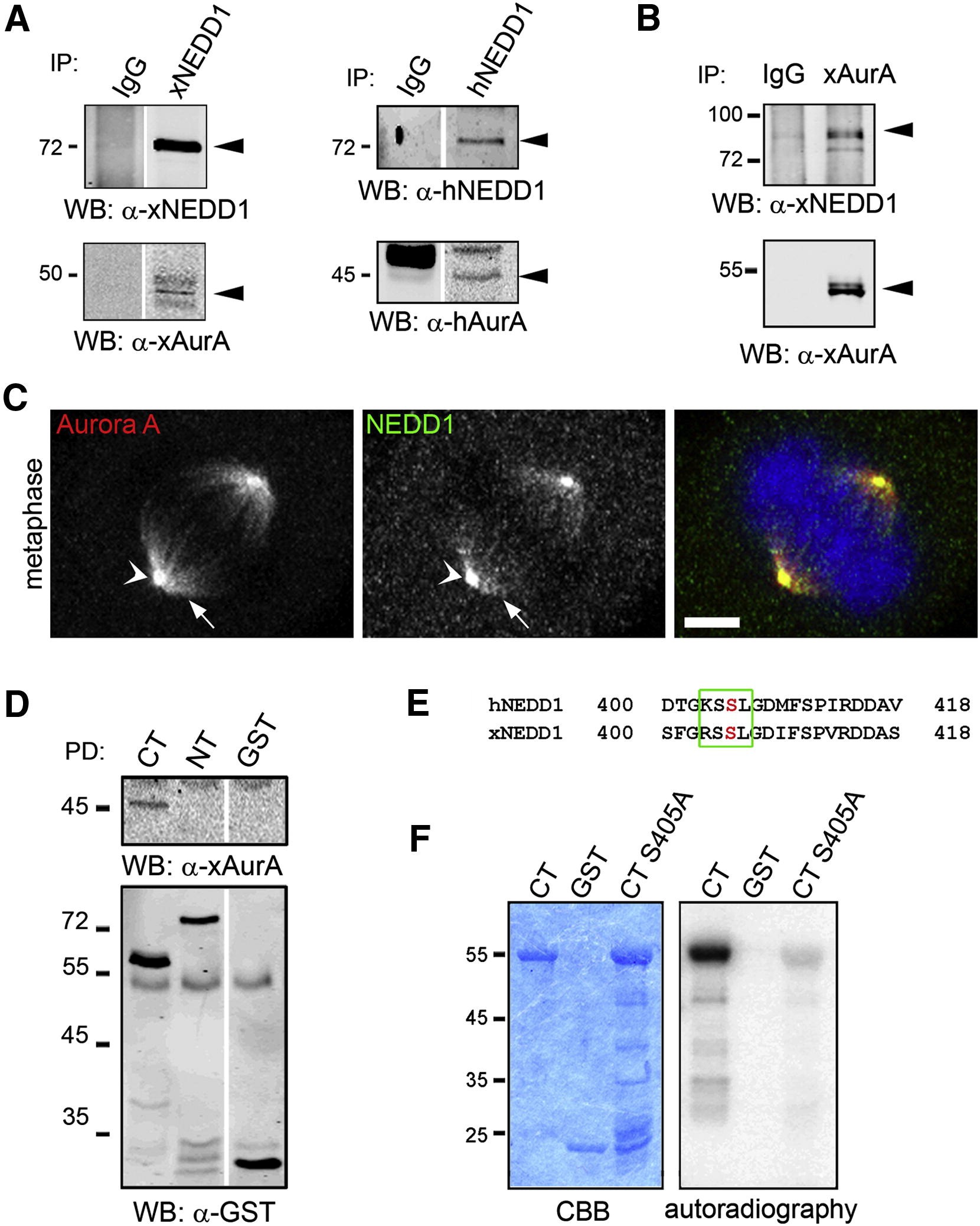
Figure 1. Aurora A Interacts With and Phosphorylates NEDD1 in Mitosis(A) Western blot analysis of NEDD1 immunoprecipitations from CSF-arrested Xenopus laevis egg extracts (left) and mitotic HeLa cells lysates (right). Anti-xNEDD1 antibodies specifically immunoprecipitated xNEDD1 and xAurora A from egg extract. Mouse anti-hNEDD1 antibodies immunoprecipitated hNEDD1 and hAurora A from mitotic HeLa cells (the unspecific rabbit IgGs used as control are strongly recognized by the anti-rabbit secondary antibodies).(B) Western blot analysis of xAurora A immunoprecipitation from CSF-arrested egg extracts. The anti-xAurora A antibodies specifically immunoprecipitate Aurora A and NEDD1.(C) Confocal images of a HeLa cell in metaphase showing the localizations of Aurora A and NEDD1 by immunofluorescence. Aurora A and NEDD1 colocalize at the centrosome (arrowhead) and at the spindle MTs (arrow). A maximum projection is shown. In the merge image, Aurora A is in red, NEDD1 is in green, and DNA is in blue. Scale bar represents 5 μm.(D) Western blot analysis of a pull-down experiment using GST-fusion proteins of the C-terminal (CT) and N-terminal (NT) domains of xNEDD1. GST-NEDD1-CT (CT), GST-NEDD1-NT (NT), or GST alone were immobilized on anti-GST antibody-coated beads and incubated in CSF-arrested egg extract. The beads were retrieved, washed, and resuspended in loading buffer. The recombinant proteins are visualized with anti-GST antibodies in the lower panel. Aurora A was specifically recovered only with GST-xNEDD1-CT, as shown on the western blot with anti-Aurora A antibodies in the upper panel.(E) Alignment of the human and frog NEDD1 sequences containing the conserved Ser405 found to be phosphorylated in vitro by Aurora A. The conserved motif for Aurora A phosphorylation [R/K]-X-[S/T]-[I/L/V] is framed in green, with Ser405 highlighted in red.(F) Coomassie brilliant blue (CBB)-stained gel and autoradiography of an in vitro kinase assay with His-xAurora A and GST, GST-xNEDD1-CT, and GST-xNEDD1-CTS405A. xAurora A phosphorylates GST-xNEDD1-CT specifically, but not xNEDD1 CT S405A. This shows that Aurora A phosphorylates NEDD1 at Ser405.See also Figures S1 and S2.
Figure 2. NEDD1 Phosphorylation Is Required for Chromosome Alignment, but Not for γ-Tubulin Targeting(A) Immunofluorescence images of NEDD1-silenced cells transfected with RNAi-resistant Flag-NEDD1 wild-type (WT), Flag-NEDD1-S405A (S405A), or Flag-NEDD1-S405D (S405D). The exogenously expressed NEDD1 variants were detected with anti-Flag antibodies (in green). MTs are in red; DNA is in blue. Scale bar represents 5 μm.(B) Immunofluorescence images of NEDD1-silenced cells transfected with RNAi-resistant Flag-NEDD1-WT (WT), Flag-NEDD1-S405A (S405A), or Flag-NEDD1-S405D (S405D) and processed for immunofluorescence to visualize γ-tubulin (red), the Flag-tagged recombinant proteins (green), and DNA (blue). Scale bar represents 5 μm.(C) Quantification of the percentage of spindles with misaligned chromosomes in experiments similar to (B). Depicted is the average of two independent experiments and its SD.(D) Western blot analysis of cell lysates from the different experimental conditions shown in (B). The anti-NEDD1 antibodies recognize both the endogenous and recombinant forms of NEDD1. In NEDD1-silenced cells, the endogenous protein (marked with one asterisk) is almost undetectable. The exogenously expressed recombinant proteins (marked with two asterisks) show levels comparable to endogenous NEDD1. Tubulin signal is shown as a loading control.(E) Cold-stable assay to monitor K-fiber stability in NEDD1-silenced cells expressing Flag-NEDD1-WT (+WT), Flag-NEDD1-S405A (+S405A), or Flag-NEDD1-S405D (+S405D) as indicated. The quantification shows the percentage of metaphase-like cells with intact K-fibers (prominent K-fibers), K-fiber remnants (remnant MTs), or no MTs (no MTs). The red dashed lines mark the percent of each category for the control condition (silenced cells expressing Flag-NEDD1-WT). The graph shows a representative experiment out of three independent experiments (each with n ≥ 30).See also Figure S3.
Figure 3. NEDD1 Phosphorylation at Ser405 Is Essential for Chromosome-Dependent MT Nucleation(A) Immunofluorescence images of control and NEDD1-silenced HeLa cells incubated in nocodazole and fixed 5 min after washout. NEDD1-silenced cells are strongly impaired for MT regrowth. In the merge, MTs are in red and DNA is in blue. Scale bar represents 5 μm.(B) Immunofluorescence images of NEDD1-silenced HeLa cells expressing RNAi-resistant Flag-hNEDD1 (+WT), Flag-hNEDD1 S405A (+S405A), or Flag-hNEDD1 S405D (+S405D) incubated in nocodazole and fixed 5 min after washout. The centrosomes (indicated by arrows) are visualized by GFP-centrin (here shown in blue) stably expressed in this HeLa cell line. The recombinant proteins are detected with anti-Flag antibodies (displayed in green), and tubulin is shown in red. Chromosomal MTs marked with arrowheads are absent in cells expressing Flag-hNEDD1 S405A. Scale bar represents 5 μm.(C) Quantification of the number of MT asters per cell, 5 min after nocodazole washout. In the box-and-whiskers plot, boxes show the upper and lower quartiles (25%5%) with a line at the median, whiskers extend from the 10th to the 90th percentile, and dots correspond to outliers. ∗p ≤ 0.05; ∗∗p ≤ 0.01; ∗∗∗p ≤ 0.005. The graph shows one representative experiment out of nine independent experiments (each with n ≥ 30).See also Figure S4.
Figure 4. NEDD1 Ser405 Phosphorylation Is Essential for Chromatin- and RanGTP-Dependent MT Nucleation in Xenopus laevis Egg Extracts(A) RanGTP asters formed in control mock-depleted egg extract (mock), NEDD1-depleted extract (+buffer), and depleted extract supplemented with human recombinant flag-NEDD1 (WT), Flag-NEDD1 S405A (+S405A), or Flag-NEDD1 S405E (+S405E). The images correspond to squashes taken at 5, 10, 15, and 20 min after RanGTP addition to a CSF extract. MTs are visualized by addition of rhodamine tubulin to the extract. Scale bar represents 25 μm.(B) Quantification of the number of RanGTP asters in each experimental condition. The graph shows one representative experiment out of four independent experiments.(C) Western blot analysis of the extracts used for (A) and (B) showing that endogenous NEDD1 in mock extract was efficiently depleted, and showing the different recombinant proteins that were added to the depleted extract. The tubulin signal is shown as loading control.(D) Images of DNA-coated beads incubated in cycled extract as indicated for 30 min. Rhodamine tubulin was added to the extract for visualization. DNA was stained with Hoechst. Note that the beads are autofluorescent. Scale bar represents 25μm.(E) Quantification of the DNA bead-dependent MT nucleation shown in (D). The total tubulin intensity around each DNA bead cluster was measured and normalized by the cluster size. In the box-and-whiskers plot, boxes show the upper and lower quartiles (25%5%) with a line at the median. ∗∗∗p < 0.005; ns, no statistical difference using Student t test. The graph shows one of two independent experiments.
Figure S1. Aurora A Binds Directly and Phosphorylates the C-Terminal Half of NEDD1 in Egg Extract and In Vitro (A) Schematic representation of the NEDD1 fragments used in this work. (B) Western blot analysis of an in vitro binding assay. GST- xNEDD1 CT (CT) or GST- xNEDD1 NT
(NT) were immobilized on anti GST-antibodies coated beads and incubated with purified His-GFP-xAurora. The beads were retrieved, washed and resuspended in loading buffer. Aurora A was found strongly associated to GST-xNEDD1 CT but not to GST-xNEDD1 NT.
(C) The silencing of Aurora A does not alter the localization of NEDD1 to the centrosomes and spindle poles. Immunofluorescence images of control (left) and Aurora A (right) silenced Hela cells 24h after siRNA transfection. Aurora A is in red and DNA in blue. Scale bar, 5 μm.
(D) The silencing of NEDD1 does not alter the localization of Aurora A to the centrosomes and spindle poles. Immunofluorescence images of control (left) and NEDD1 (right) silenced Hela cells 48h after siRNA transfection. NEDD1 is in red and DNA in blue. Scale bar, 5 μm.
(E) Western Blot of cell lysates from control and Aurora A or NEDD1 silenced cells showing the efficiency of depletion of the corresponding proteins. Tubulin was used as a loading control.
(F) In vitro kinase assay with Xenopus proteins: His-xAurora A phosphorylates specifically the C- terminal domain of xNEDD1 (CT). Control GST and the N-terminal domain of xNEDD1 (NT) are not phosphorylated. The CBB stained gel and the corresponding autoradiography are shown. The asterisk indicates a degradation product of GST-xNEDD1 NT.
(G) In vitro kinase assay with human proteins: His-hAurora A phosphorylates specifically the C- terminal fragment of hNEDD1 (CT) and not GST. The CBB stained gel and the corresponding autoradiography are shown.
Figure S2. NEDD1 S405 Is Phosphorylated in CSF-Arrested Xenopus Egg Extracts and in Mitotic HeLa Cells
(A) Representative MS/MS spectra of the identified phosphorylated peptides for the human and X. laevis NEDD1. Flag-NEDD1 was expressed in HeLa cells and pulled down with anti-Flag coated beads from lysates of cells synchronized in mitosis. Endogenous NEDD1 was immunoprecipitated from CSF arrested Xenopus egg extracts.
(B) Peptide sequences, Mascot score and PhosphoRS [1] score of identified phosphosites. In case of ambiguous phosphorylation assignment all possible sites are shown.
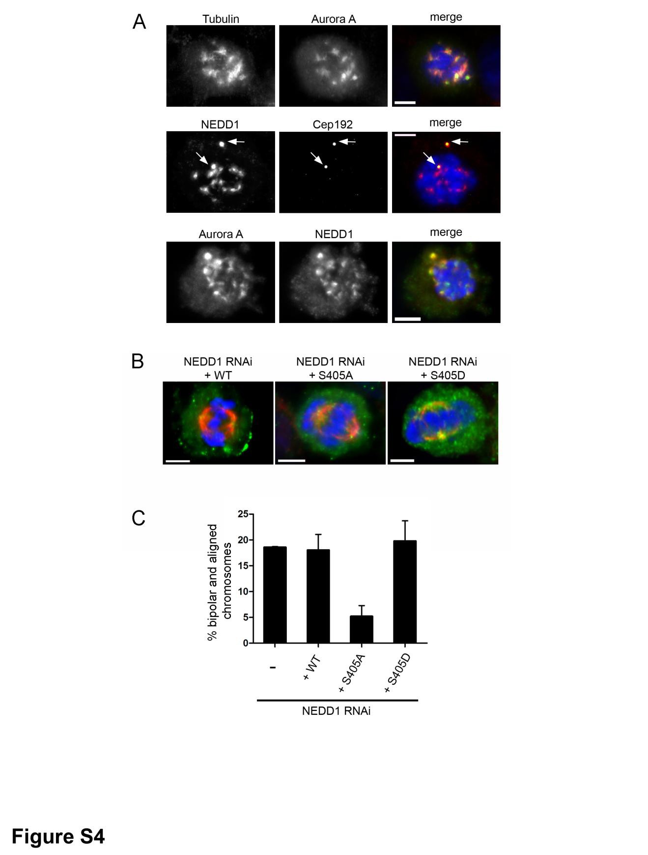
Figure S4.
(A) NEDD1 and Aurora A colocalize at sites of MT nucleation. Immunofluorescence images of mitotic HeLa cells treated with nocodazole for 3h and fixed 5 min after nocodazole washout. The upper panel shows that Aurora A (green) localizes to all the MT asters (red). The medium panel shows that NEDD1 (red) localizes to both chromosomal and centrosomal asters. Centrosomes (arrows) were visualized with antibodies against the centrosomal marker Cep192 (green). The lower panel shows that Aurora A (red) colocalizes with NEDD1 (green). DNA was stained with Hoechst (blue). Scale bar, 5 μm.
(B) NEDD1 phosphorylation at Ser405 is essential for chromosome alignment. Representative images of NEDD1 silenced Hela cells incubated in nocodazole and fixed 45 min after nocodazole washout. Cells expressing Flag-hNEDD1 S405A showed a strong chromosome misalignment phenotype. MTs are shown in red, the Flag-hNEDD1 proteins (as detected with anti-Flag antibodies) in green and DNA in blue. Scale bar 5 μm.
(C) Quantification of the percentage of cells with a bipolar spindle and fully aligned chromosomes in the different experimental conditions shown in (B). The graph shows the averages from 3 independent experiments. The bars correspond to the standard error of the mean.
Figure S3.
(A) Quantification of the tubulin and Flag fluorescence signal along the width of spindles assembled in NEDD1 silenced Hela cells expressing Flag-hNEDD1 WT (WT), Flag-hNEDD1 S405A (S405A) or Flag-hNEDD1 S411A (S411A) corresponding to the experiment shown in Figure 2A. The fluorescence signal intensity of tubulin (red lines) and the different Flag-tagged NEDD1 variants (green lines) were quantified along the lines across the half spindles (as indicated) using the lot Profilefunction of ImageJ software. The fluorescence intensities were plotted as a function of the line length. Flag-NEDD1 wt and Flag-NEDD1 405A localize to the spindle MTs whereas Flag-NEDD1 411A does not, as previously described [8]. Scale bars, 5 μm.
(B) Quantification of the -tubulin and Flag fluorescence signal along the width of spindles assembled in NEDD1 silenced Hela cells expressing Flag-hNEDD1 WT (WT), Flag-hNEDD1 S405A (S405A) or Flag-hNEDD1 S411A (S411A) corresponding to the experiment shown in Figure 2B. The fluorescence signal intensity of -tubulin (blue lines) and the different flag-tagged NEDD1 variants (green lines) were quantified along the lines across the half spindles (as indicated) using the lot Profilefunction of ImageJ. The fluorescence intensities were plotted as a function of the line length. Flag-NEDD1 wt and Flag-NEDD1 405A localize to the spindle MTs similarly to -tubulin. In silenced cells expressing Flag-NEDD1 411A, neither -tubulin nor the recombinant NEDD1 variant localize to spindle MTs. Scale bars, 5 μm.
(C) Representative images of the categories used for the quantification of K-fiber stability shown in Figure 2E. The images correspond to NEDD1 silenced Hela cells expressing Flag-hNEDD1 WT incubated in the cold. MTs are shown in red, anti-Flag is shown in green and the DNA in blue. Scale bar, 5 μm.