|
Figure 2. mNanog possesses dorsal mesoderm-inducing activity.A) RT-PCR analysis of various marker gene expressions. Expressions of chd, gsc, and xlim-1 (dorsal mesoderm markers), Xbra (pan-mesoderm marker), Xwnt8, mix, mixer (ventral mesoderm markers), Cer, and Sox17alpha (endoderm marker) were observed. Ornithine decarboxylase (ODC) was also observed as a quantitative control. 200 pg (lane 5, 6) or 400 pg (lane 7, 8) of mNanog was injected into the AC region of 2-cell embryos. ACs were dissected at stage 9, treated with 10 ng/ml of Activin A (lane 4, 6, 8), and cultured until stage 11. Whole embryo (WE; stage 11) was also examined. B) Full-length (FL) or a deletion mutant of mNanog (deltaCD) was injected and marker gene expressions were observed. Upper column shows a diagram of the mNanog construct. Filled and gray boxes indicate the homeodomain (HD) and W-repeat (WR) regions, respectively. Arrow shows the position of primers for RT-PCR. Lower column shows the result. Non-injected AC (lane 1); full-length (FL) mNanog injected (lane 2); mNanogΔCD injected (lane 3). The level of mNanog was also observed to check the precision of injection (4th column). C–F) The effects of mNanog injection on endogenous chd/Xbra expressions. Scale bar; 500 µm. Expressions of chd in stage-12 embryos injected with 800 pg of lacZ (C) alone or 200 pg of mNanog and 400 pg of lacZ (D) into the ventral marginal zone at the 4-cell stage. These patterns are representative of 17/17 (C) and 12/15 (D) embryos. Black arrow indicates endogenous chd expression. Expression of Xbra in stage-11 embryos injected with nothing (E) or 200 pg of mNanog and 400 pg of lacZ (F) into the ventral marginal zone at the 4-cell stage. These patterns are representative of 9/9 (E) and 8/11 (F) embryos. White arrow indicates the mNanog-injected region. Injected area was active-stained by Red-Gal (Except for (E)). D: Dorsal. V: Ventral. G) Comparison of mesodermal gene expressions between AC cells injected with several doses of mNanog (lane 3–5) and those treated with Activin A (lane 6, 7). We observed the expression of gsc (1st column), chd (2nd column), Xbra (3rd column), and ODC (4th column). H) mNanog did not induce target genes of early canonical Wnt signaling. 100 pg (lane 2), 200 pg (lane 3), or 300 pg (lane 4) of mNanog was injected into animal poles and dissected at stage 8. Similarly, 500 pg of ß-catenin was injected and dissected (lane 5). Transcription of siamois (1st column) and Xnr3 (2nd column) was observed.
|
|
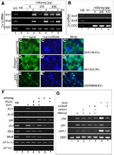
Figure 3. Inhibition of nodal signaling did not effectively reduce dorsal mesoderm gene expression induction by mNanog.A) Xnr1 and Xnr2 expressions were observed in stage-11 ACs injected with 0 pg (lane 3, 4), 200 pg (lane 5, 6), or 400 pg (lane 7, 8) of mNanog, and then treated with Activin A (lane 4, 6, 8). B) Xnr5 and Xnr6 expression were observed in stage-9 ACs injected with 0 pg (lane 3), 200 pg (lane 4), or 400 pg of mNanog. C–E) Change in intracellular localization of Smad2 with mNanog injection. 1 ng of Smad2GFP was coinjected with mNanog into the animal pole region of 2-cell embryos. AC was dissected from the injected embryos at stage 9 and observed. Smad2GFP-injected AC (C, C′, and C″), Smad2GFP and 400 pg of mNanog injected AC (D, D′, and D″), Smad2GFP and 10 pg of Xnr5 injected AC (E, E′, and E″). For nuclear staining in living cells, Hoechst 33342 was used (C′, D′, and E′). The number indicates cells in which GFP signal was detected in nuclei and total GFP-positive cells. Merged images (C″, D″, and E″). Scale bar: 50 µm. White arrow in (D) indicates nuclear localization of GFP signal with the mNanog injection. F) The effect of truncated ALK4 on mesoderm gene induction by mNanog. For positive controls, injection with Xnr5 was also performed. G) The effect of cleavage mutants of Xnr1 (cmXnr1) and Xnr2 (cmXnr2) on mesoderm gene induction by mNanog. As a positive control, we used Xnr2. In (F) and (G), AC was dissected at stage 9 and cultured to stage 11.
|
|
Figure 4. Dorsal mesoderm induction by mNanog was involved with inhibition of BMP signaling.A) Target genes of BMP signaling were inhibited by mNanog injection, based on the expressions of Xvent1 (1st column), Xvent2 (2nd column), BMP4 (3rd column), and ODC (4th column). 0 pg (lane 3, 4), 200 pg (lane 5), or 400 pg (lane 6) of mNanog was injected into animal poles, which were treated with 10 ng/ml of Activin A (lane 4–6) at stage 9. ACs were harvested at stage 11. B) Co-injection analysis with Xvent2 mRNA. 200 pg of mNanog (lane 2–5) and 0 pg (lane 3), 500 pg (lane 4), 1 ng (lane 5), or 2 ng (lane 6) of Xvent2 were co-injected into animal poles at the 2-cell stage. ACs were dissected at stage 9 and homogenized at stage 11 for RNA preparation. The expressions of several dorsal mesoderm genes (chd, gsc, xlim-1) and BMP4 were analyzed. C) Effect of cycloheximide (CHX) on the induction of mesoderm genes by mNanog. 0 pg (lane 1, 2) or 400 pg (lane 3, 4) of mNanog was injected into animal poles at the 2-cell stage, 0 mg/ml (lane 1, 3) or 40 mg/ml (lane 3, 4) of CHX was added. D) Model of expected mechanism of mesoderm gene induction by mNanog. “X indicates presumptive factor(s) for regulating both Xvent1/2 and Xnr1/2 expression by mNanog.
|
|
Figure 1. Mesodermal tissues were induced by mNanog mRNA injection.A) Detection of exogenous mNanog protein in Xenopus embryo by Western blotting with antibodies to mNanog (upper) and alpha-tubulin (lower). Non-injected embryo control (lane 1). mNanog-injected embryo (lane 2). BâC) Subcellular localization of mNanog protein in stage-10 embryo injected with mNanog mRNA. Ectoderm from normal embryo (B) or mNanog-injected embryo (C). Dissected tissues were fixed at stage 9, and then treated with anti-mNanog antibody. The green signal indicates mNanog protein. DAPI staining was also done (blue). Scale bar; 0.02 mm. D-G) Superficial phenotype of mNanog-injected embryos. Stage-18 (D, E) and stage-38 embryos (F, G) were observed. (D, F) Uninjected embryo. (E, G) 200 pg of mNanog mRNA was microinjected into the animal pole region at the 4-cell stage. Scale bar; 0.5 mm (D) and 1 mm (F). H, I) TUNEL staining of normal (H) or mNanog-injected (200 pg: I) embryos was performed at stage 20. Apoptotic cells appear as blue dots. J) The number of apoptosis-positive cells in normal embryo (nâ=â14) and 200 pg of mNanog injected embryo (nâ=â18) was described in bar graph. Error bar indicates S.E. KâN) Comparison of AC shapes between mNanog-injected embryos with and without Activin A treatment. All ACs were dissected at stage 9 and observed at stage 18. Normal ACs (K). ACs injected with mNanog into the animal pole region (L). ACs treated with 10 ng/ml Activin A at stage 9 (M). mNanog-injected ACs treated with Activin A at stage 9 (N). Scale bar; 0.5 mm. O) Analysis of AC elongation in (K)â(N). Both the shortest and longest lengths of AC were measured, and averages of the length ratio (long/short) were expressed as bar graphs. Normal AC (nâ=â50), 10 ng/ml Activin A-treated AC (nâ=â58), AC with 200 pg of mNanog injected (nâ=â46), AC with 200 pg of mNanog injected and 10 ng/ml Activin A treatment (nâ=â47), 400 pg of mNanog injected AC (nâ=â52), 400 pg of mNanog injected and 10 ng/ml Activin A treatment (nâ=â42). Error bar indicates S.E. P) RT-PCR analysis with RNA derived from stage-18 AC. Normal AC (lane 2), AC with 10 ng/ml of Activin A treatment (lane 3), AC injected with 200 pg of mNanog (lane 4), or AC injected with 200 pg of mNanog and treated with Activin A (lane 5) were used. WE: whole embryo. QâS) Secondary axis formation with mNanog injection. 400 pg of mNanog mRNA was injected into the ventral marginal zone (VMZ) at the 4-cell stage. Phenotypes were observed at stage 40. Secondary axis without head structure was observed in mNanog-injected embryo (15/30, two independent experiments). Arrow indicates a secondary axis. Scale bar; 1 mm. T, U) HE-stained histological sections of stage-40 embryo. Uninjected embryo (T). An embryo injected with 200 pg of mNanog mRNA into the VMZ (U). Arrowhead indicates notochord-like structure. Scale bar: 0.2 mm.
|