Click here to close
Hello! We notice that you are using Internet Explorer, which is not supported by Xenbase and may cause the site to display incorrectly.
We suggest using a current version of Chrome,
FireFox, or Safari.
???displayArticle.abstract???
Wnt signalling is a key regulatory factor in animal development and homeostasis and plays an important role in the establishment and progression of cancer. Wnt signals are predominantly transduced via the Frizzled family of serpentine receptors to two distinct pathways, the canonical ß-catenin pathway and a non-canonical pathway controlling planar cell polarity and convergent extension. Interference between these pathways is an important determinant of cellular and phenotypic responses, but is poorly understood. Here we show that TNIK (Traf2 and Nck-interacting kinase) and MINK (Misshapen/NIKs-related kinase) MAP4K signalling kinases are integral components of both canonical and non-canonical pathways in Xenopus. xTNIK and xMINK interact and are proteolytically cleaved in vivo to generate Kinase domain fragments that are active in signal transduction, and Citron-NIK-Homology (CNH) Domain fragments that are suppressive. The catalytic activity of the Kinase domain fragments of both xTNIK and xMINK mediate non-canonical signalling. However, while the Kinase domain fragments of xTNIK also mediate canonical signalling, the analogous fragments derived from xMINK strongly antagonize this signalling. Our data suggest that the proteolytic cleavage of xTNIK and xMINK determines their respective activities and is an important factor in controlling the balance between canonical and non-canonical Wnt signalling in vivo.
???displayArticle.pubmedLink???
22984420
???displayArticle.pmcLink???PMC3439448 ???displayArticle.link???PLoS One
Figure 2. Analyses of xTNIK and xMINK knockdown phenotypes.A) Posterior views of stage 13 and B) anterior views of stage 19 knockdown embryos. The indicated Morpholinos were injected into the two dorsal or ventral blastomeres of 4 cell embryos together with fluorescein dextran as lineage marker. See Figure S2A and B for additional examples and for dorsal views at stage 19. C) Stage 12.5 knockdown embryos before and after rescue by re-introduction of xMINK were also subjected to in situ hybridization for Xbra mRNA. Extension of the developing notochord is evident in the control embryos and after rescue. D) Similarly stage 10.5 and 14 xMINK knockdown embryos were also hybridized to reveal chordin mRNA. E) Hybridization at stage 11 reveals that knockdown of either xTNIK or xMINK locally suppresses the onset of Xbra expression. Where appropriate, ventral and dorsal sites of knockdown are indicated, otherwise knockdown was targeted to the dorsal blastomeres.
Figure 3. xTNIK and xMINK interact dependent on the CNH domain of xMINK.A) Domain structure of xMINK and xTNIK their N-terminal Kinase domain and C-terminal CNH domain deletion mutants, respectively ΔN-TNIK (ΔNT aa301-1385), ΔN-MINK (ΔNM aa300-1270), TNIK-ΔC (TΔC aa2-1061) and MINK-ΔC (MΔC aa2-946). The inactivating point mutation K54 to R is indicated. B) Interaction between epitope tagged xMINK and xTNIK and their respective deletion mutants was determined by co-immunoprecipitation from co-transfected HEK293T cells. Immunoprecipitations were performed using the Flag epitope of the xTNIK constructs. C) xTNIK and xMINK co-localize in animal pole blastomeres. N-terminal YFP and RFP fusions of the kinases were expressed in animal pole cells, the animal caps excised at stage 9 and observed by confocal microscopy without fixation. D) and E) Phenotypic effects of xTNIK and xMINK mutants. The two dorsal blastomeres of four cell embryos were injected with the indicated RNAs and embryos allowed to develop to stage 39–40. See Figure S3D and E for the range of phenotypes observed. F) Examples of Keller explants from control and experimental embryos expressing the N-terminally deleted xTNIK (ΔNT) and xMINK (ΔNM) mutants.
Figure 4. xTNIK and xMINK function downstream of Xdsh in Convergent Extension (CE).A) Dorsal view of stage 18 embryos expressing xTNIK and xMINK or the corresponding dominant negative N-terminal deletion mutants ΔNT and ΔNM in comparison with Xdsh. B), C) and D) Rescue of CE in embryos expressing ectopic Xdsh or the Xdsh mutant D2 by co-expression of the catalytically active C-terminally deleted xMINK mutant MΔC, but not the inactive M(K54R) ΔC or the N-terminally deleted mutant ΔNM. Embryos are shown at the equivalent of stage 18 in B) and stage 39–40 in C) and D) (see Figure S4B and C for the range of phenotypes). In A to D the dorsal blastomeres of four cell embryos were injected with the indicated amounts of the RNAs. E) N-terminal RFP fusions of xMINK and its deletion mutants were co-expressed with GFP-Xdsh or with a combination of GFP-Xdsh and Xfz7. Injections were made at the four cell stage into the animal poles of all four blastomeres, animal caps were excised at stage 9 and observed by confocal microscopy without fixation. See Figure S4D for the equivalent analyses of xTNIK and its dominant negative mutant.
Figure 5. Secondary axis induction requires xTNIK and is inhibited by catalytically active xMINK.A) Secondary axis was induced by the ectopic expression of ß-catenin, and xTNIK, xMINK and their corresponding mutants were then tested for their ability to suppress the axis. Embryos were scored for complete axis duplication (I), partial duplication (II) and no secondary axis (WT). A selection of representative images is shown. B) Summary of embryo scoring for all constructs tested in the ß-catenin secondary axis assay. C) Effects of Morpholino knockdown of xTNIK or xMINK on the ability of Xdsh or a combination of Xwnt11 and Xfz7 to induce secondary axes. Scoring was as in A and B. In each case, embryos were injected at the four cell stage in the vegetal segment of one ventral blastomere.
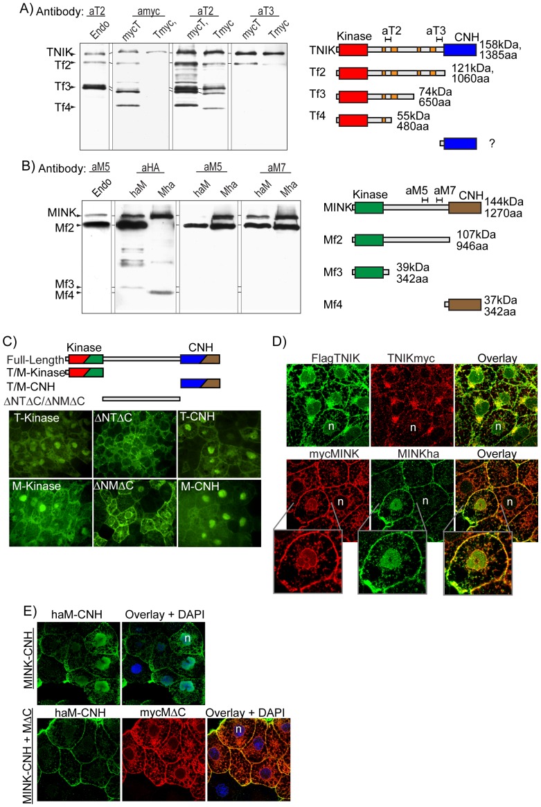
Figure 6. Proteolytic cleavage of xTNIK and xMINK in vivo regulates their subcellular localization.A) and B) Western analyses of endogenous and exogenous xTNIK and xMINK. The in vivo cleavage products of the endogenous proteins (1.5 embryo equivalents loaded per gel track) and proteins expressed from the respective injected mRNAs (4 ng/embryo, 0.5 embryo equivalents loaded per gel track) were detected using specific antibodies αT2/αT3 and αM5/αM7 raised to different regions of the Central domain. The N- and C-terminal epitope tags were also used to map the cleavage sites, cleavage products being sized by comparison with the epitope tagged truncation and deletion mutants of both xTNIK and xMINK run in parallel on the gels (data not shown). The accompanying diagrams indicate the epitopes recognized by specific antibodies and the xTNIK and xMINK-derived polypeptides Tf2 to 4 and Mf2 to 4 identified in vivo. C) The Kinase (KT aa2-312, KM aa2-313), Central (ΔNTΔC aa301-1061, ΔNMΔC aa300-946) and CNH (TC aa1062-1385, MC aa947-1270) domains of xTNIK (T) and xMINK (M) were fused to GFP, expressed in animal caps and viewed by confocal microscopy. D) The N- and C-terminally tagged xTNIK or xMINK were co-expressed in animal caps, detected using anti-Flag, -HA and -Myc antibodies and observed by confocal immunoflourescence microscopy. “n” indicates blastomere nuclei. The lower panels show enlargements of the indicated regions. E) Expression of the C-terminal deletion mutant of xMINK (myc-MΔC), that was shown to be able to rescue CE, displaces the CNH domain polypeptide (haM-CNH) from blastomere nuclei. The proteins were detected using anti-HA and anti-Myc antibodies and observed by confocal immunoflourescence microscopy.
Figure 7. The isolated Kinase and CNH domains modulate signalling via both PCP and Canonical Wnt pathways.A) Four cell embryos were injected in the two dorsal blastomeres with the indicated RNAs and allowed to develop to stage 39–40. B) Secondary axis was induced by the ectopic expression of ß-catenin, and the isolated Kinase and CNH domains of xMINK and xTNIK were tested for their ability to suppress the axis. Embryos were scored for complete axis duplication (I), partial duplication (II) and no secondary axis (WT). In A and B a representative selection of images is shown, see Figure S6 for more information.
Figure 8. Summary of xTNIK and xMINK products in the Canonical and Non-canonical Wnt pathways.The predominant subcellular localization (cytosolic or nuclear) of each polypeptide identified is also indicated. The level of action of xTNIK, xMINK and their proteolytic products act within each pathway, that is down stream of ß-catenin and Dishevelled, is indicated. The possible targets (ß-catenin/TCF and JNK/AP-2) are, however, purely based on the published literature.
Figure 1. Organization and expression of the xTNIK and xMINK kinases.A) Diagrammatic representation of the domain structure of xTNIK and xMINK. The N-terminal Kinase and C-terminal CNH domains are indicated as well as the variably spliced regions within the Central domain of xTNIK. Expression constructs of xTNIK used throughout the manuscript were derived from a cDNA containing all four variable regions. B) In situ wholemount hybridization for xTNIK mRNA. âdblâ dorsal blastopore lip. C) Phenotypic effects of xTNIK and xMINK knockdown. Morpholinos against xTNIK (MoT#1 and -#2) and xMINK (MoM) mRNAs or control Morpholinos (Ctrl Mo) were injected singly and in combinations into the two dorsal blastomeres of four cell embryos and embryos allowed to develop until stage 39â40. Morpholino amounts injected per embryo are indicated as are the fractions of embryos showing the indicated phenotypes. D) Rescue of knockdown phenotypes. Morpholinos MoT and MoM were injected alone or coinjected with the indicated amounts of mRNA encoding the full-length xTNIK or xMINK.
Angers,
Proximal events in Wnt signal transduction.
2009, Pubmed
Angers,
Proximal events in Wnt signal transduction.
2009,
Pubmed
Becker,
Nck-interacting Ste20 kinase couples Eph receptors to c-Jun N-terminal kinase and integrin activation.
2000,
Pubmed
Bilic,
Wnt induces LRP6 signalosomes and promotes dishevelled-dependent LRP6 phosphorylation.
2007,
Pubmed
Bokoch,
Interaction of the Nck adapter protein with p21-activated kinase (PAK1).
1996,
Pubmed
Bowes,
Xenbase: gene expression and improved integration.
2010,
Pubmed
,
Xenbase
Clevers,
Wnt/beta-catenin signaling in development and disease.
2006,
Pubmed
Dan,
Molecular cloning of MINK, a novel member of mammalian GCK family kinases, which is up-regulated during postnatal mouse cerebral development.
2000,
Pubmed
De Robertis,
Dorsal-ventral patterning and neural induction in Xenopus embryos.
2004,
Pubmed
,
Xenbase
Fagotto,
Induction of the primary dorsalizing center in Xenopus by the Wnt/GSK/beta-catenin signaling pathway, but not by Vg1, Activin or Noggin.
1997,
Pubmed
,
Xenbase
Fanto,
Planar polarity from flies to vertebrates.
2004,
Pubmed
Fu,
TNIK, a novel member of the germinal center kinase family that activates the c-Jun N-terminal kinase pathway and regulates the cytoskeleton.
1999,
Pubmed
Gingras,
Cytoplasmic death signal triggered by SRC-mediated phosphorylation of the adenovirus E4orf4 protein.
2002,
Pubmed
Heasman,
Patterning the early Xenopus embryo.
2006,
Pubmed
,
Xenbase
Hemmati-Brivanlou,
Localization of specific mRNAs in Xenopus embryos by whole-mount in situ hybridization.
1990,
Pubmed
,
Xenbase
Hu,
Identification and functional characterization of a novel human misshapen/Nck interacting kinase-related kinase, hMINK beta.
2004,
Pubmed
Islam,
Enzymatic removal of vitelline membrane and other protocol modifications for whole mount in situ hybridization of Xenopus embryos.
1996,
Pubmed
,
Xenbase
James,
Beta-catenin-independent Wnt pathways: signals, core proteins, and effectors.
2008,
Pubmed
Jowett,
Whole-mount in situ hybridizations on zebrafish embryos using a mixture of digoxigenin- and fluorescein-labelled probes.
1994,
Pubmed
Kanai-Azuma,
Nrk: a murine X-linked NIK (Nck-interacting kinase)-related kinase gene expressed in skeletal muscle.
1999,
Pubmed
Kiefer,
Planar cell polarity: heading in the right direction.
2005,
Pubmed
Klein,
Planar cell polarization: an emerging model points in the right direction.
2005,
Pubmed
Kuan,
The Jnk1 and Jnk2 protein kinases are required for regional specific apoptosis during early brain development.
1999,
Pubmed
Lee,
XRab40 and XCullin5 form a ubiquitin ligase complex essential for the noncanonical Wnt pathway.
2007,
Pubmed
,
Xenbase
Liu,
A Drosophila TNF-receptor-associated factor (TRAF) binds the ste20 kinase Misshapen and activates Jun kinase.
1999,
Pubmed
Mahmoudi,
The kinase TNIK is an essential activator of Wnt target genes.
2009,
Pubmed
McMahon,
Ectopic expression of the proto-oncogene int-1 in Xenopus embryos leads to duplication of the embryonic axis.
1989,
Pubmed
,
Xenbase
Nakano,
NESK, a member of the germinal center kinase family that activates the c-Jun N-terminal kinase pathway and is expressed during the late stages of embryogenesis.
2000,
Pubmed
Nicke,
Involvement of MINK, a Ste20 family kinase, in Ras oncogene-induced growth arrest in human ovarian surface epithelial cells.
2005,
Pubmed
Niehrs,
Developmental biology. Solving a sticky problem.
2001,
Pubmed
,
Xenbase
Paricio,
The Drosophila STE20-like kinase misshapen is required downstream of the Frizzled receptor in planar polarity signaling.
1999,
Pubmed
Poinat,
A conserved interaction between beta1 integrin/PAT-3 and Nck-interacting kinase/MIG-15 that mediates commissural axon navigation in C. elegans.
2002,
Pubmed
Reya,
Wnt signalling in stem cells and cancer.
2005,
Pubmed
Rothbächer,
Dishevelled phosphorylation, subcellular localization and multimerization regulate its role in early embryogenesis.
2000,
Pubmed
,
Xenbase
Ruan,
The SH2/SH3 adaptor protein dock interacts with the Ste20-like kinase misshapen in controlling growth cone motility.
1999,
Pubmed
Satow,
Traf2- and Nck-interacting kinase is essential for canonical Wnt signaling in Xenopus axis formation.
2010,
Pubmed
,
Xenbase
Schohl,
A role for maternal beta-catenin in early mesoderm induction in Xenopus.
2003,
Pubmed
,
Xenbase
Sokol,
Analysis of Dishevelled signalling pathways during Xenopus development.
1996,
Pubmed
,
Xenbase
Su,
The Drosophila Ste20-related kinase misshapen is required for embryonic dorsal closure and acts through a JNK MAPK module on an evolutionarily conserved signaling pathway.
1998,
Pubmed
Su,
The Ste20 kinase misshapen regulates both photoreceptor axon targeting and dorsal closure, acting downstream of distinct signals.
2000,
Pubmed
Su,
NIK is a new Ste20-related kinase that binds NCK and MEKK1 and activates the SAPK/JNK cascade via a conserved regulatory domain.
1997,
Pubmed
Tada,
Non-canonical Wnt signalling and regulation of gastrulation movements.
2002,
Pubmed
,
Xenbase
Taira,
The Traf2- and Nck-interacting kinase as a putative effector of Rap2 to regulate actin cytoskeleton.
2004,
Pubmed
Tao,
Maternal wnt11 activates the canonical wnt signaling pathway required for axis formation in Xenopus embryos.
2005,
Pubmed
,
Xenbase
van Amerongen,
Towards an integrated view of Wnt signaling in development.
2009,
Pubmed
Veeman,
A second canon. Functions and mechanisms of beta-catenin-independent Wnt signaling.
2003,
Pubmed
Wallingford,
Convergent extension: the molecular control of polarized cell movement during embryonic development.
2002,
Pubmed
,
Xenbase
Wallingford,
Dishevelled controls cell polarity during Xenopus gastrulation.
2000,
Pubmed
,
Xenbase
Wallingford,
Regulation of convergent extension in Xenopus by Wnt5a and Frizzled-8 is independent of the canonical Wnt pathway.
2001,
Pubmed
,
Xenbase
Wallingford,
Xenopus Dishevelled signaling regulates both neural and mesodermal convergent extension: parallel forces elongating the body axis.
2001,
Pubmed
,
Xenbase
Wallingford,
Neural tube closure requires Dishevelled-dependent convergent extension of the midline.
2002,
Pubmed
,
Xenbase
Wright,
The STE20 kinase HGK is broadly expressed in human tumor cells and can modulate cellular transformation, invasion, and adhesion.
2003,
Pubmed
Xue,
Mesodermal patterning defect in mice lacking the Ste20 NCK interacting kinase (NIK).
2001,
Pubmed
Yamanaka,
JNK functions in the non-canonical Wnt pathway to regulate convergent extension movements in vertebrates.
2002,
Pubmed
,
Xenbase
Yanai,
Mapping gene expression in two Xenopus species: evolutionary constraints and developmental flexibility.
2011,
Pubmed
,
Xenbase
Yao,
A novel human STE20-related protein kinase, HGK, that specifically activates the c-Jun N-terminal kinase signaling pathway.
1999,
Pubmed