Click here to close
Hello! We notice that you are using Internet Explorer, which is not supported by Xenbase and may cause the site to display incorrectly.
We suggest using a current version of Chrome,
FireFox, or Safari.
Sun L
,
Yu F
,
Ullah A
,
Hubrack S
,
Daalis A
,
Jung P
,
Machaca K
.
???displayArticle.abstract???
The activation of vertebrate development at fertilization relies on IP₃-dependent Ca²⁺ release, a pathway that is sensitized during oocyte maturation. This sensitization has been shown to correlate with the remodeling of the endoplasmic reticulum into large ER patches, however the mechanisms involved are not clear. Here we show that IP₃ receptors within ER patches have a higher sensitivity to IP₃ than those in the neighboring reticular ER. The lateral diffusion rate of IP₃ receptors in both ER domains is similar, and ER patches dynamically fuse with reticular ER, arguing that IP₃ receptors exchange freely between the two ER compartments. These results suggest that increasing the density of IP₃ receptors through ER remodeling is sufficient to sensitize IP₃-dependent Ca²⁺ release. Mathematical modeling supports this concept of 'geometric sensitization' of IP₃ receptors as a population, and argues that it depends on enhanced Ca²⁺-dependent cooperativity at sub-threshold IP₃ concentrations. This represents a novel mechanism of tuning the sensitivity of IP₃ receptors through ER remodeling during meiosis.
???displayArticle.pubmedLink???
22140486
???displayArticle.pmcLink???PMC3227640 ???displayArticle.link???PLoS One
Figure 1. ER remodeling and IP3 receptor clustering during meiosis.A. Functional clustering of elementary Ca2+ release events during oocyte maturation. Xenopus oocytes were injected with 10 µM caged IP3 and 40 µM Oregon-green. Oocyte maturation was induced with progesterone and both immature oocytes and fully mature eggs were imaged in linescan mode at 488 nm with the 405 nm laser at low intensity (0.2%) to continuously uncage cIP3. The same region in the cell was scanned continuously in linescan mode with the x-axis representing time and the y-axis space. The single isolated Ca2+ puffs observed in the oocyte coalesce into larger release events referred to as single release events (SRE). B. The ER remodels during oocyte maturation to form large patches in the egg. Oocytes were injected with GFP-IP3 receptor (IP3R) (50 ng/cell) and mCherry-KDEL (10 ng/cell). Images show the formation of ER patches in both animal and vegetal hemisphere to which IP3 receptors localize (Scale bar, 2 µm). C. Frequency of ER patches on the animal and vegetable poles (n = 166; 14 frogs). D. ER patch density and area (n = 38). E. Width of elementary Ca2+ release events in the egg as compared to the width of ER patches.
Figure 2. A. ER patches remodel continuously.Examples of images from a time series from an egg expressing mCherry-KDEL (Scale bar, 2 µm). B. Elementary Ca2+ release events in the egg localize to ER patches. mCherry-KDEL expressing eggs injected with cIP3 and Oregon-green were line-scanned with the 405 nm laser on (0.2%). Left image show Ca2+ release events and the right ER distribution. The xy image with the linescan area is shown on top of the ER linescan. Histograms of Ca2+ release (red trace) and ER distribution (black trace) are shown for four selected areas as indicated by the numbers.
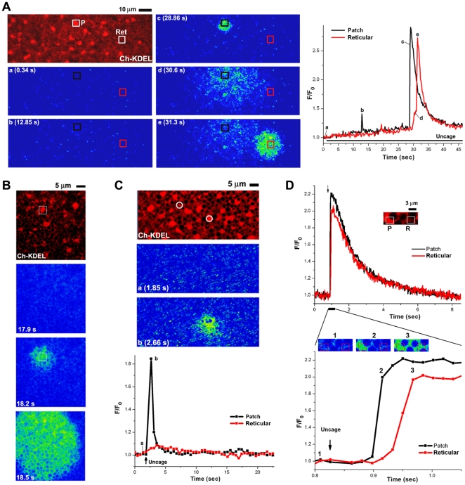
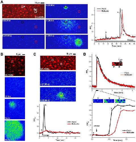
Figure 3. Sensitization of Ca2+ release in ER patches.Eggs expressing mCherry-KDEL were injected with cIP3, and Oregon-green and imaged ∼1 hr after GVBD. A–B. IP3 receptors in ER patches respond to IP3 concentrations not detected by receptors in the reticular ER. ER distribution and Ca2+ release were imaged over time, while continuously uncaging cIP3 only within two ROIs as indicated by the boxes using the 405 nm laser. One ROI was placed over an ER patch (P) and the other over a reticular ER domain (Ret). Ca2+ release events over the entire time course within the two ROIs are shown on the right. B. Same experimental conditions as in A, except that uncaging with the 405 nm laser was performed over the entire field continuously. The white box shows the localization of the first release event to an ER patch. C–D. A single sub-threshold uncaging pulse results in preferential Ca2+ release from ER patches as compared to the reticular ER. In this case a single uncaging pulse was applied (405 nm laser 50% power) only within the circular ROIs (white circles) as indicated by ‘Uncage’ on the traces in the lower panel. One ROI is over an ER patch and the other over the reticular ER. D. Same imaging conditions over a small area (inset, 9.15×3 µm) where a single uncaging pulse was applied over the entire imaged area. Ca2+ release was then analyzed from two region as indicated by the boxes representing an ER patch and the neighboring reticular ER. The lower traces show an expanded time scale of Ca2+ release.
Figure 4. A. IP3 receptors lateral mobility in ER patches and reticular ER.Fluorescence recovery after photobleaching (FRAP) in oocytes and eggs expressing GFP-IP3 receptor (n = 7–8; mean±SE). The bleaching ROIs in eggs were positioned over ER patches or reticular ER. Recovery kinetics were fitted with a monoexponential decay function. Recovery kinetics show that the lateral mobility of IP3 receptors is comparable within ER patches and the reticular ER. B–D. Mathematical modeling. Modeling the time delay in Ca2+ release as a function of IP3 receptor cluster size. As IP3 receptor cluster size increases the delay in response to an IP3 pulse decreases. C. Modeling Ca2+ release spatial and amplitude distribution from two IP3 receptor clusters of varying size (20 and 1000) in response to a sub-threshold IP3 pulse. D. Simulation of the dependence of Ca2+ release within an IP3 receptor cluster as a function of IP3 concentration for varying Ca2+ diffusion coefficients. Lowering the Ca2+ diffusion coefficient results in less Ca2+-dependent cooperativity between neighboring receptors. Decreasing Ca2+ diffusion coefficient leads to decreased sensitivity of IP3 receptors as illustrated by the threshold IP3 concentration required to initiate Ca2+ release.
Figure 5. Role of ER remodeling in Ca2+ wave propagation.Cells expressing mCherry-KDEL to visualize ER distribution were injected with caged-IP3 and Oregon-Green to image Ca2+ dynamics. Top panel shows an enlarged region from two cells, one with ER patches and one without. Ca2+ waves were induced by uncaging IP3 within an ROI (red circle) and wave propagation speed was measured. Example images of wave propagation are shown. These experiments were performed on the animal hemisphere (n = 12–13).
Figure 6. MPF is required for ER remodeling during meiosis.A. Simplified kinase cascade activated during oocyte maturation. Indicated in red is the action of different molecular and pharmacological modulators. The arrow indicates activation and the bar inhibition. B. Confocal fields from individual cells expressing mCherry-KDEL and treated as indicated showing ER structure. After imaging cells were lysed and subjected to Western blotting analysis for phosphor-MAPK (p-M), phosphor-Cdc2 (p-C) and tubullin (Tub) as the loading control (Scale bar, 2 µm). Mos indicates cells injected with Mos RNA, CyR: Cyclin B1 RNA; MOS+Wee: inject Wee1 RNA and incubate cells overnight before Mos RNA injection; CyR+U0126: pre-treat with U0126 (50 µM) for 1 h before Cyclin B1 RNA injection. The effectiveness of these treatments is illustrated in Western blots performed on individual oocytes after confocal imaging. The top band (Tub) represents the tubulin loading control, the middle band phosphorylated MAPK (p-M) and the lower band phosphorylated cdc2 at Tyr-15 (p-C). MAPK phosphorylation indicates its activation, whereas the phosphorylation of Cdc2, the kinase subunit of MPF, indicates its inhibition. C–D. Sensitivity of IP3-dependent Ca2+ release measured as indicated in the text.
Bezprozvanny,
Bell-shaped calcium-response curves of Ins(1,4,5)P3- and calcium-gated channels from endoplasmic reticulum of cerebellum.
1991, Pubmed
Bezprozvanny,
Bell-shaped calcium-response curves of Ins(1,4,5)P3- and calcium-gated channels from endoplasmic reticulum of cerebellum.
1991,
Pubmed
Bootman,
Imaging the hierarchical Ca2+ signalling system in HeLa cells.
1997,
Pubmed
Boulware,
IP3 receptor activity is differentially regulated in endoplasmic reticulum subdomains during oocyte maturation.
2005,
Pubmed
,
Xenbase
Boulware,
Nuclear pore disassembly from endoplasmic reticulum membranes promotes Ca2+ signalling competency.
2008,
Pubmed
,
Xenbase
Callamaras,
Activation and co-ordination of InsP3-mediated elementary Ca2+ events during global Ca2+ signals in Xenopus oocytes.
1998,
Pubmed
,
Xenbase
Campanella,
The modifications of cortical endoplasmic reticulum during in vitro maturation of Xenopus laevis oocytes and its involvement in cortical granule exocytosis.
1984,
Pubmed
,
Xenbase
Cannell,
The control of calcium release in heart muscle.
1995,
Pubmed
Chalmers,
Agonist-evoked inositol trisphosphate receptor (IP3R) clustering is not dependent on changes in the structure of the endoplasmic reticulum.
2006,
Pubmed
Chiba,
Development of calcium release mechanisms during starfish oocyte maturation.
1990,
Pubmed
Deng,
A specific inhibitor of p34(cdc2)/cyclin B suppresses fertilization-induced calcium oscillations in mouse eggs.
2000,
Pubmed
El-Jouni,
Calcium signaling differentiation during Xenopus oocyte maturation.
2005,
Pubmed
,
Xenbase
El-Jouni,
Internalization of plasma membrane Ca2+-ATPase during Xenopus oocyte maturation.
2008,
Pubmed
,
Xenbase
FitzHarris,
Cell cycle-dependent regulation of structure of endoplasmic reticulum and inositol 1,4,5-trisphosphate-induced Ca2+ release in mouse oocytes and embryos.
2003,
Pubmed
Gordo,
Modifications of the Ca2+ release mechanisms of mouse oocytes by fertilization and by sperm factor.
2002,
Pubmed
Horner,
Transitioning from egg to embryo: triggers and mechanisms of egg activation.
2008,
Pubmed
Ionescu,
Graded recruitment and inactivation of single InsP3 receptor Ca2+-release channels: implications for quantal [corrected] Ca2+release.
2006,
Pubmed
Ito,
Inositol 1,4,5-trisphosphate receptor 1, a widespread Ca2+ channel, is a novel substrate of polo-like kinase 1 in eggs.
2008,
Pubmed
Jaffe,
Structural changes in the endoplasmic reticulum of starfish oocytes during meiotic maturation and fertilization.
1994,
Pubmed
Jones,
Ionomycin, thapsigargin, ryanodine, and sperm induced Ca2+ release increase during meiotic maturation of mouse oocytes.
1995,
Pubmed
Kline,
Attributes and dynamics of the endoplasmic reticulum in mammalian eggs.
2000,
Pubmed
Kline,
The cortical endoplasmic reticulum (ER) of the mouse egg: localization of ER clusters in relation to the generation of repetitive calcium waves.
1999,
Pubmed
Lee,
Phosphorylation of IP3R1 and the regulation of [Ca2+]i responses at fertilization: a role for the MAP kinase pathway.
2006,
Pubmed
,
Xenbase
Levasseur,
Sperm-induced calcium oscillations at fertilisation in ascidians are controlled by cyclin B1-dependent kinase activity.
2000,
Pubmed
Lipp,
A hierarchical concept of cellular and subcellular Ca(2+)-signalling.
1996,
Pubmed
Lu,
Cisternal organization of the endoplasmic reticulum during mitosis.
2009,
Pubmed
Machaca,
Increased sensitivity and clustering of elementary Ca2+ release events during oocyte maturation.
2004,
Pubmed
,
Xenbase
Machaca,
Store-operated calcium entry inactivates at the germinal vesicle breakdown stage of Xenopus meiosis.
2000,
Pubmed
,
Xenbase
Machaca,
Induction of maturation-promoting factor during Xenopus oocyte maturation uncouples Ca(2+) store depletion from store-operated Ca(2+) entry.
2002,
Pubmed
,
Xenbase
Machaca,
Ca2+ signaling differentiation during oocyte maturation.
2007,
Pubmed
Mak,
Inositol 1,4,5-trisphosphate [correction of tris-phosphate] activation of inositol trisphosphate [correction of tris-phosphate] receptor Ca2+ channel by ligand tuning of Ca2+ inhibition.
1998,
Pubmed
,
Xenbase
Marchant,
Rapid activation and partial inactivation of inositol trisphosphate receptors by inositol trisphosphate.
1998,
Pubmed
McCullough,
Endoplasmic reticulum positioning and partitioning in mitotic HeLa cells.
2005,
Pubmed
Mehlmann,
Redistribution and increase in cortical inositol 1,4,5-trisphosphate receptors after meiotic maturation of the mouse oocyte.
1996,
Pubmed
Mehlmann,
Regulation of intracellular calcium in the mouse egg: calcium release in response to sperm or inositol trisphosphate is enhanced after meiotic maturation.
1994,
Pubmed
Nebreda,
Regulation of the meiotic cell cycle in oocytes.
2000,
Pubmed
,
Xenbase
Parker,
Elementary events of InsP3-induced Ca2+ liberation in Xenopus oocytes: hot spots, puffs and blips.
1996,
Pubmed
,
Xenbase
Patterson,
Inositol 1,4,5-trisphosphate receptors as signal integrators.
2004,
Pubmed
Puhka,
Endoplasmic reticulum remains continuous and undergoes sheet-to-tubule transformation during cell division in mammalian cells.
2007,
Pubmed
Shiraishi,
Developmental changes in the distribution of the endoplasmic reticulum and inositol 1,4,5-trisphosphate receptors and the spatial pattern of Ca2+ release during maturation of hamster oocytes.
1995,
Pubmed
Smith,
Ca(2+) puffs originate from preestablished stable clusters of inositol trisphosphate receptors.
2009,
Pubmed
Sneyd,
A dynamic model of the type-2 inositol trisphosphate receptor.
2002,
Pubmed
,
Xenbase
Stricker,
Comparative biology of calcium signaling during fertilization and egg activation in animals.
1999,
Pubmed
Stricker,
Endoplasmic reticulum reorganizations and Ca2+ signaling in maturing and fertilized oocytes of marine protostome worms: the roles of MAPKs and MPF.
2003,
Pubmed
Sun,
Ca(2+)(cyt) negatively regulates the initiation of oocyte maturation.
2004,
Pubmed
,
Xenbase
Sun,
Kinase-dependent regulation of inositol 1,4,5-trisphosphate-dependent Ca2+ release during oocyte maturation.
2009,
Pubmed
,
Xenbase
Tateishi,
Cluster formation of inositol 1,4,5-trisphosphate receptor requires its transition to open state.
2005,
Pubmed
Taufiq-Ur-Rahman,
Clustering of InsP3 receptors by InsP3 retunes their regulation by InsP3 and Ca2+.
2009,
Pubmed
Terasaki,
Changes in organization of the endoplasmic reticulum during Xenopus oocyte maturation and activation.
2001,
Pubmed
,
Xenbase
Ullah,
Modeling Ca2+ signaling differentiation during oocyte maturation.
2007,
Pubmed
,
Xenbase
Vais,
Unitary Ca(2+) current through recombinant type 3 InsP(3) receptor channels under physiological ionic conditions.
2010,
Pubmed
Wilson,
Calcium-dependent clustering of inositol 1,4,5-trisphosphate receptors.
1998,
Pubmed
Yao,
Quantal puffs of intracellular Ca2+ evoked by inositol trisphosphate in Xenopus oocytes.
1995,
Pubmed
,
Xenbase
Yu,
Orai1 internalization and STIM1 clustering inhibition modulate SOCE inactivation during meiosis.
2009,
Pubmed
,
Xenbase
Yu,
Constitutive recycling of the store-operated Ca2+ channel Orai1 and its internalization during meiosis.
2010,
Pubmed
,
Xenbase