Click here to close
Hello! We notice that you are using Internet Explorer, which is not supported by Xenbase and may cause the site to display incorrectly.
We suggest using a current version of Chrome,
FireFox, or Safari.
PLoS One
2012 Jan 01;73:e32372. doi: 10.1371/journal.pone.0032372.
Show Gene links
Show Anatomy links
Amino acid residues contributing to function of the heteromeric insect olfactory receptor complex.
Nakagawa T
,
Pellegrino M
,
Sato K
,
Vosshall LB
,
Touhara K
.
???displayArticle.abstract???
Olfactory receptors (Ors) convert chemical signals--the binding of odors and pheromones--to electrical signals through the depolarization of olfactory sensory neurons. Vertebrates Ors are G-protein-coupled receptors, stimulated by odors to produce intracellular second messengers that gate ion channels. Insect Ors are a heteromultimeric complex of unknown stoichiometry of two seven transmembrane domain proteins with no sequence similarity to and the opposite membrane topology of G-protein-coupled receptors. The functional insect Or comprises an odor- or pheromone-specific Or subunit and the Orco co-receptor, which is highly conserved in all insect species. The insect Or-Orco complex has been proposed to function as a novel type of ligand-gated nonselective cation channel possibly modulated by G-proteins. However, the Or-Orco proteins lack homology to any known family of ion channel and lack known functional domains. Therefore, the mechanisms by which odors activate the Or-Orco complex and how ions permeate this complex remain unknown. To begin to address the relationship between Or-Orco structure and function, we performed site-directed mutagenesis of all 83 conserved Glu, Asp, or Tyr residues in the silkmoth BmOr-1-Orco pheromone receptor complex and measured functional properties of mutant channels expressed in Xenopus oocytes. 13 of 83 mutations in BmOr-1 and BmOrco altered the reversal potential and rectification index of the BmOr-1-Orco complex. Three of the 13 amino acids (D299 and E356 in BmOr-1 and Y464 in BmOrco) altered both current-voltage relationships and K(+) selectivity. We introduced the homologous Orco Y464 residue into Drosophila Orco in vivo, and observed variable effects on spontaneous and evoked action potentials in olfactory neurons that depended on the particular Or-Orco complex examined. Our results provide evidence that a subset of conserved Glu, Asp and Tyr residues in both subunits are essential for channel activity of the heteromeric insect Or-Orco complex.
???displayArticle.pubmedLink???
22403649
???displayArticle.pmcLink???PMC3293798 ???displayArticle.link???PLoS One ???displayArticle.grants???[+]
Figure 1. Mutations in BmOr-1 and BmOrco that affected reversal potential and rectification index.(A) Schematic of the location of amino acids in BmOr-1 and BmOrco that were mutated in this study. Transmembrane domains were predicted using the PHDhtm algorithm [48]. (B,C) Reversal potential (top) and rectification index (bottom) of oocytes expressing mutant BmOr-1 with wild type (WT) BmOrco (B) or WT BmOr-1 with mutant BmOrco (C). Black and red bars and symbols represent WT and mutants, respectively. Only mutants with a significant effect on both reversal potential and rectification index are depicted (unpaired Student's t-test, mutant vs. WT p<0.05). Data on remaining mutants can be found in Figure S2B. Data are shown as mean ± S.E.M., n = 8–10. Bombykol was applied at the concentration of 1 µM to each oocyte. (D) Schematic showing the eight mutations in BmOr-1 and five mutations in BmOrco that affected both rectification index and reversal potential (see also Figure S2B,S3A).
Figure 2. Mutations in BmOr-1 and BmOrco that affected ion selectivity.(A) Representative current-voltage (I–V) curves of oocytes expressing WT or mutant Or or BmOrco. Red and blue traces represent I–V curves obtained with Na+ and K+ solutions, respectively. (B) Summary of ion permeability ratios of the two BmOr-1 mutants (left) and the BmOrco mutants (right) that had a significant effect on ion selectivity (unpaired Student's t-test, mutant vs. WT **p<0.01; *p<0.05). Data on remaining mutants can be found in Figure S2C. Each bar represents mean ± S.E.M., n = 5–8. Bombykol was applied at the concentration of 1 µM to each oocyte. (C) Schematic showing the two mutations in BmOr-1 and one mutation in BmOrco that affected ion selectivity (see also Figure S2C,S3B).
Figure 3. Effect of MTSET on ionic permeability of WT and Cys mutant BmOr-1-BmOrco complexes.(A) Representative current traces of oocytes expressing WT or mutant BmOr-1 or BmOrco. Bombykol (1 µM) and MTSET (2.5 mM) were applied at the time indicated by arrowheads and blue squares, respectively. (B) Summary of effects of MTSET on the bombykol response of WT (black bar) and mutant BmOr-1 (gray bars). The mutant with a significant effect on ion permeability is colored in red (unpaired Student's t-test, mutant vs. WT **p<0.01). Data are shown as mean ± S.E.M., n = 5 (see also Figure S4).
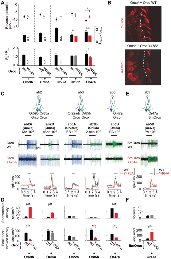
Figure 4. Effect of the Drosophila Orco Y478A mutation on Or-Orco function in heterologous cells and in Drosophila olfactory neurons.(A) Reversal potential (top), rectification index (middle), and permeability ratio (bottom) of oocytes expressing WT Drosophila Orco (black bars and symbols) or Drosophila Orco Y478A (red bars and symbols) along with WT ligand-selective Ors. Unpaired Student's t-test, mutant vs. WT, *p<0.05, **p<0.01. n.r. = no response. Data are shown as mean ± S.E.M., n = 8–10. (B) Anti-Orco antibody staining of WT Drosophila Orco (left) and Drosophila Orco Y478A expressed in Orco−/− animals. (C) (Top) Schematic of antennal sensilla showing the sensilla type and associated ligand-selective Ors. (Middle) Representative single-sensillum traces of ab2A, ab2B, ab3A, ab3B, ab5B neurons expressing WT Drosophila Orco or Drosophila Orco Y478A to methyl acetate, ethyl-3-hydroxybutyrate, ethyl butyrate, 2-heptanone, and pentyl acetate, respectively. Blue traces represent ab2A and ab3A neuron; green traces represent ab2B, ab3B, and ab5A and B neurons. (Bottom) Peristimulus time histograms of recordings from WT (black) and mutant (red). Data are presented as mean ±S.E.M., n = 3–7, and raw spikes/sec are plotted. (D) Summary of effects of WT Drosophila Orco (black bars) and Drosophila Orco Y478A (red bars) on spontaneous activity (top; raw spikes/sec) and odor-evoked activity. (bottom; corrected to subtract spontaneous activity). Unpaired Student's t-test, mutant vs. WT, *p<0.05, **p<0.01, ***p<0.001. Data are shown as mean ±S.E.M., n = 3–7. (E) (Top) Schematic of ab5 sensilla expressing WT BmOrco or BmOrco Y464A. (Middle) Representative single-sensillum traces of ab5 neurons expressing WT BmOrco or BmOrco Y464A to pentyl acetate. Green traces represent ab5A and ab5B neurons. (Bottom) Peristimulus time histograms of recordings from WT (black) and mutant (red). Data are presented as mean ±S.E.M., n = 4–5, and raw spikes/sec are plotted. (F) Summary of effects of WT BmOrco (black bars) and BmOrco Y464A (red bars) on spontaneous activity (top; raw spikes/sec) and odor-evoked activity. (bottom; corrected to subtract spontaneous activity). Data are shown as mean ± S.E.M., n = 4–5. Unpaired Student's t-test, mutant vs. WT, *p<0.05, **p<0.01, ***p<0.001.
Bateman,
Site-specific transformation of Drosophila via phiC31 integrase-mediated cassette exchange.
2006, Pubmed
Bateman,
Site-specific transformation of Drosophila via phiC31 integrase-mediated cassette exchange.
2006,
Pubmed
Becchetti,
Cyclic nucleotide-gated channels. Pore topology studied through the accessibility of reporter cysteines.
1999,
Pubmed
,
Xenbase
Benton,
Atypical membrane topology and heteromeric function of Drosophila odorant receptors in vivo.
2006,
Pubmed
Bischof,
An optimized transgenesis system for Drosophila using germ-line-specific phiC31 integrases.
2007,
Pubmed
Brand,
Targeted gene expression as a means of altering cell fates and generating dominant phenotypes.
1993,
Pubmed
Clyne,
A novel family of divergent seven-transmembrane proteins: candidate odorant receptors in Drosophila.
1999,
Pubmed
Couto,
Molecular, anatomical, and functional organization of the Drosophila olfactory system.
2005,
Pubmed
Deng,
The stimulatory Gα(s) protein is involved in olfactory signal transduction in Drosophila.
2011,
Pubmed
Ditzen,
Insect odorant receptors are molecular targets of the insect repellent DEET.
2008,
Pubmed
,
Xenbase
Engsontia,
The red flour beetle's large nose: an expanded odorant receptor gene family in Tribolium castaneum.
2008,
Pubmed
Fishilevich,
Genetic and functional subdivision of the Drosophila antennal lobe.
2005,
Pubmed
Hallem,
Coding of odors by a receptor repertoire.
2006,
Pubmed
Hill,
G protein-coupled receptors in Anopheles gambiae.
2002,
Pubmed
Jones,
Functional conservation of an insect odorant receptor gene across 250 million years of evolution.
2005,
Pubmed
Jones,
Functional agonism of insect odorant receptor ion channels.
2011,
Pubmed
Kain,
Reduced odor responses from antennal neurons of G(q)alpha, phospholipase Cbeta, and rdgA mutants in Drosophila support a role for a phospholipid intermediate in insect olfactory transduction.
2008,
Pubmed
Karlin,
Substituted-cysteine accessibility method.
1998,
Pubmed
Katada,
Odorant response assays for a heterologously expressed olfactory receptor.
2003,
Pubmed
,
Xenbase
Kaupp,
Olfactory signalling in vertebrates and insects: differences and commonalities.
2010,
Pubmed
Krieger,
Genes encoding candidate pheromone receptors in a moth (Heliothis virescens).
2004,
Pubmed
Krieger,
A candidate olfactory receptor subtype highly conserved across different insect orders.
2003,
Pubmed
Larsson,
Or83b encodes a broadly expressed odorant receptor essential for Drosophila olfaction.
2004,
Pubmed
Lundin,
Membrane topology of the Drosophila OR83b odorant receptor.
2007,
Pubmed
Mitsuno,
Identification of receptors of main sex-pheromone components of three Lepidopteran species.
2008,
Pubmed
,
Xenbase
Miura,
Broadly and narrowly tuned odorant receptors are involved in female sex pheromone reception in Ostrinia moths.
2010,
Pubmed
Nakagawa,
Insect sex-pheromone signals mediated by specific combinations of olfactory receptors.
2005,
Pubmed
,
Xenbase
Neuhaus,
Odorant receptor heterodimerization in the olfactory system of Drosophila melanogaster.
2005,
Pubmed
Nichols,
Subunit contributions to insect olfactory receptor function: channel block and odorant recognition.
2011,
Pubmed
,
Xenbase
Nichols,
Transmembrane segment 3 of Drosophila melanogaster odorant receptor subunit 85b contributes to ligand-receptor interactions.
2010,
Pubmed
,
Xenbase
Patch,
A candidate pheromone receptor and two odorant receptors of the hawkmoth Manduca sexta.
2009,
Pubmed
Pellegrino,
Single sensillum recordings in the insects Drosophila melanogaster and Anopheles gambiae.
2010,
Pubmed
Pitts,
A highly conserved candidate chemoreceptor expressed in both olfactory and gustatory tissues in the malaria vector Anopheles gambiae.
2004,
Pubmed
Robertson,
Molecular evolution of the insect chemoreceptor gene superfamily in Drosophila melanogaster.
2003,
Pubmed
Rost,
Transmembrane helices predicted at 95% accuracy.
1995,
Pubmed
Sargsyan,
Phosphorylation via PKC Regulates the Function of the Drosophila Odorant Co-Receptor.
2011,
Pubmed
Sato,
Insect olfactory receptors are heteromeric ligand-gated ion channels.
2008,
Pubmed
,
Xenbase
Semmelhack,
Select Drosophila glomeruli mediate innate olfactory attraction and aversion.
2009,
Pubmed
Smart,
Drosophila odorant receptors are novel seven transmembrane domain proteins that can signal independently of heterotrimeric G proteins.
2008,
Pubmed
Vosshall,
A spatial map of olfactory receptor expression in the Drosophila antenna.
1999,
Pubmed
Wanner,
Female-biased expression of odourant receptor genes in the adult antennae of the silkworm, Bombyx mori.
2007,
Pubmed
Wanner,
A honey bee odorant receptor for the queen substance 9-oxo-2-decenoic acid.
2007,
Pubmed
,
Xenbase
Wicher,
Drosophila odorant receptors are both ligand-gated and cyclic-nucleotide-activated cation channels.
2008,
Pubmed
Wistrand,
A general model of G protein-coupled receptor sequences and its application to detect remote homologs.
2006,
Pubmed
Wurm,
The genome of the fire ant Solenopsis invicta.
2011,
Pubmed
Yao,
Role of G-proteins in odor-sensing and CO2-sensing neurons in Drosophila.
2010,
Pubmed