Click here to close
Hello! We notice that you are using Internet Explorer, which is not supported by Xenbase and may cause the site to display incorrectly.
We suggest using a current version of Chrome,
FireFox, or Safari.
Nat Cell Biol
2011 Jan 01;131:72-8. doi: 10.1038/ncb2137.
Show Gene links
Show Anatomy links
HoxA3 is an apical regulator of haemogenic endothelium.
Iacovino M
,
Chong D
,
Szatmari I
,
Hartweck L
,
Rux D
,
Caprioli A
,
Cleaver O
,
Kyba M
.
???displayArticle.abstract???
During development, haemogenesis occurs invariably at sites of vasculogenesis. Between embryonic day (E) 9.5 and E10.5 in mice, endothelial cells in the caudal part of the dorsal aorta generate haematopoietic stem cells and are referred to as haemogenic endothelium. The mechanisms by which haematopoiesis is restricted to this domain, and how the morphological transformation from endothelial to haematopoietic is controlled are unknown. We show here that HoxA3, a gene uniquely expressed in the embryonic but not yolk sac vasculature, restrains haematopoietic differentiation of the earliest endothelial progenitors, and induces reversion of the earliest haematopoietic progenitors into CD41-negative endothelial cells. This reversible modulation of endothelial-haematopoietic state is accomplished by targeting key haematopoietic transcription factors for downregulation, including Runx1, Gata1, Gfi1B, Ikaros, and PU.1. Through loss-of-function, and gain-of-function epistasis experiments, and the identification of antipodally regulated targets, we show that among these factors, Runx1 is uniquely able to erase the endothelial program set up by HoxA3. These results suggest both why a frank endothelium does not precede haematopoiesis in the yolk sac, and why haematopoietic stem cell generation requires Runx1 expression only in endothelial cells.
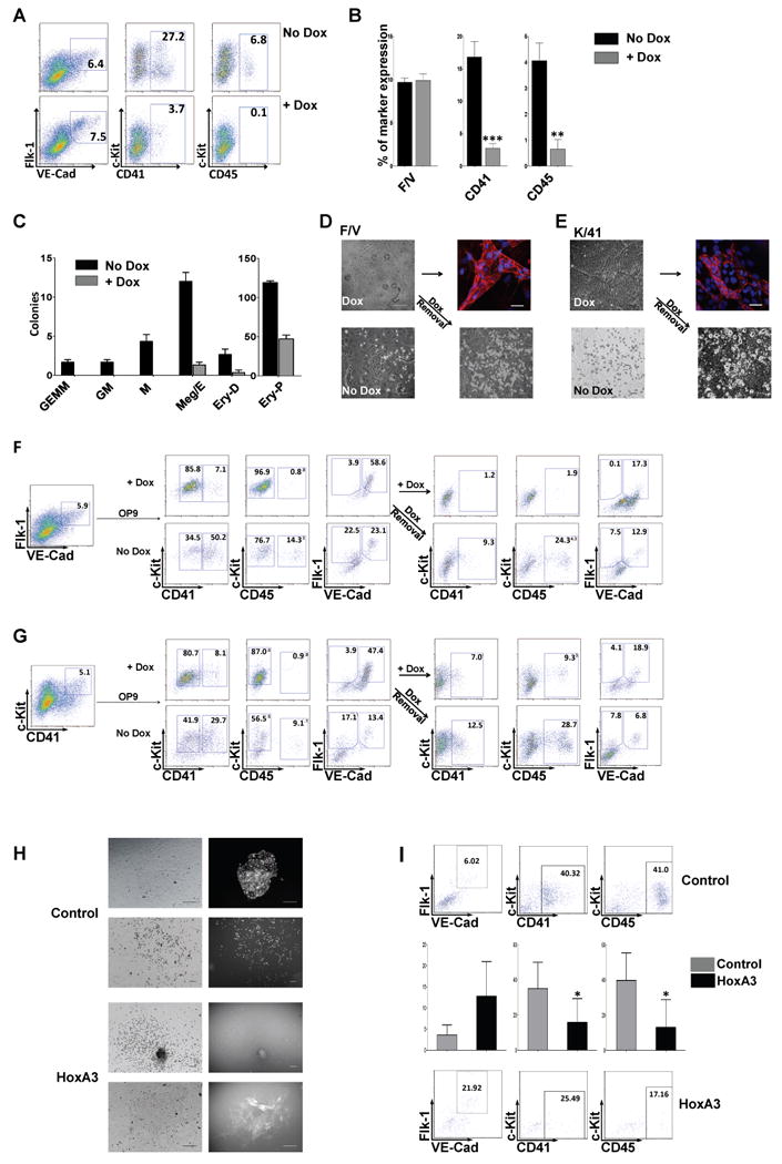
Figure 2. HoxA3 expression in early mesoderm and committed hemogenic endothelium restrains hematopoeisis(A) Representative flow cytometric profiles of EBs at day 6 without doxycycline (No Dox) or with 1 μg/mL doxycycline (+Dox) to induce HoxA3 expression from day 4 to day 6. VE-cadherin (VE-cad)/Flk-1 antibody staining or c-Kit/CD41 and c-Kit/CD45 staining were performed to identify vascular and hematopoietic progenitor populations. (B) Frequencies of cells expressing endothelial surface markers (Flk-1+/VE-cadherin+, F/V), hematopoietic markers CD41+ and CD45+ cells during EB differentiation in 7 independent experiments (for CD41 p=0.0004 and for CD45, p=0.0031). (C) 50,000 cells from day 6 EBs (induced with 1 μg/mL dox to express HoxA3 continually from EB day 4-6 or not) were plated in methylcellulose with hematopoietic cytokines. n=3. Black bar: no dox treatment, gray bar: dox treatment. Colonies: GEMM (granulocyte/erythrocyte/macrophage/megakaryocyte) GM (granulocyte/macrophage) M (macrophage only) Ery-D (definitive erythroid) p=0.032, Ery-P (primitive erythroid) p=0.0002 Ery-Meg (erythrocyte-megakaryocyte) p=0.0009. (D) Brightfield and fluorescence images showing both endothelial (+Dox) and hematopoietic colonies (No Dox or Dox removal) derived from Flk1+/VE-cadherin+ (F/V) endothelial progenitors from day 6 EBs. Immunofluorescence for VE-cadherin is shown in adherent cells growing in the presence of doxycycline. Bar 100 μm. (E) Equivalent analysis of cultures derived from day 6 EB c-Kit+/CD41+ (K/41) hematopoietic progenitors. (F) Representative flow cytometric profile of 100,000 Flk-1/VE-cadherin double positive cells or (G) c-Kit/CD41 double positive cells from day 6 uninduced EBs (left), cultured on OP9 for 5 days, in the presence or absence of 1 μg/mL doxycycline. Dox-induced cells were cultured for an additional 4 days in the absence of dox to test the effect of HoxA3 down-regulation. Hematopoietic surface markers, c-Kit, CD41 and CD45 and endothelial markers Flk-1 and VE-cadherin are plotted. (H) AGM tissue dissected from E10.5 embryos, dissociated and transduced with control ires-GFP or HoxA3-ires-GFP retrovirus, cultured on OP9 for 5 days. Bright field images are shown at left, GFP at right. Both hematopoietic and endothelial colonies that acquired GFP were observed with the control, but GFP segregated with endothelial colonies in the HoxA3-ires-GFP transduced sample, indicating skewing of differentiation towards endothelial by HoxA3. Bar 100 μm. (I) Representative flow cytometric profile of AGM cells co-cultured on OP9, and statistical analysis of 5 independent experiments (histogram CD41 p=0.053 CD45 p=0.02).
Figure 3. Global expression changes upon HoxA3 induction(A) Venn diagram of regulated genes in endothelial (F/V) and hematopoietic (K/41) progenitor cells. Arrow up upregulated genes, arrow down downregulated genes. (B) Clustering of genes upregulated in the c-Kit CD41 double-positive cells upon HoxA3 induction, during EB differentiation in the hematopoietic c-Kit CD41 double positive cells, based on their expression levels in the Flk-1 VE-cadherin double positive cells (F/V) and in the c-Kit CD41 double positive cells (K/41) of uninduced EBs. (C) Clustering of genes downregulated genes in the Flk-1 VE-cadherin double-positive population upon 6-hour HoxA3 induction, in day 6 EB cells, based on their baseline (control) levels in the Flk-1 VE-cadherin double-positive population (F/V). (D) Real time RTPCR measurements of gene expression changes following HoxA3 induction in sorted endothelial (F/V black bars) or hematopoietic (K/41 grey bars) progenitors. n=5 independent experiments.
Figure 4. Global expression changes upon reversion of HoxA3 by Runx1 or Gata1(A) Bright field (left) and fluorescent (right) images of HoxA3-induced day 6 EB-derived endothelial progenitors (F/V cells) transduced with control GFP vector or Runx1B-iresGFP retroviral vector and cultured on OP9 for 5 days. Scale bar =100 μm. (B) Representative flow cytometric profiles of F/V cells expressing HoxA3 and transduced with retroviral vectors expressing: ires-GFP (HoxA3), Ikaros (HoxA3+Ikaros), PU.1 (HoxA3+PU.1), Runx1-B (HoxA3+Runx1B), Gata1 (HoxA3+Gata1), Gfi1B (HoxA3+Gfi1B). GFP+ gated events are shown. X axis CD41, Y axis c-Kit. (C) Expression levels of hematopoietic marker genes (fold of Gapdh), without HoxA3 induction (No Dox, black bars) or with HoxA3 induction (+Dox grey bars) for control or Runx1B-transduced cells on OP9. n=3 independent experiments. Gfi1B: p=0.0003, Ikaros: p=0.0073, Phemx: p<0.0001, PU.1: p=0.0009. (D) Genes upregulated by HoxA3 clustered according to their expression in control uninduced, HoxA3+Runx1iresGFP, HoxA3+Gata1iresGFP, and HoxA3+GFP sorted cells. Both Runx1 and Gata1 significantly reverse these HoxA3-induced changes, indicated by their clustering together and near to the non-HoxA3 expressing control. Examples are shown on the heat map below. (E) Genes downregulated by HoxA3. Runx1 reverses downregulation of HoxA3-regulated changes more effectively than Gata1, indicated by its clustering closest to control. Among these genes are critical endothelial regulatory factors, and genes involved in adhesion and cell polarity.
Figure 5. Regulation of Runx1 by HoxA3(A) In situ hybridization showing Runx1 expression in HoxA3 +/+, +/− and −/− E8.5 embryos. Runx1 expression is absent in the dorsal aortae of HoxA3 +/+ (i) and HoxA3+/− (ii) embryos, but robustly expressed in yolk sac. Runx1 is ectopically expressed in the dorsal aortae of HoxA3−/− (iii) embryos. Stippled red lines outline dorsal aortae. Penetrance of this phenotype is indicated at lower left. (i′-iii′) Sections of the embryos shown above. Both endothelial and hematopoietic cells are negative for Runx1 in wild-type or heterozygous embryos, while Runx1-expressing cells are found in HoxA3−/− embryos. Arrows indicate Runx1-expressing endothelial cells. a, aorta; ys, yolk sac. Scale bar = 50 μm for whole mounts, 10 μm for sections. (B) Model for regulation of endothelial hemogenesis by HoxA3 and Runx1. HoxA3 represses a cascade of transcription factors that promote hemogenesis and induces a set of genes that maintain endothelial character. Runx1 is a positive regulator of most of these transcription factors, and a negative regulator of genes essential for endothelial character, thus transient expression of Runx1 erases the endothelial program and initiates the hematopoietic.
Bertrand,
Haematopoietic stem cells derive directly from aortic endothelium during development.
2010, Pubmed
Bertrand,
Haematopoietic stem cells derive directly from aortic endothelium during development.
2010,
Pubmed
Boisset,
In vivo imaging of haematopoietic cells emerging from the mouse aortic endothelium.
2010,
Pubmed
Boudreau,
Induction of the angiogenic phenotype by Hox D3.
1997,
Pubmed
Bunting,
Targeting genes for self-excision in the germ line.
1999,
Pubmed
Cellot,
Sustained in vitro trigger of self-renewal divisions in Hoxb4hiPbx1(10) hematopoietic stem cells.
2007,
Pubmed
Chen,
Runx1 is required for the endothelial to haematopoietic cell transition but not thereafter.
2009,
Pubmed
Chisaka,
Regionally restricted developmental defects resulting from targeted disruption of the mouse homeobox gene hox-1.5.
1991,
Pubmed
Choi,
A common precursor for hematopoietic and endothelial cells.
1998,
Pubmed
de Bruijn,
Hematopoietic stem cells localize to the endothelial cell layer in the midgestation mouse aorta.
2002,
Pubmed
Eilken,
Continuous single-cell imaging of blood generation from haemogenic endothelium.
2009,
Pubmed
Fehling,
Tracking mesoderm induction and its specification to the hemangioblast during embryonic stem cell differentiation.
2003,
Pubmed
Forsberg,
Differential expression of novel potential regulators in hematopoietic stem cells.
2005,
Pubmed
Godin,
Emergence of multipotent hemopoietic cells in the yolk sac and paraaortic splanchnopleura in mouse embryos, beginning at 8.5 days postcoitus.
1995,
Pubmed
Guidato,
Somatic motoneurone specification in the hindbrain: the influence of somite-derived signals, retinoic acid and Hoxa3.
2003,
Pubmed
Huber,
Haemangioblast commitment is initiated in the primitive streak of the mouse embryo.
2004,
Pubmed
Iacovino,
A conserved role for Hox paralog group 4 in regulation of hematopoietic progenitors.
2009,
Pubmed
Ivanova,
A stem cell molecular signature.
2002,
Pubmed
Jaffredo,
Intraaortic hemopoietic cells are derived from endothelial cells during ontogeny.
1998,
Pubmed
Kissa,
Blood stem cells emerge from aortic endothelium by a novel type of cell transition.
2010,
Pubmed
Kyba,
HoxB4 confers definitive lymphoid-myeloid engraftment potential on embryonic stem cell and yolk sac hematopoietic progenitors.
2002,
Pubmed
Lancrin,
The haemangioblast generates haematopoietic cells through a haemogenic endothelium stage.
2009,
Pubmed
Li,
Endothelial cells in the early murine yolk sac give rise to CD41-expressing hematopoietic cells.
2005,
Pubmed
Mace,
HOXA3 induces cell migration in endothelial and epithelial cells promoting angiogenesis and wound repair.
2005,
Pubmed
McGinnis,
Homeobox genes and axial patterning.
1992,
Pubmed
Mikkola,
Expression of CD41 marks the initiation of definitive hematopoiesis in the mouse embryo.
2003,
Pubmed
Mitjavila-Garcia,
Expression of CD41 on hematopoietic progenitors derived from embryonic hematopoietic cells.
2002,
Pubmed
Müller,
Development of hematopoietic stem cell activity in the mouse embryo.
1994,
Pubmed
Myers,
Homeobox B3 promotes capillary morphogenesis and angiogenesis.
2000,
Pubmed
Nishikawa,
Progressive lineage analysis by cell sorting and culture identifies FLK1+VE-cadherin+ cells at a diverging point of endothelial and hemopoietic lineages.
1998,
Pubmed
North,
Cbfa2 is required for the formation of intra-aortic hematopoietic clusters.
1999,
Pubmed
North,
Runx1 expression marks long-term repopulating hematopoietic stem cells in the midgestation mouse embryo.
2002,
Pubmed
Okuda,
AML1, the target of multiple chromosomal translocations in human leukemia, is essential for normal fetal liver hematopoiesis.
1996,
Pubmed
Samokhvalov,
Cell tracing shows the contribution of the yolk sac to adult haematopoiesis.
2007,
Pubmed
Sauvageau,
Overexpression of HOXB4 in hematopoietic cells causes the selective expansion of more primitive populations in vitro and in vivo.
1995,
Pubmed
Sauvageau,
Differential expression of homeobox genes in functionally distinct CD34+ subpopulations of human bone marrow cells.
1994,
Pubmed
Taghon,
Homeobox gene expression profile in human hematopoietic multipotent stem cells and T-cell progenitors: implications for human T-cell development.
2003,
Pubmed
Wang,
Disruption of the Cbfa2 gene causes necrosis and hemorrhaging in the central nervous system and blocks definitive hematopoiesis.
1996,
Pubmed
Xu,
Rasip1 is required for endothelial cell motility, angiogenesis and vessel formation.
2009,
Pubmed
,
Xenbase
Yamashita,
Flk1-positive cells derived from embryonic stem cells serve as vascular progenitors.
2000,
Pubmed