XB-ART-44573
Nucleic Acids Res
2012 Apr 01;408:3431-42. doi: 10.1093/nar/gkr1241.
Show Gene links
Show Anatomy links
Role of replication protein A as sensor in activation of the S-phase checkpoint in Xenopus egg extracts.
Recolin B
,
Van der Laan S
,
Maiorano D
.
???displayArticle.abstract???
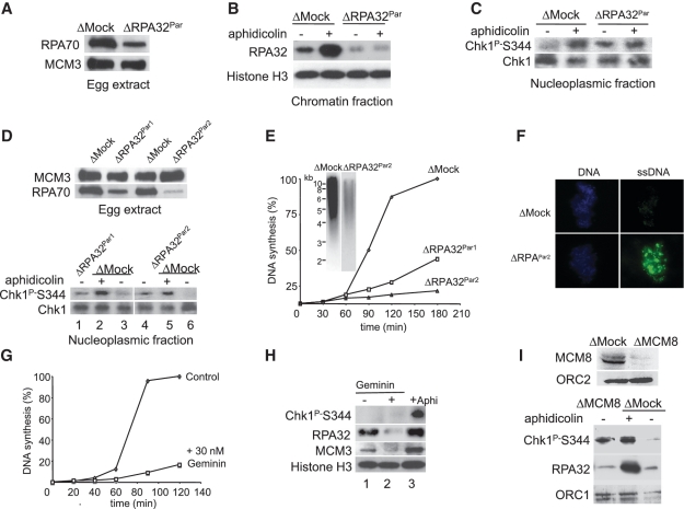
Uncoupling between DNA polymerases and helicase activities at replication forks, induced by diverse DNA lesions or replication inhibitors, generate long stretches of primed single-stranded DNA that is implicated in activation of the S-phase checkpoint. It is currently unclear whether nucleation of the essential replication factor RPA onto this substrate stimulates the ATR-dependent checkpoint response independently of its role in DNA synthesis. Using Xenopus egg extracts to investigate the role of RPA recruitment at uncoupled forks in checkpoint activation we have surprisingly found that in conditions in which DNA synthesis occurs, RPA accumulation at forks stalled by either replication stress or UV irradiation is dispensable for Chk1 phosphorylation. In contrast, when both replication fork uncoupling and RPA hyperloading are suppressed, Chk1 phosphorylation is inhibited. Moreover, we show that extracts containing reduced levels of RPA accumulate ssDNA and induce spontaneous, caffeine-sensitive, Chk1 phosphorylation in S-phase. These results strongly suggest that disturbance of enzymatic activities of replication forks, rather than RPA hyperloading at stalled forks, is a critical determinant of ATR activation.
???displayArticle.pubmedLink??? 22187152
???displayArticle.pmcLink??? PMC3333866
???displayArticle.link??? Nucleic Acids Res
Species referenced: Xenopus
Genes referenced: atr chek1 gmnn lss mcm3l mcm8 rpa1
???attribute.lit??? ???displayArticles.show???
References [+] :
Adachi,
Study of the cell cycle-dependent assembly of the DNA pre-replication centres in Xenopus egg extracts.
1994, Pubmed,
Xenbase
Adachi, Study of the cell cycle-dependent assembly of the DNA pre-replication centres in Xenopus egg extracts. 1994, Pubmed , Xenbase
Ball, ATRIP binding to replication protein A-single-stranded DNA promotes ATR-ATRIP localization but is dispensable for Chk1 phosphorylation. 2005, Pubmed
Bartkova, DNA damage response as a candidate anti-cancer barrier in early human tumorigenesis. 2005, Pubmed
Bermudez, Loading of the human 9-1-1 checkpoint complex onto DNA by the checkpoint clamp loader hRad17-replication factor C complex in vitro. 2003, Pubmed
Bonilla, Colocalization of sensors is sufficient to activate the DNA damage checkpoint in the absence of damage. 2008, Pubmed
Byun, Functional uncoupling of MCM helicase and DNA polymerase activities activates the ATR-dependent checkpoint. 2005, Pubmed , Xenbase
Choi, Reconstitution of RPA-covered single-stranded DNA-activated ATR-Chk1 signaling. 2010, Pubmed
Costanzo, Mre11 protein complex prevents double-strand break accumulation during chromosomal DNA replication. 2001, Pubmed , Xenbase
Coué, Evidence for different MCM subcomplexes with differential binding to chromatin in Xenopus. 1998, Pubmed , Xenbase
Crevel, Differential requirements for MCM proteins in DNA replication in Drosophila S2 cells. 2007, Pubmed , Xenbase
Dodson, DNA replication defects, spontaneous DNA damage, and ATM-dependent checkpoint activation in replication protein A-deficient cells. 2004, Pubmed
Dornreiter, Interaction of DNA polymerase alpha-primase with cellular replication protein A and SV40 T antigen. 1992, Pubmed
Ellison, Biochemical characterization of DNA damage checkpoint complexes: clamp loader and clamp complexes with specificity for 5' recessed DNA. 2003, Pubmed
Feng, Genomic mapping of single-stranded DNA in hydroxyurea-challenged yeasts identifies origins of replication. 2006, Pubmed
Françon, A hypophosphorylated form of RPA34 is a specific component of pre-replication centers. 2004, Pubmed , Xenbase
Gambus, A key role for Ctf4 in coupling the MCM2-7 helicase to DNA polymerase alpha within the eukaryotic replisome. 2009, Pubmed
Gorgoulis, Activation of the DNA damage checkpoint and genomic instability in human precancerous lesions. 2005, Pubmed
Groth, Human Asf1 regulates the flow of S phase histones during replicational stress. 2005, Pubmed
Haring, Cellular functions of human RPA1. Multiple roles of domains in replication, repair, and checkpoints. 2008, Pubmed
Hashimoto, The phosphorylated C-terminal domain of Xenopus Cut5 directly mediates ATR-dependent activation of Chk1. 2006, Pubmed , Xenbase
Hekmat-Nejad, Xenopus ATR is a replication-dependent chromatin-binding protein required for the DNA replication checkpoint. , Pubmed , Xenbase
Hubscher, Eukaryotic DNA polymerases. 2002, Pubmed
Jackson, Early events in DNA replication require cyclin E and are blocked by p21CIP1. 1995, Pubmed , Xenbase
Jones, XRad17 is required for the activation of XChk1 but not XCds1 during checkpoint signaling in Xenopus. 2003, Pubmed , Xenbase
Kannouche, Ubiquitination of PCNA and the polymerase switch in human cells. 2004, Pubmed
Kondo, Recruitment of Mec1 and Ddc1 checkpoint proteins to double-strand breaks through distinct mechanisms. 2001, Pubmed
Kumagai, TopBP1 activates the ATR-ATRIP complex. 2006, Pubmed , Xenbase
Lee, Claspin, a Chk1-regulatory protein, monitors DNA replication on chromatin independently of RPA, ATR, and Rad17. 2003, Pubmed , Xenbase
Liao, Mechanistic analysis of Xenopus EXO1's function in 5'-strand resection at DNA double-strand breaks. 2011, Pubmed , Xenbase
Liao, Identification of the Xenopus DNA2 protein as a major nuclease for the 5'->3' strand-specific processing of DNA ends. 2008, Pubmed , Xenbase
Lindsey-Boltz, Tethering DNA damage checkpoint mediator proteins topoisomerase IIbeta-binding protein 1 (TopBP1) and Claspin to DNA activates ataxia-telangiectasia mutated and RAD3-related (ATR) phosphorylation of checkpoint kinase 1 (Chk1). 2011, Pubmed
Liu, BID binds to replication protein A and stimulates ATR function following replicative stress. 2011, Pubmed
Liu, RING finger and WD repeat domain 3 (RFWD3) associates with replication protein A (RPA) and facilitates RPA-mediated DNA damage response. 2011, Pubmed
Lönn, Extensive regions of single-stranded DNA in aphidicolin-treated melanoma cells. 1988, Pubmed
Lovejoy, Functional genomic screens identify CINP as a genome maintenance protein. 2009, Pubmed
Lucca, Checkpoint-mediated control of replisome-fork association and signalling in response to replication pausing. 2004, Pubmed
Lupardus, A requirement for replication in activation of the ATR-dependent DNA damage checkpoint. 2002, Pubmed , Xenbase
MacDougall, The structural determinants of checkpoint activation. 2007, Pubmed , Xenbase
Maiorano, Fission yeast cdc21, a member of the MCM protein family, is required for onset of S phase and is located in the nucleus throughout the cell cycle. 1996, Pubmed
Maiorano, MCM8 is an MCM2-7-related protein that functions as a DNA helicase during replication elongation and not initiation. 2005, Pubmed , Xenbase
Maiorano, Cell cycle regulation of the licensing activity of Cdt1 in Xenopus laevis. 2004, Pubmed , Xenbase
Majka, Replication protein A directs loading of the DNA damage checkpoint clamp to 5'-DNA junctions. 2006, Pubmed
McGarry, Geminin, an inhibitor of DNA replication, is degraded during mitosis. 1998, Pubmed , Xenbase
Méchali, DNA synthesis in a cell-free system from Xenopus eggs: priming and elongation on single-stranded DNA in vitro. 1982, Pubmed , Xenbase
Melendy, An interaction between replication protein A and SV40 T antigen appears essential for primosome assembly during SV40 DNA replication. 1993, Pubmed
Melo, Two checkpoint complexes are independently recruited to sites of DNA damage in vivo. 2001, Pubmed
Michael, Activation of the DNA replication checkpoint through RNA synthesis by primase. 2000, Pubmed , Xenbase
Mimura, Central role for cdc45 in establishing an initiation complex of DNA replication in Xenopus egg extracts. 2000, Pubmed , Xenbase
Mordes, TopBP1 activates ATR through ATRIP and a PIKK regulatory domain. 2008, Pubmed
Murray, Cell cycle extracts. 1991, Pubmed
Nasmyth, Cell division cycle mutants altered in DNA replication and mitosis in the fission yeast Schizosaccharomyces pombe. 1981, Pubmed
Parrilla-Castellar, Cut5 is required for the binding of Atr and DNA polymerase alpha to genotoxin-damaged chromatin. 2003, Pubmed , Xenbase
Parrilla-Castellar, Dial 9-1-1 for DNA damage: the Rad9-Hus1-Rad1 (9-1-1) clamp complex. 2004, Pubmed
Paulsen, A genome-wide siRNA screen reveals diverse cellular processes and pathways that mediate genome stability. 2009, Pubmed
Räschle, Mechanism of replication-coupled DNA interstrand crosslink repair. 2008, Pubmed , Xenbase
Schlacher, Double-strand break repair-independent role for BRCA2 in blocking stalled replication fork degradation by MRE11. 2011, Pubmed
Shechter, ATR and ATM regulate the timing of DNA replication origin firing. 2004, Pubmed , Xenbase
Shima, A viable allele of Mcm4 causes chromosome instability and mammary adenocarcinomas in mice. 2007, Pubmed
Shiotani, Single-stranded DNA orchestrates an ATM-to-ATR switch at DNA breaks. 2009, Pubmed
Sikorski, Sub1 and RPA associate with RNA polymerase II at different stages of transcription. 2011, Pubmed
Sogo, Fork reversal and ssDNA accumulation at stalled replication forks owing to checkpoint defects. 2002, Pubmed
Stokes, DNA replication is required for the checkpoint response to damaged DNA in Xenopus egg extracts. 2002, Pubmed , Xenbase
Van, Continued primer synthesis at stalled replication forks contributes to checkpoint activation. 2010, Pubmed , Xenbase
Van Hatten, The Xenopus Xmus101 protein is required for the recruitment of Cdc45 to origins of DNA replication. 2002, Pubmed , Xenbase
Waga, Anatomy of a DNA replication fork revealed by reconstitution of SV40 DNA replication in vitro. 1994, Pubmed
Walter, Initiation of eukaryotic DNA replication: origin unwinding and sequential chromatin association of Cdc45, RPA, and DNA polymerase alpha. 2000, Pubmed , Xenbase
Wang, Mutation in Rpa1 results in defective DNA double-strand break repair, chromosomal instability and cancer in mice. 2005, Pubmed
Wold, Replication protein A: a heterotrimeric, single-stranded DNA-binding protein required for eukaryotic DNA metabolism. 1997, Pubmed
You, The role of single-stranded DNA and polymerase alpha in establishing the ATR, Hus1 DNA replication checkpoint. 2002, Pubmed , Xenbase
Zou, Sensing DNA damage through ATRIP recognition of RPA-ssDNA complexes. 2003, Pubmed
Zou, Replication protein A-mediated recruitment and activation of Rad17 complexes. 2003, Pubmed
