Click here to close
Hello! We notice that you are using Internet Explorer, which is not supported by Xenbase and may cause the site to display incorrectly.
We suggest using a current version of Chrome,
FireFox, or Safari.
???displayArticle.abstract???
RNA interference (RNAi) is an evolutionarily conserved mechanism for sequence-specific gene silencing. Recent advances in our understanding of RNAi machinery make it possible to reduce protein expression by introducing short hairpin RNA (shRNA) into cells of many systems, however, the efficacy of RNAi-mediated protein knockdown can be quite variable, especially in intact animals, and this limits its application. We built adaptable molecular tools, pSilencer (pSi) and pReporter (pRe) constructs, to evaluate the impact of different promoters, shRNA structures and overexpression of Ago2, the key enzyme in the RNA-induced silencing complex, on the efficiency of RNAi. The magnitude of RNAi knockdown was evaluated in cultured cells and intact animals by comparing fluorescence intensity levels of GFP, the RNAi target, relative to mCherry, which was not targeted. Co-expression of human Ago2 with shRNA significantly enhanced efficiency of GFP knockdown in cell lines and in neurons of intact Xenopus tadpoles. Human H1- and U6-promotors alone or the U6-promotor with an enhancer element were equally effective at driving GFP knockdown. shRNA derived from the microRNA-30 design (shRNA(mir30)) enhanced the efficiency of GFP knockdown. Expressing pSi containing Ago2 with shRNA increased knockdown efficiency of an endogenous neuronal protein, the GluR2 subunit of the AMPA receptor, functionally accessed by recording AMPA receptor-mediated spontaneous synaptic currents in Xenopus CNS neurons. Our data suggest that co-expression of Ago2 and shRNA is a simple method to enhance RNAi in intact animals. While morpholino antisense knockdown is effective in Xenopus and Zebrafish, a principle advantage of the RNAi method is the possibility of spatial and temporal control of protein knockdown by use of cell type specific and regulatable pol II promoters to drive shRNA and Ago2. This should extend the application of RNAi to study gene function of intact brain circuits.
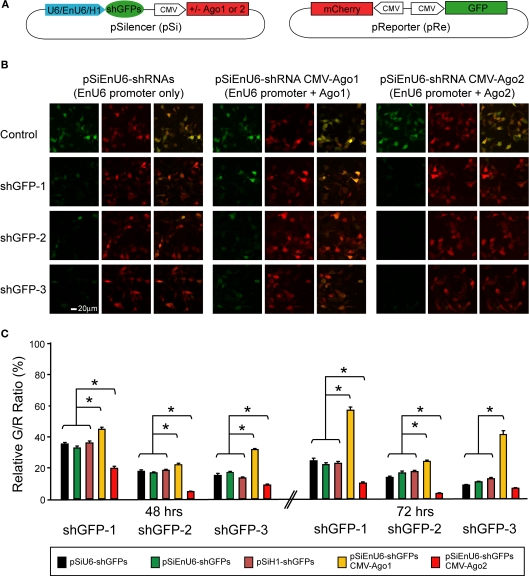
Figure 1. Silencer and reporter constructs used to test RNAi efficacy. (A) The silencer construct, pSi, includes two cassettes for easy exchange of promoters and shRNAs with or without Ago2 co-expression. The shRNA promoter fragments can be inserted into pSi through the SacI site on the vector and the shRNA fragments can then be inserted into pSi at XhoI and EcoRI sites. (B) The reporter construct, pRe, contains one CMV or NSE promoter for GFP expression and another CMV promoter for mCherry expression. The GFP silencing effect by shRNAs can be directly evaluated by calculating the green to red fluorescence intensity ratio in individual cells.
Figure 2. Effect of different promoters and Ago2 co-expression in RNAi efficacy. HEK293 cells, transfected with pSi and pRe constructs were imaged after 48 or 72 h to evaluate GFP knockdown efficiency by the green to red (G/R) fluorescence intensity ratio. (A) Diagram of the pSi constructs (left) containing U6, enhancer added U6 (EnU6) or H1 promoter driven shGFPs, and the pRe construct (right) for simultaneous GFP and mCherry expression. (B) Representative images from cells 2 days after transfection of pSi constructs containing EnU6 driven shGFPs with or without Ago protein co-expression. (C) G/R fluorescence intensity ratio measured from cells transfected with pSi constructs with or without Ago protein co-expression. The ratio in shGFP-transfected cells was normalized to the averaged G/R ratio from controls with no shRNA expression. shGFPs driven by U6, EnU6 and H1 promoters have comparable degrees of knockdown. However, EnU6-shGFPs with Ago2 co-expression show significant increases in GFP knockdown compared to EnU6-shGFPs alone or EnU6-shGFPs with Ago1 co-expression. Asterisks represent statistical significance (p < 0.05, ANOVA-Scheffe's test).
Figure 3. Effect of shRNA structure on RNAi efficacy. (A) Diagram of the pSi constructs containing shGFP or shGFPmir30 with or without Ago2 co-expression (left), and the pRe construct (right) for simultaneous GFP and mCherry expression. (B) G/R fluorescence intensity ratio measured from cells transfected with pSi constructs containing shGFP or shGFPmir30 with or without Ago2 co-expression. For shGFPs, Ago2 co-expression broadly enhances GFP knockdown (red bars). For shGFPsmir30, the RNAi efficiency increases for shGFP-1mir30 and shGFP-2mir30 but not shGFP-3mir30 (yellow bars). Additionally, Ago2 co-expression enhances knockdown with all shGFPsmir30to a level comparable to Ago2 co-expression with shGFPs. Asterisks represent statistical significance (p < 0.05, ANOVA-Scheffe's test).
Figure 4. Ago2 expression enhances RNAi in neurons of living Xenopus tadpoles. Neurons, transfected with pSi and pRe constructs, were imaged after 3 or 5 days to evaluate GFP knockdown by G/R fluorescence intensity ratio. (A) Diagram of the pSi (left) containing EnU6-shGFPs with or without Ago protein co-expression, and the pRe (right) for simultaneous GFP and mCherry expression. (B) Representative images from CNS neurons 3 days after transfection of the pSi constructs as indicated. (C) G/R ratios measured from CNS neurons transfected with different pSi constructs driving shGFPs, normalized to control cells. Note that the pSi construct containing the EnU6-shGFPs and Ago2 (red bars) has greater knockdown than the EnU6 promoter alone (green bars) or EnU6-shGFPs with Ago1 (red bars). Asterisks represent statistical significance between neurons transfected with no shRNA and shGFPs with the same silencer configuration (p < 0.05, ANOVA-Scheffe's test).
Figure 5. Neurons expressing ectopic Ago2 acquire normal dendritic arbor structure. Individual optic tectal neurons expressing GFP or GFP + Ago2 were imaged daily over 3 days in living animals (A). Total dendritic branch length (B) and branch tip number (C) were determined on 3D reconstructions of tectal neurons. Total branch length and branch tip number are comparable between GFP and Ago2-expressing neurons (p > 0.05, Mann–Whitney test).
Figure 6. Ago2 expression enhances RNAi reduction of AMPA receptor-mediated synaptic responses in vivo. Whole-cell recordings were made from CNS neurons of Xenopus tadpoles transfected with pSi construct expressing shRNAs targeting the GluR2 subunit of AMPA receptor with or without Ago2 co-expression. (A) Diagram of the pSi constructs containing EnU6-shGluR2s for GluR2 knockdown, Ago2 for RNAi enhancement and GFP for cell identification. (B) Representative traces of spontaneous AMPA mEPSCs, superimposed from 30 consecutive traces. Cells co-expressing Ago2 with shGluR2-1 or shGluR2-2 (red) appear to have fewer mEPSCs than cells expressing shGluR2-1 or shGluR2-2 alone (black) and other control (green) traces. (C) Frequency of AMPA mEPSC in neurons transfected with pSi construct expressing shGluR2s with Ago2 (red) is significantly less than cells transfected with the pSi construct expressing shScrambled + Ago2 or GFP alone ((green) and neurons expressing shGluRs only (black) (p < 0.05, ANOVA). Neurons expressing shGluR2s without Ago2 co-expression (black) have mEPSC frequency comparable to controls transfected with shScrambled + Ago2 and GFP alone (green). Neurons expressing GFP alone, Ago2 alone and shScrambled + Ago2 have comparable AMPA mEPSC frequencies. Dashed gray line indicates the averaged frequency of shScrambled control. (D) Amplitudes of AMPA mEPSC are not different between neurons transfected with GFP alone, Ago2 alone, and shScrambled or shGluR2s with or without Ago2 co-expression. Dashed gray line indicates the averaged amplitude of shScrambled control.
Anichtchik,
Loss of PINK1 function affects development and results in neurodegeneration in zebrafish.
2008, Pubmed
Anichtchik,
Loss of PINK1 function affects development and results in neurodegeneration in zebrafish.
2008,
Pubmed
Banerjee,
5' flanking sequences of the rat tyrosine hydroxylase gene target accurate tissue-specific, developmental, and transsynaptic expression in transgenic mice.
1992,
Pubmed
Bestman,
In vivo single-cell electroporation for transfer of DNA and macromolecules.
2006,
Pubmed
,
Xenbase
Bestman,
The RNA binding protein CPEB regulates dendrite morphogenesis and neuronal circuit assembly in vivo.
2008,
Pubmed
,
Xenbase
Cai,
Human microRNAs are processed from capped, polyadenylated transcripts that can also function as mRNAs.
2004,
Pubmed
Chiu,
Insulin receptor signaling regulates synapse number, dendritic plasticity, and circuit function in vivo.
2008,
Pubmed
,
Xenbase
Cline,
Dendritic arbor development and synaptogenesis.
2001,
Pubmed
Davidson,
RNA interference: a tool for querying nervous system function and an emerging therapy.
2007,
Pubmed
Diederichs,
Coexpression of Argonaute-2 enhances RNA interference toward perfect match binding sites.
2008,
Pubmed
Fire,
Potent and specific genetic interference by double-stranded RNA in Caenorhabditis elegans.
1998,
Pubmed
Giering,
Expression of shRNA from a tissue-specific pol II promoter is an effective and safe RNAi therapeutic.
2008,
Pubmed
Haas,
Targeted electroporation in Xenopus tadpoles in vivo--from single cells to the entire brain.
2002,
Pubmed
,
Xenbase
Haas,
AMPA receptors regulate experience-dependent dendritic arbor growth in vivo.
2006,
Pubmed
,
Xenbase
Hammond,
Argonaute2, a link between genetic and biochemical analyses of RNAi.
2001,
Pubmed
Hammond,
An RNA-directed nuclease mediates post-transcriptional gene silencing in Drosophila cells.
2000,
Pubmed
Hannon,
RNA interference.
2002,
Pubmed
Hollmann,
Cloned glutamate receptors.
1994,
Pubmed
Huang,
Transactivated minimal E1b promoter is capable of driving the expression of short hairpin RNA.
2006,
Pubmed
Hutvagner,
Argonaute proteins: key players in RNA silencing.
2008,
Pubmed
Kenwrick,
Pilot morpholino screen in Xenopus tropicalis identifies a novel gene involved in head development.
2004,
Pubmed
,
Xenbase
Lee,
MicroRNA genes are transcribed by RNA polymerase II.
2004,
Pubmed
Lee,
The nuclear RNase III Drosha initiates microRNA processing.
2003,
Pubmed
Li,
Gene silencing in Xenopus laevis by DNA vector-based RNA interference and transgenesis.
2006,
Pubmed
,
Xenbase
Liu,
Argonaute2 is the catalytic engine of mammalian RNAi.
2004,
Pubmed
Lund,
Nuclear export of microRNA precursors.
2004,
Pubmed
,
Xenbase
Makinae,
Structure of the mouse glutamate decarboxylase 65 gene and its promoter: preferential expression of its promoter in the GABAergic neurons of transgenic mice.
2000,
Pubmed
Mäkinen,
Stable RNA interference: comparison of U6 and H1 promoters in endothelial cells and in mouse brain.
2006,
Pubmed
Mikuma,
Overexpression of Dicer enhances RNAi-mediated gene silencing by short-hairpin RNAs (shRNAs) in human cells.
2004,
Pubmed
Mima,
Characterization of 5' flanking region of alpha isoform of rat Ca2+/calmodulin-dependent protein kinase II gene and neuronal cell type specific promoter activity.
2001,
Pubmed
Miskevich,
RNA interference of Xenopus NMDAR NR1 in vitro and in vivo.
2006,
Pubmed
,
Xenbase
Nakaya,
Zebrafish olfactomedin 1 regulates retinal axon elongation in vivo and is a modulator of Wnt signaling pathway.
2008,
Pubmed
,
Xenbase
Paddison,
A resource for large-scale RNA-interference-based screens in mammals.
2004,
Pubmed
Paddison,
Cloning of short hairpin RNAs for gene knockdown in mammalian cells.
2004,
Pubmed
Paddison,
Short hairpin RNAs (shRNAs) induce sequence-specific silencing in mammalian cells.
2002,
Pubmed
Passafaro,
Induction of dendritic spines by an extracellular domain of AMPA receptor subunit GluR2.
2003,
Pubmed
Rao,
Tissue-specific RNAi reveals that WT1 expression in nurse cells controls germ cell survival and spermatogenesis.
2006,
Pubmed
Rosenmund,
The tetrameric structure of a glutamate receptor channel.
1998,
Pubmed
Rumpel,
Postsynaptic receptor trafficking underlying a form of associative learning.
2005,
Pubmed
Shi,
Subunit-specific rules governing AMPA receptor trafficking to synapses in hippocampal pyramidal neurons.
2001,
Pubmed
Silva,
Second-generation shRNA libraries covering the mouse and human genomes.
2005,
Pubmed
Takahashi,
Experience strengthening transmission by driving AMPA receptors into synapses.
2003,
Pubmed
Wang,
Requirement of TRPC channels in netrin-1-induced chemotropic turning of nerve growth cones.
2005,
Pubmed
,
Xenbase
Wenthold,
Evidence for multiple AMPA receptor complexes in hippocampal CA1/CA2 neurons.
1996,
Pubmed
Wu,
Dendritic dynamics in vivo change during neuronal maturation.
1999,
Pubmed
,
Xenbase
Xia,
An enhanced U6 promoter for synthesis of short hairpin RNA.
2003,
Pubmed
Yi,
Overexpression of exportin 5 enhances RNA interference mediated by short hairpin RNAs and microRNAs.
2005,
Pubmed
Yi,
Exportin-5 mediates the nuclear export of pre-microRNAs and short hairpin RNAs.
2003,
Pubmed
Zamore,
RNAi: double-stranded RNA directs the ATP-dependent cleavage of mRNA at 21 to 23 nucleotide intervals.
2000,
Pubmed
Zeng,
Both natural and designed micro RNAs can inhibit the expression of cognate mRNAs when expressed in human cells.
2002,
Pubmed
Zeng,
Recognition and cleavage of primary microRNA precursors by the nuclear processing enzyme Drosha.
2005,
Pubmed