|
Fig. 1. Zic3 has a role in notochord development. EGFP RNA alone (AâC, J, L; EGFP, 400 pg) or EGFP RNA (400 pg) with Myc-tagged Zic3 RNA (DâF, M; Zic3, 200 pg) or Zic morpholino oligos (GâI, K, N; Z2MO + Z3MO, Zic2MO and Zic3MO, 30 ng each) were injected into the dorsal marginal zone of the two dorsal blastomeres of embryos at the 4-cell stage. The embryos were fixed at the tailbud stage (AâK, stage 33) or early neurula stage (LâN, stage 14). In panels AâI, expression of the posterior neural marker HoxB9 was analyzed by whole-mount in situ hybridization (WMISH; lateral view is shown in A, B, D, E, G, and H, and dorsal view is shown in C, F, and I). Panels J and K are hematoxylin-and-eosin-stained transverse sections of the embryos shown in panels B and H respectively (dashed lines indicate the section planes). n, notochord; hb, hindbrain; ot, otic vesicle. In panels LâN, expression of the notochord marker Xnot was analyzed by WMISH (n = 35â39). Images show dorsal views of the embryos. The indicated percentages of embryos had phenotypes similar to those shown in the images. Arrowheads, blastopores; long and short arrows, the rostrocaudal and leftâright extent of Xnot expression.
|
|
Fig. 2. Organizer formation is impaired by Zic3 overexpression. EGFP RNA alone (A; EGFP, 400 pg), EGFP RNA (400 pg) with Myc-tagged Zic3 RNA (200 pg) (B; EGFP + Zic3), or Myc-tagged Zic3 RNA alone (200 pg) (D; Zic3) were injected into the dorsal marginal zone of the dorsal two blastomeres of embryos at the 4-cell stage. The injected embryos and an uninjected sibling embryo (C) were observed at stage 10 (A, B) or stage 9.5 (C, D). (A, B) Green EGFP signals derive from the injected RNA. Dorsal lips were frequently defective in embryos with Zic3 RNA injection (73%, n = 16). (C, D) Expression of an organizer marker gene (Goosecoid) was analyzed by WMISH. Reduction of Goosecoid expression was frequently observed in the Zic3 RNA-injected embryos (76%, n = 27). (E) RT-PCR analysis. EGFP RNA alone (EGFP, 400 pg), EGFP RNA (400 pg) with Myc-tagged Zic3 RNA (200 pg) (Zic3), or EGFP RNA (400 pg) with Zic morpholino oligos (30 ng each) (Zic2MO + Zic3MO) was injected into the dorsal marginal zone of the dorsal two blastomeres of embryos at the 4-cell stage. At stage 10.5, the dorsal part was dissected as in bottom cartoon and used for total RNA extraction. Direct targets of β-catenin (Bra, Twn, Siamois, and Nr3) were downregulated by the Zic3 RNA injection, whereas genes in the Wnt/β-catenin signaling cascade (β-catenin, Axin, Dsh, GSK3β, CKα and CKε) and a housekeeping gene (ODC) were not changed. The cDNA synthesis reaction for the sample injected with EGFP RNA alone was also performed without reverse transcriptase (-RT) to confirm the absence of chromosomal DNA contamination.
|
|
Fig. 3. Rescue of Zic3-attenuated notochord progenitor marker expression by co-injection of Siamois RNA. (A) Xnot expression in early gastrula. Vegetal views of the embryos with dorsal at the top. The embryos were injected with the RNAs indicated below (1000 pg each). Xnot expression was detected in the dorsal area adjacent to the yolk plug (purple signal) in the uninjected (uninj) embryo and the β-galactosidase (β-gal)-injected embryo, but disappeared in the Zic3 RNA (Zic3)-injected embryo. β-gal, Zic3, Bra, Sia and Nr3 mean the injected RNAs of β-galactosidase, Zic3, Bra, Siamois and Nr3, respectively. (B) Percentages of embryos with Xnot expression. Co-injection of Siamois fully restored normal Xnot expression. *P < 0.01; **P < 0.001; n.s., P > 0.05 in comparison to Zic3 alone injection in Ï2 test. More than 50 embryos were analyzed in each group.
|
|
Fig. 4. Zic3 inhibits secondary axis formation induced by ectopic β-catenin. Typical shapes of the tailbud stage embryos (stage 33, dorsal view) subjected to the second axis formation assay are shown. Percentages given below indicate the embryos with secondary axis among 43â50 embryos for each experimental group. Flag-tagged β-catenin RNA (200 pg) injected into the ventral marginal zone at the 4-cell stage frequently induced the secondary axis structure (B; β-catenin, 78%). The secondary head structure was rarely observed after co-injection of Flag-tagged β-catenin RNA (200 pg) and Zic3 RNA (50 pg) (C; β-catenin + Zic3, 4%). The suppression of the secondary axis effect by Zic3 RNA was abolished by Zic3MO (10 ng) (E; β-catenin + Zic3 + Zic3MO, 70%). There were no embryos with ectopic heads in Zic3MO-injected (D; Zic3MO, 0%), Zic3 RNA-injected (F; Zic3, 0%), or control embryos without injection (A; uninjected, 0%).
|
|
Fig. 5. TOPFLASH reporter gene assay in Xenopus gastrula embryos. The TOPFLASH reporter vector (TOP, 200 pg), FOPFLASH vector (FOP, 200 pg), Flag-tagged β-catenin RNA (β-cateninFT, 300 ng), β-catenin RNA (β-catenin, 300 ng), Myc-tagged Zic RNA (Zic1âZic5, 200 pg each), and/or Zic3 were injected into animal pole regions of both blastomeres of 2-cell-stage embryos in the indicated combinations. The TOPFLASH reporter vector contains Tcf-binding sites upstream of the promoter region, whereas the Tcf-binding sites are mutated in the control FOPFLASH vector. Embryos were collected at stage 10.5 in pools of 5 embryos, and assayed for luciferase activity in triplicate (total of 15 injected embryos for each value). The activity was normalized by the protein amount in the sample lysate. Mean luciferase activities of embryos injected with the TOP or FOP reporter vector only are defined as one relative luciferase unit (RLU) in each experiment. Error bars indicate standard deviation. (A) Co-injected β-catenin increased luciferase activity in the presence of the TOP reporter (TOP + β-cat). The increase was attenuated by Zic3 RNA co-injection (TOP + β-cat + Zic3). (B) This inhibition was rescued by co-injection of Zic3MO (Z3MO). (C) Comparison among the Xenopus Zic family members for the β-catenin-suppressing activities. (D) The effects of nuclear localization extent and transcriptional activation abilities of Zic3 or Zic2 mutants. Approximate nuclear localization extents and transcriptional activation abilities are indicated as follows: +++, ⥠100; ++, 80â60; +, 50â30; ±, ⤠20; where values of wild type Zic2 or Zic3 are 100. The values are based on previous studies [ZIC3-P217A, ZIC3-T323M, and ZIC3-K405E (Ware et al., 2004); ZIC3-W255G (Hatayama et al., 2008); Zic2-R428P (Hatayama et al., 2011)].
|
|
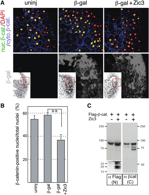
Fig. 6. β-catenin nuclear localization is impaired by Zic3 expression in gastrula embryos. (A) Representative images for β-catenin immunofluorescence staining. Neighboring sections were stained with anti-β-catenin and anti-β-galactosidase (β-gal) antibodies. In each image, the animal pole is at the top and the dorsal side is to the right. Upper images show the β-catenin signal (nuclear, green; non-nuclear, blue) and DAPI signal (nuclear, red), and lower images show the β-galactosidase signal (gray) of the injected area. The yellow indicates the overlapping of nuclear β-catenin and DAPI signals. The insets are low magnifications in which the boxed regions indicate the stained regions. (B) The graph shows percentages of the β-catenin/DAPI double-positive cell nuclei area among the total DAPI-stained cell nuclei in the organizer region. Nuclear transported β-catenin was significantly lower in Zic3-injected embryos. **P < 0.01, KruskalâWallis test followed by SteelâDwass post hoc test. Error bars, standard error of the mean. (C) Immunoblotting analysis for β-catenin. Embryos were injected with the β-catenin or (β-catenin and Zic3) RNA. Immunoblotting of the embryo tissue lysate using an antibody against the anti-β-catenin C-terminus (β-cat.) or an antibody against the Flag-tag located on the N-terminus of β-catenin (Flag). Zic3 RNA co-injection enhanced the degradation of β-catenin.
|
|
Fig. 7. Zic3 can physically interact with Tcf1 and XIC. Immunoprecipitation experiments indicating the physical interaction among Zic3, Tcf1, and XIC. Epitope-tagged Xenopus Tcf1, Zic3, and XIC were expressed in COS7 cells in the indicated combinations. Following immunoprecipitation (IP) with an anti-HA-tag antibody (IP_HA), the co-precipitated proteins were detected with an anti-Myc-tag antibody. The cell lysates (input) used for the immunoprecipitation experiments were also subjected to an immunoblot analysis (input_IB) using the antibodies against the epitope tags (HA, Myc, and Flag) and actin. Both the Tcf1 (left) and Zic3 (right) pull-down experiments suggested that Zic3 and Tcf1 physically interacted, and that this interaction was enhanced by XIC. XIC was co-precipitated with both Zic3 and Tcf1.
|
|
Fig. 8. Hypothetical mechanism underlying Zic3-mediated inhibition of Wnt/β-catenin signaling.
|
|
Supplemental figure 1. Expression profiles of Zic and β-catenin from early gastrula to neurula stages Spatial expression patterns of Xenopus Zic1, Zic2 and Zic3 were examined with whole-mount in situ hybridization analysis with a series of cut embryos at various stages from late blastula [Stages (St.) 9.5-9.75] to neurula (St.14). The three Zic genes were chosen for the analysis because they were expressed strongly during gastrulation (Supplemental figure 2). The animal pole is up and dorsal is right. At early gastrula stages, the expression of Zic genes was observed in the dorsal mesoderm area. Zic1, Zic2, and Zic3 expression was observed in the dorsal involuting mesoderm area, as well as in neuroectoderm, throughout the gastrula stages (St. 10.5, 11, 12). Zic3 expression was clearly observed in whole involuting mesoderm surrounding yolk plug, as well as previously reported (Kitaguchi et al., 2000). Zic expression in gastrula mesoderm mostly overlapped with that of β-catenin.
|
|
Supplemental figure 2. Temporal expression patterns of Zic genes The temporal expression patterns of Zic genes were determined by RT-PCR analysis. Staging was done according to Nieukoop and Farber (1967) (N.F. stage). Zic1 showed strong expression in early stages: Zic2 was maternally expressed, and Zic1 and Zic3 expression began at the gastrula stage. The primers for Xenopus Zic4 detection were F: 5â²-TCTCAGTGACTACTGCCA-3â² and R: 5â²-GACATGAAGAATTCACCGTC-3â². Other primers for Xenopus Zic genes were as previously described (Nakata et al., 2000). e, unfertilized egg.
|
|
ctnnb1 (catenin beta 1) gene expression in bisected Xenopus laevis embryo, NF stage 10.5, assayed by in situ hybridization, dorsal left
|
|
ctnnb1 (catenin beta 1) gene expression in bisected Xenopus laevis embryo, NF stage 11, as assayed by in situ hybridization, lateral view, dorsal left.
|
|
ctnnb1 (catenin beta 1) gene expression in bisected Xenopus laevis embryo, NF stage 14, as assayed by in situ hybridization, lateral view, dorsal left.
|