XB-ART-44037
J Cell Biol
2011 Sep 19;1946:855-71. doi: 10.1083/jcb.201106079.
Show Gene links
Show Anatomy links
CENP-C recruits M18BP1 to centromeres to promote CENP-A chromatin assembly.
Moree B
,
Meyer CB
,
Fuller CJ
,
Straight AF
.
???displayArticle.abstract???
Eukaryotic chromosomes segregate by attaching to microtubules of the mitotic spindle through a chromosomal microtubule binding site called the kinetochore. Kinetochores assemble on a specialized chromosomal locus termed the centromere, which is characterized by the replacement of histone H3 in centromeric nucleosomes with the essential histone H3 variant CENP-A (centromere protein A). Understanding how CENP-A chromatin is assembled and maintained is central to understanding chromosome segregation mechanisms. CENP-A nucleosome assembly requires the Mis18 complex and the CENP-A chaperone HJURP. These factors localize to centromeres in telophase/G1, when new CENP-A chromatin is assembled. The mechanisms that control their targeting are unknown. In this paper, we identify a mechanism for recruiting the Mis18 complex protein M18BP1 to centromeres. We show that depletion of CENP-C prevents M18BP1 targeting to metaphase centromeres and inhibits CENP-A chromatin assembly. We find that M18BP1 directly binds CENP-C through conserved domains in the CENP-C protein. Thus, CENP-C provides a link between existing CENP-A chromatin and the proteins required for new CENP-A nucleosome assembly.
???displayArticle.pubmedLink??? 21911481
???displayArticle.pmcLink??? PMC3207292
???displayArticle.link??? J Cell Biol
???displayArticle.grants??? [+]
R01GM074728 NIGMS NIH HHS , T32GM007276 NIGMS NIH HHS , R01 GM074728 NIGMS NIH HHS , T32 GM007276 NIGMS NIH HHS
Species referenced: Xenopus
Genes referenced: anln cenpa cenpc mis18bp1 myc tab3 wee1
???displayArticle.antibodies??? Cenpa Ab1 Cenpc1 Ab1 Hist1h4a Ab2 Mis18bp1 Ab1
???attribute.lit??? ???displayArticles.show???
|
|
Figure 1. CENP-A assembly in Xenopus extracts requires xHJURP addition and mitotic exit. (A) Schematic of xHJURP-mediated CENP-A assembly assay in Xenopus egg extract. (B) Representative images from xHJURP-mediated CENP-A assembly assay. The staining for mycâCENP-A, total CENP-A, or the merge of mycâCENP-A, total CENP-A, and DNA is indicated above the images. Calcium, xHJURP, or mycâCENP-A addition is shown to the left of each image row. Bar, 10 µm. (C) Quantification of mycâCENP-A fluorescence intensity at centromeres for the assembly reactions represented in B, normalized to the metaphase control sample without xHJURP but with mycâCENP-A RNA added (â/â/+). Mean per pixel intensity at centromeres was quantified, and >200 centromeres were quantified per condition. Error bars show SEM; n = 4. (D) Western blot of chromatin fractions from CENP-A assembly reactions performed in the presence (+) of calcium, Myc-CENP-A, and xHJURP (+/+/+) or in the presence of calcium and Myc-CENP-A but lacking (â) xHJURP (+/â/+). Histone H4 was used as a loading control. n = 3. |
|
|
Figure 2. Characterization of Xenopus M18BP1. (A) Western blot of Xenopus egg extract with preimmune sera (Preimmune) or affinity-purified rabbit antibody raised against Xenopus M18BP1 (α-M18BP1). α-M18BP1 recognizes both isoforms of xM18BP1, and both isoforms of xM18BP1 are present in egg extract. The asterisk denotes a cross reacting band. (B) M18BP1 is not present on Xenopus sperm chromatin. After decondensation with Xenopus Nap1, Xenopus sperm chromatin shows staining for CENP-A but not M18BP1. (C) Time course of M18BP1 localization in the Xenopus egg extract. Xenopus sperm chromatin was incubated in metaphase extract for 30 min, and sperm chromatin was stained for M18BP1 at various time points after release from metaphase arrest. Time (minutes) after release from metaphase is indicated above each image column. M18BP1, CENP-A, or merged M18BP1, CENP-A, and DNA staining are indicated on the left. (D) M18BP1-1 assembles at sperm centromeres in metaphase extract, and both M18BP1 isoforms assemble at sperm centromeres in interphase extract. Metaphase extracts are shown on the left, and interphase extracts are shown on the right. The FLAG epitopeâtagged M18BP1 isoform that was added to the extract is indicated on the left. Immunostaining is shown above the images. Bars, 10 µm. |
|
|
Figure 3. Depletion of M18BP1 inhibits xHJURP-mediated CENP-A assembly in extract. (A) M18BP1 depletion from egg extract inhibits M18BP1 localization to centromeres. Xenopus sperm chromatin was incubated in mock- or M18BP1-depleted metaphase and interphase extracts and stained for M18BP1 and CENP-A. The depletion condition and cell cycle stage are listed to the left of the images, and the localized proteins are indicated above the images. (B) Quantification of M18BP1 fluorescence intensity at centromeres (normalized to the levels in mock-depleted extracts) after M18BP1 depletion. Quantification was performed as described in Fig. 1. Error bars show SEM; n = 3. (C) M18BP1 is required for CENP-A assembly in Xenopus extract. Representative images from CENP-A assembly assays performed using either mock- or M18BP1-depleted extracts that were supplemented with mock or M18BP1-FLAG IVT proteins. The depletion and addback conditions are listed to the left of each image row, and the immunolocalized proteins are listed above. (D) Representative Western blots of extracts from CENP-A assembly assays described in C. The top blots show the levels of the FLAG-tagged M18BP1 isoforms added back to the extract. The bottom blots show the total M18BP1 levels in the extract. Tubulin was used as a loading control. (E) Quantification of mycâCENP-A fluorescence intensity at centromeres for CENP-A assembly reactions described in C, which were normalized to the levels in mock-depleted extracts. Quantification was performed as described in Fig. 1. Error bars show SEM; n = 3. Bars, 10 µm. |
|
|
Figure 4. CENP-C is required for M18BP1 assembly at metaphase centromeres in Xenopus egg extract. (A) Representative Western blot of mock- and CENP-Câdepleted extracts. CENP-C depletion led to a >90% reduction in CENP-C levels. Tubulin was used as a loading control. (B) CENP-C depletion prevented M18BP1 assembly at centromeres in metaphase. Xenopus sperm chromatin was incubated in mock- or CENP-Câdepleted metaphase extracts and stained for M18BP1 and CENP-A. The depletion conditions are listed to the left of the images, and immunolocalized proteins are listed above. (C) Quantification of M18BP1 fluorescence intensity at metaphase centromeres (normalized to the levels in mock-depleted extracts) after CENP-C depletion. Quantification was performed as described in Fig. 1. Error bars show SEM; n = 3. (D) CENP-C depletion led to premature, increased association of M18BP1 at interphase centromeres. Xenopus sperm chromatin was incubated in mock- or CENP-Câdepleted extracts and stained for M18BP1 at various time points after release from metaphase arrest. Depletion conditions are listed to the left of the images, time (minutes) after calcium addition is listed below the images, and immunolocalized proteins are listed above. (E) Quantification of M18BP1 fluorescence intensity at centromeres in mock- and CENP-Câdepleted extracts at various time points after release from metaphase arrest as described in D. Values are normalized to the levels in mock-depleted extracts 75 min after calcium addition. Quantification was performed as described in Fig. 1. Error bars show SEM; n = 3. (F) CENP-C depletion does not significantly affect M18BP1 levels in extract. Mock- and CENP-Câdepleted extracts were Western blotted for M18BP1 and Anillin as a loading control. M18BP1-1 and M18BP1-2 levels in CENP-Câdepleted extracts are 77 ± 8 and 92 ± 11% of control extracts, respectively (n = 3; error = SEM). Bars, 10 µm. |
|
|
Figure 5. CENP-C and M18BP1 promote the recruitment of HJURP to centromeres. (A) CENP-C depletion inhibited HJURP assembly at centromeres. Xenopus sperm chromatin was incubated in mock- or CENP-Câdepleted extracts supplemented with HJURP-FLAG protein and stained for FLAG and CENP-A. The depletion conditions are listed to the left of the images, and immunolocalized proteins are listed above. (B) Quantification of HJURP-FLAG fluorescence intensity at centromeres (normalized to the levels in mock-depleted extracts) after CENP-C depletion. Quantification was performed as described in Fig. 1. (C) M18BP1 depletion inhibited HJURP assembly at centromeres. Xenopus sperm chromatin was incubated in mock- or M18BP1-depleted extracts supplemented with HJURP-FLAG and stained for FLAG and CENP-A. The depletion conditions are listed to the left of the images, and immunolocalized proteins are listed above. (D) Quantification of HJURP-FLAG fluorescence intensity at centromeres (normalized to the levels in mock-depleted extracts) after M18BP1 depletion. Quantification was performed as described in Fig. 1. (E) Representative Western blot from HJURP-targeting assay described in A showing that equal amounts of the HJURP-FLAG protein were added to mock- and CENP-Câdepleted extracts. Tubulin is shown as a loading control. (F) Representative Western blot from HJURP-targeting assay described in C showing that equal amounts of the HJURP-FLAG protein were added to mock- and M18BP1-depleted extracts. Tubulin is shown as a loading control. Error bars show SEM; n = 3. Bars, 10 µm. |
|
|
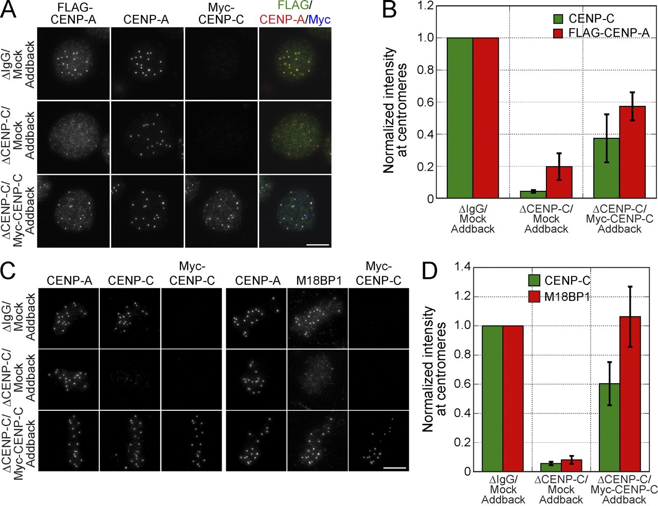
Figure 6. CENP-C depletion inhibits M18BP1 targeting to metaphase centromeres and xHJURP-dependent CENP-A assembly. (A) Depletion of CENP-C inhibits xHJURP-dependent CENP-A assembly. Representative images from CENP-A assembly assays were performed using mock- or CENP-Câdepleted extracts supplemented with mock or mycâCENP-C IVT protein. The depletion and addback conditions are indicated to the left of the images, and immunolocalized proteins are listed above. (B) Quantification of mycâCENP-A fluorescence intensity at centromeres for CENP-A assembly reactions described in A, which were normalized to the levels in mock-depleted extracts. Quantification was performed as described in Fig. 1. (C) Addback of mycâCENP-C to CENP-Câdepleted metaphase extract restores M18BP1 localization to centromeres. Representative images of sperm chromatin incubated in mock- or CENP-Câdepleted metaphase extracts supplemented with mock or the mycâCENP-C IVT protein. The depletion and addback conditions are indicated to the left of the images, and immunolocalized proteins are listed above. (D) Quantification of CENP-C and M18BP1 levels in mock- or CENP-Câdepleted metaphase extracts that were supplemented with mock or mycâCENP-C protein. Quantification was performed as described in Fig. 1. Error bars show SEM; n = 3. Bars, 10 µm. |
|
|
Figure 7. CENP-C associates with M18BP1-1 in metaphase extract. (A) M18BP1 coprecipitates CENP-C from Xenopus egg extract. Western blot for CENP-C after immunoprecipitation (IP) of metaphase Xenopus extract with IgG or α-M18BP1. (B) CENP-C coprecipitates M18BP1 from the Xenopus egg extract. Western blot for M18BP1 after immunoprecipitation of metaphase Xenopus extract with IgG or αâCENP-C. We only detected a single M18BP1 isoform (asterisk) coprecipitating with CENP-C, which migrates at the molecular mass of isoform 1. (C) M18BP1-1 associates with CENP-C in metaphase extract. FLAG epitopeâtagged M18BP1 IVT proteins were added to metaphase or interphase extracts, reactions were split in half, and M18BP1-FLAG proteins were immunoprecipitated with control (IgG) or α-FLAG (αFL) antibodies. A Western blot of the immunoprecipitates for CENP-C is shown. (D) Representative Western blots from immunoprecipitation experiments described in C. Samples were taken after incubation of M18BP1-FLAG proteins in extract. (left) α-FLAG Western blot; (right) phospho-wee1 Western blot to assess the cell cycle state of the extract. M and I indicate metaphase and interphase extract, respectively. The molecular masses of protein standards and individual proteins in kilodaltons are listed on the left of each blot. |
|
|
Figure 8. CENP-C directly interacts with M18BP1 through two conserved domains in CENP-C. (A) xCENP-C binds directly to both isoforms of xM18BP1. A representative gel from an xCENP-CâxM18BP1 in vitro binding assay is shown. [35S]methionine-labeled in vitro translated xM18BP1-1 or xM18BP1-2 was mixed with unlabeled in vitro translated xCENP-C and immunoprecipitated with control (IgG) or αâxCENP-C antibodies. Samples were run on an SDS-PAGE gel, and bound xM18BP1 protein was detected by autoradiography. mCherry (mCh)-tubulin was used as a negative control. The addition of each component is shown at the top of the gel. (B) Quantification of the CENP-CâM18BP1 in vitro binding assay represented in A. (C) hCENP-C (hC) binds directly to hM18BP1. Representative gel from an hCENP-CâhM18BP1 in vitro binding assay. [35S]methionine-labeled in vitro translated hM18BP1 was mixed with unlabeled in vitro translated hCENP-C and immunoprecipitated with IgG or αâhCENP-C antibodies. Samples were run on an SDS-PAGE gel, and bound hM18BP1 protein was detected by autoradiography. mCherry-tubulin was used as a negative control. (D) Quantification of hCENP-CâhM18BP1 in vitro binding assay represented in C. (E) Schematic of CENP-C domains. (F) M18BP1 binding to CENP-C requires the CENP-C motif (amino acids 1,204â1,226) and the N-terminal half of the cupin domain (amino acids 1,311â1,397). In vitro binding assays with CENP-C fragments were performed as described in A. Domain mapping of the entire protein is shown to the left of the black vertical line, and fine-scale mapping of the C terminus is shown to the right. Error bars show SEM; n = 3. IP, immunoprecipitation. |
|
|
CENPA (centromere protein A) gene expression in Xenopus laevis egg extract, as assayed by immunohistochemistry. Image copyrighted by Rockefeller University Press |
|
|
mis18bp1 (MIS18 binding protein 1)gene expression in Xenopus laevis egg extract, as assayed by immunohistochemistry Image copyrighted by Rockefeller University Press |
|
|
cenpc1 (centromere protein C 1)gene expression in Xenopus laevis egg extract, as assayed by immunohistochemistry. Image copyrighted by Rockefeller University Press |
|
|
Figure S1. Characterization of xHJURP-mediated CENP-A assembly assay in Xenopus egg extract. (A) Representative Western blot from a CENP-A assembly assay showing relative levels of mycENP-A and endogenous CENP-A in bulk extract. The ratio of mycENP-A to CENP-A in this experiment was 4.4; the mean ratio across all experiments was 5. (B) Representative Western blot from a CENP-A assembly assay. MycENP-A, xHJURP, or calcium addition is shown above each lane. (top) Anti-myc blot, which shows that mycENP-A protein levels in bulk extract were the same in all samples supplemented with mycENP-A RNA. Tubulin is shown as a loading control. (C) MycENP-A is stably incorporated into sperm centromeric chromatin. Representative images from CENP-A assembly reactions were subjected to salt extraction before fixation. The concentration of KCl used for salt extraction is shown to the left of the images, and immunolocalized proteins are indicated above. n = 3. (D) Representative images from a CENP-A assembly assay performed in the presence of aphidicolin, a small molecular inhibitor of DNA polymerase. DMSO or aphidicolin addition is listed to the left of the images, and immunolocalized antigens are indicated above. Aphidicolin treatment prevented BrdU incorporated into chromatin, indicating that DNA replication has been blocked. (E) Quantification of mycENP-A fluorescence intensity at centromeres in the CENP-A assembly reactions described in D, which were normalized to levels in the DMSO-treated sample. Error bars show SEM; n = 4. Bars, 10 μm. |
|
|
Figure S2. xHJURP localizes to interphase centromeres and promotes CENP-A assembly. (A) Exogenous xHJURP localizes to centromeres in interphase. Representative images from a CENP-A assay using FLAG epitopeagged HJURP IVT protein. The cell cycle state of the extract is listed to the left of the images, and immunolocalized antigens are listed above. (B) Western blot of Xenopus egg extract with preimmune sera (Preimmune) or affinity-purified rabbit antibody raised against xHJURP (î¡-xHJURP). The calculated molecular mass for xHJURP is 85 kD. (C) Representative Western blot from a CENP-A assembly reaction showing relative amounts of xHJURP in extract with or without added xHJURP IVT. Addition of xHJURP led to a 1.6-fold increase in the total amount of xHJURP in extract. Tubulin is shown as a loading control. (D) Representative images from CENP-A assembly reactions without added HJURP, supplemented with xHJURP, or supplemented with hHJURP. HJURP addition is indicated to the left of the images, and immunolocalized proteins are indicated above. (E) Quantification of the frequency of mycENP-A assembly at centromeres for CENP-A assembly reactions described in D. (F) Quantification of mycENP-A fluorescence intensity at centromeres for CENP-A assembly described in D, which was normalized to the no-HJURP control sample. Quantification was performed as in C. (G) Representative Western blot from CENP-A assembly assay described in D. (top) Anti-myc blot, which shows that mycENPA protein levels in bulk extract are the same across all samples. Tubulin is shown as a loading control. (H) Representative Western blot of extract without added HJURP, supplemented with xHJURP-FLAG, or supplemented with hHJURP-FLAG. (top) Anti-FLAG blot shows that equal amounts of xHJURP and hHJURP proteins are present in bulk extract when extracts are supplemented with the HJURP IVT protein. Tubulin is shown as a loading control. Error bars show SEM; n = 3. Bars, 10 μm. Downloaded from jcb.rupress.org on December 11, 2012 Published September 12, 2011 |
|
|
Figure S4. xHJURP, mycENP-A, and the sperm chromatin template do not need to pass through mitosis for efficient mycENP-A assembly. (A) Schematic of CENP-A assembly assay comparing the efficiency of assembly after mycENP-A translation in metaphase versus interphase extracts. (B) Representative Western blot from CENP-A assembly assays described in A. Samples were taken at the start and end of the 30-min mycENP-A translation period. Samples were blotted for phospho-wee1, a mitotic marker, to ensure that extracts maintained metaphase arrest throughout translation period (metaphase translation) or that extracts had entered interphase before initiation of translation (interphase translation). Tubulin is shown as a loading control. (C) Representative images from the CENP-A assembly assay described in A. Translation conditions are indicated to the left of the images, and the immunolocalized proteins are listed above. Bar, 10 μm. (D) Quantification of mycENP-A fluorescence intensity at centromeres in CENP-A assembly assays described in A, which were normalized to the metaphase translation sample. Error bars show SEM; n = 3. Downloaded from jcb.rupress.org on December 11, 2012 Published September 12, 2011 |
References [+] :
Allshire,
Epigenetic regulation of centromeric chromatin: old dogs, new tricks?
2008, Pubmed
Allshire, Epigenetic regulation of centromeric chromatin: old dogs, new tricks? 2008, Pubmed
Amano, The CENP-S complex is essential for the stable assembly of outer kinetochore structure. 2009, Pubmed
Barnhart, HJURP is a CENP-A chromatin assembly factor sufficient to form a functional de novo kinetochore. 2011, Pubmed
Barry, Sequence analysis of an 80 kb human neocentromere. 1999, Pubmed
Bernad, Xenopus HJURP and condensin II are required for CENP-A assembly. 2011, Pubmed , Xenbase
Camahort, Scm3 is essential to recruit the histone h3 variant cse4 to centromeres and to maintain a functional kinetochore. 2007, Pubmed
Carroll, Centromere assembly requires the direct recognition of CENP-A nucleosomes by CENP-N. 2009, Pubmed
Carroll, Dual recognition of CENP-A nucleosomes is required for centromere assembly. 2010, Pubmed
Carroll, Centromere formation: from epigenetics to self-assembly. 2006, Pubmed
Cheeseman, KNL1 and the CENP-H/I/K complex coordinately direct kinetochore assembly in vertebrates. 2008, Pubmed
Cheeseman, Molecular architecture of the kinetochore-microtubule interface. 2008, Pubmed
Chen, The N terminus of the centromere H3-like protein Cse4p performs an essential function distinct from that of the histone fold domain. 2000, Pubmed
Cleveland, Centromeres and kinetochores: from epigenetics to mitotic checkpoint signaling. 2003, Pubmed
Cohen, Structural and functional dissection of Mif2p, a conserved DNA-binding kinetochore protein. 2008, Pubmed
Desai, A method that allows the assembly of kinetochore components onto chromosomes condensed in clarified Xenopus egg extracts. 1997, Pubmed , Xenbase
Desai, The use of Xenopus egg extracts to study mitotic spindle assembly and function in vitro. 1999, Pubmed , Xenbase
Dunleavy, HJURP is a cell-cycle-dependent maintenance and deposition factor of CENP-A at centromeres. 2009, Pubmed
Erhardt, Genome-wide analysis reveals a cell cycle-dependent mechanism controlling centromere propagation. 2008, Pubmed
Foltz, The human CENP-A centromeric nucleosome-associated complex. 2006, Pubmed
Foltz, Centromere-specific assembly of CENP-a nucleosomes is mediated by HJURP. 2009, Pubmed
Fujita, Priming of centromere for CENP-A recruitment by human hMis18alpha, hMis18beta, and M18BP1. 2007, Pubmed
Fukagawa, Creation and characterization of temperature-sensitive CENP-C mutants in vertebrate cells. 2001, Pubmed
Fuller, Image analysis benchmarking methods for high-content screen design. 2010, Pubmed
Furuyama, Chaperone-mediated assembly of centromeric chromatin in vitro. 2006, Pubmed
Gascoigne, Induced ectopic kinetochore assembly bypasses the requirement for CENP-A nucleosomes. 2011, Pubmed
Goshima, Genes required for mitotic spindle assembly in Drosophila S2 cells. 2007, Pubmed
Hayashi, Multiple molecular interactions implicate the connectin/titin N2A region as a modulating scaffold for p94/calpain 3 activity in skeletal muscle. 2008, Pubmed
Hayashi, Mis16 and Mis18 are required for CENP-A loading and histone deacetylation at centromeres. 2004, Pubmed
Heeger, Genetic interactions of separase regulatory subunits reveal the diverged Drosophila Cenp-C homolog. 2005, Pubmed
Hemmerich, Dynamics of inner kinetochore assembly and maintenance in living cells. 2008, Pubmed
Hori, CCAN makes multiple contacts with centromeric DNA to provide distinct pathways to the outer kinetochore. 2008, Pubmed
Jansen, Propagation of centromeric chromatin requires exit from mitosis. 2007, Pubmed
Kwon, CENP-C is involved in chromosome segregation, mitotic checkpoint function, and kinetochore assembly. 2007, Pubmed
Lagana, A small GTPase molecular switch regulates epigenetic centromere maintenance by stabilizing newly incorporated CENP-A. 2010, Pubmed
Maddox, Direct observation of microtubule dynamics at kinetochores in Xenopus extract spindles: implications for spindle mechanics. 2003, Pubmed , Xenbase
Maddox, Functional genomics identifies a Myb domain-containing protein family required for assembly of CENP-A chromatin. 2007, Pubmed
McClelland, The CENP-A NAC/CAD kinetochore complex controls chromosome congression and spindle bipolarity. 2007, Pubmed
Meluh, Evidence that the MIF2 gene of Saccharomyces cerevisiae encodes a centromere protein with homology to the mammalian centromere protein CENP-C. 1995, Pubmed
Milks, Dissection of CENP-C-directed centromere and kinetochore assembly. 2009, Pubmed , Xenbase
Mizuguchi, Nonhistone Scm3 and histones CenH3-H4 assemble the core of centromere-specific nucleosomes. 2007, Pubmed
Palmer, Purification of the centromere-specific protein CENP-A and demonstration that it is a distinctive histone. 1991, Pubmed
Palmer, A 17-kD centromere protein (CENP-A) copurifies with nucleosome core particles and with histones. 1987, Pubmed
Pidoux, Fission yeast Scm3: A CENP-A receptor required for integrity of subkinetochore chromatin. 2009, Pubmed
Rieder, The vertebrate cell kinetochore and its roles during mitosis. 1998, Pubmed
Sanchez-Pulido, Common ancestry of the CENP-A chaperones Scm3 and HJURP. 2009, Pubmed
Schuh, Incorporation of Drosophila CID/CENP-A and CENP-C into centromeres during early embryonic anaphase. 2007, Pubmed
Shelby, Chromatin assembly at kinetochores is uncoupled from DNA replication. 2000, Pubmed
Silva, At the right place at the right time: novel CENP-A binding proteins shed light on centromere assembly. 2009, Pubmed
Stoler, Scm3, an essential Saccharomyces cerevisiae centromere protein required for G2/M progression and Cse4 localization. 2007, Pubmed
Straight, Anillin binds nonmuscle myosin II and regulates the contractile ring. 2005, Pubmed , Xenbase
Sugimoto, Characterization of internal DNA-binding and C-terminal dimerization domains of human centromere/kinetochore autoantigen CENP-C in vitro: role of DNA-binding and self-associating activities in kinetochore organization. 1997, Pubmed
Sullivan, Human CENP-A contains a histone H3 related histone fold domain that is required for targeting to the centromere. 1994, Pubmed
Voullaire, A functional marker centromere with no detectable alpha-satellite, satellite III, or CENP-B protein: activation of a latent centromere? 1993, Pubmed
Williams, Fission yeast Scm3 mediates stable assembly of Cnp1/CENP-A into centromeric chromatin. 2009, Pubmed
