Click here to close
Hello! We notice that you are using Internet Explorer, which is not supported by Xenbase and may cause the site to display incorrectly.
We suggest using a current version of Chrome,
FireFox, or Safari.
???displayArticle.abstract???
Evolutionarily conserved hedgehog proteins orchestrate the patterning of embryonic tissues, and dysfunctions in their signaling can lead to tumorigenesis. In vertebrates, Sonic hedgehog (Shh) is essential for nervous system development, but the mechanisms underlying its action remain unclear. Early electrical activity is another developmental cue important for proliferation, migration, and differentiation of neurons. Here we demonstrate the interplay between Shh signaling and Ca(2+) dynamics in the developing spinal cord. Ca(2+) imaging of embryonic spinal cells shows that Shh acutely increases Ca(2+) spike activity through activation of the Shh coreceptor Smoothened (Smo) in neurons. Smo recruits a heterotrimeric GTP-binding protein-dependent pathway and engages both intracellular Ca(2+) stores and Ca(2+) influx. The dynamics of this signaling are manifested in synchronous Ca(2+) spikes and inositol triphosphate transients apparent at the neuronal primary cilium. Interaction of Shh and electrical activity modulates neurotransmitter phenotype expression in spinal neurons. These results indicate that electrical activity and second-messenger signaling mediate Shh action in embryonic spinal neurons.
Fig. 1. Spiking cells in the developing neural tube are postmitotic neurons. (A) Ca2+ imaging of the ventral spinal cord of a stage-24 (26-h-postfertilization) embryo for 20 min. Circles identify cells spiking during 20-min recording. Inset shows Ca2+ spike activity for the cell outlined in yellow. (B) (Left) After imaging, the same preparation was whole-mount immunostained for Sox2 and N-β-tubulin. (Right) Immunostaining of a transverse section of the spinal cord from a stage-24 embryo. (C) Ca2+ imaging of an open-book spinal cord preparation. (D) Whole-mount immunostaining of the same preparation for Sox2 and N-β-tubulin. (E) Diagram of the open-book spinal cord preparation shown in C and D. D, dorsal; V, ventral. (Scale bars, 20 μm.)
Fig. 2.
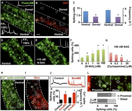
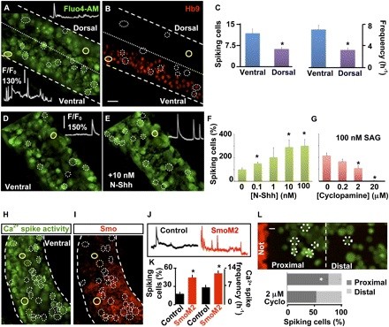
Shh increases Ca2+ spike activity of developing spinal neurons. (A) Lateral view of a developing spinal cord showing higher levels of Ca2+ spike activity in the ventral than in the dorsal neural tube (stage 24). (B) After imaging, the same preparation was whole-mount immunostained for homeodomain protein Hb9, a ventrally expressed neuronal marker, to indicate its dorsoventral orientation. Circles identify cells spiking during 20-min recording, and Insets in A show Ca2+ spike activity for cells outlined in yellow. (C) Incidence of spiking cells per neural tube and frequency of Ca2+ spikes in ventral and dorsal spinal neurons. (D and E) Ventral view of stage-24 developing spinal cord in the absence (D) or presence (E) of N-Shh. Insets show Ca2+ spike activity during 15-min recording from the same cell (outlined in yellow). (F) Doseesponse curve for N-Shhnduced Ca2+ spike activity. Data are mean SEM percent of spiking cells in the presence of N-Shh compared to number of cells spiking before addition of N-Shh (0). (G) Doseesponse curve for cyclopamine blockade of Ca2+ spike activity induced by SAG. Data are mean SEM percent of spiking cells in the presence of SAG and cyclopamine compared to number of cells spiking before addition of cyclopamine (0). (H) Expression of SmoM2 increases Ca2+ spike activity. (H) Electroporation of a stage-19 embryo with SmoM2 demonstrates a higher incidence of Ca2+ spike activity 6 h after electroporation (stage 24) in electroporated cells (red) than in nonelectroporated cells (black). (I) Effective overexpression of SmoM2 was verified by whole-mount immunostaining against Smo after Ca2+ imaging. Circles identify cells spiking during recording. (J) Ca2+ spike activity during 20-min recording for immunonegative and immunopositive cells outlined in yellow in H and I. (K) Bar graphs show mean SEM percent incidence of spiking cells and spike frequency for electroporated (SmoM2) and nonelectroporated (Control) cells. n = 5 stage-24 (26-h postfertilization) embryos per experimental group (C). (L) Endogenous Shh released by the notochord increases Ca2+ spike activity of neurons. (Upper) Dissociated neuron/notochord explant (Not) coculture. (Lower) The imaged field was divided in halves proximal and distal to the notochord explant. Values are mean SEM percent of spiking cells in proximal and distal regions in the absence or presence of cyclopamine (Cyclo). n = 5 independent cultures; *P < 0.05. (Scale bars, 20 μm.)
Fig. 4.
Shh and second-messenger signaling converge at the neuronal primary cilium. (A) Immunostaining of immature spinal neurons grown in vitro for 7 h. Acetylated tubulin staining is shown in green, and DAPI staining is shown in blue. (A) IP3R (red) localize at the base of the primary cilium. (B) TRPC1 (red) localizes to the primary cilium. (C and D) Gαi protein (red) localization at the primary cilium expands when Shh signaling is enhanced. Numbers correspond to the mean SEM percent of acetylated tubulin labeling that overlaps with Gαi staining at the primary cilium in the absence (C) or presence (D) of 100 nM SAG for 4 h. n = 10 cells per condition; *P < 0.005. (E and F) Simultaneous Ca2+ and IP3 imaging reveals synchronous transients. (E) Images correspond to a time before (Left), during (Center), and after (Right) the spike indicated in the trace in F. (F) Traces represent the changes in fluorescence intensity for IP3 and Ca2+ probes in regions of interest (ROI) indicated in E, Right. (G) IP3 transients are apparent at the primary cilium. The cell is the same shown in E, stained with DAPI (blue) and anti-acetylated tubulin (green) and overlapped with IP3 frame (red) corresponding to the peak of the transient shown in E, Center. (Scale bars, 10 μm.) (H) Synchronicity of Ca2+ and IP3 transients. Graph represents onset time of Ca2+ spikes vs. onset time of IP3 transients during simultaneous recordings. Inset represents the histogram of the difference between onset times; Δt = tIP3 − tCa2+.
Fig. 5.
Ca2+ spike activity is necessary for Shh-induced spinal neuron differentiation. (A) (Upper) Immunostaining of transverse sections of the spinal cord from embryos treated with agents indicated in the figure. Cyclo, cyclopamine; d, dorsal; Verat, veratridine; VGC block and VGCbl, voltage-gated Na+ and Ca2+ channel blockers. (Lower) Graph shows mean SEM GABA-immunopositive cells/100 μm of spinal cord. n ≥ 5 stage-34 (45-h postfertilization) embryos per experimental group; *P < 0.05. (Scale bar, 20 μm.) (B) Model of the molecular mechanisms underlying Shh-induced Ca2+ spikes. α, β, γ, subunits of the heterotrimeric G protein; AC, adenylate cyclase; Cav, voltage-gated Ca2+ channels; ER, endoplasmic reticulum; Ptc1, Patched1. Details are given in Discussion.
Ben-Ari,
Phenotypic checkpoints regulate neuronal development.
2010,
Pubmed
Bobanovic,
Molecular cloning and immunolocalization of a novel vertebrate trp homologue from Xenopus.
1999,
Pubmed
,
Xenbase
Bolteus,
GABA release and uptake regulate neuronal precursor migration in the postnatal subventricular zone.
2004,
Pubmed
Borodinsky,
Activity-dependent neurotransmitter-receptor matching at the neuromuscular junction.
2007,
Pubmed
,
Xenbase
Borodinsky,
Activity-dependent homeostatic specification of transmitter expression in embryonic neurons.
2004,
Pubmed
,
Xenbase
Boulay,
Modulation of Ca(2+) entry by polypeptides of the inositol 1,4, 5-trisphosphate receptor (IP3R) that bind transient receptor potential (TRP): evidence for roles of TRP and IP3R in store depletion-activated Ca(2+) entry.
1999,
Pubmed
Bourikas,
Sonic hedgehog guides commissural axons along the longitudinal axis of the spinal cord.
2005,
Pubmed
Breunig,
Primary cilia regulate hippocampal neurogenesis by mediating sonic hedgehog signaling.
2008,
Pubmed
Briscoe,
A homeodomain protein code specifies progenitor cell identity and neuronal fate in the ventral neural tube.
2000,
Pubmed
Catalano,
Activity-dependent cortical target selection by thalamic axons.
1998,
Pubmed
Chamberlain,
Notochord-derived Shh concentrates in close association with the apically positioned basal body in neural target cells and forms a dynamic gradient during neural patterning.
2008,
Pubmed
Charron,
The morphogen sonic hedgehog is an axonal chemoattractant that collaborates with netrin-1 in midline axon guidance.
2003,
Pubmed
,
Xenbase
Chen,
Palmitoylation is required for the production of a soluble multimeric Hedgehog protein complex and long-range signaling in vertebrates.
2004,
Pubmed
Corbit,
Vertebrate Smoothened functions at the primary cilium.
2005,
Pubmed
DeCamp,
Smoothened activates Galphai-mediated signaling in frog melanophores.
2000,
Pubmed
,
Xenbase
Demarque,
Activity-dependent expression of Lmx1b regulates specification of serotonergic neurons modulating swimming behavior.
2010,
Pubmed
,
Xenbase
Dulcis,
Illumination controls differentiation of dopamine neurons regulating behaviour.
2008,
Pubmed
,
Xenbase
Echelard,
Sonic hedgehog, a member of a family of putative signaling molecules, is implicated in the regulation of CNS polarity.
1993,
Pubmed
Ericson,
Two critical periods of Sonic Hedgehog signaling required for the specification of motor neuron identity.
1996,
Pubmed
Gu,
Spontaneous neuronal calcium spikes and waves during early differentiation.
1994,
Pubmed
,
Xenbase
Hammerschmidt,
The effect of pertussis toxin on zebrafish development: a possible role for inhibitory G-proteins in hedgehog signaling.
1998,
Pubmed
Han,
Hedgehog signaling and primary cilia are required for the formation of adult neural stem cells.
2008,
Pubmed
Hanson,
Normal patterns of spontaneous activity are required for correct motor axon guidance and the expression of specific guidance molecules.
2004,
Pubmed
Hengl,
Molecular components of signal amplification in olfactory sensory cilia.
2010,
Pubmed
Heo,
Sonic hedgehog stimulates mouse embryonic stem cell proliferation by cooperation of Ca2+/protein kinase C and epidermal growth factor receptor as well as Gli1 activation.
2007,
Pubmed
Holliday,
Calcium-induced release of calcium regulates differentiation of cultured spinal neurons.
1991,
Pubmed
Komuro,
Intracellular Ca2+ fluctuations modulate the rate of neuronal migration.
1996,
Pubmed
LoTurco,
GABA and glutamate depolarize cortical progenitor cells and inhibit DNA synthesis.
1995,
Pubmed
Low,
The decoupling of Smoothened from Galphai proteins has little effect on Gli3 protein processing and Hedgehog-regulated chick neural tube patterning.
2008,
Pubmed
Lum,
The Hedgehog response network: sensors, switches, and routers.
2004,
Pubmed
Manent,
A noncanonical release of GABA and glutamate modulates neuronal migration.
2005,
Pubmed
Marek,
cJun integrates calcium activity and tlx3 expression to regulate neurotransmitter specification.
2010,
Pubmed
,
Xenbase
McLean,
A topographic map of recruitment in spinal cord.
2007,
Pubmed
McLean,
Spinal interneurons differentiate sequentially from those driving the fastest swimming movements in larval zebrafish to those driving the slowest ones.
2009,
Pubmed
Ogden,
G protein Galphai functions immediately downstream of Smoothened in Hedgehog signalling.
2008,
Pubmed
Okada,
Boc is a receptor for sonic hedgehog in the guidance of commissural axons.
2006,
Pubmed
Orellana,
Mutations in the catalytic subunit of cAMP-dependent protein kinase result in unregulated biological activity.
1992,
Pubmed
Osawa,
Sonic hedgehog stimulates the proliferation of rat gastric mucosal cells through ERK activation by elevating intracellular calcium concentration.
2006,
Pubmed
Parra,
Sonic hedgehog induces response of commissural axons to Semaphorin repulsion during midline crossing.
2010,
Pubmed
Pineda,
Dorsal-ventral gradient for neuronal plasticity in the embryonic spinal cord.
2008,
Pubmed
,
Xenbase
Provine,
Electrical activity in the spinal cord of the chick embryo, in situ.
1970,
Pubmed
Riobo,
Activation of heterotrimeric G proteins by Smoothened.
2006,
Pubmed
Roelink,
Floor plate and motor neuron induction by different concentrations of the amino-terminal cleavage product of sonic hedgehog autoproteolysis.
1995,
Pubmed
Rogers,
Regulation of Cl- transport in T84 cell clones expressing a mutant regulatory subunit of cAMP-dependent protein kinase.
1990,
Pubmed
Rohatgi,
Patched1 regulates hedgehog signaling at the primary cilium.
2007,
Pubmed
Shim,
XTRPC1-dependent chemotropic guidance of neuronal growth cones.
2005,
Pubmed
,
Xenbase
Suh,
Rapid chemically induced changes of PtdIns(4,5)P2 gate KCNQ ion channels.
2006,
Pubmed
Tertyshnikova,
Inhibition of inositol 1,4,5-trisphosphate-induced Ca2+ release by cAMP-dependent protein kinase in a living cell.
1998,
Pubmed
Wang,
Requirement of TRPC channels in netrin-1-induced chemotropic turning of nerve growth cones.
2005,
Pubmed
,
Xenbase
Whitfield,
The solitary (primary) cilium--a mechanosensory toggle switch in bone and cartilage cells.
2008,
Pubmed
Yam,
Sonic hedgehog guides axons through a noncanonical, Src-family-kinase-dependent signaling pathway.
2009,
Pubmed
Zhang,
Downregulation of Hedgehog signaling is required for organogenesis of the small intestine in Xenopus.
2001,
Pubmed
,
Xenbase