Click here to close
Hello! We notice that you are using Internet Explorer, which is not supported by Xenbase and may cause the site to display incorrectly.
We suggest using a current version of Chrome,
FireFox, or Safari.
???displayArticle.abstract???
Neurotrophins elicit both acute and long-term modulation of synaptic transmission and plasticity. Previously, we demonstrated that the long-term synaptic modulation requires the endocytosis of neurotrophin-receptor complex, the activation of PI3K and Akt, and mTOR mediated protein synthesis. However, it is unclear whether the long-term synaptic modulation by neurotrophins depends on protein synthesis in pre- or post-synaptic cells. Here we have developed an inducible protein translation blocker, in which the kinase domain of protein kinase R (PKR) is fused with bacterial gyrase B domain (GyrB-PKR), which could be dimerized upon treatment with a cell permeable drug, coumermycin. By genetically targeting GyrB-PKR to specific cell types, we show that NT-3 induced long-term synaptic modulation requires presynaptic, but not postsynaptic protein synthesis. Our results provide mechanistic insights into the cell-specific requirement for protein synthesis in the long-term synaptic modulation by neurotrophins. The GyrB-PKR system may be useful tool to study protein synthesis in a cell-specific manner.
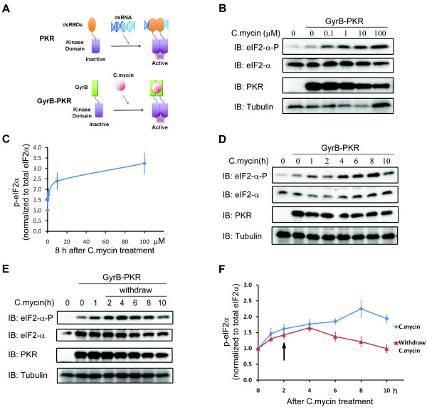
Figure 1. Phosphorylation of eIF2α upon coumermycin-induced GyrB-PKR dimerization. (A) Schematic diagrams showing the fusion of PKR kinase domain with coumermycin-binding domain of GyrB. Application of coumermycin (C. mycin) induces the dimerization of the PKR fusion proteins and activates PKR, triggering eIF2α phosphorylation and subsequent de novo protein synthesis inhibition. (B) Representative blots showing C.mycin-induced phosphorylation of eIF2α on Ser51 in Xenopus embryos expressing GyrB-PKR. Embryos were treated with various concentrations of coumermycin for 8 hours, harvested and lysed. Western blotting was performed using specific antibodies as indicated. The blots were also probed with anti-eIF2α and anti-tubulin antibody for loading controls. (C) Quantification of eIF2α phosphorylation with different C.mycin concentrations. (D) Time course of eIF2α phosphorylation induced by 1 μM Coumermycin. (E) Time course of eIF2α phosphorylation upon 1 μM C.mycin treatment and withdrawal. Embryos were treated with Coumermycin for 2 hours and washed with culture medium without C.mycin (F) Quantification of eIF2α phosphorylation with or without C.mycin at different time points. Arrow indicated the time point of withdrawing C.mycin. Note the eIF2α phosphorylation level goes back to the baseline within 8 hours. Multiple blots were quantified (N = 6), and eIF2α-P signals at various time points were normalized to that at 0 hour.
Figure 2. Inhibition of protein translation in spinal neurons by C.mycin -induced GyrB-PKR dimerization. (A) Expression of the pd1-EGFP in Xenopus spinal neurons. Bright field, fluorescent, and merged images (left, middle, right, respectively) show a spinal neuron and muscle cells expressing pd1-EGFP. N: neuron; M: muscle cell. Bar, 10 μm. (B) Quantification of fluorescence change on neurons. Pd1-EGFP was expressed either alone or together with GyrB-PKR in Xenopus spinal neurons, using embryo injection techniques. C.mycin was applied to the culture dish at time "0", and pd1-EGFP fluorescence was monitored over time. The number of experiments performed was indicated in the legend.
Figure 3. Normal acute synaptic potentiation by NT-3 in GyrB-PKR activated neuromuscular synapses. (A) Sample recordings showing acute synaptic potentiation by NT-3. NT-3 (50 ng/ml) was applied directly to 1-day-old nerve-muscle co-culture. The frequency of spontaneous synaptic currents (SSCs) was used to monitor changes in synaptic efficacy. (B) A sample image showing neuromuscular synapses in which muscle cells are innervated by a GFP expressing spinal neuron. N: neuron axon (neuron body is out of this image); M: muscle cell. Bar, 10 μm. (C) Summary of acute effect of NT-3 on synapses without GyrB-PKR expression, and synapses with presynaptic or postsynaptic expression of GyrB-PKR. Each data point represents SSCs frequency (averaged from 30 min of recording) from a single synapse before C.mycin and after NT-3 application. Note that the application of coumermycin did not affect the baseline of recording. The number associated with each column represents the number of cells analyzed. Data are presented as the mean ± the SEM.
Figure 4. Blockade of the long-term synaptic effect of NT-3 by C.mycin -induced PKR activation. (A) Sample recordings showing long-term synaptic potentiation by NT-3. The Xenopus nerve-muscle co-cultures were grown in the presence or absence of NT-3 (5 ng/ml) for 2 days. Expression of GyrB-PKR alone did not prevent NT-3-mediated long-term synaptic potentiation. However, application of C.mycin to synapses expressing GyrB-PKR presynaptically completely prevented long-term synaptic potentiation by NT-3. (B) Summary of long-term effect on NT-3 on synapses without GyrB-PKR expression, and synapses with pre- or post-syanptic expression of GyrB-PKR. Each data point represents SSCs frequency (averaged from 30 min of recording) form a single synapse with or without coumermycin treatment. Note that application of C.mycin alone could not attenuate the increase in SSC frequency by NT-3 chronic treatment. Application of C.mycin to synapses expression GyrB-PKR presynaptically, but not postsynaptically, completely prevented long-term synaptic effect of NT-3. The number associated with each column represents the number of cells analyzed. Data are presented as the mean ± the SEM.
Beaumont,
Phosphorylation and local presynaptic protein synthesis in calcium- and calcineurin-dependent induction of crayfish long-term facilitation.
2001, Pubmed
Beaumont,
Phosphorylation and local presynaptic protein synthesis in calcium- and calcineurin-dependent induction of crayfish long-term facilitation.
2001,
Pubmed
Chang,
Long-range signaling within growing neurites mediated by neurotrophin-3.
1999,
Pubmed
,
Xenbase
Davis,
Protein synthesis and memory: a review.
1984,
Pubmed
Frey,
Anisomycin, an inhibitor of protein synthesis, blocks late phases of LTP phenomena in the hippocampal CA1 region in vitro.
1988,
Pubmed
Goelet,
The long and the short of long-term memory--a molecular framework.
,
Pubmed
Je,
Neurotrophin 3 induces structural and functional modification of synapses through distinct molecular mechanisms.
2006,
Pubmed
,
Xenbase
Je,
Distinct mechanisms for neurotrophin-3-induced acute and long-term synaptic potentiation.
2005,
Pubmed
,
Xenbase
Je,
Chemically inducible inactivation of protein synthesis in genetically targeted neurons.
2009,
Pubmed
Jiang,
eIF2alpha Phosphorylation-dependent translation in CA1 pyramidal cells impairs hippocampal memory consolidation without affecting general translation.
2010,
Pubmed
Klann,
Biochemical mechanisms for translational regulation in synaptic plasticity.
2004,
Pubmed
Kundel,
Cytoplasmic polyadenylation element-binding protein regulates neurotrophin-3-dependent beta-catenin mRNA translation in developing hippocampal neurons.
2009,
Pubmed
Li,
Generation of destabilized green fluorescent protein as a transcription reporter.
1998,
Pubmed
Loetscher,
The C terminus of mouse ornithine decarboxylase confers rapid degradation on dihydrofolate reductase. Support for the pest hypothesis.
1991,
Pubmed
,
Xenbase
Lohof,
Potentiation of developing neuromuscular synapses by the neurotrophins NT-3 and BDNF.
1993,
Pubmed
,
Xenbase
Lu,
BDNF and activity-dependent synaptic modulation.
2003,
Pubmed
Lu,
Acute and long-term synaptic modulation by neurotrophins.
2004,
Pubmed
Martin,
Synapse-specific, long-term facilitation of aplysia sensory to motor synapses: a function for local protein synthesis in memory storage.
1997,
Pubmed
Mateus,
Destabilized green fluorescent protein for monitoring dynamic changes in yeast gene expression with flow cytometry.
2000,
Pubmed
McAllister,
Neurotrophins and synaptic plasticity.
1999,
Pubmed
Mohi,
Activation and functional analysis of Janus kinase 2 in BA/F3 cells using the coumermycin/gyrase B system.
1998,
Pubmed
Poo,
Neurotrophins as synaptic modulators.
2001,
Pubmed
Sidhu,
Protein synthesis inhibitors exhibit a nonspecific effect on phenobarbital-inducible cytochome P450 gene expression in primary rat hepatocytes.
1998,
Pubmed
Ung,
Heterologous dimerization domains functionally substitute for the double-stranded RNA binding domains of the kinase PKR.
2001,
Pubmed
Wang,
Neurotrophins promote maturation of developing neuromuscular synapses.
1995,
Pubmed
,
Xenbase
Wu,
A model for the double-stranded RNA (dsRNA)-dependent dimerization and activation of the dsRNA-activated protein kinase PKR.
1997,
Pubmed
Xiong,
Anisomycin activates p38 MAP kinase to induce LTD in mouse primary visual cortex.
2006,
Pubmed
Yang,
PI-3 kinase and IP3 are both necessary and sufficient to mediate NT3-induced synaptic potentiation.
2001,
Pubmed
,
Xenbase