Click here to close
Hello! We notice that you are using Internet Explorer, which is not supported by Xenbase and may cause the site to display incorrectly.
We suggest using a current version of Chrome,
FireFox, or Safari.
Dev Biol
2011 Feb 15;3502:348-57. doi: 10.1016/j.ydbio.2010.11.034.
Show Gene links
Show Anatomy links
TRPM7 regulates gastrulation during vertebrate embryogenesis.
Liu W
,
Su LT
,
Khadka DK
,
Mezzacappa C
,
Komiya Y
,
Sato A
,
Habas R
,
Runnels LW
.
???displayArticle.abstract???
During gastrulation, cells in the dorsal marginal zone polarize, elongate, align and intercalate to establish the physical body axis of the developing embryo. Here we demonstrate that the bifunctional channel-kinase TRPM7 is specifically required for vertebrate gastrulation. TRPM7 is temporally expressed maternally and throughout development, and is spatially enriched in tissues undergoing convergent extension during gastrulation. Functional studies reveal that TRPM7's ion channel, but not its kinase domain, specifically affects cell polarity and convergent extension movements during gastrulation, independent of mesodermal specification. During gastrulation, the non-canonical Wnt pathway via Dishevelled (Dvl) orchestrates the activities of the GTPases Rho and Rac to control convergent extension movements. We find that TRPM7 functions synergistically with non-canonical Wnt signaling to regulate Rac activity. The phenotype caused by depletion of the Ca(2+)- and Mg(2+)-permeant TRPM7 is suppressed by expression of a dominant negative form of Rac, as well as by Mg(2+) supplementation or by expression of the Mg(2+) transporter SLC41A2. Together, these studies demonstrate an essential role for the ion channel TRPM7 and Mg(2+) in Rac-dependent polarized cell movements during vertebrate gastrulation.
Fig. 1. XTRPM7 is required for gastrulation. (A) Expression pattern of XTRPM7 at selected developmental stages as analyzed by whole-mount in situ hybridization using a TRPM7 anti-sense probe. A sense probe was used as a negative control. XTRPM7 is expressed at higher levels in the dorsal mesoderm and neural plate (stars and arrowheads, respectively), which is associated with dynamic morphogenesis movements. Arrows indicate the region where the embryo was vertically sectioned and examined. AP: Animal pole; VP: Vegetal pole; DV: dorsal view; TS: transverse section; LV: lateral view; ST: stage (B) Injection of TRPM7 RNA (2 ng) dorsally, but not ventrally, inhibited gastrulation resulting in embryos with curved axes, open neural folds, and reduced anterior structures. Dorsal injection of the kinase-dead TRPM71618D (TRPM7D, 2 ng), but not the channel-dead TRPM71047K (TRPM7-CD, 2 ng), produced a similar phenotype. In addition, dorsal injection of TRPM6 (2 ng) and the Mg2+ transporter SLC41A2 (2 ng) RNAs also produced gastrulation defects. Dorsal injection of XTRPM7 MOs (37.5 ng each) inhibited gastrulation, and this phenotype was rescued by co-injection of XTRPM7 MOs with TRPM7 RNA (400 pg), TRPM7-KD RNA (400 pg), and TRPM6 RNA (400 pg) as well as by SLC41A2 (Mg2+ transporter) RNA (400 pg). However, co-injection of TRPM7-CD RNA with the XTRPM7 MOs did not rescue the XTRPM7 MO-induced gastrulation phenotypes. Injections were performed into the dorsal or ventral marginal zone of the four-cell embryo, and the phenotypes were scored at the tadpole stage. (C) Quantification of the phenotypic results from overexpression of TRPM7 or depletion of XTRPM7; the number of embryos examined is shown above each bar.
Fig. 2. Mg2+ is required for gastrulation. (A) Dorsal injection of XTRPM7 MOs (75 ng) in embryos cultured in 0.1MMR (0.1 mM Mg2+) inhibited gastrulation. Supplementation of Mg2+, but not Ca2+, into the culture media at 5 mM at stage 10.5 rescued the gastrulation phenotype. (B) Quantification of the effects of Mg2+ and Ca2+ supplementation on embryos injected with XTRPM7 MOs; the number of embryos is shown above each bar. (C) Embryos injected dorsally with XTRPM7 MOs or TRPM7 RNA had no defects in expression of mesodermal marker genes Chordin, Goosecoid, Xbra and XWnt8 as monitored by RT-PCR analysis; EF1-α was used as a loading control.
Fig. 3. XTRPM7 is required for convergent extension movements. (A) Dorsal marginal zone (Keller) explant assay revealed that overexpression of TRPM7 (2 ng) and injection of XTRPM7 MOs inhibit convergent extension movements. Dominant negative Dishevelled (Xdd1, 2 ng) was used as a positive control. Inhibition of convergent extension produced by depletion of XTRPM7 was rescued by co-injection of XTRPM7 MOs with TRPM7 RNA (400 pg) and the Mg2+ transporter SLC41A2 (400 pg), as well as supplementation of the buffer with 5 mM Mg2+ but not 5 mM Ca2+. (B) Quantification of Keller explant assay; bars indicate the average length to width ratio of Keller explants and the number of explants analyzed is shown above each bar.
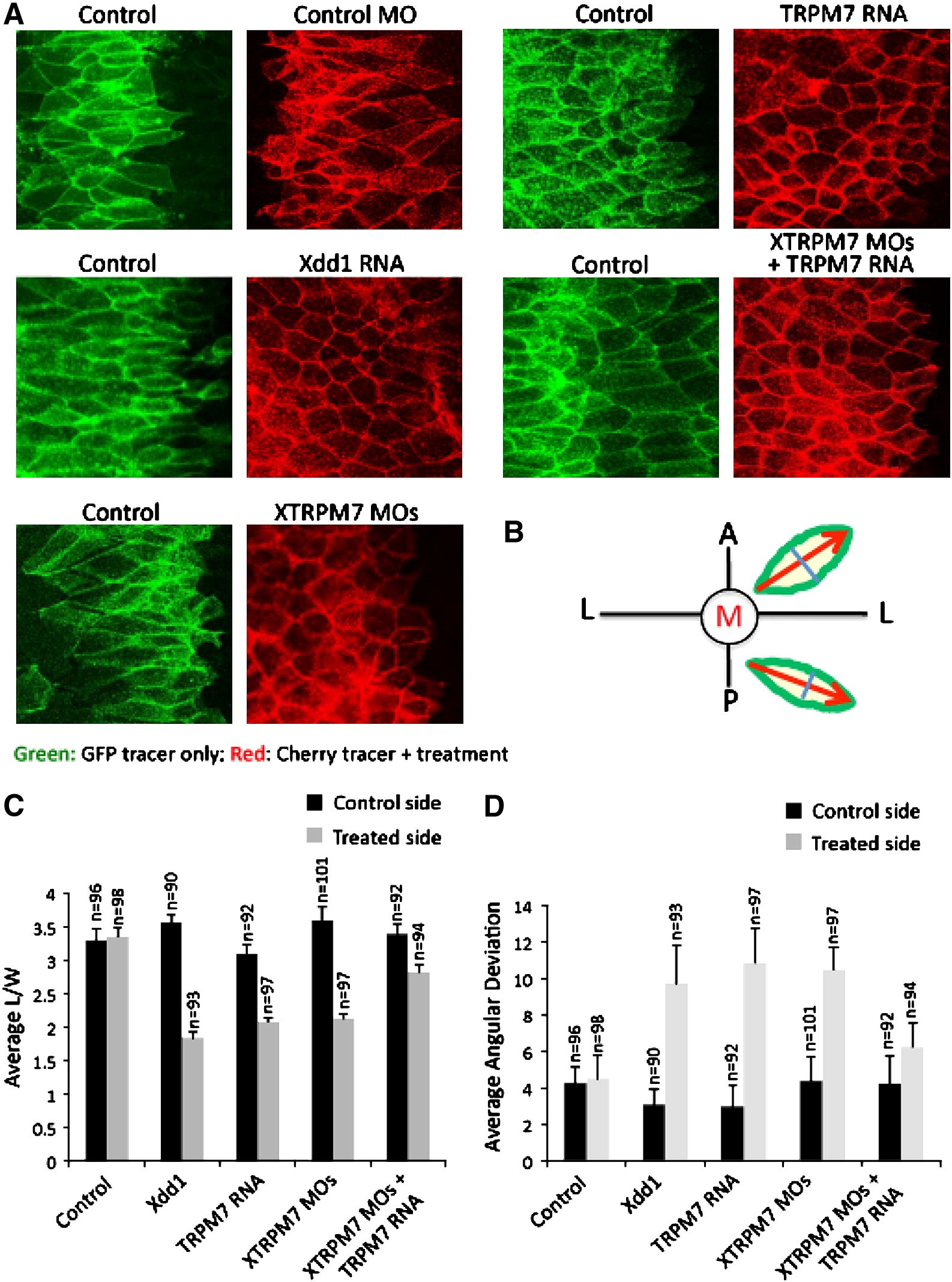
Fig. 4. XTRPM7 is required for dorsal mesodermal cell polarization, elongation and alignment. (A) Confocal imaging analysis revealed that injection of TRPM7 RNA and XTRPM7 MOs inhibits dorsal mesodermal cell polarization and elongation. Control cells were labelled with EGFP-CAAX (green, 500 pg) and membrane-tethered Cherry (red, 500 pg) was co-injected with either TRPM7 RNA (2 ng), dominant negative Dishevelled (Xdd1) RNA (2 ng), XTRPM7 MOs (75 ng), or XTRPM7 MOs (75 ng) and TRPM7 RNA (400 pg). (B) Illustration of calculations of average length to width ratio and average angular deviation. Length to width ratio was measured by taking the length of the cell (red arrow) divided by the width of the cell (blue line). Angular orientation of the cell was measured by taking the absolute value of the angle of the red arrow in reference to the lateral axis (L) and was used for calculations of average angular deviation. (C) Injection of Xdd1 RNA and TRPM7 RNA or injection of the XTRPM7 MOs disrupted dorsal mesodermal cell elongation as quantified by the length/width ratio of cells. The error bars represent the standard deviation (s.d.) from at least three independent experiments and the number of cells examined is shown at the top of each bar. (D) Injection of Xdd1 RNA and TRPM7 RNA or injection of the XTRPM7 MOs disrupted alignment of dorsal mesodermal cells undergoing convergent extension. The error bars represent the s.d. from at least three independent experiments and the number of cells examined is shown at the top of each bar.
Fig. 5. TRPM7 is required for regulation of Rac and non-canonical Wnt signaling.(A) Disruption of gastrulation produced by injection of XTRPM7 MOs (75 ng) can be suppressed by co-injection of dominant active Dishevelled (δDIX-Dvl) RNA (400 pg), but not by injection of Dishevelled lacking the DEP domain (δDEP-Dvl, 400 pg), whose deletion disrupts activation of the Rac component of the PCP pathway. (B) Quantification of the phenotypes observed with separate or co-injections of XTRPM7 MOs with δDIX-Dvl, and δDEP-Dvl RNAs. The number of embryos scored is indicated above each bar. (C) Co-injection of dominant negative Dishevelled (Xdd1) RNA (250 pg) and XTRPM7 MOs (25 ng) synergistically inhibit gastrulation but have little or no effect when injected separately. GFP RNA was injected at 250 pg. (D) Quantification of the phenotypes observed with separate or co-injections of XTRPM7 MOs with Xdd1. The number of embryos scored is indicated above each bar. (E) Co-injection of XTRPM7 MOs with dominant negative RacN17 RNA (500 pg), but not with C-Daam1 cDNA (250 pg), RNAs for dominant negative RhoN19 (500 pg) or with the dominant active mutants RacV12 (10 pg) and RhoV14 (10 pg), prevents the disruption of gastrulation caused by the XTRPM7 MOs. (F) Quantification of the phenotypes observed with separate or co-injections of XTRPM7 MOs with RacN17, RacV12, RhoN19 and RhoV14 RNAs and C-Daam1 cDNA. The number of embryos scored is indicated above each bar. (G) Co-injection of a low concentration of XTRPM7 MOs (25 ng) with control MO (25 ng) or with Daam1 MO (25 ng) did not produce synergistic gastrulation defects. (H) Quantification of the phenotypes observed with separate or co-injections of XTRPM7 MOs with control MO or Daam1 MO. The number of embryos scored is indicated above each bar.
Fig. 6. TRPM7 regulates Rac but not Rho activation levels. (A) Western blot analysis and quantification of levels of activated Rac at stage 10.5 during gastrulation. Injection of 75 ng of XTRPM7 MOs increased levels of activated Rac, which could be prevented by co-injection of 500 pg of TRPM7 RNA. (B) Quantification of the results in (A), the error bars represent the s.d. from at least five independent experiments. (C) Western blot analysis and quantification of levels of activated Rho at stage 10.5 during gastrulation. Levels of activated Rho were unaffected by injection of XTRPM7 MOs or TRPM7 RNA. (D) Quantification of the results in (C); error bars represent the s.d. from at least four independent experiments.
Almonte,
Gestational magnesium deficiency is deleterious to fetal outcome.
1999, Pubmed
Almonte,
Gestational magnesium deficiency is deleterious to fetal outcome.
1999,
Pubmed
Chubanov,
Hypomagnesemia with secondary hypocalcemia due to a missense mutation in the putative pore-forming region of TRPM6.
2007,
Pubmed
,
Xenbase
Clapham,
TRP channels as cellular sensors.
2003,
Pubmed
Clark,
TRPM7 regulates myosin IIA filament stability and protein localization by heavy chain phosphorylation.
2008,
Pubmed
Clark,
The alpha-kinases TRPM6 and TRPM7, but not eEF-2 kinase, phosphorylate the assembly domain of myosin IIA, IIB and IIC.
2008,
Pubmed
Clark,
TRPM7, a novel regulator of actomyosin contractility and cell adhesion.
2006,
Pubmed
Dorovkov,
Phosphorylation of annexin I by TRPM7 channel-kinase.
2004,
Pubmed
Durlach,
New data on the importance of gestational Mg deficiency.
2004,
Pubmed
Elizondo,
Defective skeletogenesis with kidney stone formation in dwarf zebrafish mutant for trpm7.
2005,
Pubmed
Goytain,
Functional characterization of the mouse [corrected] solute carrier, SLC41A2.
2005,
Pubmed
,
Xenbase
Habas,
Coactivation of Rac and Rho by Wnt/Frizzled signaling is required for vertebrate gastrulation.
2003,
Pubmed
,
Xenbase
Habas,
Activation of Rho and Rac by Wnt/frizzled signaling.
2006,
Pubmed
,
Xenbase
Habas,
Wnt/Frizzled activation of Rho regulates vertebrate gastrulation and requires a novel Formin homology protein Daam1.
2001,
Pubmed
,
Xenbase
Jin,
Deletion of Trpm7 disrupts embryonic development and thymopoiesis without altering Mg2+ homeostasis.
2008,
Pubmed
Keller,
Shaping the vertebrate body plan by polarized embryonic cell movements.
2002,
Pubmed
Khadka,
Non-redundant roles for Profilin2 and Profilin1 during vertebrate gastrulation.
2009,
Pubmed
,
Xenbase
Kohn,
Wnt and calcium signaling: beta-catenin-independent pathways.
2005,
Pubmed
Komiya,
Wnt signal transduction pathways.
2008,
Pubmed
Li,
Molecular determinants of Mg2+ and Ca2+ permeability and pH sensitivity in TRPM6 and TRPM7.
2007,
Pubmed
Li,
Functional characterization of homo- and heteromeric channel kinases TRPM6 and TRPM7.
2006,
Pubmed
Li,
Dishevelled proteins lead to two signaling pathways. Regulation of LEF-1 and c-Jun N-terminal kinase in mammalian cells.
1999,
Pubmed
Liu,
Mechanism of activation of the Formin protein Daam1.
2008,
Pubmed
,
Xenbase
Marlow,
Zebrafish Rho kinase 2 acts downstream of Wnt11 to mediate cell polarity and effective convergence and extension movements.
2002,
Pubmed
,
Xenbase
Monteilh-Zoller,
TRPM7 provides an ion channel mechanism for cellular entry of trace metal ions.
2003,
Pubmed
Nadler,
LTRPC7 is a Mg.ATP-regulated divalent cation channel required for cell viability.
2001,
Pubmed
Pertz,
Spatio-temporal Rho GTPase signaling - where are we now?
2010,
Pubmed
Roszko,
Regulation of convergence and extension movements during vertebrate gastrulation by the Wnt/PCP pathway.
2009,
Pubmed
Runnels,
TRP-PLIK, a bifunctional protein with kinase and ion channel activities.
2001,
Pubmed
Ryazanova,
TRPM7 is essential for Mg(2+) homeostasis in mammals.
2010,
Pubmed
Sahni,
SLC41A2 encodes a plasma-membrane Mg2+ transporter.
2007,
Pubmed
Sander,
Rac downregulates Rho activity: reciprocal balance between both GTPases determines cellular morphology and migratory behavior.
1999,
Pubmed
Sato,
Profilin is an effector for Daam1 in non-canonical Wnt signaling and is required for vertebrate gastrulation.
2006,
Pubmed
,
Xenbase
Schlingmann,
Hypomagnesemia with secondary hypocalcemia is caused by mutations in TRPM6, a new member of the TRPM gene family.
2002,
Pubmed
Schmitz,
Regulation of vertebrate cellular Mg2+ homeostasis by TRPM7.
2003,
Pubmed
Semenov,
SnapShot: Noncanonical Wnt Signaling Pathways.
2007,
Pubmed
Shih,
Patterns of cell motility in the organizer and dorsal mesoderm of Xenopus laevis.
1992,
Pubmed
,
Xenbase
Slusarski,
Calcium signaling in vertebrate embryonic patterning and morphogenesis.
2007,
Pubmed
Su,
TRPM7 regulates cell adhesion by controlling the calcium-dependent protease calpain.
2006,
Pubmed
Tada,
Xwnt11 is a target of Xenopus Brachyury: regulation of gastrulation movements via Dishevelled, but not through the canonical Wnt pathway.
2000,
Pubmed
,
Xenbase
Veeman,
A second canon. Functions and mechanisms of beta-catenin-independent Wnt signaling.
2003,
Pubmed
Voets,
TRPM6 forms the Mg2+ influx channel involved in intestinal and renal Mg2+ absorption.
2004,
Pubmed
Walder,
Mice defective in Trpm6 show embryonic mortality and neural tube defects.
2009,
Pubmed
Wallingford,
Dishevelled controls cell polarity during Xenopus gastrulation.
2000,
Pubmed
,
Xenbase
Wallingford,
The developmental biology of Dishevelled: an enigmatic protein governing cell fate and cell polarity.
2005,
Pubmed
Wallingford,
Convergent extension: the molecular control of polarized cell movement during embryonic development.
2002,
Pubmed
,
Xenbase
Yamanaka,
JNK functions in the non-canonical Wnt pathway to regulate convergent extension movements in vertebrates.
2002,
Pubmed
,
Xenbase
Yin,
Convergence and extension movements during vertebrate gastrulation.
2009,
Pubmed