XB-ART-42848
J Cell Biol
2011 Feb 21;1924:569-82. doi: 10.1083/jcb.201005136.
Show Gene links
Show Anatomy links
Xenopus HJURP and condensin II are required for CENP-A assembly.
Bernad R
,
Sánchez P
,
Rivera T
,
Rodríguez-Corsino M
,
Boyarchuk E
,
Vassias I
,
Ray-Gallet D
,
Arnaoutov A
,
Dasso M
,
Almouzni G
,
Losada A
.
???displayArticle.abstract???
Centromeric protein A (CENP-A) is the epigenetic mark of centromeres. CENP-A replenishment is necessary in each cell cycle to compensate for the dilution associated to DNA replication, but how this is achieved mechanistically is largely unknown. We have developed an assay using Xenopus egg extracts that can recapitulate the spatial and temporal specificity of CENP-A deposition observed in human cells, providing us with a robust in vitro system amenable to molecular dissection. Here we show that this deposition depends on Xenopus Holliday junction-recognizing protein (xHJURP), a member of the HJURP/Scm3 family recently identified in yeast and human cells, further supporting the essential role of these chaperones in CENP-A loading. Despite little sequence homology, human HJURP can substitute for xHJURP. We also report that condensin II, but not condensin I, is required for CENP-A assembly and contributes to retention of centromeric CENP-A nucleosomes both in mitosis and interphase. We propose that the chromatin structure imposed by condensin II at centromeres enables CENP-A incorporation initiated by xHJURP.
???displayArticle.pubmedLink??? 21321101
???displayArticle.pmcLink??? PMC3044122
???displayArticle.link??? J Cell Biol
Species referenced: Xenopus laevis
Genes referenced: cenpa cnot7 dio3 hira myc rbbp4
???attribute.lit??? ???displayArticles.show???
|
|
Figure 1. CENP-A deposition occurs in early interphase in Xenopus egg extracts. (A) Sperm nuclei contain CENP-A. Immunoblot analysis of increasing amounts of egg extract (1, 2, and 3 µl; lanes 2–4), 3 × 105 and 6 × 105 sperm nuclei (lanes 5 and 6), and 1 µl of an extract depleted of CENP-A as control (lane 1). Unlike CENP-A, histone H1 is present in the soluble extract but not in the sperm nuclei. (B) Sperm nuclei were incubated with a buffer containing polyglutamic acid (PGA) or in CSF extract, mixed, centrifuged on the same coverslip, stained with anti-CENP-A (green) and DAPI (red), and imaged together. One representative pair of nuclei is shown. Bar, 10 µm. In the blown-up images on the left the intensity of the CENP-A labeling has been coded with a color gradient going from blue (minimum) to white (maximum). The intensity of CENP-A signals was measured for 15 pairs of nuclei and plotted as fold variation of the average signal for each pair. (C) Outline of the chromatin assembly experiment and the time points at which samples were taken for analysis. The time of calcium addition is considered t = 0. Black arrowheads indicate additions to the extract. The blue and orange arrowheads indicate the time of sperm addition in the two different experiments described in the main text. (D) Representative images of pairs of nuclei from two consecutive time points of the assembly reaction processed and analyzed together. Nuclei were stained with CENP-A (green) and DAPI (red). Replication was visualized by incorporation of biotin-dUTP (cyan, insets in the center). Bar, 10 µm. (E) Graph showing the fold variation of CENP-A signal intensities between two given time points (indicated by the numbers as in panel C) for two different time course experiments: blue boxes for the experiment in which sperm is added to CSF extract and orange boxes for addition of sperm in interphase extract. Data for each time point come from 15 pairs of nuclei in at least two independent experiments. (F) Immunoblot analysis of chromatin fractions obtained after incubation of sperm nuclei in CSF extract (lanes 1 and 2) or incubated in CSF for 40 min and then driven in interphase by addition of calcium (lanes 3 and 4). The times indicated correspond to the scheme in panel C. A mock assembly reaction without sperm DNA is shown as control (lane 5). (G) Immunoblot analysis of samples taken from an egg extract at the indicated times. The time of calcium addition is considered t = 0. The histone chaperone RbAp48 is shown as loading control. |
|
|
Figure 2. A window of opportunity for CENP-A loading in early interphase. (A) Outline of the chromatin assembly experiment (left) and immunoblot analysis of total extracts to show soluble CENP-A levels under the indicated conditions (right). The histone binding protein N1/N2 is shown as loading control. Sperm was added at t = 0 to CSF extracts (mock depleted or CENP-A depleted). For the mock-depleted extract, one-half volume of undepleted interphase extract was added at the time of calcium addition. For the CENP-Aâdepleted extract, either no extract was added back (no rescue [NR] condition) or one-half volume of undepleted interphase extract was added at the times indicated (R1, R2, and R3). (B) Bar graph showing the CENP-A loading efficiency under the conditions explained above, with respect to the mock-depleted extract. A small sample of the assembly mixture was taken right before addition of undepleted extract to check the percentage of nuclei showing some incorporation of biotin-dUTP (i.e., undergoing replication, red dotted line) at the time of restoring CENP-A availability, although analysis of CENP-A incorporation was performed comparing CENP-A signals from fully replicated interphase nuclei (taken at t = 140 min) and mitotic chromosomes from images such as those shown in C. At least 15 pairs of nuclei were measured for each condition. Bars represent mean ± SE. (C) Representative images of a mass of mitotic chromosomes next to a replicated interphase nuclei stained with anti-CENP-A (green) and DAPI (red) taken from the mock-depleted (top) and CENP-Aâdepleted (bottom) samples. Replication was visualized by incorporation of biotin-dUTP (cyan). Bar, 10 µm. |
|
|
Figure 3. CENP-A incorporation in CAF-1 p150â and HIRA-depleted extracts. (A) Immunoblot analysis of increasing amounts of a mock-depleted extract (expressed as percentage of a 1.5-µl aliquot) and 1.5-µl aliquots of CAF-1 p150â and HIRA-depleted extracts with the indicated antibodies. RbAp48 levels are also shown. (B) Immunoblot analysis of aliquots from a mock-depleted extract, HIRA- and CAF-1 p150âdepleted extracts to show the remaining levels of CENP-A. RbAp46 levels are also shown. (C) Bar graph showing the CENP-A loading efficiency in the depleted extracts with respect to the mock. Bars represent mean ± SE from two independent experiments. |
|
|
Figure 4. Human HJURP promotes loading of Xenopus CENP-A. (A) Outline of the chromatin assembly experiment. Mitotic chromosomes (M) and interphase nuclei (I) were assembled in mock- and CENP-Aâdepleted extracts containing in vitroâtranslated (IVT) myc-CENPA. (B) Nuclei and chromosomes were stained with antibodies against myc (top) and CENP-A (second from top), both color coded with a gradient as in Fig. 1 B. Insets 1â4 show that myc signals (red) overlap with CENP-A signals (green) in interphase nuclei of mock-depleted extracts (inset 2 and 6), whereas weak myc signals in CENP-Aâdepleted interphase nuclei (inset 4) are mostly background. DAPI staining (red) and biotin-dUTP (cyan) are shown in the bottom row. Bar, 10 µm. (C) IVT myc-CENP-A was added to a CENP-Aâdepleted extract along with sperm DNA and samples of the reaction were taken at the indicated times and analyzed by immunoblot with anti-myc and anti-RbAp48 as loading control. The time of calcium addition is considered t = 0. Cell cycle progression was monitored by chromosome morphology after DAPI staining (not depicted). (D) Immunoblot analysis of the extracts used for chromatin assembly in panel E. Antibodies against human and Xenopus HJURP were used to detect GST-HJURP (top) and endogenous xHJURP (bottom), respectively, whereas anti-CENPA was used to simultaneously detect myc-CENPA and endogenous CENP-A (middle). (E) Representative images of interphase nuclei from the indicated extracts stained with antiâCENP-A (green) and DAPI (red). Insets in the images of the first row show biotin-dUTP incorporation (cyan). In the images from the middle and bottom rows, CENP-A labeling has been color coded as in Fig. 1 B. In the bottom row, all centromeres from the nuclei presented above are shown at higher magnification. Bar, 10 µm. (F) Graph showing the loading efficiency of CENP-A in the indicated extracts compared with a mock-depleted extract. Bars represent mean ± SE from two independent experiments. (G) GST-HJURP interacts with myc-CENPA and endogenous CENP-A. Analysis of an immunoprecipitation reaction with anti-GST from an egg extract containing myc-CENPA and either GST alone or GST-HJURP. Aliquots (1.5%) from input and flow-through (FT) fractions were also analyzed. |
|
|
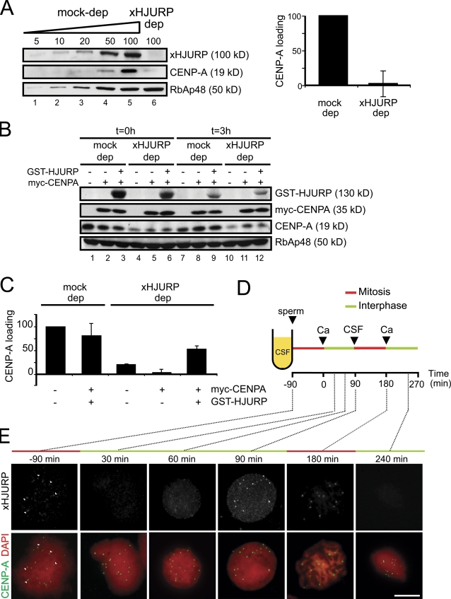
Figure 5. xHJURP is required for CENP-A deposition. (A) Left, immunoblot analysis of increasing amounts of a mock-depleted extract (5â100% of a 1.5-µl aliquot, lanes 1â5) and a 1.5-µl aliquot of an xHJURP-depleted extract (lane 6). Right, graph showing the loading efficiency of CENP-A in an extract depleted of xHJURP. Data come from two different experiments. Bars represent mean ± SE. (B) Immunoblot analysis of mock-depleted and xHJURP-depleted extracts replenished or not with myc-CENP-A and GST-HJURP at the time of sperm addition (t = 0, lanes 1â6) and at the end of the experiment (t = 3 h, lanes 7â12). (C) Loading efficiency of CENP-A in the indicated extracts. Data come from two independent experiments. Bars represent mean ± SE. (D) Outline of the chromatin assembly reaction used to assess the localization of xHJURP throughout the cell cycle reproduced in the extract by successive additions of calcium and CSF extract. Sperm chromatin (800/µl) was added at time 0. The times at which aliquots were taken for analysis are indicated. (E) Immunofluorescent staining with anti-xHJURP (green), CENP-A (red), and DAPI (blue). White arrowheads point to HJURP signals that colocalize with CENP-A signals on CSF assembled chromosomes. Bar, 10 µm. |
|
|
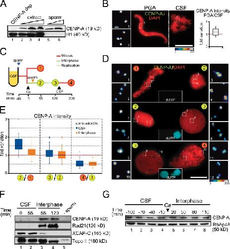
Figure 6. Condensin II prevents eviction of CENP-A nucleosomes from centromeres. (A) Left, subunit composition of the two condensin complexes. Right, immunoblot analysis of increasing amounts of a mock-depleted extract (expressed as percentage of a 1.5-µl aliquot) and extracts depleted of condensin I, condensin II, or both with the indicated antibodies. RbAp48 is shown as loading control. (B) Sperm chromatin was added to mock-depleted (top) and condensin-depleted (bottom) CSF extracts and incubated for 90 min. To serve as reference, sperm chromatin was added to an undepleted CSF extract, incubated for 40 min, and then calcium was added and incubation continued for 90 min. The latter samples (replicated interphase nuclei, as evidenced by the incorporation of biotin dUTP) were mixed with the former ones (mitotic chromosomes), centrifuged over coverslips, and stained with anti-CENP-A (green), DAPI (red), and streptavidin (cyan). Representative images of the photographed pairs are shown, with corresponding blown-up images of each individual centromere. (C) CENP-A signals in chromosomes assembled in depleted CSF extracts were measured in comparison with a reference sample, as described in B. The resulting numbers are expressed and plotted as fold variation relative to the average value obtained for the mock-depleted extract, arbitrarily set to 1 (red dotted line). Data from at least two independent experiments are shown for the depletion of condensins and from a single experiment in the case of CENP-A and xHJURP depletions. (D) Immunoblot analysis of chromatin fractions from assembly reactions in mock- and condensin II–depleted extracts. An aliquot of extract (lane 1) and a chromatin fraction from a mock assembly reaction with no sperm (lane 2) were also analyzed. |
|
|
Figure 7. Condensin II is required for efficient loading of CENP-A. (A) Bar graph showing the CENP-A loading efficiency in the indicated extracts in two independent experiments. Bars represent mean ± SE. (B) Immunoblot analysis of increasing amounts of a mock-depleted extract (expressed as percentage of a 1.5-µl aliquot, lanes 1â5) and an extract depleted with anti-XCAP-D3 without (lane 6) or with 1:10 volume of affinity-purified condensin II (lane 7). (C) Bar graph showing the CENP-A loading efficiency in mock- and condensin IIâdepleted extracts with and without adding back purified condensin II. (D) Immunofluorescent staining of mitotic chromosomes assembled in mock- and condensin IIâdepleted extracts with antibodies against xHJURP (green) and CENP-A (red). DNA was counterstained with DAPI (blue). Bar, 10 µm. (E) Model to explain the role of xHJURP and condensin II in CENP-A dynamics. CENP-A and H3 nucleosomes are shown in green and red, respectively. Net incorporation of CENP-A will depend on the balance between addition of new CENP-A nucleosomes, a process in which xHJURP has a key role, and eviction of these nucleosomes. Condensin II prevents eviction of CENP-A nucleosomes but it is also required for their incorporation. |
References [+] :
Ahmad,
Centromeres are specialized replication domains in heterochromatin.
2001, Pubmed
Ahmad, Centromeres are specialized replication domains in heterochromatin. 2001, Pubmed
Allshire, Epigenetic regulation of centromeric chromatin: old dogs, new tricks? 2008, Pubmed
Bernad, Epigenetic specification of centromeres by CENP-A. 2009, Pubmed
Bloom, Centromere dynamics. 2007, Pubmed
Blower, Conserved organization of centromeric chromatin in flies and humans. 2002, Pubmed
Camahort, Cse4 is part of an octameric nucleosome in budding yeast. 2009, Pubmed
Camahort, Scm3 is essential to recruit the histone h3 variant cse4 to centromeres and to maintain a functional kinetochore. 2007, Pubmed
Carroll, Centromere assembly requires the direct recognition of CENP-A nucleosomes by CENP-N. 2009, Pubmed
Carroll, Dual recognition of CENP-A nucleosomes is required for centromere assembly. 2010, Pubmed
Clarke, Analysis of centromeric DNA in the fission yeast Schizosaccharomyces pombe. 1986, Pubmed
Cleveland, Centromeres and kinetochores: from epigenetics to mitotic checkpoint signaling. 2003, Pubmed
Collins, Proteolysis contributes to the exclusive centromere localization of the yeast Cse4/CENP-A histone H3 variant. 2004, Pubmed
Conde e Silva, CENP-A-containing nucleosomes: easier disassembly versus exclusive centromeric localization. 2007, Pubmed
De Koning, Histone chaperones: an escort network regulating histone traffic. 2007, Pubmed
Dilworth, Two complexes that contain histones are required for nucleosome assembly in vitro: role of nucleoplasmin and N1 in Xenopus egg extracts. 1987, Pubmed , Xenbase
Dunleavy, HJURP is a cell-cycle-dependent maintenance and deposition factor of CENP-A at centromeres. 2009, Pubmed
Elsaesser, New functions for an old variant: no substitute for histone H3.3. 2010, Pubmed
Erhardt, Genome-wide analysis reveals a cell cycle-dependent mechanism controlling centromere propagation. 2008, Pubmed
Foltz, The human CENP-A centromeric nucleosome-associated complex. 2006, Pubmed
Foltz, Centromere-specific assembly of CENP-a nucleosomes is mediated by HJURP. 2009, Pubmed
Fujita, Priming of centromere for CENP-A recruitment by human hMis18alpha, hMis18beta, and M18BP1. 2007, Pubmed
Furuyama, Chaperone-mediated assembly of centromeric chromatin in vitro. 2006, Pubmed
Furuyama, Centromere identity is specified by a single centromeric nucleosome in budding yeast. 2007, Pubmed
Hagstrom, C. elegans condensin promotes mitotic chromosome architecture, centromere organization, and sister chromatid segregation during mitosis and meiosis. 2002, Pubmed , Xenbase
Hayashi, Mis16 and Mis18 are required for CENP-A loading and histone deacetylation at centromeres. 2004, Pubmed
Hemmerich, Dynamics of inner kinetochore assembly and maintenance in living cells. 2008, Pubmed
Hirano, Condensins: organizing and segregating the genome. 2005, Pubmed
Hori, CCAN makes multiple contacts with centromeric DNA to provide distinct pathways to the outer kinetochore. 2008, Pubmed
Izuta, Comprehensive analysis of the ICEN (Interphase Centromere Complex) components enriched in the CENP-A chromatin of human cells. 2006, Pubmed
Jäger, The Drosophila melanogaster condensin subunit Cap-G interacts with the centromere-specific histone H3 variant CID. 2005, Pubmed
Jansen, Propagation of centromeric chromatin requires exit from mitosis. 2007, Pubmed
Lermontova, Loading time of the centromeric histone H3 variant differs between plants and animals. 2007, Pubmed
Losada, Identification of Xenopus SMC protein complexes required for sister chromatid cohesion. 1998, Pubmed , Xenbase
Malik, Phylogenomics of the nucleosome. 2003, Pubmed
Marshall, Three-dimensional localization of CENP-A suggests a complex higher order structure of centromeric chromatin. 2008, Pubmed
Milks, Dissection of CENP-C-directed centromere and kinetochore assembly. 2009, Pubmed , Xenbase
Mizuguchi, Nonhistone Scm3 and histones CenH3-H4 assemble the core of centromere-specific nucleosomes. 2007, Pubmed
Moreno-Moreno, Proteolysis restricts localization of CID, the centromere-specific histone H3 variant of Drosophila, to centromeres. 2006, Pubmed
Musacchio, The spindle-assembly checkpoint in space and time. 2007, Pubmed
Obuse, Proteomics analysis of the centromere complex from HeLa interphase cells: UV-damaged DNA binding protein 1 (DDB-1) is a component of the CEN-complex, while BMI-1 is transiently co-localized with the centromeric region in interphase. 2004, Pubmed
Okada, The CENP-H-I complex is required for the efficient incorporation of newly synthesized CENP-A into centromeres. 2006, Pubmed
Okada, CENP-H-containing complex facilitates centromere deposition of CENP-A in cooperation with FACT and CHD1. 2009, Pubmed
Oliveira, The condensin I subunit Barren/CAP-H is essential for the structural integrity of centromeric heterochromatin during mitosis. 2005, Pubmed
Ono, Differential contributions of condensin I and condensin II to mitotic chromosome architecture in vertebrate cells. 2003, Pubmed , Xenbase
Ono, Spatial and temporal regulation of Condensins I and II in mitotic chromosome assembly in human cells. 2004, Pubmed
Pearson, Budding yeast chromosome structure and dynamics during mitosis. 2001, Pubmed
Perpelescu, Active establishment of centromeric CENP-A chromatin by RSF complex. 2009, Pubmed
Pidoux, Fission yeast Scm3: A CENP-A receptor required for integrity of subkinetochore chromatin. 2009, Pubmed
Quivy, Dimerization of the largest subunit of chromatin assembly factor 1: importance in vitro and during Xenopus early development. 2001, Pubmed , Xenbase
Ray-Gallet, HIRA is critical for a nucleosome assembly pathway independent of DNA synthesis. 2002, Pubmed , Xenbase
Rivera, Shugoshin regulates cohesion by driving relocalization of PP2A in Xenopus extracts. 2009, Pubmed , Xenbase
Samoshkin, Human condensin function is essential for centromeric chromatin assembly and proper sister kinetochore orientation. 2009, Pubmed
Sanchez-Pulido, Common ancestry of the CENP-A chaperones Scm3 and HJURP. 2009, Pubmed
Santaguida, The life and miracles of kinetochores. 2009, Pubmed
Schuh, Incorporation of Drosophila CID/CENP-A and CENP-C into centromeres during early embryonic anaphase. 2007, Pubmed
Shelby, Assembly of CENP-A into centromeric chromatin requires a cooperative array of nucleosomal DNA contact sites. 1997, Pubmed
Shelby, Chromatin assembly at kinetochores is uncoupled from DNA replication. 2000, Pubmed
Shuaib, HJURP binds CENP-A via a highly conserved N-terminal domain and mediates its deposition at centromeres. 2010, Pubmed
Silva, At the right place at the right time: novel CENP-A binding proteins shed light on centromere assembly. 2009, Pubmed
Stoler, Scm3, an essential Saccharomyces cerevisiae centromere protein required for G2/M progression and Cse4 localization. 2007, Pubmed
Tagami, Histone H3.1 and H3.3 complexes mediate nucleosome assembly pathways dependent or independent of DNA synthesis. 2004, Pubmed
Takayama, Biphasic incorporation of centromeric histone CENP-A in fission yeast. 2008, Pubmed
Torras-Llort, Focus on the centre: the role of chromatin on the regulation of centromere identity and function. 2009, Pubmed
Wignall, The condensin complex is required for proper spindle assembly and chromosome segregation in Xenopus egg extracts. 2003, Pubmed , Xenbase
Williams, Fission yeast Scm3 mediates stable assembly of Cnp1/CENP-A into centromeric chromatin. 2009, Pubmed
Yong-Gonzalez, Condensin function at centromere chromatin facilitates proper kinetochore tension and ensures correct mitotic segregation of sister chromatids. 2007, Pubmed
Zeitlin, Double-strand DNA breaks recruit the centromeric histone CENP-A. 2009, Pubmed
