|
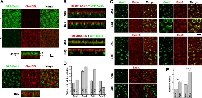
Figure 1. Orai1 subcellular distribution at rest and during meiosis. (A) Oocytes and eggs expressing GFP-Orai1 (2 ng RNA/cell) and the ER marker mCherry-KDEL (10 ng RNA/cell). Confocal images show two focal planes as indicated by the matching numbers (1 and 2) in the orthogonal section across the z-image stack. Bar, 3 µm. (B) Orthogonal sections from cells expressing 8 ng xTMEM16a-mCherry with either 5 ng GFP-KDEL or 2 ng GFP-Orai1. Bar, 3 µm. (C) Oocytes and eggs expressing GFP-Orai1 with endosome markers including RFP-Rab5, mCherry-tagged Rab4, Rab9, and Rab11 or stained with the lysosome marker LysoTracker. Bar, 5 µm. (D) Percentage of Orai1-positive pixels colocalizing with the Rabs (n = 10–15). (E) Equivalent endosome radius measured using MetaMorph (n = 9–13). Error bars indicate mean ± SEM.
|
|
Figure 2. Orai1 internalization endocytic pathway. (A) Oocytes expressing GFP-Orai1 were stained with 125 µg/ml Alexa Flour 633 transferrin (Trf) or 5 µg/ml Alexa Fluor 555 CTB at the GVBD stage and allowed to complete maturation. Colocalization efficiency was measured using ZEN2008 (n = 14). Error bars indicate mean ± SEM. (B) Wild-type dynamin (WT Dyn) or the K44A mutant (30 ng/cell) were injected in GFP-Orai1âexpressing cells and allowed 24 h to express before inducing maturation. C3 exoenzyme (1.7 ng/cell) was injected into GFP-Orai1âexpressing cells 1 h before maturation. Images are from a focal plane â¼2-µm deep from the cell surface. Orthogonal sections are also shown. (A and B) Bars, 10 µm. (C) Oocytes were injected with GFP-Orai1 alone or with 20 ng of the dominant-negative Rab5 (S34N) and then matured. Images show a deep (â¼2 µm into the cell) focal plane (left) or the cell surface as indicated, with the corresponding orthogonal sections. Bar, 5 µm.
|
|
Figure 3. Orai1 internalization: ARF6, cholesterol, and Rab4. (A) Oocytes and eggs expressing 2 ng GFP-Orai1 alone or with 20 ng constitutively active ARF6 (Q67L) or 20 ng dominant-negative ARF6 (T22N). Orthogonal sections and deep-view images are shown. (A) GFP-Orai1–expressing oocytes were untreated, treated with 20 mM MβCD to deplete cholesterol, or treated with MβCD plus 5 mg/ml cholesterol for 9 h in Ringer, and then matured. (C) Orthogonal sections and deep-view images from eggs expressing 20 ng GFP-Orai1 and dominant-negative Rab4 mutants N121I or S22N. Bars, 5 µm.
|
|
Figure 4. Orai1-recycling endocytic pathway. (A) Oocytes expressing 10 ng GFP-Orai1 and RFP-Rab5 were untreated or injected with dynamin (Dyn) K44A and allowed 24 h to express. Deep-view images and orthogonal sections are shown. The number of Rab5- and Orai1-positive endosomes was measured using MetaMorph (n = 9–19). Error bars indicate mean ± SEM. (B) C3 exoenzyme was injected into GFP-Orai1– and RFP-Rab5–expressing oocytes 2 h before imaging. (C) Images GFP-Orai1–injected or GFP-Orai1– and Rab5 (S34N)–coinjected oocytes. Bars, 5 µm.
|
|
Figure 5. Cav is required for Orai1 internalization. (A) 10 ng GFP-Orai1– and mCherry-Cav–expressing oocytes and eggs. Images are ∼2-µm deep into the cell. Orthogonal sections are also shown. (B) GFP-Orai1 was allowed to express and traffic normally for 24 h followed by expression of 10 ng of the dominant-negative Cav mutant P168L 24 h before maturation. Bars, 5 µm.
|
|
Figure 6. Wild-type Cav rescues Orai1 internalization inhibition with Cav P168L. Oocytes were injected with 2 ng GFP-Orai1, 10 ng Cherry-Cav (Ch-Cav) wild type (WT), and 10 ng Cherry-Cav-P168L, and then matured. Orthogonal sections and different focal plane images illustrate Orai1 and Cav distribution between the cell membrane (Sur) and endosomal compartment (Deep). Bar, 5 µm.
|
|
Figure 7. Domains involved in Orai1 trafficking. Orthogonal sections and cartoon representation for the different constructs as indicated. (A–C) Orai1 or N-terminal deletion mutants Orai1-ΔN90 and Orai1-ΔN70 tagged with CFP at the C terminus (5 ng RNA/cell) were coexpressed with Cherry-KDEL. (D) GFP-Orai1-ΔC289 (2 ng RNA/cell) is shown. (E) GFP-Orai1-ΔC267 alone or coexpressed with Cherry-Cav or RFP-Rab5. (F) GFP-Orai1-L282S traffics normally. (G) GFP-Orai1-L273S is trapped in the ER. Bars, 5 µm.
|
|
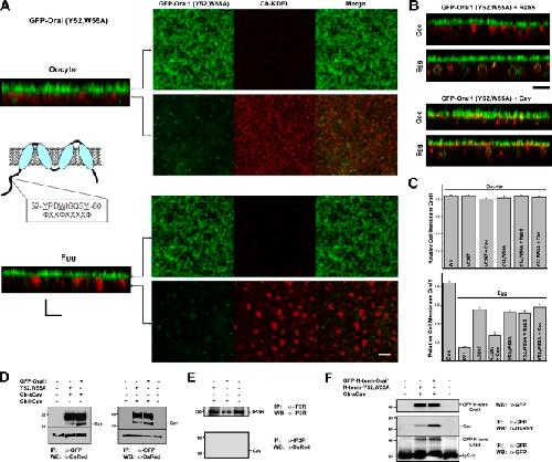
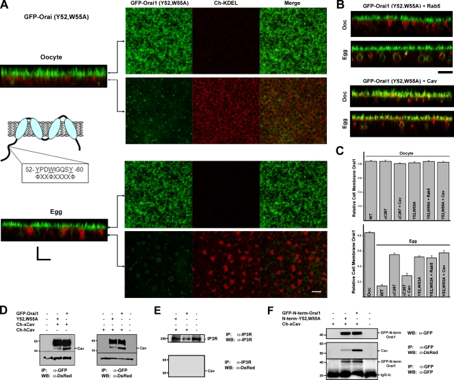
Figure 8. Identification of a Cav-binding site in the Orai1 N terminus. (A) The Cav consensus–binding site is illustrated in the cartoon. Cells expressing GFP-Orai1-Y52,W55A and Cherry-KDEL are shown. Planes at which the images were taken along the z stack are indicated in the orthogonal section. (B) Expression of Rab5 or Cav with Orai1-Y52,W55A does not restore its ability to internalize during meiosis. (C) Relative cell membrane Orai1 was measured as the percentage of GFP fluorescence signal on plasma membrane versus total (n = 9–38). WT, wild type. Error bars indicate mean ± SEM. (D) Orai1 was immunoprecipitated (IP) using anti-GFP antibodies from oocytes expressing 10 ng human (Ch-hCav) or Xenopus (Ch-xCav) Cav-1 with wild-type Orai1 or GFP-Orai1-Y52,W55A. Con indicates uninjected cells. Western blots (WB) were performed using anti-DsRed antibodies. The Cav band is indicated, also shown is a nonspecific band (∼33 kD) that reacts on the Western blot as a loading control. (E) Immunoprecipitation of the IP3 receptor (IP3R) as a nonspecific antigen does not pull down Cav, showing the specificity of the anti-GFP immunoprecipitation. (F) Oocytes were injected with GFP–N-term–Orai1, which contains residues 1–90 of Orai1. Cells were injected with wild-type GFP–N-term–Orai1 or a mutant with residues Y52 and W55 mutated to Ala (N-term–Y52,W55A). Immunoprecipitation was performed with an anti-GFP antibody and Western blots with either an anti-DsRed or anti-GFP as indicated. A Western blot of the different treatments is also shown (top). (D and F) Black lines indicate that intervening lanes have been spliced out. Bars, 5 µm.
|
|
Figure 9. Endosomal Orai1 translocates to the cell membrane after store depletion. (A) Distribution of Orai1 and STIM1 in oocytes before and after store depletion with 5 mM TPEN, which results in coclustering of STIM1 and Orai1 at the plasma membrane–ER junction. In addition, rare coclustering events are detected deep in the cell (1.2 µm), as indicated by the boxes and matching white bar in the orthogonal section. Deep focal plane and orthogonal sections are shown. (B) Same experimental approach as in A except that images were taken at the GVBD stage of oocyte maturation. Store depletion (+TPEN) leads to Orai1–STIM1 coclustering at the cell membrane and deep in the cell at the endosome–ER interface (arrowheads and boxes). The position of the boxes is indicated by the bar in the orthogonal view. Bars, 5 µm.
|