XB-ART-41975
Dev Cell
2010 Jul 20;191:39-53. doi: 10.1016/j.devcel.2010.06.012.
Show Gene links
Show Anatomy links
Collective chemotaxis requires contact-dependent cell polarity.
???displayArticle.abstract???
Directional collective migration is now a widely recognized mode of migration during embryogenesis and cancer. However, how a cluster of cells responds to chemoattractants is not fully understood. Neural crest cells are among the most motile cells in the embryo, and their behavior has been likened to malignant invasion. Here, we show that neural crest cells are collectively attracted toward the chemokine Sdf1. While not involved in initially polarizing cells, Sdf1 directionally stabilizes cell protrusions promoted by cell contact. At this cell contact, N-cadherin inhibits protrusion and Rac1 activity and in turn promotes protrusions and activation of Rac1 at the free edge. These results show a role for N-cadherin during contact inhibition of locomotion, and they reveal a mechanism of chemoattraction likely to function during both embryogenesis and cancer metastasis, whereby attractants such as Sdf1 amplify and stabilize contact-dependent cell polarity, resulting in directional collective migration.
???displayArticle.pubmedLink??? 20643349
???displayArticle.pmcLink??? PMC2913244
???displayArticle.link??? Dev Cell
???displayArticle.grants??? [+]
Biotechnology and Biological Sciences Research Council , Medical Research Council , Wellcome Trust , G0801145 Medical Research Council , MRC_G0801145 Medical Research Council
Species referenced: Xenopus
Genes referenced: c3 cdh2 ctnnb1 ctnnd1 cxcl12 cxcr4 psmd6 rac1 rhoa snai2 tbx2 twist1
???displayArticle.antibodies??? Ctnnb1 Ab5
???displayArticle.morpholinos??? cdh2 MO1 cxcl12 MO1
???attribute.lit??? ???displayArticles.show???
|
|
Figure 1. Sdf1-Cxcr4 Axis Is Required for NC Migration In Vivo(AâH) Premigratory ([A], Twist) and migratory ([B], Twist) NC cells (arrowheads) express Cxcr4 (C and D) and are surrounded by Sdf1-expressing ectoderm ([E and F], arrow, yellow dotted lines).(G) Summary of NC cells and Sdf1 distribution at premigratory and migratory stage.(H and I) Sections showing Cxcr4 expression in NC cells (H) and Sdf1 in the adjacent ectoderm (I); NC cells streams are delimited by dashed circles.(JâR) Embryos injected with Sdf1-Morpholino ([J and K], n = 132), treated with Cxcr4 inhibitor AMD3100 ([L and M], n = 128), injected with dominant-negative Cxcr4 (N and O, n = 77) or Cxcr4-Mo ([P and Q], n = 119) show clear inhibition of neural crest migration on the experimental side.(Pâ²âQâ²) Sections of Cxcr4-Mo-injected embryo. Arrowheads indicate border of the neuroepithelium and the front of NC cells migration.(R) Summary of phenotype after inhibition of Sdf1-Cxcr4 axis.(SâU) Rescue of Sdf1 inhibition by graft of Sdf1-expressing ectoderm ([T], n = 20) or coinjection of Sdf1-Mo and Sdf1 mRNA ([U], n = 68).(V and W) Rescue of Cxcr4-Mo by coinjection of Cxcr4-Mo and Cxcr4 mRNA (n = 14).(XâZâ²) NC cells labeled with nRFP were grafted along side PBS ([X and Xâ²], n = 4) or Sdf1 beads ([Y and Yâ²], n = 4). (X and Y) Frames of time-lapse movies showing in vivo NC migration. Green dot, grafted bead. Note that normal NC migration (Xâ²) is partially affected by Sdf1 beads (Yâ²), with cell accumulating around the bead (arrowhead). (Z and Zâ²) Embryos analyzed by Twist in situ hybridization after graft of Sdf1 beads show ectopic NC cells located in between the streams (Z and Zâ², arrowheads, n = 2). |
|
|
Figure 3. Cell Cooperation Accounts for Efficient Collective Chemotaxis(AâD). Run and tumbling of NC cells. Single cell (A) and cells in a cluster (B) exposed to a source of Sdf1 (at the bottom) show alternation of run and tumbling. Asterisks indicate cell protrusions; white arrowhead marks a cell collapsing protrusion while moving forward. Time in minutes. Scale bars, 20 μm.(C and D) Migration speed during run and tumbling ([C], gray bars, single cells; black bars, groups) and tumbling duration (D).(EâM) Rescue of nonresponsive Sdf1 cells by wild-type cells.(E and F) Control NC cells (red nucleus, n = 6) or dnCxcr4 (green membarne; n = 6) were separately exposed to Sdf1.(G and H) Mix of control (red nucleus) and dnCxcr4 (green membrane) exposed to Sdf1 (n = 20). (I) Chemotaxis index of separated or mixed control (red bars) and dnCxcr4 (green bars) cells. (J) Tracks of NC cells shown in (E) â(H) as indicated. Time in minutes. Scale bars, 150 μm.(KâM) NC migration in vivo. Host NC cells were removed and replaced by control (K) or dnCxcr4 (L) NC cells, or both (M). Error bars show standard deviation. See also Figure S2 and Movies S5 and S6. |
|
|
Figure 4. Sdf1 Stabilizes Cell Polarity Induced by Cell Interactions(AâD) Two-plane confocal image to show cell protrusions (red) and cell shape (green) in single cells (A and B) and groups (C and D), with (+) or without (â) Sdf, as indicated.(EâH) Orientation of cell protrusions analyzed from time-lapse movies in single cells (E and F) and groups (G and H), with (F and H) or without (E and G) Sdf1.(IâK) Size (I), duration (J), and numbers (K) of protrusions are shown for each condition (n = 50 per condition). Gray bar, single cells; black bar, group of cells. âp < 0.05; âââp < 0.005.(LâU) FRET analysis of Rac1 activity in single, outer, and inner cells without (LâN) and with (OâQ) Sdf1 shows that Rac1 activity distribution is depending on cell contacts.(R) Levels of Rac1 activity in outer cells at the front (n = 26) or at the back (n = 25) of an explant with (+) or without (â, n = 20) Sdf1 and inner cells with (+, n = 6) or without (â, n = 6) Sdf1. âââp < 0.005.(SâU) Summary of Rac1 activity distribution in single (S), outer (T), and inner (U) cells exposed to Sdf1. Circles under each bar represent different types of Rac1 polarities, which were quantified. Error bars show standard deviation. See also Figure S3. |
|
|
Figure 5. N-Cadherin-Dependent Contacts Are Required for Collective Chemotaxis(AâF) N-cadherin expression in premigratory (AâC) and migratory (DâF) NC cells analyzed by whole mount in situ hybridization (A and D) and immunostaining (B, C, E, and F); NC cells streams are delimited by dotted lines.(G and H) N-cadherin loss-of-function using an antisense Morpholino (n = 87).(I and J) Full-length N-cadherin overexpression (n = 40).(KâS) NC cells labeled with rhodamine-dextran (RD) were grafted into unlabeled embryos and NC migration was monitored looking at the RD fluorescence. Immunostaining on sections for N-cadherin (N and O), β-catenin (P and Q), and p120-catenin (R and S) are shown in low and high magnification. Blue, DAPI staining. Scale bar, 20 μm.(TâV) Tracks of control cells ([J], n = 16) and NC pretreated with a control IgG ([K], n = 22) or with N-cadherin blocking antibody NCD2 ([L], n = 27) and exposed to Sdf1 showing that N-cadherin inhibition strongly blocks chemoattraction toward Sdf1. Chemotaxis index for each condition is shown in (W). b, branchial; h, hyoid. Error bars show standard deviation. See also Movies S7 and S8. |
|
|
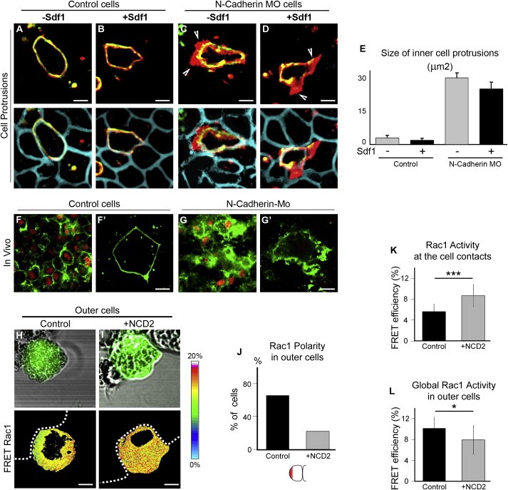
Figure 6. N-Cadherin-Dependent Cell Interactions Prevent Formation of Cell Protrusions through Local Inhibition of Rac1 at Cell Contacts(AâD) Embryos were injected with mbRFP (blue) at the 2 cell stage and with N-cadherin MO/mbGFP at the 32 cell stage to generate a mosaic expression of the MO. Two-plane confocal image to show cell protrusions (red) and cell shape (green) in control cells (A and B) and N-cadherin MO cells (C and D), with (+) or without (â) Sdf1, as indicated. N-cadherin loss-of-function induces formation of ectopic cell protrusions overlapping with neighboring cells ([C and D], arrowheads) regardless of Sdf1.(E) Size of inner cell protrusions (n = 10).(FâGâ²) In vivo, confocal images of migrating NC cells labeled with mbGFP and nRFP grafted into a control embryo. Not all the cells are labeled. Region shown equivalent to Figure 2O (middle of NC stream). Control cells (F and Fâ²) have clear cell-cell boundaries while N-cadherin-Mo-injected cells (G and Gâ²) have high membrane activity and show overlapping protrusions. Labeled cells surrounded by nonlabeled cells are presented in high magnification in Fâ² and Gâ². Scale bars, 15 μm.(HâJ) FRET analysis of Rac1 activity distribution in control outer cells or outer cells treated with NCD2 antibody as indicated (n = 27). Scale bars, 10 μm.(K) Rac1 activity at the cell contacts region (n = 18).(L) Global Rac1 activity in outer cells (n = 29) âp < 0.05, âââp < 0.005. Error bars show standard deviation. See also Figure S4 and Movie S9. |
|
|
Figure 7. N-Cadherin Is Required for CIL(AâJ) Collision assays between control (AâE) and NCD2-treated NC cells (FâJ). Velocity (DâI) and acceleration (IâJ) vectors for control (D and E) and NCD2-treated cells (IâJ). Note the clear change in direction of migration upon collision in control cells (p < 0.005, n = 10) is lost in NCD2-treated cells (n = 10).(KâO) Invasion assays between control NC cells explants ([K and L], n = 36) and NCD2-treated explants (M and N, n = 47). Control explants do not invade each other (L and O), whereas N-cadherin inhibition allows NC cells to invade each other (O).(PâR) Model for Xenopus NC cells collective chemotaxis. The color gradient in the cytoplasm represents the levels and distribution of Rac1 (red) and RhoA (blue, after Carmona-Fontaine et al., 2008; Matthews et al., 2008) activities. The different thicknesses and directions of the arrows indicate the relative stabilities and orientation of protrusions, respectively. N-cadherin is represented as a green bar. Nuclei are shown as gray circles and the external gradient of Sdf1 as shades of green. (P) NC cells clusters exhibit radial symmetry where all outer cells are polarized with protrusions toward the free edge and inner cells are not polarized. When exposed to a gradient of Sdf1, protrusions at the front are further stabilized and the initial radial organization is broken leading to directional migration. (Q) If cell interactions are prevented (N-cadherin inhibition, cell dissociation), Rac1 distribution no longer matches cell-cell interactions and global levels are lowered thus inducing protrusions instability, loss of coordination among the cells, and the loss of directional migration. (R) Representation of the NC cells migration in vivo where NC cells are maintained on migratory routes by inhibitory cues (shades of purple) and attracted ventrally by chemotaxis to Sdf1. Protrusions can be seen at the border of the group and in between the cells only when gaps are generated. The NC cells population gets looser as migration proceeds ventrally and progressively breaks away as single cells. Error bars show standard deviation. See also Movie S10. |
|
|
|
|
|
Figure 2. Cell Interactions Are Essential for NC Cell Chemotaxis toward Sdf1(AâH) In vitro attraction assay with control NC explant exposed to beads (green asterisk) soaked in PBS (A and B) or purified Sdf1 (CâH).(E and F) Control (ctl) and dominant-negative Cxcr4 (dn) explants compete over an Sdf1 bead (nctl = 25; ndnCxcr4 = 32).(G and H) Control (ctl) and Cxcr4 Morpholino-injected explants (Mo) compete over an Sdf1 bead (nctl = 12, nMo = 12). Tracks are shown at the right.(IâL) In vitro, cells were labeled with mbRFP (blue) and mosaic labeling of NC with mbGFP/nRFP. Optical sections of GFP mosaic labeled NC from the plane of the substrate (red, cell protrusions) and from 5 μm above (green, cell body) were overlaid with mbRFP image (blue, surrounding cells). Outer (I and K) and inner (J and L) cells showing no cryptic protrusions in between the cells and no influence of Sdf1 on the cluster organization.(MâP) In vivo, confocal images of migratory NC cells labeled with mbGFP and nRFP grafted in a control embryo. Not all cells are labeled. Early migrating cells located near the neuroepithelium show an epithelial-like organization with clear cell-cell boundaries (N). Cells in the middle of a stream show a more mesenchymal phenotype but have no clear protrusions in the cell contact region (O), while cells at the front of a migrating stream facing a free space have protrusions ([P], arrowheads).(Q and R) Tracks of dissociated and reaggregated cells (Q) and Chemotaxis index of cells dissociated, reaggregated, and small and large clusters (R).(S and T) Chemotaxis index of single cells (green, n = 25), single cells having transient contacts (purple, n = 21), single cells interacting with small clusters (red, n = 88), and large clusters (blue, n = 41). (T) Average chemotaxis index for each category analyzed in S (ââp < 0.01). Chemotaxis efficiency improves as cell density increases. Time in minutes. Scale bars in (AâH), 150 μm; (IâL), 10 μm. Error bars show standard deviation. See also Figure S1 and Movies S1âS4. |
References [+] :
ABERCROMBIE,
Observations on the social behaviour of cells in tissue culture. I. Speed of movement of chick heart fibroblasts in relation to their mutual contacts.
1953, Pubmed
ABERCROMBIE, Observations on the social behaviour of cells in tissue culture. I. Speed of movement of chick heart fibroblasts in relation to their mutual contacts. 1953, Pubmed
Andrew, Chemotaxis in shallow gradients is mediated independently of PtdIns 3-kinase by biased choices between random protrusions. 2007, Pubmed
Arrieumerlou, A local coupling model and compass parameter for eukaryotic chemotaxis. 2005, Pubmed
Belmadani, The chemokine stromal cell-derived factor-1 regulates the migration of sensory neuron progenitors. 2005, Pubmed
Bidard, A "class action" against the microenvironment: do cancer cells cooperate in metastasis? 2008, Pubmed
Brahmbhatt, ERK and RhoA differentially regulate pseudopodia growth and retraction during chemotaxis. 2003, Pubmed
Braun, Xenopus laevis Stromal cell-derived factor 1: conservation of structure and function during vertebrate development. 2002, Pubmed , Xenbase
Bronner-Fraser, Effects of antibodies against N-cadherin and N-CAM on the cranial neural crest and neural tube. 1992, Pubmed
Carmona-Fontaine, Contact inhibition of locomotion in vivo controls neural crest directional migration. 2008, Pubmed , Xenbase
Christiansen, Reassessing epithelial to mesenchymal transition as a prerequisite for carcinoma invasion and metastasis. 2006, Pubmed
Dambly-Chaudière, Control of cell migration in the development of the posterior lateral line: antagonistic interactions between the chemokine receptors CXCR4 and CXCR7/RDC1. 2007, Pubmed
David, Molecular basis of cell migration in the fish lateral line: role of the chemokine receptor CXCR4 and of its ligand, SDF1. 2002, Pubmed
Desai, Cell polarity triggered by cell-cell adhesion via E-cadherin. 2009, Pubmed
DeSimone, The Xenopus embryo as a model system for studies of cell migration. 2005, Pubmed , Xenbase
Dupin, Classical cadherins control nucleus and centrosome position and cell polarity. 2009, Pubmed
Farooqui, Multiple rows of cells behind an epithelial wound edge extend cryptic lamellipodia to collectively drive cell-sheet movement. 2005, Pubmed
Friedl, Tumour-cell invasion and migration: diversity and escape mechanisms. 2003, Pubmed
Friedl, Collective cell migration in morphogenesis, regeneration and cancer. 2009, Pubmed
Giampieri, Localized and reversible TGFbeta signalling switches breast cancer cells from cohesive to single cell motility. 2009, Pubmed
Haas, Chemokine signaling mediates self-organizing tissue migration in the zebrafish lateral line. 2006, Pubmed
Harland, In situ hybridization: an improved whole-mount method for Xenopus embryos. 1991, Pubmed , Xenbase
Harms, Directional persistence of EGF-induced cell migration is associated with stabilization of lamellipodial protrusions. 2005, Pubmed
Hopwood, A Xenopus mRNA related to Drosophila twist is expressed in response to induction in the mesoderm and the neural crest. 1989, Pubmed , Xenbase
Iglesias, Navigating through models of chemotaxis. 2008, Pubmed
Itoh, Activation of rac and cdc42 video imaged by fluorescent resonance energy transfer-based single-molecule probes in the membrane of living cells. 2002, Pubmed
Kerstetter, Cadherin-2 function in the cranial ganglia and lateral line system of developing zebrafish. 2004, Pubmed
Kulesa, In ovo time-lapse analysis of chick hindbrain neural crest cell migration shows cell interactions during migration to the branchial arches. 2000, Pubmed
Kuriyama, Molecular analysis of neural crest migration. 2008, Pubmed , Xenbase
Matthews, Directional migration of neural crest cells in vivo is regulated by Syndecan-4/Rac1 and non-canonical Wnt signaling/RhoA. 2008, Pubmed , Xenbase
Mayor, Induction of the prospective neural crest of Xenopus. 1995, Pubmed , Xenbase
McLin, Expression of complement components coincides with early patterning and organogenesis in Xenopus laevis. 2008, Pubmed , Xenbase
Moepps, Characterization of a Xenopus laevis CXC chemokine receptor 4: implications for hematopoietic cell development in the vertebrate embryo. 2000, Pubmed , Xenbase
Monier-Gavelle, Control of N-cadherin-mediated intercellular adhesion in migrating neural crest cells in vitro. 1995, Pubmed
Nandadasa, N- and E-cadherins in Xenopus are specifically required in the neural and non-neural ectoderm, respectively, for F-actin assembly and morphogenetic movements. 2009, Pubmed , Xenbase
Olesnicky Killian, A role for chemokine signaling in neural crest cell migration and craniofacial development. 2009, Pubmed
Polin, Chlamydomonas swims with two "gears" in a eukaryotic version of run-and-tumble locomotion. 2009, Pubmed
Potdar, Bimodal analysis of mammary epithelial cell migration in two dimensions. 2009, Pubmed
Ridley, Cell migration: integrating signals from front to back. 2003, Pubmed
Rieger, Cadherin-2 controls directional chain migration of cerebellar granule neurons. 2009, Pubmed
Rørth, Collective cell migration. 2009, Pubmed
Sadaghiani, Neural crest development in the Xenopus laevis embryo, studied by interspecific transplantation and scanning electron microscopy. 1987, Pubmed , Xenbase
Takeichi, The cadherins: cell-cell adhesion molecules controlling animal morphogenesis. 1988, Pubmed
Teddy, In vivo evidence for short- and long-range cell communication in cranial neural crest cells. 2004, Pubmed
Théveneau, Ets-1 confers cranial features on neural crest delamination. 2007, Pubmed
Thiery, Complex networks orchestrate epithelial-mesenchymal transitions. 2006, Pubmed
Trinkaus, Directional cell movement during early development of the teleost Blennius pholis: I. Formation of epithelial cell clusters and their pattern and mechanism of movement. 1988, Pubmed
Valentin, The chemokine SDF1a coordinates tissue migration through the spatially restricted activation of Cxcr7 and Cxcr4b. 2007, Pubmed
Vasilyev, Collective cell migration drives morphogenesis of the kidney nephron. 2009, Pubmed
Xu, Modulation of mouse neural crest cell motility by N-cadherin and connexin 43 gap junctions. 2001, Pubmed
Yang, Epithelial-mesenchymal transition: at the crossroads of development and tumor metastasis. 2008, Pubmed
