|
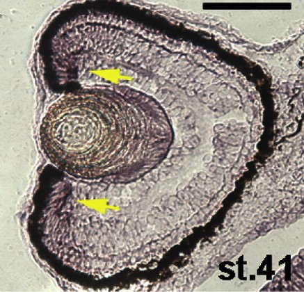
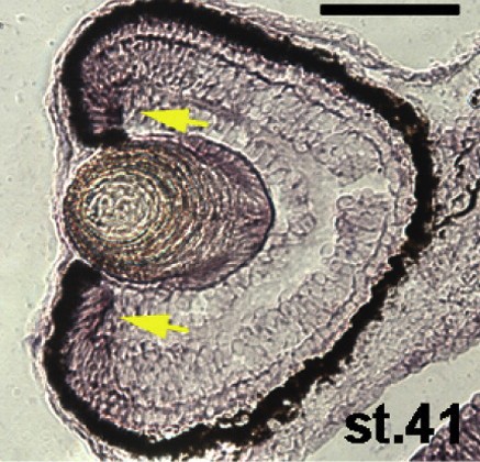
Fig. 1. Ubc9 interacts with hmgb3, and ubc9 mRNA shows a similar expression pattern with that of hmgb3 mRNA. (A, B) Analysis of interaction between hmgb3 and ubc9 by yeast two-hybrid assay. Strength of interaction of deletion constructs of hmgb3 (A) or ubc9 (B) are represented. +++, ++, + reflect on the extent of the ability to grow on medium lacking adenine and histidine. (C-N) Expression of ubc9 and hmgb3 in developing Xenopus embryos. Expression of ubc9 (C-E, I-K) or hmgb3 (F-H, L-N) was analyzed by whole mount in situ hybridization (C-H) followed by producing the frozen sections (I-N) at stages indicated in each panel. Ubc9 or hmgb3 is expressed in the optic vesicle (I, L), in the developing retina (J, M), and in the CMZ in the post embryonic retina as indicated by yellow arrows (K, N). Scale bar, 100 μm.
|
|
Fig. 2. Ubc9 and hmgb3 are functionally associated in eye development in Xenopus. (A-L) Xenopus embryos were injected with synthetic RNAs or morpholino oligos as indicated above each panel (A-C, E', G-K), and harvested at stage 37/38 followed by X-gal staining. Embryos are represented as lateral views with anterior to the left (A-C, G-K) and as dorsal view with anterior to the top (A'-C', E', and G'-K'). Injected side is indicated by β-gal activity in blue (A-C', E', G-K'). Diameters of the eyes of each embryo were compared between the injected side and the uninjected side (D-F, L). Data are means from three experiments with the numbers indicated as follows ± s.e.m. (D-F). The numbers of embryos analyzed (n) and the mean of the ratio of eye size between injected side and uninjected side (r): lacZ, (n, r) = (31, 1), (30, 0.99), (34, 1) (D-F), lacZ, ubc9 (93A) plus hmgb3, (n, r) = (31, 0.94), (31, 0.93), (31, 0.88) (D), lacZ/hmgb3, (n, r) = (34, 1.06), (36, 1.02), (32, 1.05) (E) and lacZ/ubc9 (93A), (n, r) = (36, 1), (31, 0.99), (33, 0.99) (F). Differences in eye diameter between the injected side and the uninjected side were classified as indicated in the right side of (F) and the ratio of each class to the total number are indicated (D-F). Differences in eye diameter between the injected side and the uninjected side were classified as indicated at the right side and the ratio of each class to the total number is indicated (L). Green arrows indicate reduced eye size (C', J'). Yellow arrow indicates the enlarged eye (E').
|
|
Fig. 3. Ubc9 and hmgb3 function synergistically in a hmgb3 sumoylation-independent manner. (A-E) Overexpression of lacZ alone (A, C-E), lacZ/ubc9/hmgb3 (B, C), lacZ/hmgb3 (D) or lacZ/ubc9 (E) in Xenopus embryos. Embryos were harvested at stage 37/38 (A-E) and injected side is indicated by β-gal activity in blue (A, B). Yellow arrow indicates the enlarged eye (B). Diameters of the eyes were compared between the injected side and the uninjected side (C-E). Differences in eye diameter between the injected side and the uninjected side were classified as indicated in the right side of Fig. 2F, and the ratio of each class to the total number are indicated (C-E). Data are means from three experiments with the numbers indicated as follows ± s.e.m. (C-E). The numbers of embryos analyzed (n) and the mean of the ratio of eye size between injected side and uninjected side (r): lacZ, (n, r) = (32, 0.96), (31, 0.99), (38, 0.99) (C-E), lacZ, ubc9 plus hmgb3, (n, r) = (32, 1.12), (36, 1.09), (41, 1.07) (C), lacZ/hmgb3, (n, r) = (31, 1.04), (31, 0.99), (38, 1.06) (D), lacZ/ubc9, (n, r) = (20, 1), (26, 0.98), (45, 1) (E). (F) The structure of hmgb3 and hmgb3 (mut). Lysine residues with a high probability of sumoylation are represented. Four lysine residues were substituted with arginine residues (hmgb3 (mut)). (G-I) Overexpression of lacZ alone (G-I), lacZ/ubc9/hmgb3 (mut) (G), lacZ/hmgb3 (mut) (H) or lacZ/ubc9 (I) in Xenopus embryos. Embryos were harvested at stage 37/38 (G-I). The effects of genes of interest were analyzed as in C-E (G-I). Data are means from three experiments with the numbers indicated as follows ± s.e.m. (G-I). The numbers of embryos analyzed (n) and the mean of the ratio of eye size between injected side and uninjected side (r): lacZ, (n, r) = (35, 0.98), (35, 0.99), (33, 1) (G-I), lacZ/ubc9/hmgb3 (mut), (n, r) = (37, 1.09), (32, 1.06), (30, 1.07) (G), lacZ/hmgb3 (mut), (n, r) = (36, 1.05), (34, 1.02), (32, 1) (H), and lacZ/ubc9, (n, r) = (35, 1), (33, 0.99), (31, 1) (I). (J) Embryos were injected with synthetic RNAs of indicated and harvested at stage 28 followed by an immunoprecipitation (IP) assay using an anti-FLAG antibody, SDS-PAGE and Western blot analysis using an anti-FLAG antibody. Lysates of embryos were aliquoted before IP and used for SDS-PAGE, Western blotting, and probed with an anti-HA peptide antibody as a loading control. Asterisks indicate sumoylated bands. Arrows indicate the heavy chain and light chain of mouse IgG.
|
|
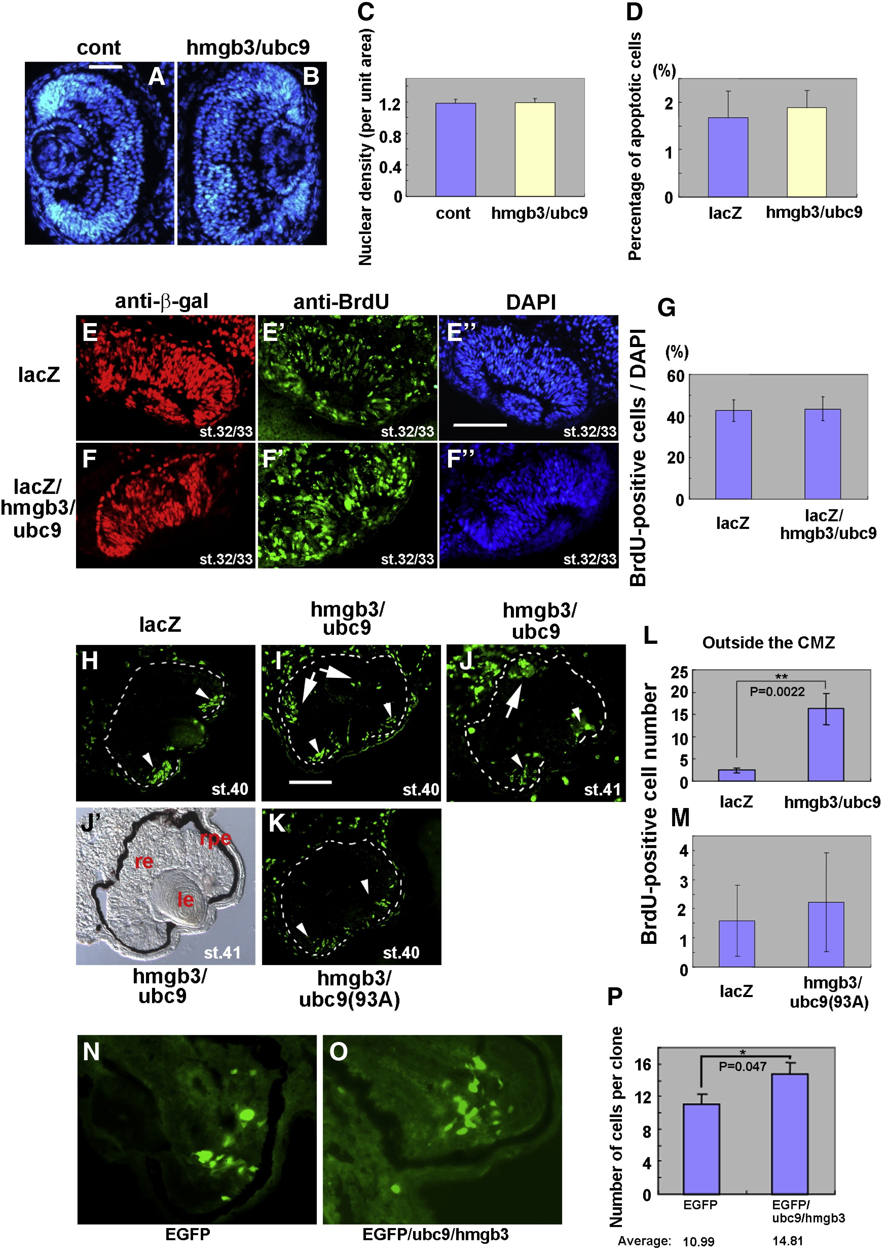
Fig. 4. The effect of ubc9(93A) and hmgb3 on cell cycle and cell death. (A-E) Embryos were injected with synthetic RNAs at eight cell stage, harvested and processed at stage 33/34 (A-D), stage 35/36 (E). Injected RNAs are indicated on the left side (A-C) of each panel. Scale bar, 50 μm (A). (A-A''), (B-B'') and (C-C'') are the same section respectively. Antibodies used in immunohistochemistry are indicated above each panel (A, B, C, A', B', C'). DAPI staining (A'', B'', C''). Phospho-histone H3-positive cells (D) and apoptotic cells (E) were analyzed. Data are means ± s.e.m. (D, E). (D) n = 3 eyes, 10 sections (lacZ), n = 3 eyes, 10 sections (lacZ/ubc9(93A)/hmgb3) and n = 3 eyes, 10 sections (lacZ/ubc9(93A) (*P = 0.013, Student's t-test) (E) n = 3 eyes, 6 sections (lacZ), n = 3 eyes, 6 sections (lacZ/ubc9(93A)/hmgb3). Asterisks indicate statistical significance determined by Student's t-test (*P < 0.05).
|
|
Fig. 5. Ubc9 and hmgb3 affect the cell cycle exit, but not cell density or cell death in the developing retina. (A-M) Embryos were injected with synthetic RNAs and harvested and processed at stage 40 (A-C, H, I, K), stage 33/34 (D), stage 32/33 (E-G), stage 41 (J, J') and stages 40/41 (L, M). Injected RNAs are indicated above (B, H, I, J), below (J', K) or on the left side (E-E'', F-F'') of each panel. Scale bar, 50 μm (A), 100 μm (E'', I). The uninjected side is indicated by "cont" (A). Nuclear density (C) and apoptotic cells (D) were analyzed. Embryos were labeled with BrdU for 1 h before harvest (E-M). (J) and (J') are the same section. Antibodies used in immunohistochemistry are indicated above each panel (E, F, E', F'). DAPI staining (A, B, E'', F''). BrdU-positive cells were analyzed (G, L, M). Arrowheads indicate BrdU-incorporating cells in the CMZ (H-J, K) and arrows indicate BrdU-incorporating cells outside the CMZ (I, J). Data are means ± s.e.m. (C, D, G, L, M). (C) n = 3 eyes, 5 sections (cont, hmgb3/ubc9), (D) n = 3 eyes, 8 sections (LacZ), n = 3 eyes, 5 sections (hmgb3/ubc9), (G) n = 3 eyes, 9 sections (lacZ), n = 3 eyes, 9 sections (lacZ/hmgb3/ubc9), (L) n = 6 eyes, 18 sections (lacZ), n = 4 eyes, 12 sections (hmgb3/ubc9) (**P = 0.0022, Student's t-test), (M) n = 9 eyes, 29 sections (lacZ), n = 5 eyes, 13 sections (hmgb3/ubc9 (93A)). (N-P) Embryos were lipofected with expression construct into anterior neural region. Retinal sections were prepared at stage 41 and the numbers of EGFP-positive cells in cell clusters, which appear to be derived from a single retinal progenitor cell respectively, were counted. EGFP-introduced (N) and EGFP/ubc9/hmgb3-introduced retina (O). The average of the number of cells in each cell cluster (clone size) was calculated (EGFP: 22 retina, 478 cells; EGFP/ubc9/hmgb3: 22 retina, 499 cells) (*P = 0.047, Student's t-test) (P). Data are means ± s.e.m. re: retina ; le: lens; rpe: retinal pigment epithelium.
|
|
Fig. 6. The effect of ubc9 and hmgb3 on the neural potential of retinal progenitors. (A-L) Embryos were injected with lacZ or lacZ/ubc9/hmgb3 RNAs at eight cell stage and then were injected with BrdU at stage 41 (A-H) or at stage 37/38 (I-L), subsequently harvested at stage 46. Antibodies used in immunohistochemistry are indicated above each panel (A, A', E), and (B, B', F). DAPI staining (C, C' G). Merge (D, D', H). Merge of BrdU signal (Green) and islet1 signal (Red) as indicated on the right of panels (I-L). Injected RNAs are indicated on the left side (A-L) of each panel. Scale bar, 100 μm (A). White arrows indicate BrdU-positive cells in (A'), calbindin-positive cells in (B'), DAPI-positive cells in (C'), and BrdU, calbindin and DAPI-positive cells in (D'), and BrdU plus islet1-positive cells in (K) and (L). (M) Retinal section (stage 41) showing EGFP-positive cells (green) lipofected with EGFP construct. (N) Percentage of retinal cell types observed in the retina lipofected with EGFP or EGFP/ubc9/hmgb3. n = 591 cells from 5 retinas for EGFP, n = 638 cells from 6 retinas for ubc9 and hmgb3. Data are means ± s.e.m. p, photoreceptor cell; b, bipolar cell; g, ganglion cell; a, amacrine cell.
|
|
Fig. 7. Ubc9 and hmgb3 overexpression attenuates the expression of cell cycle inhibitor p27Xic1. (A-B') Xenopus embryos injected with EGFP RNA. Embryos injected in the left side are collected (A). Bright field (B) and EGFP fluorescent images (B') of the same embryo injected in the left side. (C-H) In situ hybridization showing p27Xic1 expression in EGFP- (C, D) or EGFP/hmgb3/ubc9- (E-H) injected embryos. Green arrow indicates the location of the eye (H). Pictures of same embryos at different magnitudes (E, G) and (F, H). (I, J) gadd45γ expression. Stages 32/33 (A-J). (K, L) p27Xic1 expression in the developing retina in Xenopus embryos. Embryos injected with lacZ (K) or lacZ/hmgb3/ubc9 (L) were harvested at stage 33/34 followed by X-gal staining. After whole mount in situ hybridization, cryosections were produced (K, L). Red brackets indicate regions of RNA-injection (K, L). Scale bar, 50 μm (K). Note that p27Xic1 expression is attenuated in the RNA-injected region in (L), while not in (K). (M, N) In situ hybridization showing p27Xic1 expression in EGFP/ubc9/hmgb3- (M) or EGFP/ubc9(93A)/hmgb3MO- (N) injected embryos. re: retina; le: lens.
|
|
Fig. 8. Xenopus Sp1 is modified by sumoylation and plays a significant role in eye development. (A-D) Sp1 expression in developing Xenopus at stage 28 (A) and stage 32/33 (B-D). Sp1 expression was analyzed by whole mount in situ hybridization (A and B) followed by sectioning (20 μm) (C, D). Sp1 expression is indicated by purple signal (A-D). White arrows indicate the eyes (A, B). Scale bar, 200 μm (C), 100 μm (D). (E) Structures of HA-tagged Sp1(1-723) and HA-tagged Sp1(17-723), which lacks the sumoylation target Lys (K16) residue. (F) Plasmid DNAs encoding each protein represented in (F) were introduced into 293T cells followed by SDS-PAGE and Western blot. (G) Structure of fusion protein, sumo-Sp1-GR. (H-J) Xenopus embryos injected with sumo-Sp1-GR RNA that were harvested at stage 37/38. DEX or DMSO treatment after the optic vesicle was formed (st.25-28) (H-J). Injected side is indicated by β-gal activity in blue (H, I). Differences in eye diameter between the injected side and the uninjected side were classified as indicated in the right side of (J) and the ratio of each class to the total number are indicated (J). (K-N) Embryos were injected with sumo-Sp1-GR RNA and harvested at stage 32/33 followed by in situ hybridization after collecting embryos which were injected at left side. DEX or DMSO treatment was applied after the optic vesicle was formed (st.25-28) (K-N). Same embryos are presented at different magnitudes (K, M) and (L, N). Yellow arrows indicate the location of the eyes (M, N). (O-S) Embryos were injected with synthetic RNAs, harvested and processed at stage 37/38 (O, P), stage 41 (Q-S). Injected RNAs are indicated below (O, P) or on the left side (Q, R) of each panel. DMSO or DEX treatment was applied around stage 23. DMSO-treated (O) and DEX-treated (P) embryos. Green arrow indicates reduced eye (P). Injected side is indicated by β-gal activity in blue (O, P). Embryos were labeled at stage 41 with BrdU for 1 h before harvest and subsequently immunohistochemistry was performed with anti-BrdU antibody with retinal sections (Q, R). Scale bar, 100 μm (Q). Yellow arrows indicate BrdU-incorporating cells outside the CMZ (R). Data are means ± s.e.m. (S). n = 3 eyes, 9 sections (DMSO), n = 3 eyes, 7 sections (DEX) (**P = 0.028, Student's t-test) (S).
|
|
Fig. 9. The role of ubc9/hmgb3 and Sp1. (A, B) Xenopus embryos were injected with synthetic RNAs and/or MO as indicated below each graph (A, B), and harvested at stage 37/38 (A, B). Differences in eye diameter between the injected side and the uninjected side were classified as indicated to the right side of the graph and the ratio of each class to the total number is indicated (A, B). Ubc9(93A)/hmgb3 MO- or ubc9(93A)/hmgb3 MO/sumo-Sp1-GR-injected embryos were treated with DEX at around stage 24, and harvested at stage 37/38 (A). lacZ/ubc9/hmgb3/Sp1(17-723)-GR-injected embryos were divided into two groups, treated with DMSO or DEX at around stage 24, and harvested at stage 37/38 (B).
|
|
Fig. S5. Ubc9 and hmgb3 overexpression weakly affects eye field formation in developing Xenopus. (A-C) Xenopus embryos injected with synthetic RNAs, as indicated above each panel, were subjected to in situ hybridization with an antisense RNA probe to Xenopus rax/Rx.
|
|
Fig. S6. The effect of ubc9 and hmgb3 overexpression on eye field genes. (A-I) Xenopus embryos injected with synthetic RNAs, as indicated above each panel, were subjected to in situ hybridization with antisense RNA probes indicated on the left side of each panel.
|
|
Fig. S7. An enlarged eye phenotype begins to appear after stage 28. (A-O) Xenopus embryos injected with synthetic RNAs as indicated on the left side (A, B, E, F, I, J and C, D, G, H, K, L) were subjected to in situ hybridization with antisense RNA probes including rax (A-D), pax6 (E-H) and six3 (I-L). Injected side (A, C, E, G, I and K). Uninjected side (B, D, F, H, J and L). (M-O) Percentages of embryos that an eye region of the injected side is enlarged compared to uninjected side. Eye regions are delineated by the expression of rax (M), pax6 (N) and six3 (O). (lacZ: stage 28, n = 17 (M), n = 18 (N), n = 14 (O); stage 32/33, n = 18 (M), n = 22 (N), n = 20 (O); stage 35/36, n = 16 (M), n = 17 (N), n = 18 (O). lacZ/ubc9/hmgb3: stage 28, n = 30 (M), n = 22 (N), n = 29 (O); stage 32/33, n = 28 (M), n = 31 (N), n = 38 (O); stage 35/36, n = 24 (M), n = 23 (N), n = 26 (O))
|
|
Fig. S9. The effect of ubc9 and hmgb3 on cell cycle. (A-H) Embryos were injected with synthetic RNAs at the eight-cell stage then harvested and processed at stage 32/33. Injected RNAs are indicated on the left side (A, B, D, F) of each panel. (A-A"), (B-B"), (E, E') and (G, G') are the same section, respectively. (D) is a section adjacent to the section appearing in (E, E') and (F) is a section adjacent to the section appearing in (G, G'). Antibodies used in immunohistochemistry are indicated above each panel (A and B, A' and B', D and F, E and G, E' and G'). DAPI staining (A", B"). Scale bar represents 100 ïm (A). Phospho-histone H3-positive cells were analyzed (C, H). Data are means ± s.e.m. The percentage of the number of phospho-histone H3-positive cells to the number of total cells (C) or the percentage of the number of phospho-histone H3-positive cells to the number of PCNA-positive cells (H). (C) n = 4 eyes, 12 sections (lacZ), n = 3 eyes, 9 sections (lacZ/ubc9/hmgb3). (H) n = 3 eyes, 7 sections (lacZ), n = 3 eyes, 9 sections (lacZ/ubc9/hmgb3).
|
|
ube2i (ubiquitin-conjugating enzyme E2I) gene expression in Xenopus tropicalis embryo, assayed via in situ hybridization, NF stage 25, lateral view, anterior left, dorsal up.
|
|
ube2i (ubiquitin-conjugating enzyme E2I) gene expression in Xenopus tropicalis embryo, assayed via in situ hybridization, NF stage 32, lateral view, anterior left, dorsal up.
|
|
ube2i (ubiquitin-conjugating enzyme E2I) gene expression in Xenopus tropicalis embryo, assayed via in situ hybridization, NF stage 41, lateral view, anterior left, dorsal up.
|
|
ube2i (ubiquitin-conjugating enzyme E2I) gene expression in Xenopus tropicalis embryo, assayed via in situ hybridization, NF stage 25, lateral view, anterior left, dorsal up.
|
|
ube2i (ubiquitin-conjugating enzyme E2I) gene expression in Xenopus tropicalis embryo, assayed via in situ hybridization, NF stage 32, lateral view, anterior left, dorsal up.
|
|
ube2i (ubiquitin-conjugating enzyme E2I) gene expression in Xenopus tropicalis embryo, assayed via in situ hybridization, NF stage 41, lateral view, anterior left, dorsal up.
|
|
hmgb3 (high mobility group box 3) gene expression in Xenopus tropicalis embryo, assayed via in situ hybridization, NF stage 25, lateral view, anterior left, dorsal up.
|
|
hmgb3 (high mobility group box 3) gene expression in Xenopus tropicalis embryo, assayed via in situ hybridization, NF stage 33, lateral view, anterior left, dorsal up.
|
|
hmgb3 (high mobility group box 3) gene expression in Xenopus tropicalis embryo, assayed via in situ hybridization, NF stage 41, lateral view, anterior left, dorsal up.
|
|
hmgb3 (high mobility group box 3) gene expression in Xenopus tropicalis embryo, assayed via in situ hybridization, NF stage 25, lateral view, anterior left, dorsal up.
|
|
hmgb3 (high mobility group box 3) gene expression in Xenopus tropicalis embryo, assayed via in situ hybridization, NF stage 32, lateral view, anterior left, dorsal up.
|
|
hmgb3 (high mobility group box 3) gene expression in Xenopus tropicalis embryo, assayed via in situ hybridization, NF stage 41, lateral view, anterior left, dorsal up.
|