Click here to close
Hello! We notice that you are using Internet Explorer, which is not supported by Xenbase and may cause the site to display incorrectly.
We suggest using a current version of Chrome,
FireFox, or Safari.
GABAergic circuits control stimulus-instructed receptive field development in the optic tectum.
Richards BA
,
Voss OP
,
Akerman CJ
.
???displayArticle.abstract???
During the development of sensory systems, receptive fields are modified by stimuli in the environment. This is thought to rely on learning algorithms that are sensitive to correlations in spike timing between cells, but the manner in which developing circuits selectively exploit correlations that are related to sensory inputs is unknown. We recorded from neurons in the developing optic tectum of Xenopus laevis and found that repeated presentation of moving visual stimuli induced receptive field changes that reflected the properties of the stimuli and that this form of learning was disrupted when GABAergic transmission was blocked. Consistent with a role for spike timing-dependent mechanisms, GABA blockade altered spike-timing patterns in the tectum and increased correlations between cells that would affect plasticity at intratectal synapses. This is a previously unknown role for GABAergic signals in development and highlights the importance of regulating the statistics of spiking activity for learning.
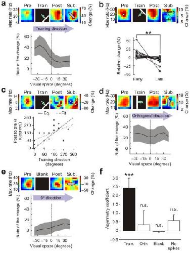
Figure 2. Moving stimuli instruct asymmetric changes in tectal receptive fields. (a) Training produced asymmetric changes in receptive fields that reflected the direction of movement of the stimulus. An example cell is shown at the top. Population data (n = 18 cells) is below, showing the mean change in the rate of fire (± s.e.m., shaded region) across visual space, when analyzed in the direction of the training stimulus (arrows). Pre, pre-training; post, post-training; sub, subtraction. (b) Changes around the center of the receptive fields exhibited significant asymmetries. Each pair of points represents the relative change of a cell's receptive field in regions activated by the training stimulus before the center (early) versus after the center (late) (**P < 0.01, paired t test.). (c) The direction of training-induced shifts in receptive field centers (indicated here as Θ) was significantly correlated with the direction of movement of the training stimuli (Pearson's r = 0.52, P < 0.05). (d) Receptive field changes in the direction orthogonal to the movement of the training stimuli were symmetric. (e) Receptive fields did not show changes in the absence of training stimuli (n = 21 cells). (f) Asymmetry coefficients (Online Methods) were significantly greater than zero in the direction of training (train), but not in the direction orthogonal to training (orth), for untrained cells at 0° (blank) or for cells that did not spike during training (no spikes, n = 2 cells). Data shown are mean ± s.e.m. (***P < 0.001, n.s. = nonsignificant (P > 0.05), t test.)
Figure 3. Blocking GABAergic inputs eliminates instructive training effects on tectal receptive fields. (a) Data from a representative cell. In the presence of SR-95531, the training produced changes in receptive fields, but they did not reflect the direction of movement of the training stimuli (data are presented as in Fig. 1). (b) Receptive field changes analyzed in the direction of the training stimulus (arrows) were not asymmetric. The mean change in the rate of fire (± s.e.m., shaded region) across visual space for a population of tectal neurons trained in the presence of SR-95531 is shown (n = 19 cells, data are presented as in Fig. 2a). (c) Under GABAA receptor blockade, there was no significant difference in the receptive field regions that the training stimulated before (early) and after (late) the receptive field centers (P = 0.5, paired t test; data are presented as in Fig. 2b). (d) In the SR-95531 condition, receptive field changes in the direction orthogonal to the movement of the training stimuli were symmetric and resembled those in the direction of the training stimulus. (e) Asymmetry coefficients were significantly greater than zero for control cells in the direction of training (train control, as in Fig. 2f), but the asymmetry coefficients were close to zero for the direction of training (train SR-9) under GABAA receptor blockade. This was also true for the direction orthogonal to the direction of training (orth SR-9) and for untrained cells at 0° (blank SR-9, n = 7 cells). Data shown are mean ± s.e.m. (**P < 0.01, t test).
Figure 4. Effects of GABAA receptor blockade on baseline receptive field properties. (a) Receptive field raster plots from untrained cells illustrating the effect of SR-95531 application on response properties. Across different receptive field locations a control cell tended to show greater variability in the times of visually evoked spikes, whereas spikes in a SR-95531 cell tended to occur at similar times following the stimulus and during a relatively short time window. (b) Consistent with the examples in a, there were significant differences in the timing of stimulus-evoked action potentials between control and SR-95531 conditions. Comparing spike-time histograms for all responses of all cells in the two groups showed that the onset of responses in SR-95531 cells tended to be later and all spiking occurred over a narrower time window than in control cells. (c) Examination of the cumulative distribution functions for these spike-time distributions showed a highly significant difference in spike timing between the two groups (P < 0.001, Kolmogorov-Smirnov test).
Figure 5. GABA blockade boosts temporal correlations between tectal neurons during training. (a) As the example cell illustrates (top), control cells fired action potentials at a variety of times during presentation of each drifting bar stimulus and the temporal pattern of spikes differed between cells. This was reflected by the broad shape of the spike-time histogram generated from all responses in control neurons (bottom, n = 18 cells). (b) In contrast, the temporal profiles of responses recorded during GABAA receptor blockade were much more similar across cells. As the example shows, SR-95531 cells exhibited spikes over a relatively short window of time during each presentation of the drifting bar stimulus. This was reflected in the narrow spike-time histogram that was generated from all responses in the SR-95531 population (n = 19 cells) and increased temporal correlations calculated from spike-time histograms of pairs of neurons.
Figure 6. Receptive field changes are altered by manipulations of spike timing during training. (a) Glutamate puffs delivered to the tectum at the start of each presentation of the training stimulus (arrow) increased variability in spike times (n = 9 cells). (b) In the direction of the training stimulus, receptive field changes were no longer asymmetric and showed depression. Data are mean ± s.e.m. (c) Changes in the orthogonal direction were similar. (d) Direct electrical stimulation of the tectum (arrow) shifted the pattern of spike times so that cells spiked over a narrow time window (n = 11 cells). (e) Under these conditions, instructive learning was abolished; receptive field changes in the direction of training showed potentiation, but no asymmetry. (f) A similar profile was seen in the orthogonal direction. (g) GABAA receptor blockade, glutamate puffing and tectal stimulation all abolished asymmetric training–induced changes. Data are mean ± s.e.m., with comparison to 0 via t tests. (h) Spikes per presentation of the training stimulus were not significantly different between the conditions. Data are mean ± s.e.m., with one-way ANOVA. (i) Compared with control cells, GABAA receptor blockade and stimulation both caused a significant increase in the temporal correlation between pairs of neurons. Glutamate application decreased temporal correlations. Data are medians with 95% confidence intervals. (j) Monte-Carlo estimates of STDP between tectal cells revealed that cells in the SR-95531 and stimulation conditions were predicted to have significantly greater potential for STDP. Data are median with 95% confidence interval. Kruskal-Wallis with pair-wise comparisons to controls were used in i and j (*P < 0.05, **P < 0.01 and ***P < 0.001).
Figure 7. GABAergic circuits reduce spatiotemporal correlations in tectal receptive fields. (a) Receptive fields were analyzed in the temporal domain by separating responses according to when they occurred after the onset of the flashed stimuli. Data from two representative control cells are shown for seven different time bins (each 50 ms long) following the onset of the stimuli. As a population, control cells showed greater variety in their responses at different times and different locations of visual space (n = 21 cells). Associated with this variability was the fact that stimuli in some regions of a control cell's receptive field would typically elicit early responses (for example, 50–100 ms post-stimulus), whereas stimuli in other locations would generate later responses (for example, 200–250 ms post-stimulus). (b) In contrast with control cells, the population of cells recorded under GABAA receptor blockade showed similar responses at different times and locations of visual space (n = 7 cells). This is illustrated with data from two representative SR-95531 cells. Maximal responses for the SR-95531 cells occurred between 100–200 ms in post-stimulus time and typically the same receptive field locations elicited both early spikes and later spikes. The result was greater uniformity in the spatiotemporal profile of the responses of different cells in the SR-95531 condition.
Figure 8. The timing of synaptic inputs underlies GABAergic control of tectal spiking. (a) Glutamatergic (left) and GABAergic (right) receptive fields were recorded in whole-cell voltage clamp. The strength of the synaptic inputs to a given location was defined as the integrated conductance of the postsynaptic conductances in the 500 ms following disappearance of the square. The resulting measurements were in units of nS·s, as shown here by the color-coded receptive field maps. (b) The onset latencies of glutamatergic and GABAergic inputs were variable across receptive fields. Some locations showed early glutamate followed by GABA (positive delays), some locations showed near synchronous arrival of the two inputs (zero delays), and GABAergic input preceded glutamatergic input at other locations (negative delays). Insets provide example traces showing different delays and population data are from 84 receptive field locations in 15 cells.
Akerman,
Refining the roles of GABAergic signaling during neural circuit formation.
2007, Pubmed
Akerman,
Refining the roles of GABAergic signaling during neural circuit formation.
2007,
Pubmed
Akerman,
Depolarizing GABAergic conductances regulate the balance of excitation to inhibition in the developing retinotectal circuit in vivo.
2006,
Pubmed
,
Xenbase
Chen,
Excitatory actions of GABA in developing rat hypothalamic neurones.
1996,
Pubmed
Cobb,
Synchronization of neuronal activity in hippocampus by individual GABAergic interneurons.
1995,
Pubmed
Dunning,
GABA(A) receptor-mediated miniature postsynaptic currents and alpha-subunit expression in developing cortical neurons.
1999,
Pubmed
Engert,
Moving visual stimuli rapidly induce direction sensitivity of developing tectal neurons.
2002,
Pubmed
,
Xenbase
Froemke,
Spike-timing-dependent synaptic modification induced by natural spike trains.
2002,
Pubmed
Gabernet,
Somatosensory integration controlled by dynamic thalamocortical feed-forward inhibition.
2005,
Pubmed
Gao,
GABA, not glutamate, a primary transmitter driving action potentials in developing hypothalamic neurons.
2001,
Pubmed
Goodman,
Developmental mechanisms that generate precise patterns of neuronal connectivity.
1993,
Pubmed
Gulledge,
Excitatory actions of GABA in the cortex.
2003,
Pubmed
Hensch,
Local GABA circuit control of experience-dependent plasticity in developing visual cortex.
1998,
Pubmed
Hollrigel,
Slow kinetics of miniature IPSCs during early postnatal development in granule cells of the dentate gyrus.
1997,
Pubmed
Holt,
Order in the initial retinotectal map in Xenopus: a new technique for labelling growing nerve fibres.
1983,
Pubmed
,
Xenbase
Katz,
Synaptic activity and the construction of cortical circuits.
1996,
Pubmed
Khawaled,
Bicuculline block of small-conductance calcium-activated potassium channels.
1999,
Pubmed
,
Xenbase
Li,
Experience with moving visual stimuli drives the early development of cortical direction selectivity.
2008,
Pubmed
Liu,
Heterosynaptic scaling of developing GABAergic synapses: dependence on glutamatergic input and developmental stage.
2007,
Pubmed
,
Xenbase
Luhmann,
Postnatal maturation of the GABAergic system in rat neocortex.
1991,
Pubmed
Meliza,
Receptive-field modification in rat visual cortex induced by paired visual stimulation and single-cell spiking.
2006,
Pubmed
Mu,
Spike timing-dependent LTP/LTD mediates visual experience-dependent plasticity in a developing retinotectal system.
2006,
Pubmed
,
Xenbase
Mueller,
Development of hyperpolarizing inhibitory postsynaptic potentials and hyperpolarizing response to gamma-aminobutyric acid in rabbit hippocampus studied in vitro.
1984,
Pubmed
Niell,
Functional imaging reveals rapid development of visual response properties in the zebrafish tectum.
2005,
Pubmed
Pavlov,
Synergistic action of GABA-A and NMDA receptors in the induction of long-term depression in glutamatergic synapses in the newborn rat hippocampus.
2004,
Pubmed
Pouille,
Enforcement of temporal fidelity in pyramidal cells by somatic feed-forward inhibition.
2001,
Pubmed
Pratt,
Development and spike timing-dependent plasticity of recurrent excitation in the Xenopus optic tectum.
2008,
Pubmed
,
Xenbase
Ramoa,
Blockade of intracortical inhibition in kitten striate cortex: effects on receptive field properties and associated loss of ocular dominance plasticity.
1988,
Pubmed
Schuett,
Pairing-induced changes of orientation maps in cat visual cortex.
2001,
Pubmed
Sengpiel,
Influence of experience on orientation maps in cat visual cortex.
1999,
Pubmed
Shon,
Motion detection and prediction through spike-timing dependent plasticity.
2004,
Pubmed
Sjöström,
Rate, timing, and cooperativity jointly determine cortical synaptic plasticity.
2001,
Pubmed
Song,
Competitive Hebbian learning through spike-timing-dependent synaptic plasticity.
2000,
Pubmed
Staley,
Shunting of excitatory input to dentate gyrus granule cells by a depolarizing GABAA receptor-mediated postsynaptic conductance.
1992,
Pubmed
Tao,
Emergence of input specificity of ltp during development of retinotectal connections in vivo.
2001,
Pubmed
,
Xenbase
Tao,
Activity-dependent matching of excitatory and inhibitory inputs during refinement of visual receptive fields.
2005,
Pubmed
,
Xenbase
Tyzio,
The establishment of GABAergic and glutamatergic synapses on CA1 pyramidal neurons is sequential and correlates with the development of the apical dendrite.
1999,
Pubmed
Ulrich,
Differential arithmetic of shunting inhibition for voltage and spike rate in neocortical pyramidal cells.
2003,
Pubmed
Vislay-Meltzer,
Spatiotemporal specificity of neuronal activity directs the modification of receptive fields in the developing retinotectal system.
2006,
Pubmed
,
Xenbase
Wang,
GABA regulates excitatory synapse formation in the neocortex via NMDA receptor activation.
2008,
Pubmed
Wehr,
Balanced inhibition underlies tuning and sharpens spike timing in auditory cortex.
2003,
Pubmed
Weliky,
Correlated neuronal activity and visual cortical development.
2000,
Pubmed
Weliky,
Disruption of orientation tuning in visual cortex by artificially correlated neuronal activity.
1997,
Pubmed
Wenisch,
Spontaneously emerging direction selectivity maps in visual cortex through STDP.
2005,
Pubmed
WIESEL,
SINGLE-CELL RESPONSES IN STRIATE CORTEX OF KITTENS DEPRIVED OF VISION IN ONE EYE.
1963,
Pubmed
Wulff,
Synaptic inhibition of Purkinje cells mediates consolidation of vestibulo-cerebellar motor learning.
2009,
Pubmed
Zhang,
Visual input induces long-term potentiation of developing retinotectal synapses.
2000,
Pubmed
,
Xenbase
Zhang,
A critical window for cooperation and competition among developing retinotectal synapses.
1998,
Pubmed
,
Xenbase