|
Figure 2. A variant CRE binding site is required for activity-dependent transcriptional regulationa, a control construct in which 384 bp of the tlx3 promoter drives firefly luciferase reports an increase in relative luminescence (RL) when coinjected with Kir and a decrease in RL when coinjected with Nav. b, mutating the AP1 site (red) has no effect on luciferase expression. c, mutating the CRE site (red) eliminates the activity-dependence of luciferase expression. b–d, data are mean±SEM; n≥3 clutches; *, P<0.05.
|
|
Figure 3. cJun interacts with the CRE sitea,b, electrophoretic mobility shift assays show a shift in CRE probe migration in response to cJun (a) and ATF2 (b) that is eliminated by competition with excess unlabeled probe (comp), but not an unlabeled probe with a mutant CRE (compmut) or a non-specific probe (compNS). Specific bands are indicated by arrows and non-specific bands by asterisks; free probe is indicated by arrowheads. c, constitutively overexpressing a dominant negative cJun or ATF2 construct lacking the transactivation domain (cJunTAM, ATF2TAM) increases the activity of the wildtype tlx3 luciferase reporter, but only the increase caused by cJunTAM requires an intact CRE. d, RT-PCR performed on isolated spinal cords shows cJun transcripts are expressed at stages 22, 25, and 28. W: stage 28 whole embryos as positive control, -RT: same as W, without reverse transcriptase in the reaction. e, cJun-IR in the spinal cord of a stage 25 embryo. Scale bar is 25 µm. c, data are mean±SEM for nâ¥3 clutches; *, P<0.05; NS, not significant.
|
|
Figure 4. cJun regulates transcription and specification of GABA and glutamatea,b, inducing overexpressed wildtype cJun at stage 24 causes a reduction in activity of the wildtype tlx3 luciferase reporter while inducing the dominant negative cJun produces the opposite result. Mutating the CRE site abolishes these effects. c,d, inducing overexpressed wildtype cJun at stage 24 causes an increase in the number of GABA-IR neurons and a decrease in the number of VGlutT1-IR neurons, while inducing the overexpressed dominant negative cJun results in a decreased incidence of GABA-IR neurons and an increase in the number of VGluT1-IR neurons. Overexpression of either construct without induction has no effect. Immunostaining for GABA-IR and VGluT1-IR performed on stage 41 larvae and formatted as in Figure 1. Scale bar is 100 µm for insets and 25 µm for magnified panels. Data are mean±SEM; a,b, nâ¥3 clutches; c,d, nâ¥15 larvae; *, P<0.05.
|
|
Figure 5. Ca spike activity regulates phosphorylation of cJuna, the number of cells expressing cJun is not changed by Ca activity manipulations. b,c, Ca spike suppression causes a decrease in the number of cells expressing cJun phosphorylated at residues S73 [p-cJun (S73)-IR) and T91 [p-cJun (T91)-IR], while Ca spike enhancement causes an increase in the number of cells expressing S73 and T91 phosphorylated cJun. aâc, Kir or Nav was injected into one cell of two-cell embryos to suppress or enhance Ca spike activity, respectively. Immunostaining performed on stage 28 embryos. Scale bar is 25 µm. Data are mean±SEM; nâ¥15 embryos; *, P<0.05.
|
|
Figure 6. cJun signaling integrates genetic and activity-dependent neurotransmitter specificationa, inducing an overexpressed phosphorylation mutant of cJun (cJunmut; S63A, S73A, T91A and T93A) at stage 24 causes an increase in the activity of the wildtype tlx3 luciferase reporter. Mutating the CRE site abolishes this effect. b, c, inducing the overexpressed phosphorylation mutant of cJun at stage 24 causes a decrease in the number of GABA-IR neurons and an increase in the number of VGlutT1-IR neurons. Overexpression without induction has no effect. Immunostaining for GABA-IR and VGluT1-IR performed on stage 41 larvae and formatted as in Figure 1. Scale bar is 100 µm for insets and 25 µm for magnified panels. Data are mean±SEM; a, nâ¥3 clutches; b,c, nâ¥15 larvae; *, P<0.05.
|
|
Supplementary Figure 1 | X. tropicalis spinal cord neurons exhibit Ca-dependent development similar to that
of X. laevis neurons. Previous work demonstrating the role of Ca activity in neurotransmitter specification was
performed in X. laevis, a tetraploid anuran. X. tropicalis, a related species, was chosen for the present study because
it is a diploid organism more amenable to genetic studies and its sequenced genome facilitates comparative genomic
analyses. a, neuronal cultures derived from stage 15 embryos grown in 0 mM Ca culture medium. Scale bar is 50 m.
b, neurite length is increased in 0 mM Ca compared to 2 mM Ca, similar to cultures from X. laevis 28. c,
neurotransmitter phenotype is homeostatically regulated by Ca activity. For neurons grown in 0 mM Ca, 76±5% are
immunoreactive for VGlut1, while only 4±2% of neurons are immunoreactive for GABA. In 2 mM Ca 27±3% of neurons
are immunoreactive for VGlut1 and 22±4% of neurons are immunoreactive for GABA, similar to results for X. laevis
neurons 9. b,c, data are mean±SEM; n 8 cultures; *, P< 0.01. d, a frame from a Ca imaging experiment showing a
spiking Rohon-Beard neuron (circled and identified by position; dashed white lines indicate neural tube margins).
Scale bar is 75 m. e, the resulting trace from the RB neuron in d illustrating Ca-spike activity in a X. tropicalis embryo
recorded at 0.2 Hz for 1 h after loading with Fluo-4 acetoxymethyl ester. f, X. tropicalis Rohon-Beard neurons (RB
Neurons) and dorsolateral interneurons (DLI Neurons) exhibit Ca-spike frequencies similar to those in X. laevis from
stage 20 to 28 9. Data are mean±SEM; n 8; *, P<0.05.
|
|
Supplementary Figure 2 | Activity regulates tlx3 gene expression. One cell of two-cell stage
embryos was injected with mRNA encoding nbgal (bgal), myc-tagged Kir, or Nav plus nbgal; at stage 28
embryos were processed for in situ hybridization for tlx3 and immunohistochemistry for bgal or the myc
tag. a, dorsal views of spinal cord immediately caudal to the hindbrain of whole mount embryos show
no change of in situ signal (black) following injection of bgal (red) compared to the uninjected side
(uninj). Kir injection, identified by the presence of myc-immunoreactivity (red), caused an increase in
tlx3 in situ signal compared to the uninjected side. Nav injection caused no change in tlx3 in situ signal.
Rostral is at top; caudal is at bottom. Scale bar is 50 μm. b, quantification of the area of in situ
hybridization signal. Decreasing activity causes an increase in the number of cells expressing tlx3,
which is visible as an increase in area stained by in situ. In contrast, increasing activity does not result
in a decrease in stained area, likely because the level of tlx3 expressed in each of the cells normally
expressing it decreases without changing the total number of cells expressing tlx3. The change in tlx3
expression detected by the more sensitive luciferase assay (see Figure 2) is not visible by in situ. Data
are mean±SEM; nâ¥8 embryos; P<0.05.
|
|
Supplementary Figure 3 | tlx3 is expressed in the dorsal spinal cord of X.
tropicalis. Dorsal and lateral views of stage 22 and stage 28 X. tropicalis embryos
processed for tlx3 in situ hybridization. Scale bars are 250 μm. Rostral is at right;
caudal is at left.
|
|
Supplementary Figure 4 | Translation and splice-blocking morpholinos knock down tlx3 function. a1, schematic showing the
location of the tlx3 translation-blocking morpholino (MOtlx3-TB), the splice-blocking morpholino (MOtlx3-SB), and the PCR primers (arrows)
used in b. a2, schematic of the 870 bp PCR product expected for the wildtype transcript. a3, schematic of the 901 bp PCR product
expected for the mis-spliced transcript resulting from MOtlx3-SB that causes inclusion of 31 bp of the second intron (white box). This
insertion puts exon three out of frame and introduces an early stop codon (red line). b, gel showing PCR products resulting from RTPCR
of RNA harvested from stage 25 wildytpe (WT) embryos, and embryos injected with a control morpholino (MOctl) or MOtlx3-SB. c, the
PCR products shown in (b) were excised and sequenced. The translated sequence for the MOtlx3-SB product is truncated at amino acid
223. d, a one-cell embryo was injected with RNA encoding a chimeric tlx3-eGFP reporter with an intact target sequence for MOtlx3-TB
followed by coinjection of MOtlx3-TB and rhodamine-dextran in one cell at the two-cell stage. tlx3-eGFP expression (green) at stage 28 is
substantially reduced on the side of the embryo injected with MOtlx3-TB (red). Image is representative of results obtained from 20
embryos. Scale bar is 250 m. Rostral is at top; caudal is at bottom.
|
|
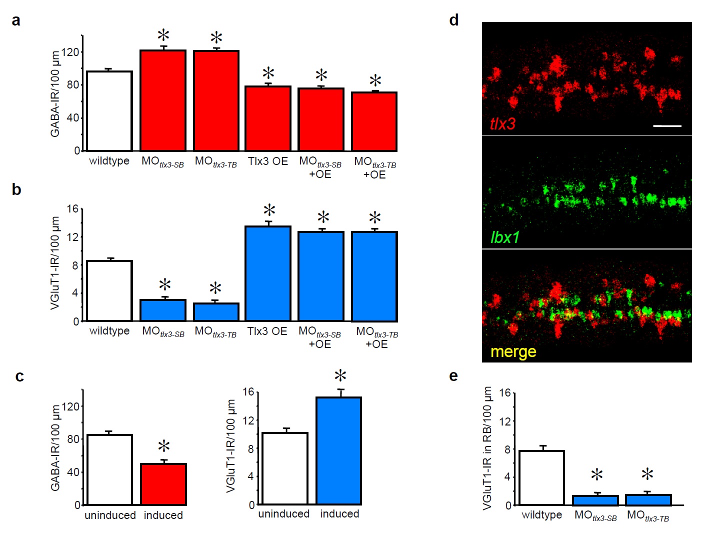
Supplementary Figure 5 | tlx3 overexpression rescues morpholino knockdown of tlx3 and is effective when induced
at stage 24. Co-injecting tlx3 RNA lacking the MOtlx3-TB target sequence reverses the increase in GABA-IR (a) and the
decrease in VGluT1-IR (b) caused by knockdown of tlx3 with either MOtlx3-TB or MOtlx3-SB. c, inducing a tlx3 overexpression
construct with a hormone domain fused to the C-terminus at stage 24 causes a decrease in GABA-IR and an increase in
VGluT1-IR similar to those obtained when constitutively overexpressing tlx3. d, fluorescent double in situs show that lbx1
(green) and tlx3 (red) are co-expressed in very few cells. e, MOs eliminate VGlutT1 immunoreactivity in 75% of Rohon-Beard
neurons. Immunostaining performed on stage 41 larvae. Data are mean±SEM; nâ¥8 larvae *, P<0.05. Scale bar is 50 μm.
|
|
Supplementary Figure 6 | Regulation of reporter expression by the 384 bp tlx3 promoter. a, schematic of the tlx3 gene showing the promoter, exons and UTRs, with alignment of 152 bp of the promoter region containing the AP1 (green), CRE (blue), STAT (purple), and NFY (magenta) elements indicating conserved sequence (asterisks) and the major transcriptional start site identified for the human gene (red arrow). b, the promoter drives eGFP expression in the dorsal spinal cord (above arrows) and dorsal muscle (below arrows). Stage 28 larva. Scale bar is 250 μm. Rostral is at left; caudal is at right. c, d, luciferase experiments reveal no activity dependence of reporter expression when the neural tube has been dissected from stage 28 embryos prior to assays (c) or when the assays are performed at stage 18, prior to the period of Ca activity that regulates neurotransmitter specification (d). Data are mean±SEM; n=3 clutches.
|
|
Supplementary Figure 7 | Regulation of tlx3
by cJun. Inducing cJunmut at stage 24 causes
an increase in tlx3 in situ signal.
|
|
Supplementary Figure 8 | Model of integration of activity-dependent and
intrinsic specification of neurotransmitters by cJun. a, external morphogens
(Shh, BMP) cause the expression of a combinatorial code of transcription factors
(TF1, TF2) in neuronal progenitors. Neurons express a cascade of transcription
factors that lead to the ultimate neurotransmitter fate. Spontaneous Ca activity
impinges on this genetic cascade at a binary switch to regulate neurotransmitter
specification. b, Ca spike enhancement (Nav) and suppression (Kir) modulate
phosphorylation of cJun S73 and T91. The N-terminal phosphorylation state of
cJun regulates transcription of tlx3 through the CRE in the tlx3 promoter. Tlx3
selects the glutamatergic fate over the GABAergic fate in the dorsal spinal cord.
The cell non-autonomous change in ventrally located neurons may be caused by
mechanisms promoting circuit homeostasis, such as changes in neurotransmitter
specification in other neurons or cross-repression by compensatory connections.
|