Click here to close
Hello! We notice that you are using Internet Explorer, which is not supported by Xenbase and may cause the site to display incorrectly.
We suggest using a current version of Chrome,
FireFox, or Safari.
APCDD1 is a novel Wnt inhibitor mutated in hereditary hypotrichosis simplex.
Shimomura Y
,
Agalliu D
,
Vonica A
,
Luria V
,
Wajid M
,
Baumer A
,
Belli S
,
Petukhova L
,
Schinzel A
,
Brivanlou AH
,
Barres BA
,
Christiano AM
.
???displayArticle.abstract???
Hereditary hypotrichosis simplex is a rare autosomal dominant form of hair loss characterized by hair follicle miniaturization. Using genetic linkage analysis, we mapped a new locus for the disease to chromosome 18p11.22, and identified a mutation (Leu9Arg) in the adenomatosis polyposis down-regulated 1 (APCDD1) gene in three families. We show that APCDD1 is a membrane-bound glycoprotein that is abundantly expressed in human hair follicles, and can interact in vitro with WNT3A and LRP5-two essential components of Wnt signalling. Functional studies show that APCDD1 inhibits Wnt signalling in a cell-autonomous manner and functions upstream of beta-catenin. Moreover, APCDD1 represses activation of Wnt reporters and target genes, and inhibits the biological effects of Wnt signalling during both the generation of neurons from progenitors in the developing chick nervous system, and axis specification in Xenopus laevis embryos. The mutation Leu9Arg is located in the signal peptide of APCDD1, and perturbs its translational processing from the endoplasmic reticulum to the plasma membrane. APCDD1(L9R) probably functions in a dominant-negative manner to inhibit the stability and membrane localization of the wild-type protein. These findings describe a novel inhibitor of the Wnt signalling pathway with an essential role in human hair growth. As APCDD1 is expressed in a broad repertoire of cell types, our findings indicate that APCDD1 may regulate a diversity of biological processes controlled by Wnt signalling.
Figure 1: The HHS phenotype maps on chromosome 18p11.2 at a point mutation in the APCDD1 gene. aâd, Clinical appearance of HHS patients (a, b) and their hair shafts (c, d). Scale bar, 100âμm. e, Haplotype analysis of a Pakistani family, HHS1. The linked haplotype is indicated in red. The critical recombination events are indicated by black arrowheads. kb, kilobases. f, In situ hybridization with an APCDD1 antisense mRNA probe in human hair follicles. APCDD1 is present in the dermal papilla (DP), matrix (Mx), hair shaft cortex (HSCx), and cuticle (HSCu) of the hair follicle. gâj, Immunofluorescence in human HFs with a mouse polyclonal anti-APCDD1 antibody (Abnova). The expression of APCDD1 protein in the HSCx (white box in g) overlaps with that of E- and P-cadherin (pan-cadherin) (hâj). Counterstaining with DAPI is shown in blue (g, j). Scale bars, 100 μm (f, g) and 20 μm (h). k, Schematic of APCDD1 protein and the position of the Leu9Arg mutation. l, A western blot with the mouse polyclonal anti-APCDD1 antibody (Abnova) from cell lysates of human scalp skin shows two fragments around 58 and 130âkDa in size. A similar pattern was observed with the haemagglutinin (HA)-tagged wild-type APCDD1 overexpressed in HEK293T cells.
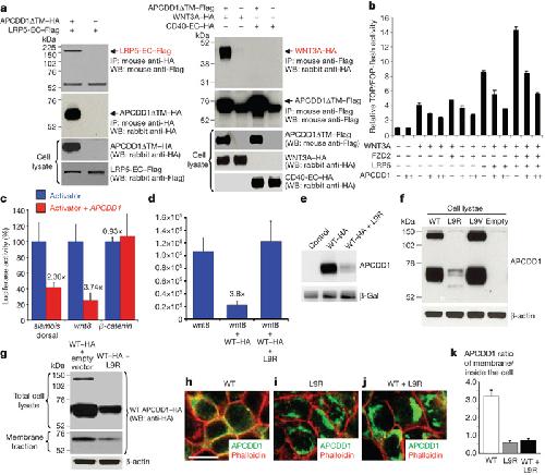
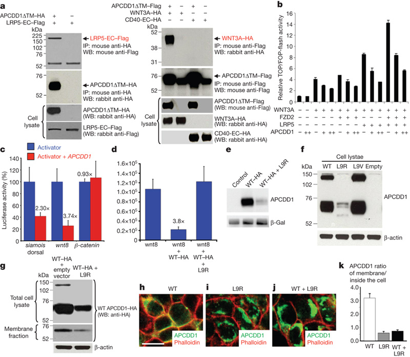
Figure 2: Wild-type, but not Leu9Arg mutant APCDD1, inhibits canonical Wnt signalling.a, Co-immunoprecipitation assays show that the extracellular domain of APCDD1 (APCDD1δTM) strongly interacts with the extracellular domain of LRP5 (LRP5-EC) and WNT3A. The extracellular domain of a non-Wnt related single transmembrane receptor CD40 (CD40-EC) was used as a negative control. IP, immunoprecipitation; WB, western blot. b, TOP/FOP-flash reporter assays in HEK293T cells. TOP-flash, TCF-β-catenin reporter (active); FOP-flash, scrambled consensus reporter (inactive). c, Effect of APCDD1 overexpression on transcriptional activity of the Wnt-specific sia reporter gene induced by wnt8 or β-catenin in Xenopus. APCDD1 (1âng RNA) inhibited wnt8- (50âpg RNA), but not β-catenin-(1âng RNA) induced transcription. The number above the column indicates fold repression by APCDD1. d, The Leu9Arg mutant APCDD1 has a dominant-negative effect on wild-type APCDD1 in Xenopus. Activity of the sia reporter gene induced by wnt8 RNA (50 pg) was inhibited by co-injection of wild-type APCDD1 RNA (1 ng), but not by co-expression of wild-type and the Leu9Arg mutant. e, Western blot of APCDD1 levels in Xenopus embryos. APCDD1(L9R) affects wild-type protein levels in Xenopus embryos. Coexpressed β-Galactosidase (β-Gal) is used as a loading control. f, Western blot analysis of lysates from HEK293T cells transfected with wild-type, APCDD1(L9R) or APCDD1(L9V). g, The expression level of HA-tagged wild-type APCDD1 (WTâHA) is decreased by co-expression with APCDD1(L9R). β-actin was used as a normalization control (f, g). hâj, Immunofluorescence in transfected HEK293T cells with an APCCD1 antibody (green). The cell membrane was labelled with rhodamineâphalloidin (red). Scale bar, 20âμm. k, Quantification of subcellular localization of APCDD1 isoforms. Error bars represent meanâ±âs.e.m. (n = 20 cells per group). Wild type versus Leu9Arg, Pâ<â8âÃâ10-7; wild type versus wild type + Leu9Arg, Pâ<â3âÃâ10-6; Leu9Arg versus wild type + Leu9Arg, P = 0.99. The reported P-values are adjusted with the Bonferroni correction.
FIGURE 4. APCDD1 inhibits the Wnt pathway in Xenopus embryos. a, b, Dorsal (do) overexpression of human APCDD1 (hAPCDD1) reduces axial and anterior structures (b). Scale bar, 4âmm (a). c, d, Ventral (ve) overexpression of hAPCDD1 produces a secondary axis (arrow in c) in cell autonomous fashion (GFP tracer under ultraviolet (UV) light, arrow in d). eâg, Phenotype of Xapcdd1 protein depletion and its rescue. Dorsal depletion by MO produced a ventralized phenotype (e), which was rescued by Xapcdd1 RNA (f) and by dominant-negative wnt8 RNA (DN-wnt8) (g). h, APCDD1 is required in the signal-receiving cells. wnt8 RNA and siamois reporter gene were injected in adjacent cells. hAPCDD1 inhibited signalling only when co-injected with the reporter. +, Coexpression in the same cell; /, expression in different cells. i, Potential mechanism of action for wild-type and mutant APCDD1. Top, wild-type APCDD1 (L) is processed in the ER and localized at the cell membrane, where it may inhibit Wnt signalling by interacting with Wnt and LRP proteins. Bottom, when wild-type and APCDD1(L9R) (R) are co-expressed, wild-type APCDD1 is retained and degraded in the ER with the mutant, thus activating the Wnt signalling pathway.
Agalliu,
Heterogeneity in the developmental potential of motor neuron progenitors revealed by clonal analysis of single cells in vitro.
2009, Pubmed
Agalliu,
Heterogeneity in the developmental potential of motor neuron progenitors revealed by clonal analysis of single cells in vitro.
2009,
Pubmed
Aoki,
A novel type II cytokeratin, mK6irs, is expressed in the Huxley and Henle layers of the mouse inner root sheath.
2001,
Pubmed
Baumer,
An autosomal dominant form of hereditary hypotrichosis simplex maps to 18p11.32-p11.23 in an Italian family.
2000,
Pubmed
Bazzi,
The Wnt inhibitor, Dickkopf 4, is induced by canonical Wnt signaling during ectodermal appendage morphogenesis.
2007,
Pubmed
Bazzi,
Desmoglein 4 is expressed in highly differentiated keratinocytes and trichocytes in human epidermis and hair follicle.
2006,
Pubmed
Betz,
A gene for hypotrichosis simplex of the scalp maps to chromosome 6p21.3.
2000,
Pubmed
Blanpain,
Epidermal homeostasis: a balancing act of stem cells in the skin.
2009,
Pubmed
Brannon,
A beta-catenin/XTcf-3 complex binds to the siamois promoter to regulate dorsal axis specification in Xenopus.
1997,
Pubmed
,
Xenbase
Briscoe,
A homeodomain protein code specifies progenitor cell identity and neuronal fate in the ventral neural tube.
2000,
Pubmed
Gat,
De Novo hair follicle morphogenesis and hair tumors in mice expressing a truncated beta-catenin in skin.
1998,
Pubmed
Hanson,
Normal patterns of spontaneous activity are required for correct motor axon guidance and the expression of specific guidance molecules.
2004,
Pubmed
Heasman,
Patterning the early Xenopus embryo.
2006,
Pubmed
,
Xenbase
Hillmer,
Genome-wide scan and fine-mapping linkage study of androgenetic alopecia reveals a locus on chromosome 3q26.
2008,
Pubmed
Hoppler,
Expression of a dominant-negative Wnt blocks induction of MyoD in Xenopus embryos.
1996,
Pubmed
,
Xenbase
Ibsen,
Familial hypotrichosis of the scalp. Autosomal dominant inheritance in four generations.
1991,
Pubmed
Jukkola,
Drapc1 expression during mouse embryonic development.
2004,
Pubmed
Kadowaki,
The segment polarity gene porcupine encodes a putative multitransmembrane protein involved in Wingless processing.
1996,
Pubmed
Kawano,
Secreted antagonists of the Wnt signalling pathway.
2003,
Pubmed
,
Xenbase
Kishimoto,
Wnt signaling maintains the hair-inducing activity of the dermal papilla.
2000,
Pubmed
Königshoff,
Functional Wnt signaling is increased in idiopathic pulmonary fibrosis.
2008,
Pubmed
Lei,
Wnt signaling inhibitors regulate the transcriptional response to morphogenetic Shh-Gli signaling in the neural tube.
2006,
Pubmed
Leyns,
Frzb-1 is a secreted antagonist of Wnt signaling expressed in the Spemann organizer.
1997,
Pubmed
,
Xenbase
Liu,
Augmented Wnt signaling in a mammalian model of accelerated aging.
2007,
Pubmed
Luria,
Lateral motor column axons execute a ternary trajectory choice between limb and body tissues.
2007,
Pubmed
Luria,
Specification of motor axon trajectory by ephrin-B:EphB signaling: symmetrical control of axonal patterning in the developing limb.
2008,
Pubmed
Martinez-Mir,
Genomewide scan for linkage reveals evidence of several susceptibility loci for alopecia areata.
2007,
Pubmed
Megason,
A mitogen gradient of dorsal midline Wnts organizes growth in the CNS.
2002,
Pubmed
Nakamura,
The functions and possible significance of Kremen as the gatekeeper of Wnt signalling in development and pathology.
2008,
Pubmed
,
Xenbase
Niehrs,
Regionally specific induction by the Spemann-Mangold organizer.
2004,
Pubmed
Niwa,
Efficient selection for high-expression transfectants with a novel eukaryotic vector.
1991,
Pubmed
Noguchi,
Identification of p2y9/GPR23 as a novel G protein-coupled receptor for lysophosphatidic acid, structurally distant from the Edg family.
2003,
Pubmed
O'Shaughnessy,
The WNT signalling modulator, Wise, is expressed in an interaction-dependent manner during hair-follicle cycling.
2004,
Pubmed
,
Xenbase
Pasternack,
G protein-coupled receptor P2Y5 and its ligand LPA are involved in maintenance of human hair growth.
2008,
Pubmed
Pidasheva,
Impaired cotranslational processing of the calcium-sensing receptor due to signal peptide missense mutations in familial hypocalciuric hypercalcemia.
2005,
Pubmed
Schaeren-Wiemers,
A single protocol to detect transcripts of various types and expression levels in neural tissue and cultured cells: in situ hybridization using digoxigenin-labelled cRNA probes.
1993,
Pubmed
Shimomura,
Gene expression of Sh3d19, a novel adaptor protein with five Src homology 3 domains, in anagen mouse hair follicles.
2003,
Pubmed
Smith,
Expression of a Xenopus homolog of Brachyury (T) is an immediate-early response to mesoderm induction.
1991,
Pubmed
,
Xenbase
Takahashi,
Isolation of a novel human gene, APCDD1, as a direct target of the beta-Catenin/T-cell factor 4 complex with probable involvement in colorectal carcinogenesis.
2002,
Pubmed
Taylor,
In vitro efficacy of morpholino-modified antisense oligomers directed against tumor necrosis factor-alpha mRNA.
1996,
Pubmed
Toribio,
Hereditary hypotrichosis simplex of the scalp. Evidence for autosomal dominant inheritance.
1974,
Pubmed
Trüeb,
Molecular mechanisms of androgenetic alopecia.
2002,
Pubmed
Vonica,
Zygotic Wnt activity is required for Brachyury expression in the early Xenopus laevis embryo.
2002,
Pubmed
,
Xenbase
Wang,
Frzb, a secreted protein expressed in the Spemann organizer, binds and inhibits Wnt-8.
1997,
Pubmed
,
Xenbase
Wilson,
Mesodermal patterning by an inducer gradient depends on secondary cell-cell communication.
1994,
Pubmed
,
Xenbase
Yu,
Wnt signaling determines ventral spinal cord cell fates in a time-dependent manner.
2008,
Pubmed
Zhang,
Activation of beta-catenin signaling programs embryonic epidermis to hair follicle fate.
2008,
Pubmed