Click here to close
Hello! We notice that you are using Internet Explorer, which is not supported by Xenbase and may cause the site to display incorrectly.
We suggest using a current version of Chrome,
FireFox, or Safari.
D'Autilia S
,
Broccoli V
,
Barsacchi G
,
Andreazzoli M
.
???displayArticle.abstract???
In the developing central nervous system, the cell cycle clock plays a crucial role in determining cell fate specification. A second clock, the circadian oscillator, generates daily rhythms of cell cycle progression. Although these two clocks interact, the mechanisms linking circadian cell cycle progression and cell fate determination are still poorly understood. A convenient system to address this issue is the pineal organ of lower vertebrates, which contains only two neuronal types, photoreceptors and projection neurons. In particular, photoreceptors constitute the core of the pineal circadian system, being able to transduce daily light inputs into the rhythmical production of melatonin. However, the genetic program leading to photoreceptor fate largely remains to be deciphered. Here, we report a previously undescribed function for the homeobox gene Bsx in controlling pineal proliferation and photoreceptor fate in Xenopus. We show that Xenopus Bsx (Xbsx) is expressed rhythmically in postmitotic photoreceptor precursors, reaching a peak during the night, with a cycle that is complementary to the daily rhythms of S-phase entry displayed by pineal cells. Xbsx knockdown results in increased night levels of pineal proliferation, whereas activation of a GR-Xbsx protein flattens the daily rhythms of S-phase entry to the lowest level. Furthermore, evidence is presented that Xbsx is necessary and sufficient to promote a photoreceptor fate. Altogether, these data indicate that Xbsx plays a dual role in contributing to shape the profile of the circadian cell cycle progression and in the specification of pineal photoreceptors, thus acting as a unique link between these two events.
Fig. 1. Xbsx expression during pineal organ development. Xbsx whole-mount in situ hybridization was performed at stage 16 (A), stage 19 (B), stage 22 (C), stage 32 (D), and stage 38 (E). Immunostaining for BrdU incorporation (G, J, M, and P; green staining), in situ hybridization for Xbsx (F, I, L, and O; red staining), and merge (H, K, N, and Q) were performed on cryostat sections at stage 24 (FâH), stage 32 (IâK), stage 37 (LâN), and stage 40 (OâQ). In situ hybridization for Xbsx (R, red staining), Xotx5 (S, blue staining), and merge (T) was performed on stage 37 cryostat sections. In situ hybridization for Xbsx (U, red staining), Hermes (V, blue staining), and merge (W) was performed on stage 37 cryostat sections.
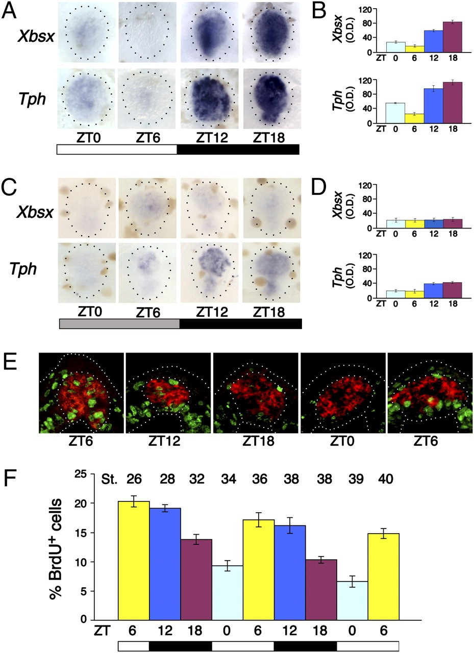
Fig. 2. Daily rhythms of Xbsx expression and S-phase entry of pineal cells. (A and C) Whole-mount in situ hybridization for Xbsx and Tph was performed on dissected stage 46 brains. Embryos were kept in an LD (A) or DD (C) cycle and collected at the indicated time points (ZT0, lights on; ZT12, lights off). Quantification was determined by optical density (O.D.) of Xbsx and Tph in situ hybridization signal for embryos kept in LD (B) or DD (D) condition. The peak-to-trough statistical difference was determined by the Student's t test: Xbsx, P = 0.006; Tph, P = 0.002 (B) and Xbsx, P = 0.21; Tph, P = 0.008 (D). (E) Representative cryostat sections showing BrdU incorporation (green staining) in the pineal organ at five time points between stage 26 and stage 36. The Xotx5-positive area (red staining) is circled. (F) Quantification of BrdU-labeled cells present in the Xotx5-positive area. At each time point, the mean percentage per pineal organ of BrdU-positive nuclei over the total number of nuclei was plotted against ZT time. The embryonic stage (St.) corresponding to each time point is indicated on the top. Data represent pooled results from three independent experiments. The peak-to-trough statistical difference was determined by the Student's t test: P = 0.001. The number of cells counted is shown in Table S1. In this and the following figures, the white and black bars indicate the light and dark phases, respectively. The gray bar in DD experiments indicates a dark phase at the time when control embryos are in the light phase.
Fig. 3. Xbsx knockdown leads to increased S-phase entry during the night and to a reduction of pineal photoreceptors. (A) Representative cryostat sections showing BrdU incorporation (green staining) in control- and MoXbsx-injected embryos during 24 h between stage 26 and stage 34. The Xotx5-positive area (red staining) is circled. (B) Quantification of BrdU-labeled cells present in the Xotx5-positive area of control-injected (blue bars) and MoXbsx-injected (red bars) embryos at eight time points. At each time point, the mean percentage per pineal organ of BrdU-positive nuclei over the total number of nuclei is plotted against ZT time. Data represent pooled results from three independent experiments. The number of cells counted is shown in Table S1. (C) Average number of TUNEL-positive nuclei in the Xotx5-positive area per pineal organ for embryos collected at ZT6 and ZT18, corresponding to stage 36 and stage 38, respectively. Data represent pooled results from three independent experiments. Six control (Co)- and six MoXbsx-injected embryos were analyzed per time point in each experiment. (D and E) Analysis of pineal cell types in control- and MoXbsx-injected stage 42 tadpoles. (D) Representative cryostat sections showing expression of markers for photoreceptors (Recoverin) and projection neurons (Hermes). (E) Average numbers of cells positive for Recoverin and Hermes per pineal organ. Data represent pooled results from three independent experiments. For each marker, four control (Co)-injected and four MoXbsx-injected embryos were analyzed per time point in each experiment. Asterisks indicate statistical differences as determined by the Student's t test: **P < 0.01; ***P < 0.001. Error bars indicate SEM.
Fig. 4. Overexpression of Xbsx reduces S-phase entry and increases the number of pineal photoreceptors. (A) Representative cryostat sections showing BrdU incorporation (green staining) at four time points in embryos injected with GR-Xbsx and treated or untreated with dexamethasone (DEX). The Xotx5-positive area (red staining) is circled. (B) Quantification of BrdU-labeled cells present in the Xotx5-positive area of embryos injected with GR-Xbsx and untreated (gray bars) or treated (green bars) with DEX. At each time point, the mean percentage per pineal organ of BrdU-positive nuclei over the total number of nuclei is plotted against ZT time. Data represent pooled results from three independent experiments. The number of cells counted is shown in Table S1. **P < 0.01; ***P < 0.001. (C) Average number of TUNEL-positive nuclei in the Xotx5-positive area per pineal organ for embryos collected at ZT6 and ZT18, corresponding to stage 36 and stage 38, respectively. Data represent pooled results from three independent experiments. Six DEX-treated and six untreated GR-Xbsx-injected embryos were analyzed per time point in each experiment. (D and E) Analysis of pineal cell types in stage 42 tadpoles. Embryos were injected with GR-Xbsx and allowed to develop in the presence or absence of DEX. (D) Representative cryostat sections showing expression of markers for photoreceptors (Recoverin) and projection neurons (Hermes). (E) Average numbers of cells positive for Recoverin and Hermes per pineal organ. Data represent pooled results from three independent experiments. For each marker, four DEX-treated and four untreated GR-Xbsx-injected embryos were analyzed per time point in each experiment. Asterisks indicate statistical differences as determined by the Student's t test: **P < 0.01. Error bars indicate SEM. (F) RT-PCR analysis to evaluate the effects of cyclin A2/cdk2 overexpression on Xbsx expression. Control and injected embryos were collected at the indicated time points. ODC, ornithine decarboxylase.
Fig. 5. Working model for Xbsx function in cell proliferation and differentiation of photoreceptor precursors. (A) Schematic summary of the relation between Xbsx expression and pineal cell proliferation in WT and manipulated embryos. (B) Model of action for Xbsx. The pink cell represents the common progenitor of projection neurons and photoreceptors. It is assumed that photoreceptor precursors undergo a limited number of asymmetrical cell divisions. Xbsx knockdown prevents cell cycle exit of photoreceptor precursors that eventually undergo apoptosis. Xbsx overexpression increases cell cycle exit of photoreceptor precursors and promotes their differentiation.
Andreazzoli,
Molecular regulation of vertebrate retina cell fate.
2009,
Pubmed
,
Xenbase
Baggs,
Nocturnin, a deadenylase in Xenopus laevis retina: a mechanism for posttranscriptional control of circadian-related mRNA.
2003,
Pubmed
,
Xenbase
Besharse,
Regulation of photoreceptor Per1 and Per2 by light, dopamine and a circadian clock.
2004,
Pubmed
,
Xenbase
Casarosa,
Xrx1 controls proliferation and multipotency of retinal progenitors.
2003,
Pubmed
,
Xenbase
Cau,
Ash1a and Neurogenin1 function downstream of Floating head to regulate epiphysial neurogenesis.
2003,
Pubmed
Cau,
Notch resolves mixed neural identities in the zebrafish epiphysis.
2008,
Pubmed
Chen,
Crx, a novel Otx-like paired-homeodomain protein, binds to and transactivates photoreceptor cell-specific genes.
1997,
Pubmed
Cremona,
Bsx, an evolutionary conserved Brain Specific homeoboX gene expressed in the septum, epiphysis, mammillary bodies and arcuate nucleus.
2004,
Pubmed
D'Autilia,
Cloning and developmental expression of the Xenopus homeobox gene Xvsx1.
2006,
Pubmed
,
Xenbase
Dekens,
Light regulates the cell cycle in zebrafish.
2003,
Pubmed
Ekström,
Evolution of photosensory pineal organs in new light: the fate of neuroendocrine photoreceptors.
2003,
Pubmed
Gestri,
Six3 functions in anterior neural plate specification by promoting cell proliferation and inhibiting Bmp4 expression.
2005,
Pubmed
,
Xenbase
Gothilf,
Zebrafish serotonin N-acetyltransferase-2: marker for development of pineal photoreceptors and circadian clock function.
1999,
Pubmed
Green,
Regulation of tryptophan hydroxylase expression by a retinal circadian oscillator in vitro.
1995,
Pubmed
,
Xenbase
Green,
Ontogeny of circadian and light regulation of melatonin release in Xenopus laevis embryos.
1999,
Pubmed
,
Xenbase
Hunt,
Riding tandem: circadian clocks and the cell cycle.
2007,
Pubmed
Li,
A pineal regulatory element (PIRE) mediates transactivation by the pineal/retina-specific transcription factor CRX.
1998,
Pubmed
Mano,
A median third eye: pineal gland retraces evolution of vertebrate photoreceptive organs.
2007,
Pubmed
Masai,
floating head and masterblind regulate neuronal patterning in the roof of the forebrain.
1997,
Pubmed
Matsuo,
Control mechanism of the circadian clock for timing of cell division in vivo.
2003,
Pubmed
McArthur,
A brain-specific homeobox gene, Bsx, is essential for proper postnatal growth and nursing.
2007,
Pubmed
Nikaido,
Daily and circadian variation in survival from ultraviolet radiation in Chlamydomonas reinhardtii.
2000,
Pubmed
Nishida,
Otx2 homeobox gene controls retinal photoreceptor cell fate and pineal gland development.
2003,
Pubmed
Ohnuma,
Neurogenesis and the cell cycle.
2003,
Pubmed
Okamura,
Clock genes in cell clocks: roles, actions, and mysteries.
2004,
Pubmed
Park,
REST is a key regulator in brain-specific homeobox gene expression during neuronal differentiation.
2007,
Pubmed
Pegoraro,
The role of microRNAs (miRNA) in circadian rhythmicity.
2008,
Pubmed
Pelengaris,
Suppression of Myc-induced apoptosis in beta cells exposes multiple oncogenic properties of Myc and triggers carcinogenic progression.
2002,
Pubmed
Roenneberg,
Twilight times: light and the circadian system.
1997,
Pubmed
Sakkou,
A role for brain-specific homeobox factor Bsx in the control of hyperphagia and locomotory behavior.
2007,
Pubmed
Schwartz,
Dissociation of circadian and light inhibition of melatonin release through forced desynchronization in the rat.
2009,
Pubmed
Zuber,
Specification of the vertebrate eye by a network of eye field transcription factors.
2003,
Pubmed
,
Xenbase