Click here to close
Hello! We notice that you are using Internet Explorer, which is not supported by Xenbase and may cause the site to display incorrectly.
We suggest using a current version of Chrome,
FireFox, or Safari.
???displayArticle.abstract???
Myristoylated alanine-rich C kinase substrate (MARCKS) is an actin-binding, membrane-associated protein expressed during Xenopus embryogenesis. We analyzed its function in cytoskeletal regulation during gastrulation. Here, we show that blockade of its function impaired morphogenetic movements, including convergent extension. MARCKS was required for control of cell morphology, motility, adhesion, protrusive activity, and cortical actin formation in embryonic cells. We also demonstrate that the noncanonical Wnt pathway promotes the formation of lamellipodia- and filopodia-like protrusions and that MARCKS is necessary for this activity. These findings show that MARCKS regulates the cortical actin formation that is requisite for dynamic morphogenetic movements.
Figure 1. MARCKS is essential for gastrulation movements. (A) Both 500 pg of MARCKS mRNA and 5 pmol of MARCKS Mo impaired gastrulation movements, when either was injected into the dorsal marginal region. (B) Statistical data of the gastrulation-defective phenotype caused by MARCKS mRNA and Mo. (C) Expression of chordin at the gastrula stage, detected by in situ hybridization. (D) Somites (left) and notochord (right) were immunostained with 12/101 and MZ15 antibodies, respectively. (E) 5 pmol of MARCKS Mo was injected into the two dorsal blastomeres at the four-cell stage; the DMZ explants were isolated, and the expression of mesodermal markers was detected by RT-PCR. gsc, goosecoid. (F) 2 pmol of MARCKS Mo inhibited the activin mRNA-induced elongation of animal caps. This inhibition was rescued by coinjection of 200 pg of MARCKS mRNA.
Figure 2. MARCKS is essential for controlling cell polarity, motility, and adhesion. (A) 5 pmol of MARCKS Mo, Rhodamine dextran, and the mRNA for 100 pg of mb-Venus were coinjected into one of the two dorsal blastomeres at the four-cell stage. mb-Venus mRNA alone was injected into the other dorsal blastomere. DMZ explants were cultured on a cover glass coated with FN, and convergent extension movements were observed. (B) Control or 5 pmol of MARCKS Mo was coinjected with 100 pg of Venus mRNA into two blastomeres of four-cell embryos. DMZ explants were cultured on an FN-coated dish until sibling embryos reached the late neurula stage. Arrows indicate the direction of mesendoderm migration. Arrowheads indicate the leading edge. (C) MARCKS Mo inhibited the adhesion on FN. MARCKS Mo, control Mo, Venus mRNAs (green), and Rhodamine dextran (red) were coinjected dorsally as indicated. Cells were dissociated from the DMZ explants. Cells from the control- and MARCKS-Mo–injected explants were mixed, plated on FN-coated dishes, incubated for 6 h, and fixed in formaldehyde. Cells that did not adhere to the dish were removed by washing five times with PBS. (D) 3 pmol of MARCKS Mo inhibited the protrusive activity of cells in DMZ explants. MARCKS Mo or control Mo was coinjected dorsally with mb-Venus mRNA. DMZ explants were cultured on an FN-coated dish until sibling embryos reached the early neurula stage. The effect of MARCKS Mo was rescued by 200 pg of MARCKS mRNA. Bar, 50 μm. The graph shows statistical data obtained by analyzing 15 cells for each sample. The error bars represent statistical significance (p < 0.05).
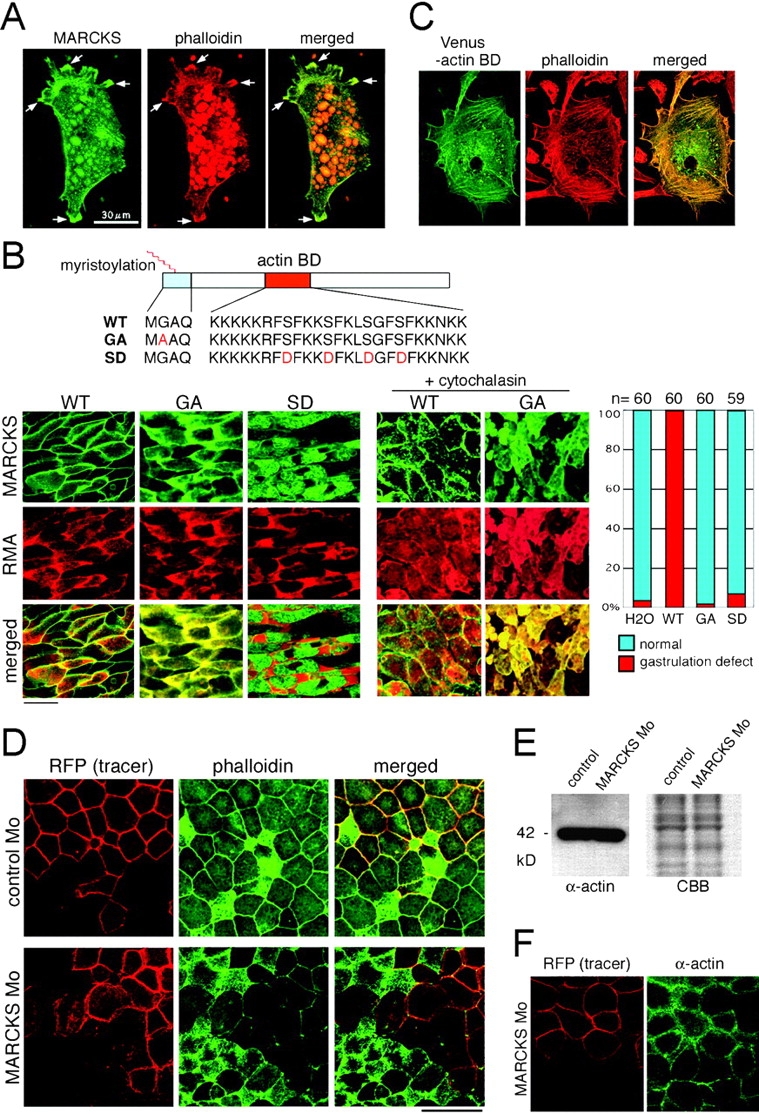
Figure 3. MARCKS regulates cortical actin formation. (A) Cells expressing 200 pg of MARCKS-Venus mRNA were dissociated from DMZ explants and plated on a FN-coated cover glass. Arrows indicate protrusions where both MARCKS and F-actin were enriched. (B) Wild-type, GA, and SD mutants were expressed in the DMZ explants and observed. RMA, RFP fused with the actin-binding domain of moesin. The explants were treated with 200 μM of cytochalasin B for 30 min. Bar, 50 μm. The graph shows percentages of the gastrulation-defective phenotype. (C) The actin-binding domain of Xenopus moesin was fused with Venus (Venus-actin BD) and expressed in CHO cells. (D) Mo was injected into one blastomere of two-cell embryo with mb-RFP mRNA as a tracer. Animal cap explants were fixed and stained with phalloidin. Bar, 50 μm. (E) Western blot with an antiactin antibody (left) and Coomassie Blue (CBB) staining (right). Mo was injected into both of the blastomeres of two-cell embryos. Lysates were prepared from the animal caps. (F) MARCKS Mo and mb-RFP were coinjected and animal cap cells were immunostained with antiactin antibody.
Figure 4. MARCKS is required for the cortical actin dynamics regulated by the noncanonical Wnt signaling pathway. (A) 250 pg of Xdsh-Venus mRNA was expressed in DMZ explants. Cells were dissociated and plated on an FN-coated dish. Xdsh-Venus was colocalized with the cortical actin. (B) 100 pg of XdshÎDIX-Venus mRNA was expressed in DMZ explants. The explants were cultured on an FN-coated dish. F-actin was probed with RMA. XdshÎDIX and RMA were colocalized (arrows). (Right) Treatment with 30 μM Latrunculin A for 30 min. (C) Xwnt11 and Xfz7 mRNAs (200 pg each) were coexpressed in animal cap explants with mb-RFP. The coexpression of Xwnt11 and Xfz7 promoted the protrusive activity. 5 pmol of MARCKS Mo and Xdd1 inhibited it. The effect of MARCKS Mo was rescued by coinjection of 200 pg of MARCKS mRNA. Bar, 50 μm. (D) mb-RFP was injected with or without mRNA encoding dominant-negative Xwnt-11 (2 ng). Bar, 50 μm.
Ali,
Identification and characterization of MARCKS in Xenopus laevis.
1997, Pubmed,
Xenbase
Ali,
Identification and characterization of MARCKS in Xenopus laevis.
1997,
Pubmed
,
Xenbase
Arbuzova,
Cross-talk unfolded: MARCKS proteins.
2002,
Pubmed
Campbell,
A monomeric red fluorescent protein.
2002,
Pubmed
Capelluto,
The DIX domain targets dishevelled to actin stress fibres and vesicular membranes.
2002,
Pubmed
,
Xenbase
Davidson,
Mesendoderm extension and mantle closure in Xenopus laevis gastrulation: combined roles for integrin alpha(5)beta(1), fibronectin, and tissue geometry.
2002,
Pubmed
,
Xenbase
Dutta,
Real-time imaging of morphogenetic movements in Drosophila using Gal4-UAS-driven expression of GFP fused to the actin-binding domain of moesin.
2002,
Pubmed
Habas,
Wnt/Frizzled activation of Rho regulates vertebrate gastrulation and requires a novel Formin homology protein Daam1.
2001,
Pubmed
,
Xenbase
Habas,
Coactivation of Rac and Rho by Wnt/Frizzled signaling is required for vertebrate gastrulation.
2003,
Pubmed
,
Xenbase
Harland,
In situ hybridization: an improved whole-mount method for Xenopus embryos.
1991,
Pubmed
,
Xenbase
Hartwig,
MARCKS is an actin filament crosslinking protein regulated by protein kinase C and calcium-calmodulin.
1992,
Pubmed
Heisenberg,
Silberblick/Wnt11 mediates convergent extension movements during zebrafish gastrulation.
2000,
Pubmed
Kinoshita,
PKC delta is essential for Dishevelled function in a noncanonical Wnt pathway that regulates Xenopus convergent extension movements.
2003,
Pubmed
,
Xenbase
Kühl,
Non-canonical Wnt signaling in Xenopus: regulation of axis formation and gastrulation.
2002,
Pubmed
,
Xenbase
Kurata,
Visualization of endogenous BMP signaling during Xenopus development.
2001,
Pubmed
,
Xenbase
Pestonjamasp,
Moesin, ezrin, and p205 are actin-binding proteins associated with neutrophil plasma membranes.
1995,
Pubmed
Sheldahl,
Protein kinase C is differentially stimulated by Wnt and Frizzled homologs in a G-protein-dependent manner.
1999,
Pubmed
,
Xenbase
Shi,
Mechanisms of MARCKS gene activation during Xenopus development.
1997,
Pubmed
,
Xenbase
Shih,
Cell motility driving mediolateral intercalation in explants of Xenopus laevis.
1992,
Pubmed
,
Xenbase
Sokol,
Analysis of Dishevelled signalling pathways during Xenopus development.
1996,
Pubmed
,
Xenbase
Stumpo,
MARCKS deficiency in mice leads to abnormal brain development and perinatal death.
1995,
Pubmed
Tada,
Xwnt11 is a target of Xenopus Brachyury: regulation of gastrulation movements via Dishevelled, but not through the canonical Wnt pathway.
2000,
Pubmed
,
Xenbase
Tada,
Non-canonical Wnt signalling and regulation of gastrulation movements.
2002,
Pubmed
,
Xenbase
Tahinci,
Distinct functions of Rho and Rac are required for convergent extension during Xenopus gastrulation.
2003,
Pubmed
,
Xenbase
Turunen,
Ezrin has a COOH-terminal actin-binding site that is conserved in the ezrin protein family.
1994,
Pubmed
Vuori,
Activation of protein kinase C precedes alpha 5 beta 1 integrin-mediated cell spreading on fibronectin.
1993,
Pubmed
Wallingford,
Dishevelled controls cell polarity during Xenopus gastrulation.
2000,
Pubmed
,
Xenbase
Wallingford,
Convergent extension: the molecular control of polarized cell movement during embryonic development.
2002,
Pubmed
,
Xenbase
Winklbauer,
Mesodermal cell migration during Xenopus gastrulation.
1990,
Pubmed
,
Xenbase
Zhao,
Isolation and characterization of a Xenopus gene (XMLP) encoding a MARCKS-like protein.
2001,
Pubmed
,
Xenbase