XB-ART-41078
Mol Cell
2010 Jan 15;371:123-34. doi: 10.1016/j.molcel.2009.10.028.
Show Gene links
Show Anatomy links
TMEPAI, a transmembrane TGF-beta-inducible protein, sequesters Smad proteins from active participation in TGF-beta signaling.
Watanabe Y
,
Itoh S
,
Goto T
,
Ohnishi E
,
Inamitsu M
,
Itoh F
,
Satoh K
,
Wiercinska E
,
Yang W
,
Shi L
,
Tanaka A
,
Nakano N
,
Mommaas AM
,
Shibuya H
,
Ten Dijke P
,
Kato M
.
???displayArticle.abstract???
Transforming growth factor-beta (TGF-beta) is a multifunctional cytokine of key importance for controlling embryogenesis and tissue homeostasis. How TGF-beta signals are attenuated and terminated is not well understood. Here, we show that TMEPAI, a direct target gene of TGF-beta signaling, antagonizes TGF-beta signaling by interfering with TGF-beta type I receptor (TbetaRI)-induced R-Smad phosphorylation. TMEPAI can directly interact with R-Smads via a Smad interaction motif. TMEPAI competes with Smad anchor for receptor activation for R-Smad binding, thereby sequestering R-Smads from TbetaRI kinase activation. In mammalian cells, ectopic expression of TMEPAI inhibited TGF-beta-dependent regulation of plasminogen activator inhibitor-1, JunB, cyclin-dependent kinase inhibitors, and c-myc expression, whereas specific knockdown of TMEPAI expression prolonged duration of TGF-beta-induced Smad2 and Smad3 phosphorylation and concomitantly potentiated cellular responsiveness to TGF-beta. Consistently, TMEPAI inhibits activin-mediated mesoderm formation in Xenopus embryos. Therefore, TMEPAI participates in a negative feedback loop to control the duration and intensity of TGF-beta/Smad signaling.
???displayArticle.pubmedLink??? 20129061
???displayArticle.link??? Mol Cell
Species referenced: Xenopus
Genes referenced: acvr1b bmpr1b cdkn1a cdkn2b ctnnb1 fgf4 hoxb7 junb mhc2-dab myc plg pmepa1 psmd6 runx1 smad1 smad10 smad2 smad3 smad4 smad7 tbxt tff3 tgfb1 tgfbr1 zfyve9
GO keywords: BMP signaling pathway
???displayArticle.morpholinos??? pmepa1 MO1
???attribute.lit??? ???displayArticles.show???
|
|
Graphical abstract |
|
|
Figure 1. TMEPAI Blocks TGF-β Signaling (A) Effect of TMEPAI on TGF-β- or BMP-induced reporter activity. Different doses of TMEPAI were cotransfected with (SBE)4-luc in HepG2 cells with or without 5 ng/ml TGF-β or 25 ng/ml BMP-6 for 18 hr. (B and C) Inhibition of ALK5ca-induced (B) Smad2 and (C) Smad3 phosphorylation by TMEPAI. COS7 cells were transfected with indicated plasmids. To show phosphorylation of Smad2 or Smad3 upon ALK5 activation, the cell lysates were immunoprecipitated with anti-Flag M5 antibody and then analyzed by western blotting with anti-phospho-Smad2 (PS2) or anti-phospho-Smad1/3 antibody (PS1/3). (D) TMEPAI perturbs ALK4ca-induced Smad2 phosphorylation. COS7 cells were transfected with indicated plasmids. To show phosphorylation of Smad2 upon ALK4 activation, the cell lysates were immunoprecipitated with anti-Flag M5 antibody and then analyzed by western blotting with PS2. ALK5ca was used as a positive control. (E) TMEPAI blocks TGF-β-induced PAI-1 production. NMuMG cells were infected with GFP-expressing adenovirus (Ad-GFP), TMEPAI- (Ad-GFP-TMEPAI), or TMEPAI(4A)-expressing adenoviruses (Ad-GFP-TMEPAI(4A)). Cells were treated with 5 ng/ml TGF-β for 6 hr. At 3 hr before lysis of cells, Tran[35S] label was added to the medium. (F) TGF-β-induced expression of JunB and cdk inhibitor p21 is inhibited by TMEPAI. HaCaT cells were infected with Ad-GFP or Ad-GFP-TMEPAI. Cells were stimulated with 5 ng/ml TGF-β for 4 hr. Subsequently, total cell lysates were prepared for western blotting. (G) Extension of TGF-β-induced Smad phosphorylation in HaCaT cells carrying TMEPAI-specific shRNA. HaCaT cells introduced with either nontargeting or TMEPAI-specific shRNA #5 were stimulated with 0.5 ng/ml TGF-β for indicated times. The expressions for C-terminal phosphorylation of Smad2 and Smad3 were normalized using the intensity of the band corresponding to Smad2 and Smad3, respectively. Inducibility was calculated relative to the value for cells in the absence of TGF-β. (H) Reduced expression of TMEPAI in cells enhances expression of JunB upon TGF-β stimulation. HaCaT cells were infected with lentiviruses expressing TMEPAI-specific shRNAs (#2 and #5). Cells were stimulated with 5 ng/ml TGF-β for 10 hr. At 3 hr before lysis of cells, Tran[35S] label was added to the medium. Subsequently, immunoprecipitation with anti-JunB antibody (SantaCruz) was carried out. The expression of JunB was normalized using the intensity of the band corresponding to β-actin. Inducibility was calculated relative to the value for nontargeting shRNA-infected cells in the absence of TGF-β. |
|
|
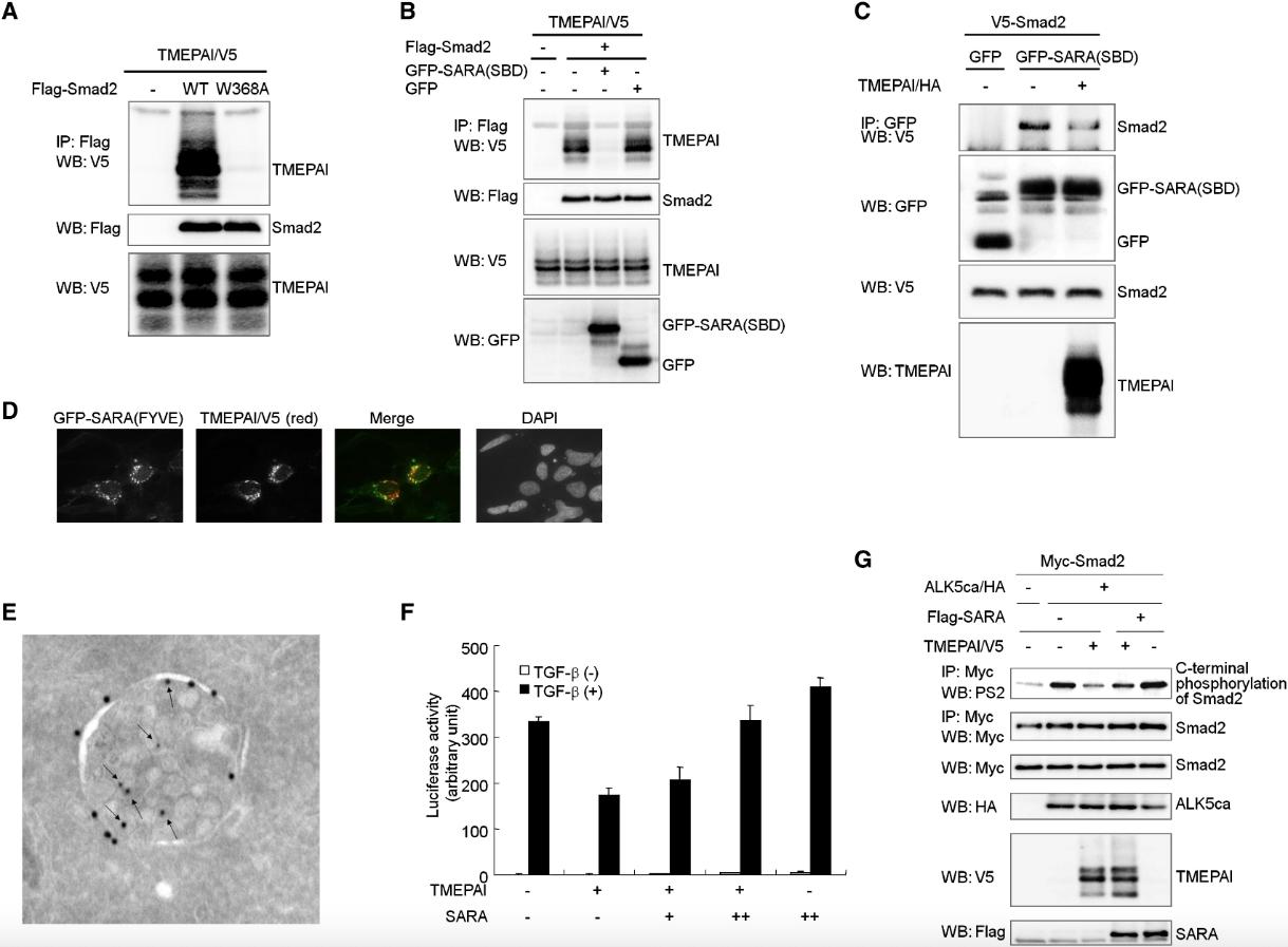
Figure 2. Interaction of TMEPAI with R-Smads (A) Interaction of TMEPAI with Smads. COS7 cells were transfected with indicated plasmids and harvested for coimmunoprecipitation (coIP) experiments. (B) Interaction of TMEPAI with Smad2 in vitro. In vitro translated TMEPAIÎTM was incubated with GST alone, GST-Smad2, or GST-Smad2(W368A). [35S]-labeled TMEPAIÎTM bound to GST fusion protein was precipitated using GSH-Sepharose4B (GE Healthcare). After loading precipitates including GSH-Sepharose4B to SDS-PAGE, labeled proteins were detected using BAS2500 (Fuji film) (top). Simultaneously, the gel was stained with Coomassie brilliant blue R-250 (CBB) to show GST proteins (bottom). (C) TMEPAI equally binds to nonphosphorylated and phosphorylated Smad2. (Left) Illustration of how cell lysates were prepared from each dish in which indicated plasmids were transfected. (Right) Each cell lysate was mixed and subjected to coIP experiments. (D) TMEPAI interferes with the Smad2-Smad4 complex formation. COS7 cells were transfected with indicated plasmids and harvested for coIP experiments. (E) Endogenous interaction of TMEPAI with nonphosphorylated and phosphorylated Smad2 after TGF-β stimulation. HaCaT cells were stimulated with 5 ng/ml TGF-β for 8 hr and harvested for coIP experiments. Immunoprecipitation was carried out using a mouse anti-TMEPAI monoclonal antibody (Abnova). The membrane was blotted with an anti-Smad2, an anti-phosphorylated Smad2 (PS2) or an anti-TMEPAI polyclonal antibody. As a negative control, mouse IgG was used for immunoprecipitation. An asterisk indicates the band corresponding to C-terminal phosphorylated Smad2. |
|
|
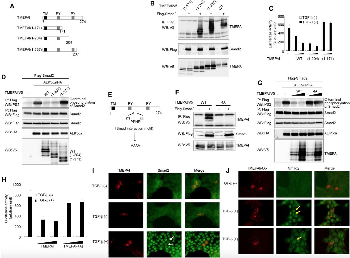
Figure 3. Determination of Functional Domain in TMEPAI (A) Schematic presentation of deletion mutants for mouse TMEPAI. TM, transmembrane domain; PY, PY motif. (B) Interaction of TMEPAI mutants with Smad2. COS7 cells were transfected with indicated plasmids and harvested for coIP experiments. (C) Effect of TMEPAI mutants on TGF-β-induced reporter activity. Different doses of TMEPAI or its mutants were cotransfected with (CAGA)12-luc in HepG2 cells with or without 5 ng/ml TGF-β for 18 hr. (D) Effect of TMEPAI mutants on ALK5ca-induced Smad2 phosphorylation. Experiments were performed according to Figure 1B. (E) Schematic presentation of TMEPAI(4A) mutant. (F) Interaction of TMEPAI(4A) mutant with Smad2. COS7 cells were transfected with indicated plasmids and harvested for coIP experiments. (G) Effect of TMEPAI(4A) mutant on ALK5ca-induced Smad2 phosphorylation. Experiments were performed according to Figure 1B. (H) TMEPAI(4A) does not inhibit TGF-β-induced reporter activity. Experiments were performed according to Figure 3C. (I and J) TMEPAI, but not TMEPAI(4A), blocks nuclear translocation of Smad2 upon TGF-β stimulation. NMuMG cells were transfected with (I) TMEPAI or (J) TMEPAI(4A), stimulated with 5 ng/ml TGF-β for 1 hr, and fixed for immunofluorescence. Ectopic TMEPAI and endogenous Smad2 were visualized with red and green, respectively. White arrows indicate TMEPAI-expressing cells in which Smad2 did not translocate into the nucleus upon TGF-β stimulation. Yellow arrows indicate TMEPAI(4A)-expressing cells in which Smad2 could translocate into the nucleus upon TGF-β stimulation. |
|
|
Figure 4. TMEPAI Colocalizes with SARA in Endosomes and Competes with SARA for Binding to Smad2 (A) Substitution of Trp368 to Ala in Smad2 abrogates the ability of Smad2 to interact with TMEPAI. COS7 cells were transfected with indicated plasmids and harvested for coIP experiments. (B and C) SARA(SBD) and TMEPAI prevent interaction of Smad2 with (B) TMEPAI and (C) SARA(SBD), respectively. Each cell lysate was mixed and subjected to coIP experiments according to Figure 2C. (D) GFP-SARA(FYVE) and TMEPAI/V5 were cotransfected in 911 cells. At 24 hr after transfection, cells were fixed and stained with mouse anti-V5 monoclonal antibody. Then, TexRed-conjugated goat anti-mouse IgG antibody (Molecular Probe) was used for visualization. (E) Electron microscopy of endosome-like structure containing GFP-FYVE and TMEPAI/V5. MCF10A1 cells were transfected with GFP-FYVE and TMEPAI/V5. After the fixation of cells, immunostaining was performed with (small dots) mouse monoclonal anti-V5 antibody (10 nm gold) and (large dots) rabbit polyclonal anti-GFP antibody (15 nm gold). Arrows point to TMEPAI-linked 10 nm gold particles. (F) SARA rescues TGF-β-induced transcription perturbed by TMEPAI. TMEPAI and (CAGA)12-luc were cotransfected with different doses of SARA in HepG2 cells with or without 5 ng/ml TGF-β for 18 hr. (G) Recuperative effect of SARA on ALK5ca-induced Smad2 phosphorylation blocked by TMEPAI. Experiments were performed according to Figure 1B. |
|
|
Figure 5. TMEPAI Blocks Activin Signaling in Xenopus Embryos (A) Ectopic expression of xTMEPAI in dorsal cells. mRNA coding for xTMEPAI (50 pg) was injected into two dorsal blastomeres at the four-cell stage. Phenotypes of embryos were determined at the tadpole stage (the typical examples are shown). (B) Inhibitory effect of xTMEPAI on expression of mesoderm markers in animal caps stimulated with activin. xTMEPAI mRNA was injected alone or together with activin mRNA (2 pg) near the animal pole of two-cell embryos, and animal caps were explanted at the blastula stage. Total RNAs were prepared and analyzed by RT-PCR. Histone was used as an internal control. +RT and âRT indicate reverse transcriptional reaction using normal embryos with and without reverse transcriptase, respectively. (C) RT-PCR analysis of the DMZ expressing xTMEPAI. xTMEPAI mRNA was injected into the DMZ at the four-cell stage. Subsequently, RNAs were prepared from embryos at stage 11. +RT and âRT indicate reverse transcriptional reaction using normal embryos with or without reverse transcriptase. (D) Knockdown of xTMEPAI enhances expression of mesoderm markers in animal caps stimulated with activin. TMEPAI MO and control MO were injected alone or together with activin mRNA (3 pg) near the animal pole of two-cell embryos, and animal caps were explanted at the blastula stage. All other experiments were performed according to Figure 5B. |
|
|
Figure 6. A Model of TMEPAI Regulatory Action on TGF-β Signaling After ligand-induced heteromeric TGF-β receptor complex formation, R-Smad (i.e., Smad2 and Smad3) are recruited by SARA (via its SBD) to the active TGF-β type I receptor upon which they get phosphorylated. Activated R-Smads form complexes with Smad4, which translocate to the nucleus, where they bind to promoters of target genes, including TMEPAI together with transcription factor(s) (TF) and coactivator(s), and activate transcription of target genes. Then, various direct target molecules for TGF-β/Smad signaling are induced. TMEPAI (via its SIM domain) competes with SARA for interaction with R-Smads. Thus, TMEPAI sequesters R-Smads from SARA and perhaps other (scaffolding) proteins. Besides, TMEPAI captures phosphorylated Smad2 and Smad3 to prevent their nuclear translocation. Thereby, TMEPAI regulates the duration and intensity of TGF-β responses. NTD, amino-terminal domain; CTD, carboxy-terminal domain. |
|
|
Figure S1. TMEPAI Inhibits TGF-β, but Not BMP, Signalings (a) Induction of TMEPAI mRNA by TGF-β. AML cells were treated with 5 ng/ml TGF-β for indicated times. Then, RT-PCR was performed using two specific mouse TMEPAI primers (5â-GTGATGATGGTGATGGTGGT-3â and 5â-ATCAGACAGTGAGATGGTGG-3â) and total RNAs. (b) De novo protein synthesis is not required for induction of the TMEPAI transcript by TGF-β. AML cells were stimulated with 5 ng/ml TGF-β 2 h after pretreatment with 5 ng/ml CHX for 1 h. RT-PCR was carried out as described in Supplementary Fig. 1a. (c) Expression of TMEPAI protein after treatment with TGF-β. NMuMG cells were treated with 5 ng/ml TGF-β for indicated times and then analyzed by western blotting with anti-TMEPAI polyclonal antibody. (d) TMEPAI protein is not induced by BMP-6 in C2C12 cells. C2C12 cells were stimulated with either 5 ng/ml TGF-β or 25 ng/ml BMP-6 for indicated times and then analyzed by western blotting with anti-TMEPAI polyclonal antibody, PS2 or anti-phospho-Smad1/5 antibody (PS1/5). (e) Effect of TMEPAI on Smad1 phosphorylation by BMP type I receptor. COS7 cells were transfected with indicated plasmids. To show phosphorylation of Smad1 upon ALK6 activation, the cell lysates were immunoprecipitated with anti-Flag M5 antibody, and then analyzed by western blotting with PS1/5. (f) Lack of interaction of TMEPAI with Smad1. COS7 cells were transfected with indicated plasmids and harvested for Co-IP experiments. Smad2 was used as a positive control. |
|
|
Figure S2. TMEPAI Blocks C-Terminal Phosphorylation of Smad2 upon ALK5 Activation COS7 cells were transfected with indicated plasmids and cultured for 40 h. To show phosphorylation of Smad2 upon ALK5 activation, [32P]orthophosphate was added to the medium 2 h before lysis. The cell lysates were immunoprecipitated with anti-Smad2 monoclonal antibody (BD Transduction). Simultaneously, C-terminal phosphorylation of Smad2 was detected with PS2. |
|
|
Figure S3. Three Isoforms for Human TMEPAI Show Inhibitory Effect on TGF-β Signaling (a) Schematic structures of three isoforms for human TMEPAI. Isoform b lacks a part of extracellular domain, whereas isoform c does not contain the half of TM. TM; transmembrane domain, PY; PY motif. (b) Inhibition of ALK5ca-induced Smad2 phosphorylation by human TMEPAI isoforms. COS7 cells were transfected with indicated plasmids. To show phosphorylation of Smad2 upon ALK5 activation, the cell lysates were immunoprecipitated with anti-Flag M5 antibody, and then analyzed by western blotting with PS2. TMEPAI isoforms including the extracellular domain shows multiple bands because of glycosylation. (c) Effect of human TMEPAIs on (CAGA)12-luc activity upon TGF-β stimulation in Mv1Lu cells. Human TMEPAI (hTMEPAI) isoforms were co-transfected with (CAGA)12-luc in Mv1Lu cells with or without 5 ng/ml TGF-β for 18 h. Mouse TMEPAI is termed mTMEPAI. |
|
|
Figure S4. Ectopic Expression of TMEPAI Inhibits TGF-β-Induced Expression of p15, p16, and PAI-1 and Downregulation of c-myc Expression HaCaT cells infected with TMEPAI- or GFP-expressing adenoviruses were stimulated with 0.5 ng/ml TGF-β for 4 h before total RNAs were prepared. The expressions of TMEPAI and GFP in total lysates were detected with anti-V5 (6th panel) and anti-GFP monoclonal antibodies (SantaCruz) (bottom panel). The expressions of p15, p16, c-myc and PAI-1 were measured by semi-quantitative RT-PCR and normalized using the intensity of the band corresponding to β-actin. The level of induction was calculated relative to the value for GFP-infected cells in the absence of TGF-β |
|
|
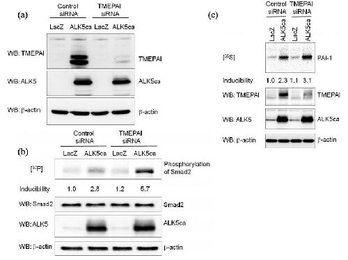
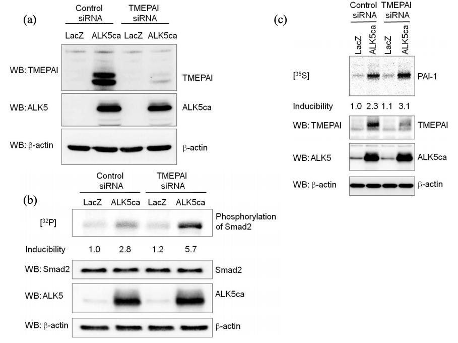
Figure S5. Specific Knockdown of TMEPAI Enhances TGF-β-Induced Smad2 Phosphorylation and PAI-1 Expression (a) Specific TMEPAI knockdown in NIH3T3 cells. The cells were first transfected with TMEPAI-specific siRNA mixture purchased from Dharmacon according to the attached instruction manual and then infected with ALK5ca/HA or LacZ adenoviruses. After 12 h of infection, cell lysates were prepared for western blotting. (b) Phosphorylation of Smad2 upon ALK5 activation is potentiated by treatment of NIH3T3 cells with TMEPAI-specific siRNAs. NIH3T3 cells were transfected with siRNAs for 24 h, and then infected with adenoviral ALK5ca. Two hours before lysis, [32P]orthophosphate was added to the medium. The phosphorylation of Smad2 was normalized using the intensity of the band corresponding to Smad2. Inducibility was calculated relative to the value for LacZ-infected cells treated with control siRNA. (c) Specific knockdown of TMEPAI using siRNA-mediated approach enhances PAI-1 production. NMuMG cells were transfected with siRNAs for 24 h and then infected with adenoviral ALK5ca. Three hours before lysis of cells, Tran[35S]-Label was added to the medium. Subsequently, 35S-labeled PAI-1 produced by the cells was prepared as described in Fig. 1e. PAI-1 production was normalized using the intensity of the band corresponding to β-actin. Inducibility was calculated relative to the value for control siRNA-treated cells in the absence of ALK5ca. |
|
|
Figure S6. TMEPAI Interacts with Neither TGF-β Receptors nor SARA (a) Smad7, but not TMEPAI interacts with TGF-β receptors. COS7 cells were transfected with indicated plasmids. Affinity cross-linking using 125I-TGF-β was performed, and then complexes of either TMEPAI or Smad7 with receptors were immunoprecipitated with anti-V5 antibody. W; wild-type, K; kinase-dead. (b) Smad2, but not TMEPAI interacts with SARA. COS7 cells were transfected with indicated plasmids and harvested for Co-IP experiments. V5-Smad2 was used as a positive control. |
|
|
Figure S7. Contribution of PY Motifs and SIM Domain in TMEPAI for TGF-β Signaling (a) Schematic presentation of TMEPAI mutants lacking PY motifs or transmembrane domain. TM; transmembrane domain, PY; PY motif. (b) PY and TM motifs of TMEPAI are dispensable for its inhibitory effect on TGF-β-induced Smad dependent transcriptional response. TMEPAI and its mutants were co-transfected with (CAGA)12-luc in Mv1Lu cells with or without 5 ng/ml TGF-β for 18 h. (c) TMEPAIÎPY affects ALK5ca-induced Smad2 phosphorylation, albeit less efficiently than wild-type TMEPAI. COS7 cells were transfected with indicated plasmids. To show phosphorylation of Smad2 upon ALK5 activation, the cell lysates were immunoprecipitated with anti-Flag M5 antibody, and then analyzed by western blotting with PS2. (d) SIM domain is required for TMEPAI to bind to Smad2. COS7 cells were transfected with indicated plasmids. The cell lysates were immunoprecipitated with anti-GFP antibody (Wako), and then analyzed by western blotting with anti-Flag M5 antibody. For western blotting, anti-GFP antibody was used. GFP-SIM was constructed by introduction of the SIM in TMEPAI (Cys157 to Ile206) into pEGFP-C3. GFP-SIM(4A) was made by the introduction of four serious alanines instead of P178PNR181 as described in Fig. 3e. |
|
|
Figure S8. TMEPAI Is Mainly Localized in Golgi Apparatus and Endosomes (a-c) The subcellular distribution of TMEPAI was determined as follows: after MCF10A1 cells were transfected with TMEPAI/V5 for 40 h, cells were fixed with 2% paraformaldehyde and 0.2% glutaraldehyde in PHEM buffer (240 mM PIPES, 100 mM Hepes, 40 mM EGTA and 8 mM MgCl2 [pH6.9]) for 2 h at room temperature. After washing with PBS, the cells were pelleted and embedded in 12% gelatin. The pellet was cut into 1-mm3 cubes, cryoprotected in 2.3 M sucrose and snap-frozen in liquid nitrogen. Ultrathin cryosections were labeled with mouse anti-V5 monoclonal antibody (1:50 dilution), and indirectly labeled with 15 nm protein A-gold particles via a rabbit anti-mouse IgG bridging antibody (1:200 dilution). The grids were contrasted with uranyl acetate, embedded in methylcellulose and viewed with a Philips CM 10 transmission electron microscope. (a) Golgi apparatus. (b, c) Endosomes. Arrows indicate representative localization patterns of TMEPAI. (d-f) TMEPAI can co-localize with Smad2 in endosome-like structure. (d) NMuMG cells were transfected with TMEPAI/V5 and cultured for 24 h. After treatment of cells with 5 ng/ml TGF-β for 1 h, cells were fixed. Then, experiments were performed as described in Fig. 3i. Smad2 was translocated into nucleus upon TGF-β stimulation in cells lacking ectopic TMEPAI, whereas cells expressing TMEPAI showed partial co-localization between TMEPAI and Smad2. We hardly detected co-localization between TMEPAI and Smad2 without TGF-β stimulation. (e, f) 293T cells were transfected with TMEPAI/V5 and Flag-Smad2 and cultured for 40 h. Then, cells were treated according to Suppl. Fig. 8a-c. Ultrathin cryosections were labeled with mouse monoclonal anti-V5 antibody and indirectly labeled with 15 nm protein A-gold particles. After sections were fixed, they were incubated with rabbit monoclonal anti-Smad2 antibody (Cell Signaling), followed by incubation with 10 nm protein A-gold particles. The grids were contrasted with uranyl acetate, embedded in methylcellulose and viewed with a Philips CM 10 transmission electron microscope. Arrows indicate small dots corresponding to Smad2 in endosomes. We could also detect colocalization of TMEPAI with Smad2 in endosomes using the cryosections of intestinal polyps from APCMin/+ mice by an electron microscope (data not shown). |
|
|
Figure S9. Interaction of TMEPAI with Smad2 COS7 cells were transfected with indicated plasmids and harvested for Co-IP experiments. Since Smad2 mutants lacking the MH1 domain interacted with TMEPAI more strongly than wild-type Smad2, two panels for short and long exposures are shown as results of co-IP. |
|
|
Figure S10. Effect of xTMEPAI on Activin Signaling in Xenopus laevis (a) Comparison of amino acid sequences of TMEPAI among Xenopus laevis, human and mouse. Identical amino acids between Xenopus laevis and human isoform a, or between Xenopus laevis and mouse show (-). Transmembrane domain, PY motifs and SIM domains are in black, blue and red boxes, respectively. The genebank accession numbers for Xenopus laevis TMEPAI are AB365488 and AB477425. (b) Developmental expression of TMEPAI in Xenopus embryos. Semi-quantitative RT-PCR analysis was performed to evaluate the expression of TMEPAI transcript at the indicated developmental stages. Total RNAs were isolated from whole embryos, and the dissected regions of dorsal mesoderm (DM), ventral mesoderm (VM), ectoderm (Ecto) and endoderm (Endo) of the bodies of stage 11, and head, dorsal and ventral regions dissected from the bodies of stages 15 and 24. The TMEPAI mRNA is stored maternally and present throughout development. TMEPAI is expressed ubiquitously at stages 11, 15 and 24. Xenopus embryonic ornithine decarboxylase (xOdc) was used as a control. No signal was detected in the absence of reverse transcriptase (-RT). (c) Whole-mount in situ hybridization analysis of TMEPAI at the indicated stages. The sense RNA probe for TMEPAI was used as a negative control. Images are dorsal and lateral views with the anterior ends toward the right. The TMEPAI transcript is present in whole area of Xenopus embryo at stage 18 (neurula) and stage 24 (early tailbud). (d) xTMEPAI MO specifically inhibited the translation of xTMEPAI mRNA. xTMEPAI mRNAs and TMEPAI MO were injected into the animal blastomeres of Xenopus embryos at two-cell stage. Animal cap explants were removed at the late blastula stage and were subjected to the analysis of western blotting. Flag tagged β-globin mRNA was used as a loading control. Control MO was used as a negative control. (e) TMEPAI MO has no effect on FGF-mediated mesoderm induction in animal cap explants. eFGF mRNA (100 pg/embryo), control MO (20 ng/embryo), and TMEPAI MO (20 ng/embryo) were injected into the animal poles of two-cell embryos as indicated. Animal caps were cultured until stage 11, and total RNA was prepared. Expression of Xbra and xOdc (ubiquitous control) was analyzed by RT-PCR. +RT and âRT indicate reverse transcriptional reaction using normal embryos with and without reverse transcriptase, respectively. |
|
|
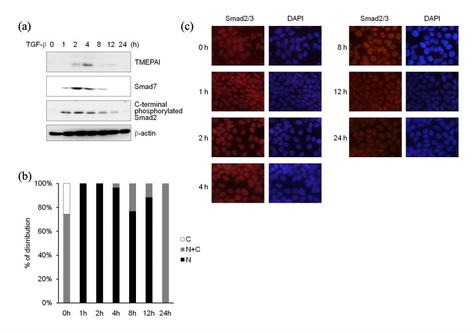
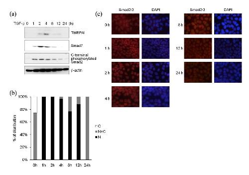
Figure S11. Induction of TMEPAI, Smad7, and Phosphorylated Smad2 upon TGF-β Stimulation HaCaT cells were stimulated with 0.5 ng/ml TGF-β for indicated times. (a) Expression of TMEPAI, Smad7, phosphorylated Smad2 and β-actin using mouse anti-TMEPAI, goat anti-Smad6/7 (SantaCruz), rabbit anti-phosphorylated Smad2 (PS2) and mouse anti-β-actin antibodies. (b) Nuclear translocation of Smad2 and Smad3 after TGF-β stimulation. Mouse anti-Smad2/3 monoclonal antibody (BD Transduction laboratories) was used for immunofluorescence. Nuclei were stained with DAPI. (c) Quantification of nuclear versus cytoplasmic staining for Smad2 and Smad3 upon TGF-β stimulation. C; cytoplasmic localization, C+N; both localization, N; nuclear localization. |
|
|
Figure S12. Expression of TMEPAI in Tumors (a) TMEPAI is highly expressed in tumor tissues from patients with breast cancer. The sections of formalin-fixed, paraffin-embedded mammary cancerous tissue from two patients [(i-iii) and (iv-v)] were exposed to mouse anti-TMEPAI monoclonal antibody. (ii and v) Higher magnitude in the square region of (i) or (iv). (iii) Anti-TMEPAI monoclonal antibody was added to the section after the antibody was absorbed with the peptide corresponding to a part of TMEPAI protein (Abnova). All sections were counterstained with hematoxylin. Two consecutive sections were used for (i) and (iii). (b) Paraffin-embedded sections of intestinal adenoma from ApcMin/+ mice. The paraffin-embedded mouse tissues were sectioned to a 3 μm thickness, deparaffinized in xylene, rehydrated in graded ethanol solution, and immersed in citrate-NaOH buffer (10 mM sodium citrate, pH 7.2) for 20 min at 115ËC to restore antigenicity. Then, the rehydrated sections were incubated overnight at 4ËC with mouse anti-TMEPAI monoclonal antibody (Abnova, 1:100), rabbit anti-Ki-67 antibody (Ylem S.R.L., 1:100), or mouse anti-β-catenin antibody (BD Transduction laboratories, 1:100). The sections incubated with the first antibodies were washed with PBS and subsequently colored using the Dako EnVision+system HRP (DAB) (DakoCytomation). Adenoma was stained for (i) β-catenin, (ii) TMEPAI and (iii) Ki-67 using 3 consecutive sections. All sections were counterstained with hematoxylin. |
