|
Figure 1. RNAi Knockdown of hCul3 Leads to Remarkable Actin Stress Fibers in Human Cells
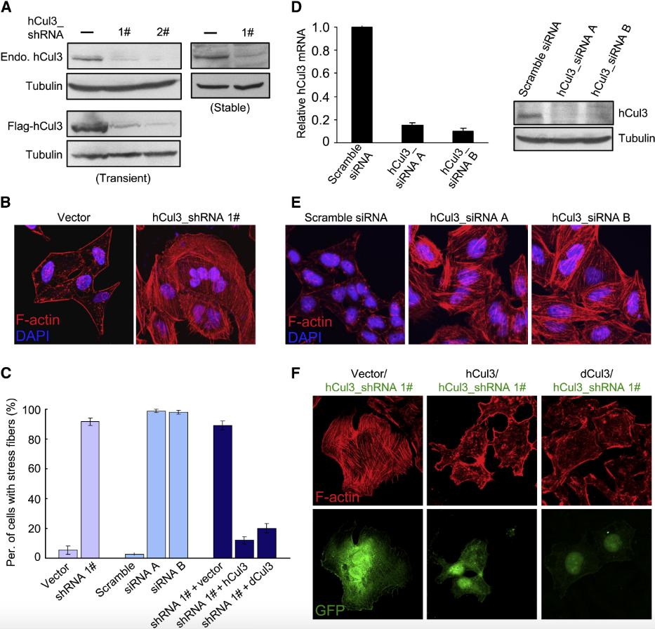
(A) Knockdown of hCul3 by shRNAs. Left: intact HeLa cells (upper) or 293T cells expressing Flag-hCul3 (lower) were transiently transfected with indicated hCul3_shRNA plasmid or an empty vector (â). Right: stable hCul3_shRNA 1# knockdown HeLa cells generated by retroviral infection. Total cell lysates were immunoblotted with antibodies against Flag, Cul3, or tubulin as indicated.
(B) Actin stress fibers in stable hCul3_shRNA 1# knockdown HeLa cells or the control cells (Vector). Shown are representative cell images where DAPI staining marks the nucleus and F-actin denotes the filamentous actin stained by rhodamine-phalloidin. Images were taken with the same exposure time.
(C) Statistics of cells showing strong abnormal actin stress fibers. Light blue columns, Cul3 stable knockdown cells shown in (B); medium blue columns, Cul3 siRNA transfected cells shown in (E); dark blue columns, GFP-positive Cul3 RNAi cells transfected with rescue plasmid shown in (F). Data are presented as mean ± SD (error bar) of at least two independent determinations. Two hundred and fifty cells were counted for each experiment.
(D) Knockdown of endogenous Cul3 by two independent siRNAs. Scramble siRNA or hCul3_siRNA (A or B) was transfected into HeLa cells. Left: qRT-PCR analysis. mRNA level of Cul3 is normalized by that of GAPDH. All the reactions were performed in triplicates, and shown are mean values ± SD (error bar) from three independent experiments. Right: western blots of siRNA-transfected cells using indicated antibodies.
(E) Actin stress fibers in Cul3 siRNA HeLa cells. Scramble siRNA or hCul3_siRNA (A or B) was transfected into HeLa cells. Denotations are similar to those shown in (B).
(F) Rescue of the actin stress fiber phenotype in Cul3 RNAi cells. Shown are images of HeLa cells cotransfected with GFP-labeled hCul3_shRNA 1# plasmid and an empty vector, RNAi-resistant human Cul3 (hCul3), or Drosophila Cul3 (dCul3).
|
|
Figure 2. Stress Fiber Formation in Cul3 RNAi Cells Is RhoA Dependent
(A and B) Effects of Y27632, RhoA N19, and YopT (WT or the catalytic inactive C/A mutant) on stress fiber formation in Cul3 RNAi cells. Experiments were performed and data are presented similarly to those shown in Figure 1F (for A) and Figure 1C (for B), except that Y27632 was added directly into the culture medium. Error bar indicates SD.
(C and D) Rescue of Cul3 RNAi-induced stress fiber formation by co-knockdown of the RhoA family of small GTPases. siRNAs targeting hRhoA, hRhoB, or hRhoC were delivered into HeLa cells together with hCul3_siRNA A. Data are presented similarly to those shown in Figure 1E (for C) and Figure 1C (for D). Error bar indicates SD.
|
|
Figure 3. Impaired Ubiquitination and Degradation of RhoA in Cul3 RNAi Cells
(A) RBD pull-down assays of RhoA-GTP. HeLa cells transfected with scramble siRNA or hCul3_siRNA A were lysed, and RhoA-GTP was precipitated by GST-RBD and analyzed by RhoA immunoblotting (RBD pull-down, upper panel). Immunoblotting of indicated total protein levels is shown in the lower panels (input).
(B) Effects of Cul3 knockdown on protein levels of endogenous Rho family GTPases. HeLa cells were transfected with indicated Cul3_shRNA plasmid or a control empty vector, and the total cell lysates were immunoblotted using antibodies as indicated.
(C) qRT-PCR measurements of the mRNA level of Cul3 and RhoA in Cul3 RNAi cells. Indicated hCul3_shRNA plasmid or a control empty vector was transfected into HeLa cells. The left three columns are relative mRNA levels of Cul3, and the right three columns correspond to those of RhoA. The mRNA level of GAPDH was used for normalization. All the reactions were performed in triplicates, and shown are mean values ± SD (error bar) from three independent experiments.
(D) Stability of endogenous RhoA in hCul3 and hBACURD knockdown cells. HeLa cells were transfected with indicated siRNAs (hCul3_siRNA A, hBACURD1 siRNA 1#, and hBACURD2 siRNA 1#) (see Table S2). Cells were lysed at the indicated time after cycloheximide (CHX) treatment, and shown are RhoA and tubulin immunoblots of total cell lysates.
(E) Effects of MG132 treatment on RhoA protein level in hCul3 knockdown cells. Intact HeLa cells (left) or HeLa cells transfected with scramble siRNA or hCul3_siRNA A (right) were treated with DMSO (0) or MG132 at the indicated concentration for 4 hr prior to cell lysis. Immunoblots of total cell lysates are shown.
(F) Immunoblotting assays of effects of Cul3 knockdown (hCul3_siRNA A) on in vivo ubiquitination of RhoA. Endogenous RhoA was immunoprecipitated under denaturing conditions from MG132-treated HeLa cells using RhoA or a control antibody. The immunoprecipitates were analyzed by anti-ubiquitin (Ub) and anti-RhoA (RhoA) immunoblotting. RhoA-Ub(n) denotes polyubiquitinated forms of RhoA. The lower two panels show knockdown of Cul3 and a tubulin loading control.
|
|
Figure 4. The BACURD Family BTB Proteins Are Involved in RhoA Accumulation and Stress Fiber Formation Induced by Cul3 Knockdown
(A) Immunoblotting assays of effects of hBACURD1 and hBACURD2 knockdown on protein levels of endogenous Rho GTPases. HeLa cells were transfected with hBACURD1 siRNA 1#, hBACURD2 siRNA 1#, or scramble siRNA, and total cell lysates were immunoblotted using indicated antibodies.
(B) qRT-PCR measurements of mRNA expression of hBACURDs and RhoA in HeLa cells treated with scramble siRNA, hBACURD1 siRNA 1#, or hBACURD2 siRNA 1#. Experiments were performed and data are presented similarly to those in Figure 3C. Error bar indicates SD.
(C and D) Actin stress fibers in hBACURD knockdown HeLa cells. hCul3_siRNA A, hBACURD1 siRNA 1#, and hBACURD2 siRNA 1 were used here. Shown in (C) are representative cell images where DAPI staining marks the nucleus and F-actin denotes the filamentous actin stained by rhodamine-phalloidin. Statistics of cells showing strong actin stress fibers are shown in (D) and presented as mean ± SD (error bar) of at least two independent determinations. Two hundred and fifty cells were counted for each experiment.
(E) Coimmunoprecipitation assays of binding between Cul3 and hBACURDs. Flag-hCul3 and indicated EGFP-tagged hBACURD1 or hBACURD2 constructs were cotransfected into 293T cells. The total cell lysates (Input) and Flag immunoprecipitates (Flag-IP) were blotted using indicated antibodies. hBACURD1m and hBACURD2m denote the hBACURD1 V84A/L85A/I86A and hBACURD2 I71A/L72A/I73A triple mutant, respectively.
(F) Actin stress fibers induced by dominant-negative mutants of hBACURDs. HeLa cells were transfected with indicated EGFP-tagged Cul3-binding-deficient hBACURD mutants identified in (E). Upper panels, rhodamine-phalloidin staining of the filamentous actin; lower panels, transfected cells marked by GFP staining; numbers in the parenthesis, statistics of GFP-positive cells showing actin stress fibers.
|
|
Figure 5. RhoA Is a Direct Target and Substrate of the Cul3/BACURD Ubiquitin Ligase Complex
(A) Coimmunoprecipitation assays of RhoA and hBACURDs in transfected cells. Flag-hBACURD1 (left) or Flag-hBACURD2 (right) was cotransfected with HA-RhoA (WT or N19) into 293T cells. Total cell lysates were subjected to Flag immunoprecipitation followed by immunoblotting using indicated antibodies.
(B) In vitro interaction between purified hBACURDs and RhoA loaded with different nucleotides. MBP-hBACURD1 (left) or MBP-hBACURD2 (right) were incubated with GST or GST-RhoA immobilized on glutathione beads and preloaded with indicated nucleotides. MBP proteins bound on glutathione beads were recovered and blotted with MBP antibody (upper panel). The Coomassie blue staining (lower panels) shows inputs of GST, GST-RhoA, and MBP-hBACURD proteins. â, EDTA-treated RhoA that is Mg2+-free and adopts a conformation similar to the nucleotide-free state.
(C) Trimeric complex formation of exogenous hCul3, hBACURDs, and RhoA in cells. HA-RhoA N19, Flag-hCul3, and indicated GFP-tagged hBACURDs or their BTB domain mutants were cotransfected into 293T cells. Flag immunoprecipitates (Flag-IP, upper three panels) and total cell lysates (Input, lower two panels) were blotted using indicated antibodies. hBACURD1m and hBACURD2m are Cul3-binding deficient mutants identified in Figure 4E.
(D) Endogenous RhoA, hBACURD2, and hCul3 form a complex. Lysates of intact HeLa cells were subjected to immunoprecipitation using the Cul3 antibody or the control IgG. Cell lysates prior to immunoprecipitation (Input) and the immunoprecipitates (IP) were blotted using the indicated antibodies.
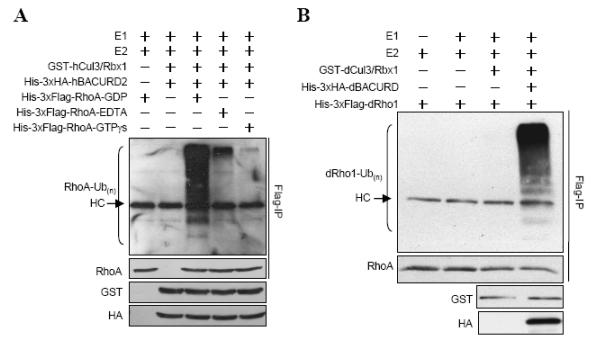
(E and F) In vitro ubiquitination of RhoA by the Cul3/hBACURD complex. Recombinant complexes of GST-hCul3/Rbx1, GST-hCul3/Rbx1/hBACURD1, or GST-hCul3/Rbx1/hBACURD2 purified from insect cells were used in ubiquitination assays supplemented with indicated components. Ubiquitinated forms of Flag-RhoA were immunoprecipitated by Flag antibody under denaturing conditions and blotted with ubiquitin antibody (top panel). RhoA-Ub(n) and RhoA-Ub denote polyubiquitinated and monoubiquitinated forms of RhoA, respectively. Unmodified RhoA on the beads and Cul3/hBACURD proteins added into the reaction are shown in the lower three panels. Flag-RhoA N19 was used in (E); WT Flag-RhoA loaded with indicated different nucleotides or the Mg2+-free form (Flag-RhoA-EDTA) was used in (F). HC, antibody heavy chain.
|
|
Figure 6. The Cul3/BACURD Complex Is Essential for Migration of Cultured Cells
(A and B) Boyden chamber cell-migration assays. HeLa cells were treated with hCul3_siRNA A or hBACURD siRNAs (1#, see Table S2). Co-knockdown of hRhoA or expression of the RNAi-resistant hCul3 or hBACURDs was carried out to test their rescue effects. Assays were performed as described under Experimental Procedures. Migrated cells on the lower side of the filter were stained with crystal violet and shown in (A). Relative cell migration shown in (B) was determined by counting nine random fields of the filter, and the value from the control RNAi cells was arbitrarily set at 100%. Error bar indicates SD.
(C and D) Wound-healing assays of hCul3 or hBACURD knockdown HeLa cells. The siRNA oligos used are the same as those in (A). Confluent HeLa cells treated with indicated siRNAs were scratched by a plastic pipette. Cells were photographed at 0 or 24 hr after wounding (C). The width of the wound was measured to determine the relative wound closure (D), with that of the control siRNA-treated cells arbitrarily set as 100%. Error bar indicates SD.
|
|
Figure 7. The Cul3/BACURD Complex Is Essential for RhoA-Mediated Convergent Extension Cell Movement during Xenopus Gastrulation
(A) Suppression of in vitro translation of xBACURD mRNA by Morpholino. Indicated xBACURDs were in vitro translated in the presence of specific or control Morpholino oligos (MOs). Shown is the autoradiography of in vitro translation products.
(B and C) The Keller explant assay of convergent extension. Indicated xBACURD MOs or RhoA L63 mRNA was injected into 2- to 4-cell-stage Xenopus embryos, and the Keller explants were removed when the injected embryos reached the early gastrula stage (stage 10â10+). Shown in (B) are representative images of in vitro cultured explants at stage 20. The length of the longest aspect and the width of constriction point of each explant were measured, and statistics of the length-to-width ratio (LWR) are shown in (C). Significant differences among explants were calculated by using the Student's t test (p < 0.05). Error bar indicates SD.
(D) Effects of xBACURD Morpholino on Xenopus embryo development and rescue analysis. Xenopus embryos at stage 26 were examined after injection of 2- to 4-cell-stage embryos with a control MO (left panels), indicated xBACURD MO (middle panels), or the indicated combination of xBACURD MO and excessive MO-resistant xBACURD mRNAs (right panels) (4 ng and 1 ng mRNA for xBACURDα and xBACURDβ, respectively). The amount of MO injected for each embryo is about 4.2 pM. Statistics of embryos showing different gastrulation phenotypes are detailed in Table S1.
|
|
Figure S1. Effects of Additional hCul3-Targeting shRNAs on Stress Fiber
Formation and RhoA Accumulation.
(A) Immunoblotting analysis of HeLa cells transfected with hCul3_shRNA 2#, 3#, or 4# using indicated antibodies.
(B) Staining of HeLa cells transfected with indicated hCul3 shRNA plasmid. F-actin stained with Rhodamine-Phalloidin is in red and GFP marks the RNAi cell.
(C) Statistics of HeLa cells showing actin stress fibers in (B). All the data represent
mean ± SD (error bar) of three independent determinations. At least 200 GFP-positive cells were counted for each experiment
|
|
Figure S2. Diagram of the RhoA Pathway Controlling Actin Stress Fiber Assembly
RhoA N19 is a dominant-negative mutant, and YopT is a cytotoxin that proteolyzes and inactivates RhoA. Y27632 is a potent ROCK inhibitor.
|
|
Figure S3. Validation of RhoA, RhoB, and RhoC-Targeting siRNAs
Shown are immunoblotting of HeLa cells treated with RhoA siRNA (left panels),
RhoB siRNA (middle panels), or RhoC siRNA (right panels) using indicated
antibodies. GFP siRNA (-) was used as the control.
|
|
Figure S4. Overexpression of RhoA Mimics the Effects of Cul3 Knockdown to Induce Stress Fiber Formation
(A) Staining of transfected HeLa cells. HeLa cells were transfected with GFP alone or GFP together with HA-RhoA or GFP-labeled hCul3_shRNA 2# plasmid. F-actin stained with Rhodamine-Phalloidin is in red and GFP marks the transfected cells.
(B) Statistics of HeLa cells showing actin stress fibers in (A). All the data represent mean ± SD (error bar) of three independent determinations. At least 200 GFP-positive cells were counted for each experiment.
|
|
Figure S5. Immunostaining of RhoA in Cul3 Knockdown Cells
HeLa cells were transfected with GFP-labeled empty shRNA vector or hCul3_shRNA 2# plasmid. Cells were stained with the RhoA specific
antibody (red). GFP (green) marks the transfected cells and DAPI (blue)
denotes the nuclei.
|
|
Figure S6. Rescue of RhoA Accumulation and Actin Stress Fibers by Ubiquitin
Ligase-Deficient Mutants of hCul3
(A) Immunoblotting analysis of HeLa cells co-transfected with hCul3_shRNA 1# plasmid and indicated RNAi-resistant ubiquitin-ligase deficient mutants of hCul3.
(B) Staining of hCul3 RNAi HeLa cells transfected with indicated rescue plasmids. GFP marks the RNAi cell. F-actin stained with Rhodamine-Phalloidin is in red and DAPI labels the nuclei.
(C) Statistics of HeLa cells showing actin stress fibers in (B). All the data represent mean ± SD (error bar) of three independent determinations. At least 200 GFP-positive cells were counted for each experiment.
|
|
Figure S7. Effects of Cul3 Knockdown on Rho GTPases in Drosophila S2 Cells
(A) Immunoblotting assays of Drosophila S2 cells treated with either EGFP dsRNA or dCul3 dsRNA using indicated antibodies. The human Cdc42 and Cul3 antibodies were used to detect Drosophila Cdc42 and Cul3 after verification through specific dsRNA knockdown.
(B) Effects of dsRNA knockdown of dCul3 on dRho1 by immunofluorescence assays. Shown are overlay fluorescence images of S2 cells stained with DAPI and anti-dRho1 antibody.
(C) qRT-PCR measurements of the mRNA level of dCul3 and dRho1 in S2 cells treated with EGFP dsRNA or dCul3 dsRNA. Error bar indicates SD.
|
|
Figure S8. Identification of Drosophila BACURD Whose Knockdown Leads to Accumulation of dRho1 in S2 Cells
(A) Immunoblotting of total cell lysates from S2 treated with dsRNAs for EGFP,
dCul3, or CG10465 (dBACURD). Antibodies used are listed on the left of the blot.
(B) qRT-PCR measurements of mRNA of dBACURD and dRho1 in S2 cells treated with EGFP or dBACURD dsRNA. Error bar indicates SD.
|
|
Figure S9. Sequence Alignment of the BACURD Family of BTB Proteins
The BACURD family was identified by BLAST searches using the protein sequence of Drosophila gene CG10465 (renamed as dBACURD) and aligned using the ClustalW program. The BACURD family is conserved from Drosophila to higher eukaryotes, and included in the alignment are the BACURD family members from Drosophila (dBACURD), Xenopus laevis (xBACURDα and xBACURDβ), and human (hBACURD1, hBACURD2 and hBACURD3). Homologous sequences from other eukaryotes including mice are omitted in the alignment due to the space limitation. The accession number is listed following the name of each protein. Conserved residues are shaded in grey. Sequences in the red box highlight the BTB domain.
|
|
Figure S10. RBD Pulldown Assays of RhoA-GTP in hBACURD Knockdown Cells
HeLa cells transfected with scramble siRNA or hBACURD siRNA 1# were lysed and GTP-bound RhoA was precipitated by GST-RBD and analyzed by RhoA immunoblotting (RBD pulldown, upper panel). Immunoblots of indicated total protein levels are shown in the lower panels (input).
|
|
Figure S11. Coimmunoprecipitation Assays of Binding between Cul3 and hBACURDs in RhoA RNAi Cells
Flag-hCul3 and indicated EGFP-tagged hBACURD1 or hBACURD2 constructs were cotransfected into 293T cells or 293T cells treated RhoA siRNA. The total cell lysates (Input) and Flag immunoprecipitates (Flag-IP) were blotted using indicated antibodies. hBACURD1m and hBACURD2m denote the hBACURD1
V84A/L85A/I86A and hBACURD2 I71A/L72A/I73A triple mutant, respectively.
|
|
Figure S12. Coimmunoprecipitations between Endogenous RhoA and Flag-hBACURDs in hBACURD Stable Cell Lines
(A) Western blot analysis of hBACURD2 expression in the indicated HeLa cell
extracts using the hBACRUD2 specific antibody. Identity of endogenous hBACURD2 band was verified by hBACURD2 siRNA (1#) knockdown as shown.
(B) Western blot comparison of expression levels of Flag-BACURDs in
corresponding hBACURD1 or hBACRUD2 stable HeLa cell lines.
(C) Endogenous RhoA forms complexes with Flag-hBACURDs. Lysates of Flag-BACURDs stable cell lines were subjected to Flag immunoprecipitation. The
bound proteins were eluted and analyzed by immunoblotting using RhoA (upper
panels) or Flag antibodies (middle panels). The lower panel shows inputs of RhoA. RhoA (En.) denotes the endogenous RhoA protein.
|
|
Figure S13. Interactions between RhoA and hBACURD Deletion Mutants
Full-length Flag-hBACURDs, or Flag-ÎBTB (amino acids 184-329 for hBACURD1 and 171-310 for hBACURD2), or Flag-BTB (amino acids 1-168 for hBACURD1 and 1-155 for hBACURD2) were co-transfected together with HA-RhoA N19 into 293T cells and cell lysates were subjected to Flag immunoprecipitations. The upper two panels are anti-Flag and anti-HA blots of the immunoprecipitates and
the low panel shows anti-HA blots of the total RhoA N19.
|
|
Figure S14. Validation of the hBACURD2 Antibody and Specific Knockdown of hBACURD2 by hBACURD2 siRNAs
HeLa cells were treated with scramble siRNA or each of the two independent hBACURD1 or hBACURD2 siRNAs (see Table S2). Total cell lysates were immunoblotted with the hBACURD2 antibody (upper panels). Tubulin blots shown in the lower panels are loading controls.
|
|
Figure S15. In Vitro Ubiquitination of RhoA by the Cul3/hBACURD Complex
(A) The same assay as that described in Figure 4F except that hBACURD2 rather than hBACURD1 protein was used.
(B) In vitro ubiquitination of dRho1 by the dCul3/Rbx1/dBACURD complex. Experiments were carried out similarly as described in Figure 4E except for the different proteins added into the reaction. Denotations are also similar as those in Figure 4E.
|
|
Figure S16. Knockdown of mCul3, mBACURDs, and mRhoA in MEF Cells
(A) qRT-PCR measurements of mRNA expression of mCul3 in MEF cells treated with GFP siRNA or mCul3-specific siRNA. Error bar indicates SD.
(B) Immunoblotting analysis (left panel) and qRT-PCR measurements of mRhoA mRNA (right panel) in MEF cells treated GFP siRNA or mRhoA-specific siRNA.
(C) qRT-PCR measurements of mRNA expression of mBACURDs in MEF cells treated with GFP siRNA or indicated mBACURDs siRNAs. Error bar indicates SD.
|
|
Figure S17. Boyden Chamber Assays of Migration Potential of Cul3 and BACURD
Knockdown MEF Cells and RhoA âoverexpressing HeLa Cells
(A and B) MEF cells treated with indicated siRNAs or siRNA combinations.
(C and D) HeLa cells transfected with an empty vector or a RhoA-expressing plasmid. The assay was performed and data are presented similarly as those in Figure 6A (for A and C) and in Figure 6B (for B and D). Error bar indicates SD.
|
|
Figure S18. Effects of Dominant-Negative Mutants of BACURDs on Xenopus Gastrulation
(A) Coimmunoprecipitation of xBACURDs with Cul3 and RhoA. HA-xBACURDs (WT or mutants) were co-transfected into 293T cells with FLAG-Cul3 or Flag-RhoA N19. xBACURDαm and xBACURDβm denote the xBACURDα I74A/L75A/I76A and xBACURDβ I75A/L76A/I77A triple mutant, respectively. Flag immunoprecipitates (upper and middle panels) or total extracts (lower panels) were blotted with indicated antibodies.
(B) Effects of dominant negative mutants of BACURDs on Xenopus gastrulation. Embryos at stage 26 were examined. Embryos were injected at the 2-4 cell stage with EGFP mRNA alone, EGFP plus RhoA L63 (0.2 ng) mRNAs, or EGFP plus indicated BACURD mutant mRNAs (8 ng each). Statistics of embryos showing different phenotypes are detailed in Table S1.
|