Click here to close
Hello! We notice that you are using Internet Explorer, which is not supported by Xenbase and may cause the site to display incorrectly.
We suggest using a current version of Chrome,
FireFox, or Safari.
PLoS Biol
2009 Mar 03;73:e47. doi: 10.1371/journal.pbio.1000047.
Show Gene links
Show Anatomy links
Two separate interfaces between the voltage sensor and pore are required for the function of voltage-dependent K(+) channels.
Lee SY
,
Banerjee A
,
MacKinnon R
.
???displayArticle.abstract???
Voltage-dependent K(+) (Kv) channels gate open in response to the membrane voltage. To further our understanding of how cell membrane voltage regulates the opening of a Kv channel, we have studied the protein interfaces that attach the voltage-sensor domains to the pore. In the crystal structure, three physical interfaces exist. Only two of these consist of amino acids that are co-evolved across the interface between voltage sensor and pore according to statistical coupling analysis of 360 Kv channel sequences. A first co-evolved interface is formed by the S4-S5 linkers (one from each of four voltage sensors), which form a cuff surrounding the S6-lined pore opening at the intracellular surface. The crystal structure and published mutational studies support the hypothesis that the S4-S5 linkers convert voltage-sensor motions directly into gate opening and closing. A second co-evolved interface forms a small contact surface between S1 of the voltage sensor and the pore helix near the extracellular surface. We demonstrate through mutagenesis that this interface is necessary for the function and/or structure of two different Kv channels. This second interface is well positioned to act as a second anchor point between the voltage sensor and the pore, thus allowing efficient transmission of conformational changes to the pore's gate.
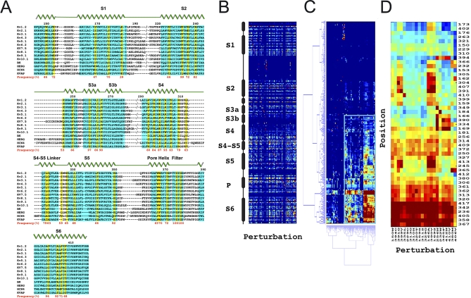
Figure 1. Statistical Coupling Analysis of the Kv Family(A) A representative alignment of Kv subfamilies out of the full sequence alignment of the Kv family that was used for the analysis. The sequences include Kv 1.2 (NCBI Entrez Protein Database [http://www.ncbi.nlm.nih.gov/sites/entrez?db=protein] GI: 52000923), Kv 2.1 (GI: 47523520), Kv 3.1 (GI: 5817540), Kv 4.3 (GI: 2935434), Kv 5.1 (GI: 20070166), Kv 6.2 (GI: 82997534), Kv 7.5 (GI: 8132997), Kv 8.1 (GI: 20381121), Kv 9.1 (GI: 112821679), Kv 10.1 (GI: 22164088), BK (GI: 157776), HERG (GI: 4557729), HCN (GI: 5734516), KvAP (GI:14601099). Conserved residues that were used to guide the alignment are highlighted in yellow, and their degrees of conservation are shown as frequency (%) in red (the frequency of the most common amino acid at the indicated position in the full sequence alignment) at the bottom of the alignment. The residue number corresponds to that of Kv 1.2.(B) A matrix representation of all pair-wise coupling values (termed ΔΔGstat [14]) for 95 perturbations. The column and row show positions and perturbations from N to C terminus, respectively. The coupling values range from 0.5 kT* (blue) to 2 kT* (red) in units of “statistical energy” [12].(C) Two-dimensional clustering of the matrix shows a group of positions and perturbations that are clustered together by the similarity of coupling patterns.(D) Focused clustering of an initially clustered group (box in (C)) reveals the final cluster of 49 residues and 22 perturbations.
Figure 2. Mapping SCA-Derived, Co-Evolved Residues onto the Structure of the Paddle Chimera (PDB ID: 2R9R)The co-evolved residues identified in Figure 1D are shown in van der Waals surface (light brown). K+ ions are shown as green spheres. Stereo-views of the paddle chimera are shown in (A): looking from the extra-cellular side; in (B): from the side;, and in (C): from the intra-cellular side. The co-evolved residues form a structurally connected network where the inner membrane leaflet part of the voltage sensor is coupled to the pore via the S4-S5 linker. The co-evolved residues that are involved in the interfaces between the voltage-sensor and the pore are shown in red in (A), (B), and (C).(D) Surface representations of the interfaces between the voltage sensor and the pore in the structure of the paddle chimera. Shown separately are the voltage sensor from a single subunit and the tetrameric pore domain. The contact surfaces corresponding to the co-evolved interfaces between the S1 and the pore helix and the S4-S5 linker and S6 are colored red. The contact surfaces between the S4 and S5 are colored blue. The contact surfaces comprise residues that are within 4.0 Å distance.
Figure 3. Comparison of Mutational Data with SCA ResultsHighly conserved residues (over 80 % identity in the multiple sequence alignment) are highlighted in yellow and are likely SCA-insensitive (see text). Moderately conserved residues (40–80% identity) are highlighted in gray. The impacts of mutations to Ala [17], Trp [22,23], or other residues within the voltage sensor are shown under the alignment. The mutations in the “Other” row are as follows: Arg or Leu or Pro on I173 and S176 on S1 [40], Val on T184 on S1; Asn on S2 and S3 [22,23]; Gln on S4 [41,42]; Val on L314 (S4) [43]. Blue filled circles represent mutations that cause a large perturbation in gating energy (>1 kcal/mol), whereas open circles indicate small perturbation in gating energy (<1 kcal/mol). Red filled circles represent no expression and green filled circles indicate expressed but non-conducting mutations. Half-red circle represents no expression in Shaker but small perturbation in Kv2.1. The cyan bar represents the Kv2.1 part of the paddle chimera. Mutations that are enclosed with dotted lines were produced and analyzed in this study. The numbering is based on rat Kv1.2.
Figure 4. Voltage-Dependent Gating Properties of S1–Pore Interface Tryptophan Mutants(A) Close-up view of the S1–pore interface in the structure of paddle chimera (PDB ID: 2R9R). Pore helices are shown in gray and S1 helices are shown in cyan. Co-evolved residues (green) are shown in ball-and-stick representation. The residues corresponding to the ones mutated in Shaker have been labeled in blue.(B) Shown are mean ionic currents at 5-mV increments, normalized and fitted to a two-state Boltzmann (see Materials and Methods). The corresponding residues in Kv1.2 are given in parentheses.
Figure 5. Chemistry of Interaction at the S1–Pore Interface(A and B) Comparison of the S1–pore interface between paddle chimera (PDB ID: 2R9R) and MlotiK1 (PDB ID: 3BEH). (A) Stereoview of superposition of the paddle chimera (cyan) and MlotiK1 (red) structures viewed from the extracellular side. Superposition was done using residues 337–344, 359–389 in paddle chimera, and the corresponding residues 142–149 and 164–194 in MlotiK1.(B) Close-up view of the S1–pore interfaces. Pore helices are shown in gray and S1 helices are shown in cyan. Co-evolved residues (green) are shown in ball-and-stick representation.(C) Voltage-dependent gating properties of T248S Shaker. The corresponding residue in Kv1.2 is denoted in parentheses. On the left are shown families of ionic currents at 5-mV increments, and on right, the normalized currents are fitted to a two-state Boltzmann. The holding voltage was −80 mV, tail voltage was −60 mV.
Figure 6. Representative Experiments Showing the Functional Effects of Disulfide Cross-Linking of S1–Pore Interface in KvAPCurrent traces were elicited after depolarization to positive voltages before (black) or after (blue) the addition of BaCl2 to the internal side, or before (black) and after (red) addition of CTX to the external side.(A and B) Air-oxidized 47Cys/183Cys KvAP.(C and D) DTT reduced 47Cys/183Cys (See Materials and Methods). Every experiment is from a separately painted membrane.
Figure 7. Model of Force Transmission in Kv ChannelsShown is a complete monomeric subunit of the paddle chimera (PDB ID: 2R9R) and the pore region only from the adjacent subunit with which the S1–pore interface is formed. Components of the voltage sensor that are mobile along the transmembrane axis are shown in red, and components that are static along the transmembrane axis are shown in blue. The pore regions are shown in gray. The side chains of the residues forming the S1–pore interface are shown in blue ball and stick rendition, and the potassium ions lining the filter region are shown as cyan spheres. The blue arrow denotes the location of the S1–pore interface with respect to the entire protein structure. The red arrows indicate the putative direction of force transmission from the voltage sensor onto the S4-S5 linker and from the S4-S5 linker to the pore.
Aggarwal,
Contribution of the S4 segment to gating charge in the Shaker K+ channel.
1996, Pubmed,
Xenbase
Aggarwal,
Contribution of the S4 segment to gating charge in the Shaker K+ channel.
1996,
Pubmed
,
Xenbase
Alabi,
Portability of paddle motif function and pharmacology in voltage sensors.
2007,
Pubmed
,
Xenbase
Altschul,
Gapped BLAST and PSI-BLAST: a new generation of protein database search programs.
1997,
Pubmed
Banerjee,
Inferred motions of the S3a helix during voltage-dependent K+ channel gating.
2008,
Pubmed
Clarke,
Disulfide mutants of barnase. I: Changes in stability and structure assessed by biophysical methods and X-ray crystallography.
1995,
Pubmed
Clayton,
Structure of the transmembrane regions of a bacterial cyclic nucleotide-regulated channel.
2008,
Pubmed
Doyle,
The structure of the potassium channel: molecular basis of K+ conduction and selectivity.
1998,
Pubmed
Getz,
Coupled two-way clustering analysis of gene microarray data.
2000,
Pubmed
Heginbotham,
Mutations in the K+ channel signature sequence.
1994,
Pubmed
,
Xenbase
Heginbotham,
Single streptomyces lividans K(+) channels: functional asymmetries and sidedness of proton activation.
1999,
Pubmed
Hong,
The lipid-protein interface of a Shaker K(+) channel.
2000,
Pubmed
,
Xenbase
Hoshi,
Biophysical and molecular mechanisms of Shaker potassium channel inactivation.
1990,
Pubmed
,
Xenbase
Hu,
Participation of the S4 voltage sensor in the Mg2+-dependent activation of large conductance (BK) K+ channels.
2003,
Pubmed
Jiang,
The principle of gating charge movement in a voltage-dependent K+ channel.
2003,
Pubmed
Jiang,
X-ray structure of a voltage-dependent K+ channel.
2003,
Pubmed
Katz,
Crystal structures of subtilisin BPN' variants containing disulfide bonds and cavities: concerted structural rearrangements induced by mutagenesis.
1990,
Pubmed
Kitaguchi,
Stabilizing the closed S6 gate in the Shaker Kv channel through modification of a hydrophobic seal.
2004,
Pubmed
,
Xenbase
Larsson,
Transmembrane movement of the shaker K+ channel S4.
1996,
Pubmed
,
Xenbase
Lee,
Structure of the KvAP voltage-dependent K+ channel and its dependence on the lipid membrane.
2005,
Pubmed
Li-Smerin,
A localized interaction surface for voltage-sensing domains on the pore domain of a K+ channel.
2000,
Pubmed
,
Xenbase
Li-Smerin,
alpha-helical structural elements within the voltage-sensing domains of a K(+) channel.
2000,
Pubmed
,
Xenbase
Lockless,
Structural and thermodynamic properties of selective ion binding in a K+ channel.
2007,
Pubmed
Lockless,
Evolutionarily conserved pathways of energetic connectivity in protein families.
1999,
Pubmed
Long,
Crystal structure of a mammalian voltage-dependent Shaker family K+ channel.
2005,
Pubmed
Long,
Atomic structure of a voltage-dependent K+ channel in a lipid membrane-like environment.
2007,
Pubmed
Long,
Voltage sensor of Kv1.2: structural basis of electromechanical coupling.
2005,
Pubmed
Lu,
Coupling between voltage sensors and activation gate in voltage-gated K+ channels.
2002,
Pubmed
,
Xenbase
Mathur,
Ile-177 and Ser-180 in the S1 segment are critically important in Kv1.1 channel function.
1999,
Pubmed
,
Xenbase
Monks,
Helical structure and packing orientation of the S2 segment in the Shaker K+ channel.
1999,
Pubmed
,
Xenbase
Papazian,
Alteration of voltage-dependence of Shaker potassium channel by mutations in the S4 sequence.
1991,
Pubmed
,
Xenbase
Ruta,
Functional analysis of an archaebacterial voltage-dependent K+ channel.
2003,
Pubmed
Ruta,
Calibrated measurement of gating-charge arginine displacement in the KvAP voltage-dependent K+ channel.
2005,
Pubmed
Sadovsky,
Principles underlying energetic coupling along an allosteric communication trajectory of a voltage-activated K+ channel.
2007,
Pubmed
Schoppa,
The size of gating charge in wild-type and mutant Shaker potassium channels.
1992,
Pubmed
Sesti,
Hyperpolarization moves S4 sensors inward to open MVP, a methanococcal voltage-gated potassium channel.
2003,
Pubmed
Shulman,
Structural determinants of allosteric ligand activation in RXR heterodimers.
2004,
Pubmed
Süel,
Evolutionarily conserved networks of residues mediate allosteric communication in proteins.
2003,
Pubmed
Thompson,
CLUSTAL W: improving the sensitivity of progressive multiple sequence alignment through sequence weighting, position-specific gap penalties and weight matrix choice.
1994,
Pubmed
Vemana,
S4 movement in a mammalian HCN channel.
2004,
Pubmed
,
Xenbase
Webster,
Intracellular gate opening in Shaker K+ channels defined by high-affinity metal bridges.
2004,
Pubmed
Yifrach,
Energetics of pore opening in a voltage-gated K(+) channel.
2002,
Pubmed
,
Xenbase
Zhang,
Gating charges in the activation and inactivation processes of the HERG channel.
2004,
Pubmed
,
Xenbase