Click here to close
Hello! We notice that you are using Internet Explorer, which is not supported by Xenbase and may cause the site to display incorrectly.
We suggest using a current version of Chrome,
FireFox, or Safari.
???displayArticle.abstract??? Insulin-producing beta-cells are present as single cells or in small clusters distributed throughout the pancreas of the Xenopus laevis tadpole. During metamorphic climax when the exocrine pancreas dedifferentiates to progenitor cells, the beta-cells undergo two changes. Insulin mRNA is down regulated at the beginning of metamorphic climax (NF62) and reexpressed again near the end of climax. Secondly, the beta-cells aggregate to form islets. During climax the increase in insulin cluster size is not caused by cell proliferation or by acinar-to-beta-cell transdifferentiation, but rather is due to the aggregation of pre-existing beta-cells. The total number of beta-cells does not change during the 8 days of climax. Thyroid hormone (TH) induction of premetamorphic tadpoles causes an increase in islet size while prolonged treatment of tadpoles with the goitrogen methimazole inhibits this increase. Expression of a dominant negative form of the thyroid hormone receptor (TRDN) driven by the elastase promoter not only protects the exocrine pancreas of a transgenic tadpole from TH-induced dedifferentiation but also prevents aggregation of beta-cells at climax. These transgenic tadpoles do however undergo normal loss and resynthesis of insulin mRNA at the same stage as controls. In contrast transgenic tadpoles with the same TRDN transgene driven by an insulin promoter do not undergo down regulation of insulin mRNA, but do aggregate beta-cells to form islets like controls. These results demonstrate that TH controls the remodeling of beta-cells through cell-cell interaction with dedifferentiating acinar cells and a cell autonomous program that temporarily shuts off the insulin gene.
Fig. 2. Aggregation of pre existing β-cells give rise to bigger islets at the end of climax. (Aaâc) β-cell proliferation at different stages of metamorphosis. BrdU was injected intraperitoneally into staged animals every other day for 10 days and pancreases were collected on the 11th day from (a) NF55 tadpoles; (b) climax (NF59âNF66) and (c) growing froglets. BrdU (green) and insulin (red) were detected by antibodies. Cell cycle activity monitored by immunostaining with a PCNA antibody (green) and insulin (red). (d) NF55 tadpoles; (e) climax (NF59âNF66) and (f) growing froglets. (B) pElastase-GFP transgenic animal. (aâc) in situ hybridization of GFP mRNA; (dâf) immunohistochemistry for GFP (green) and insulin (red). (a, d) NF55; (b, e) NF62; (c, f) NF66. Scale bar 40 μm.
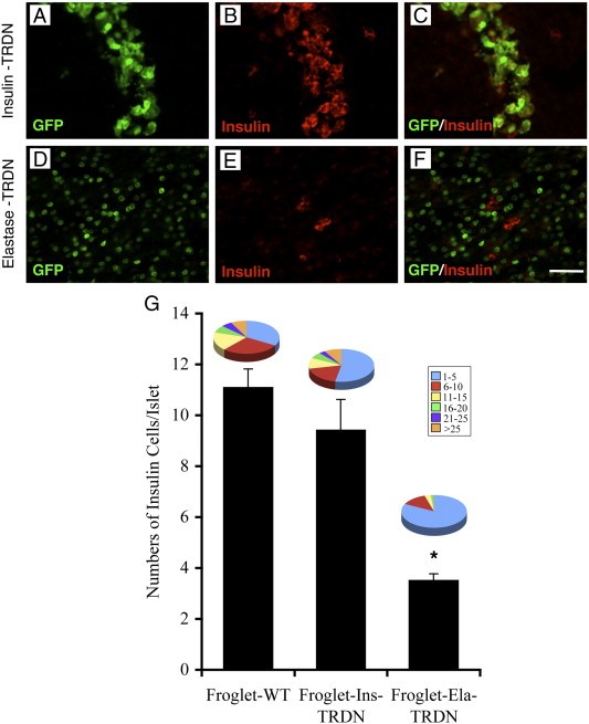
Fig. 3. Aggregation of β-cells is dependant on exocrine remodeling. Simultaneous immunohistochemistry of insulin (red) and GFP (green) of transgenic frogs at NF66. (AâC) pInsulin-TRDN-GFP; (DâF) pElastase-TRDN-GFP. The third panel of each (C, F) merge the first two panels. (G) Quantitative measurement of islet size and pie-distribution of islet cluster at NF66 of wild type (represented from Fig. 1 for comparison) and the two transgenic frogs. Scale bar 40 μm.
Fig. 4. Insulin mRNA in situ hybridization of control and transgenic pancreases at varying stages. These reactions were carried out together and developed for the same time. (A) Control premetamorphic pancreas has small islets that stain for insulin mRNA with similar intensity as (D) adult islet cells. (B) At NF62 most of the insulin mRNA is down regulated and reexpression begins at (C) the end of climax NF66. The pInsulin-TRDN transgenic pancreas does not down regulate insulin mRNA at (E) NF62 or (F) NF66, but its ability to aggregate by NF66 is not impaired. (G) pElastase-TRDN-GFP at NF66 showed similar insulin mRNA down regulation as that of wild-type but the β-cells do not aggregate. Scale bar equals 40 μm.
Fig. 5. Screening of progenitor cell markers revealed the existence of (A) ngn-3 positive cells at metamorphic climax. (a) Ngn-3 in situ at NF66; (b) insulin immunohistochemistry on the same section and (c) merger of a and b. Ngn3 cells never co localize with insulin staining cells. (B) Quantitative estimation of ngn3 positive cells at different developmental stages of control and the two different strains of transgenic animals. Scale bar equals 40 μm.
Fig. 1. Clustering of β-cells during spontaneous and T3-induced metamorphosis of X. laevis. (A) premetamorphic tadpoles (NF54); (B) froglet (NF66). A and B panels are stained with an insulin antibody (red) and DAPI (blue). (C) Average number of insulin cells per islet increases as the animal proceeds to metamorphosis. The pie-diagram above each bar represents the distribution of the different sized clusters marked with different colors as described in the insert. For example the blue color represents the fraction of total islets that consist of 1â5 β-cells. (a) The average cluster sizes at prometamorphosis and in the methimazole arrested animals is significantly higher (p < 0.05) than that of premetamorphic stages. Rearing tadpoles in methimazole (MMI) inhibits TH-induced changes including enlargement of islets. (b) The cluster size in froglets is larger than any of the tadpole islet sizes. (D) Exogenous triiodothyronine (T3) induces an increase in β-cell cluster size in premetamorphic tadpoles. Premetamorphic tadpoles were exposed to 10 nM T3 in rearing water and the insulin cluster sizes were calculated at 3 and 6-day of exposure and compared with the cluster size of control animals. There was a significant increase in cluster size on the 6th day of T3 treatment (p < 0.05). Scale bar (A and B) 20 μm.
Accordi,
Programmed cell death in the pancreas of Bufo bufo during metamorphosis.
2001, Pubmed
Accordi,
Programmed cell death in the pancreas of Bufo bufo during metamorphosis.
2001,
Pubmed
Berry,
The expression pattern of thyroid hormone response genes in the tadpole tail identifies multiple resorption programs.
1998,
Pubmed
,
Xenbase
Bollin,
Anuran pancreas development during thyroxine-induced metamorphosis of Rana catesbeiana: RNA metabolism during the regressive phase of pancreas development.
1973,
Pubmed
Bouwens,
Transdifferentiation versus stem cell hypothesis for the regeneration of islet beta-cells in the pancreas.
1998,
Pubmed
Brown,
The thyroid hormone-induced tail resorption program during Xenopus laevis metamorphosis.
1996,
Pubmed
,
Xenbase
Cai,
Expression of type II iodothyronine deiodinase marks the time that a tissue responds to thyroid hormone-induced metamorphosis in Xenopus laevis.
2004,
Pubmed
,
Xenbase
Cooper,
Methimazole pharmacology in man: studies using a newly developed radioimmunoassay for methimazole.
1984,
Pubmed
Farrar,
Morphometry of pancreatic beta cell populations during larval growth and metamorphosis of Rana catesbeiana.
1988,
Pubmed
FRYE,
METAMORPHIC CHANGES IN THE BLOOD SUGAR AND THE PANCREATIC ISLETS OF THE FROG, RANA CLAMITANS.
1964,
Pubmed
Gradwohl,
neurogenin3 is required for the development of the four endocrine cell lineages of the pancreas.
2000,
Pubmed
,
Xenbase
Gu,
Direct evidence for the pancreatic lineage: NGN3+ cells are islet progenitors and are distinct from duct progenitors.
2002,
Pubmed
Hara,
Transgenic mice with green fluorescent protein-labeled pancreatic beta -cells.
2003,
Pubmed
Horb,
Expression of amylase and other pancreatic genes in Xenopus.
2002,
Pubmed
,
Xenbase
Jung,
Activity and expression of Xenopus laevis matrix metalloproteinases: identification of a novel role for the hormone prolactin in regulating collagenolysis in both amphibians and mammals.
2004,
Pubmed
,
Xenbase
Kaung,
Changes of pancreatic beta cell population during larval development of Rana pipiens.
1983,
Pubmed
Kelly,
Development of the pancreas in Xenopus laevis.
2000,
Pubmed
,
Xenbase
Kim,
Intercellular signals regulating pancreas development and function.
2001,
Pubmed
Kruse,
An endocrine-specific element is an integral component of an exocrine-specific pancreatic enhancer.
1993,
Pubmed
Leone,
Ultrastructural analysis of some functional aspects of Xenopus laevis pancreas during development and metamorphosis.
1976,
Pubmed
,
Xenbase
Maake,
An immunohistochemical and morphometric analysis of insulin, insulin-like growth factor I, glucagon, somatostatin, and PP in the development of the gastro-entero-pancreatic system of Xenopus laevis.
1998,
Pubmed
,
Xenbase
Milano,
Morphogenesis of the pancreas of Bufo bufo during metamorphosis.
1995,
Pubmed
Miralles,
TGF-beta plays a key role in morphogenesis of the pancreatic islets of Langerhans by controlling the activity of the matrix metalloproteinase MMP-2.
1998,
Pubmed
Mukhi,
Remodeling the exocrine pancreas at metamorphosis in Xenopus laevis.
2008,
Pubmed
,
Xenbase
Patterton,
Transcriptional activation of the matrix metalloproteinase gene stromelysin-3 coincides with thyroid hormone-induced cell death during frog metamorphosis.
1995,
Pubmed
,
Xenbase
Pisharath,
Targeted ablation of beta cells in the embryonic zebrafish pancreas using E. coli nitroreductase.
2007,
Pubmed
Rot-Nikcevic,
Arrested development in Xenopus laevis tadpoles: how size constrains metamorphosis.
2004,
Pubmed
,
Xenbase
Schreiber,
Remodeling of the intestine during metamorphosis of Xenopus laevis.
2005,
Pubmed
,
Xenbase
Xu,
Beta cells can be generated from endogenous progenitors in injured adult mouse pancreas.
2008,
Pubmed