|
Figure 1. Endocytosis of Fz7 and Dsh occurs in X. laevis CE movements. Embryos were microinjected into the two dorsal blastomeres at the four-cell stage with a combination of the indicated mRNAs (500 pg GFP Dsh, 500 pg myc Fz7, 500 pg YFP Wnt11, 500 pg myc Rab5, 500 pg GFP Rab5, 1 ng xβarr2-KRK/Q, 10 ng xβarr2 MO, and 10 ng Co MO). DMZ explants were dissected at stage 11â11.5 and then subjected to fluorescence analysis. (A) Dsh localized to punctate structures that colocalize with β2 adaptin in DMZ tissues. (B and C) Fz7 and Wnt11 also overlapped with Rab5. (D and E) Functional knockdown of βarr2 by xβarr2 MO and xβarr2-KRK/Q relocalized Dsh to the cell membrane and inhibited colocalization with β2 adaptin in cytoplasm. Bars, 20 μm.
|
|
Figure 2. Ryk promotes internalization of the Wnt11-induced Fz7 and Dsh aggregates in animal cap cells. (AâD) Four-cell stage embryos were injected in the animal pole with various mRNAs in combination as indicated (500 pg GFP Dsh, 500 pg myc Rab5, 1 ng Fz7, 1 ng myc Fz7, 1 ng CFP Fz7, 1 ng YFP Fz7, 500 pg GFP Rab5, 1 ng XRyk, 1 ng myc XRyk, and 1 ng Wnt11). Animal caps were dissected at stage 9â10 and then subjected to fluorescence analysis. In the presence of Ryk, the Wnt11-induced punctate aggregates of Dsh and Fz7 (A) overlapped with Rab 5 (B and C). (D) Fz7 colocalized with Ryk in both cytoplasmic (yellow arrows) and membrane (white arrows) puncta. Bars, 20 μm. (E and F) HEK293FT cells were transfected with various constructs, either alone or in combination as indicated. Cell lysates were immunoprecipitated with anti-Flag (E) or anti-GFP (F) antibodies and the immunocomplexes were blotted with specific antibodies. (E) Ryk bound to the noncanonical Wnt11 as well as Wnt5a. (F) Ryk and Ryk-δC, which lacks the cytoplasmic domain, interacted with Dsh. Arrows indicate a size of epitope-tagged Ryk or Ryk-δC. Numbers to the right of the gel blots indicate molecular mass standards in kD.
|
|
Figure 3. Ryk is essential for CE movements. (AâH) Overexpression or depletion of XRyk caused the disruption of CE movements. Two blastomeres of four-cell stage embryos were injected at the dorsal equatorial region with 500 pg XRyk mRNA, 40 ng XRyk MO, or 40 ng Co MO. (AâC) Compared with the Co MOâinjected embryos, embryos expressing XRyk mRNA or MO at stage 33 showed dorsal flexure and a failure to straighten the anteroposterior axis. (EâG) Keller sandwich explants from Co MOâinjected embryos elongated, but the explants expressing XRyk mRNA or MO were significantly inhibited. (D and H) Rescue of XRyk knockdown by coinjection of ORF XRyk mRNA. (IâO) XRyk did not affect mesodermal cell fate specification. (IâN) Whole mount in situ hybridization with Chordin, Xbra, and MyoD as probes. (O) RT-PCR analysis using primers specific for Siamois, Xnr3, Chordin, Goosecoid, and Xbra. ODC, ornithine decarboxylase, (a loading control); âRT, minus reverse transcription control sample. (PâR) XRyk or Wnt11 depletion inhibited the Dsh puncta colocalization with Rab5 in DMZ cells. 60 ng Wnt11 MO, 40 ng XRyk MO, or 40 ng Co MO was coinjected with GFP Dsh and myc Rab5 into the two dorsal blastomeres at the four-cell stage. DMZ explants were dissected at stage 11â11.5 and then subjected to fluorescence analysis. Bars, 20 μm.
|
|
Figure 4. Ryk acts as an essential regulator of noncanonical Wnt signaling on CE movements. (A) Ryk, like Fz7, phosphorylated Dsh. Animal caps expressing myc Dsh (1 ng) alone or with the combinations of XRyk (1 ng) and Fz7 (1 ng) as indicated were subjected to Western blotting using anti-myc and antiâβ-catenin antibodies. (BâE) The normal Dsh (B) and RhoA (D) distribution was translocated by Ryk to the cell membrane in animal cap cells (C and E). XRyk (1 ng) were injected with GFP Dsh (500 pg) or GFP RhoA (500 pg) into the animal regions of embryos at the four-cell stage, either alone or in combination as indicated. (F and G) Two blastomeres of four-cell stage embryos were injected at the dorsal marginal region with the indicated mRNAs or MO (1 ng myc RhoA, 1 ng Dsh, 1 ng XRyk, and 40 ng XRyk MO). The DMZ explants were dissected at stage 10.25 and cultured until stage 12. (F) Ryk activated RhoA in DMZ tissues during gastrulation, but Ryk MO inactivated them. GTP-bound RhoA in DMZ lysates was precipitated using GST-RBD and visualized by immunoblotting with an anti-myc antibody. (G) Ryk, like Dsh, induced JNK phosphorylation in CE movements. The explant lysates were blotted with anti-phospho JNK and anti-JNK antibodies. (H) Ryk physically interacted with βarr2 in vivo. HEK293FT cells were transfected with myc XRyk, GFP xβarr2, or GFP Dsh, either alone or in combination as indicated. Cell lysates were immunoprecipitated with anti-myc antibody, and the immunocomplexes were blotted with specific antibodies. Numbers to the sides of the gel blots indicate molecular mass standards in kD. (IâM) Four-cell stage embryos were injected in the animal pole with various mRNA in combination as indicated (500 pg GFP xβarr2, 1 ng Xdsh MA, 1 ng, myc XRyk, 1 ng Wnt11, 1 ng Fz7, 500 pg GFP Dsh, 10 ng xβarr2 MO, 10 ng Co MO, and 500 pg myc Rab5). Animal caps were dissected at stage 9â10 and then subjected to fluorescence analysis. (I) Normal distribution of βarr2 in animal cap cells. (J and K) Ryk-induced membrane distribution of βarr2 was relocalized by Xdsh-MA to the intracellular cluster. (L and M) βarr2 knockdown inhibited the noncanonical Wnt11/Fz7-mediated Dsh endocytosis in the presence of Ryk. Bars, 20 μm.
|
|
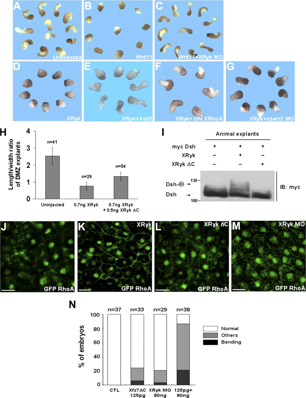
Figure 5. Ryk is required for Dsh to regulate the activation of noncanonical Wnt signaling. (AâG) Rescue assays between Ryk and noncanonical Wnt components. Two blastomeres of four-cell stage embryos were injected at the dorsal marginal region with the indicated reagents. Quantitative results of DMZ elongation assay are explained in Table S1 (available at http://www.jcb.org/cgi/content/full/jcb.200710188/DC1). (H) Quantitative assays of rescue between Ryk and Ryk δC in DMZ elongation assay. n, total number of explants. Error bars indicate the mean ± SD. (I) Ryk δC, unlike Ryk, did not phosphorylate Dsh. Animal caps expressing myc Dsh (1 ng) alone or with the combinations of XRyk (1 ng) and XRyk δC (1 ng), as indicated, were subjected to Western blotting using anti-myc. Numbers to the left of the gel blot indicate molecular mass standards in kD. (JâM) The normal RhoA distribution was not translocated by Ryk δC and Ryk MO to the cell membrane in animal cap cells. XRyk (1 ng), XRyk MO (80 ng), or XRyk δC (1 ng) were injected with GFP RhoA (500 pg) into the animal regions of embryos at the four-cell stage, either alone or in combination as indicated. Bar, 20 μm. (N) Ryk and Fz7 have a cooperative effect in CE movements. Others indicate a truncated and mild kinked axis. n, total number of embryos.
|