Click here to close
Hello! We notice that you are using Internet Explorer, which is not supported by Xenbase and may cause the site to display incorrectly.
We suggest using a current version of Chrome,
FireFox, or Safari.
RASSF7 is a member of a new family of RAS association domain-containing proteins and is required for completing mitosis.
Sherwood V
,
Manbodh R
,
Sheppard C
,
Chalmers AD
.
???displayArticle.abstract???
Mitosis is a fundamental feature of all cellular organisms. It must be tightly regulated to allow normal tissue growth and to prevent cancer formation. Here, we identify a new protein that is required for mitosis. We show that the Ras association (RA) domain-containing protein, RASSF7, is part of an evolutionarily conserved group of four proteins. These are RASSF7, RASSF8, and two new RASSF proteins P-CIP1/RASSF9 and RASSF10. We call this group the N-terminal RASSF family. We analyzed the function of Xenopus RASSF7. RASSF7 was found to be expressed in several embryonic tissues including the skin, eyes, and neural tube. Knocking down its function led to cells failing to form a mitotic spindle and arresting in mitosis. This caused nuclear breakdown, apoptosis, and a striking loss of tissue architecture in the neural tube. Consistent with a role in spindle formation, RASSF7 protein was found to localize to the centrosome. This localization occurred in a microtubule-dependent manner, demonstrating that there is a mutually dependant relationship between RASSF7 localization and spindle formation. Thus RASSF7, the first member of the N-terminal RASSF family to be functionally analyzed, is a centrosome-associated protein required to form a spindle and complete mitosis in the neural tube.
Figure 1. RASSF7 belongs to a novel family of proteins that co-localize with Ras genes in the human genome. (A) Schematic representations of the classical and N-terminal (NT) RASSF families: Classical human family RASSF1-6 and classical Drosophila RASSF (dmRASSF), NT family RASSF7â10 and Drosophila RASSF7/8-like (dmRASSF7/8). See materials and methods for accession numbers. C1, protein kinase C conserved region 1 (grey); SARAH, Sav/RASSF/Hippo (spotted); zinc finger (checked); coiled-coil (black); and RA, Ras-association domain (striped). The NT RASSF represent a distinct family of proteins from the classical RASSFs. (B) Graphical representation of human chromosomes 11 and 12 (modified from Ensembl), showing that the NT RASSF genes map near various Ras isoforms. The exception is P-CIP1/RASSF9, where we can not find a Ras gene nearby.
Figure 2. RASSF7 expression in developing Xenopus embryos. (A) RT-PCR analysis of early Xenopus development for RASSF7 and as a control, the ornithine decarboxylase (ODC) gene. Thirty cycles were used in the PCR. RASSF7 exhibits both maternal and zygotic expression. (B) Tissue-specific expression patterns of RASSF7 analyzed by in situ hybridization at stages 16, 20, and 30. A wholemount and transverse section is shown for each stage. ep, epidermis; np, neural plate; ey, eye; br, brain; nt, neural tube; pn, pronepheros; lm, lateral plate mesoderm; ba, branchial arches; ov, otic vesicle; and tg, trigeminal ganglion. There is prominent expression of RASSF7 in many embryonic tissues.
Figure 3. Knockdown of RASSF7 expression causes developmental defects. (A) Immunoblot of HA-tagged RASSF7 (56 kDa) from uninjected and MO injected embryos at stage 16. Injected embryos were injected with 20 ng of MO and 2 ng of HA-RASSF7 RNA into both cells at the two-cell stage. α-tubulin is shown as a loading control (50 kDa). MO1 is able to eliminate tagged RASSF7 in the embryos. (B) Lateral and dorsal views of Xenopus embryos injected with morpholinos (MOs), two RASSF7 MOs (MO1 and MO2), and a control MO (Con MO). RASSF7 knockdown embryos display a short and bent body axis, with reduced eye pigmentation and developmental delay. (C) Percentages of affected embryos for each MO at stage 39, calculated from four independent experiments (Con MO, n = 375; MO1, n = 359; MO2, n = 345). (D) Phenotypic rescue was achieved for MO2 by injection of RASSF7 RNA. (E) Quantification of the rescue experiment (percentages calculated from three independent experiments; RNA, n = 157; MO2, n = 171; RNA plus MO2, n = 166).
Figure 4. RASSF7 knockdown causes pronounced neural tube defects. (A) Schematic representation of a stage 39 Xenopus tadpole indicating the anterior/posterior level that sections were taken. Diagram adapted from a Xenbase image, based on previous work (Nieuwkoop and Faber, 1967). The sections cut through the otic vesicle (OV). (B) Stage 39 embryos injected with either Con MO or MO1 were sectioned and stained with hematoxylin and eosin. The ventricular cavity (â´) is reduced in MO1 injected embryos compared with control sections and is termed âmoderately affectedâ or is completely lost and is therefore termed âseverely affected.â In MO1-injected embryos, cells spread from the pial regions of the brain into areas normally occupied by connective tissue (arrows). (C) Developing braintissue was stained with polarity markers: anti-laminin (green), phalloidin (red), and counterstained with DAPI (blue). Images were from an AP position similar to that in A and focus on the neural tube, just above the notochord (NC). Tissue polarity is disrupted in both the moderately and severely affected tissues. All bars, 10 μm.
Figure 5. RASSF7 knockdown results in nuclear fragmentation and cell death in the developing neural tube. (A) Sytox Green staining of neural cells in MO injected embryos. Nuclear fragments of varying sizes (arrows) are observed in RASSF7 knockdown tissues, which are not present in the control tissues. (B) Nuclear fragments are not observed in the notochord, somites, and developing gut (endoderm) of RASSF7 knockdown embryos, as indicated by sytox green staining. These are tissues where RASSF7 expression was not observed. Affected neural tissue spreading toward the notochord is highlighted by an arrow in the MO1 notochord image. (C) Sections of neural tissue were TUNEL stained (red) or anti-active caspase 3 (green), and DAPI counterstained (blue). Arrows indicate fragmented nuclei that are not apoptosis-positive. (D) Graphs indicate percentage of cell death. *** p< 0.001, n = 9 from three experiments for both MOs (TUNEL); and n = 3 from three independent experiments for both MOs (active caspase 3). More than 7000 cells were counted for each individual specimen. Error bars, SD. All bars, 10 μm.
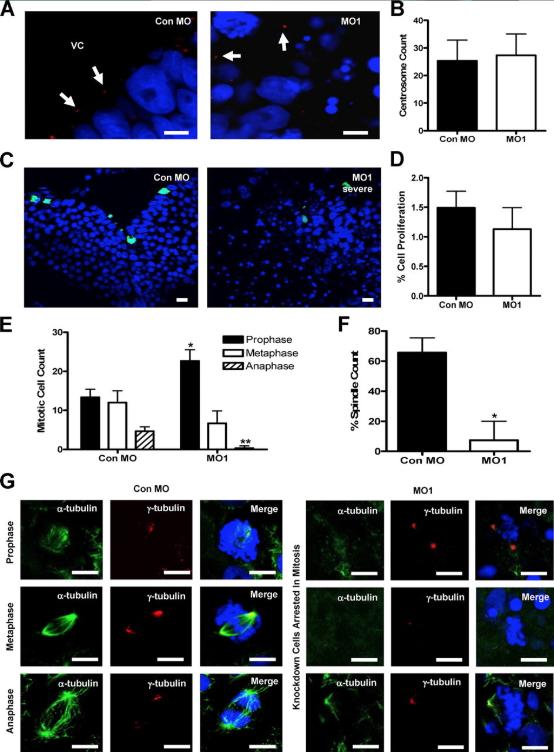
Figure 6. RASSF7 is required for spindle formation and completion of mitosis in the neural tube. (A) Centrosome number is not affected by RASSF7 knockdown. γ-tubulin staining (red) was used to examine the centrosomes (highlighted by arrows) of the neural tube of Con MOâ and MO1-injected embryos and were counterstained with DAPI (blue). VC, ventricular cavity. (B) Centrosome number in the neural tube is unaffected by RASSF7 knockdown. No significant difference was found between Con MO and MO1; n = 6 specimens for each MO from three independent experiments. (C) Cellular proliferation was examined in the neural tube of MO-injected embryos by staining with anti-phospho-S10 histone H3 (green) and DAPI (blue). (D) The number of phospho-histone H3 proliferating cells as a percentage of the total number of cells counted (DAPI stain). Proliferation is similar between the two MO tissues and is not significantly different. n = 9 from three injection experiments for both MOs, >7000 cells were counted for each individual specimen. (E) Counts of dividing cells in the following phases: prophase (also includes prometaphase), * p< 0.05; metaphase, no significant difference; and anaphase (also includes telophase), ** p< 0.01. Mitotic phases were distinguished by DAPI staining using the following criteria: prophase/prometaphase, condensed DNA; metaphase, genetic material aligned on the metaphase plate; and anaphase/telophase, chromosome separation. Counts were from three experiments (Con MO, n = 90; MO1, n = 90). All error bars, SD. Knockdown cells arrest in early mitosis. (F) The total number of spindles counted as a percentage of the total number of dividing cells. * p< 0.05, n = 6 specimens for each MO, from three experiments. The number of mitotic spindles was greatly reduced in the dividing RASSF7 knockdown cells. (G) α-tubulin staining (green) was used to visualize spindles in mitotic cells of the neural tube, whereas γ-tubulin staining was used to mark the centrosomes (red). Sections were counterstained with DAPI (blue). Mitotic spindles were missing, or occasionally abnormal, in the dividing RASSF7 knockdown cells. All bars, 10 μm. RASSF7 knockdown cells fail to progress through mitosis because of a deficiency in spindle formation.
Figure 7. RASSF7 localizes to the centrosomes. (A) Embryos were injected with GFP-RASSF7 at the two-cell stage, cultured until stage 10, fixed, sectioned, and stained as described in materials and methods. GFP-RASSF7 (green) colocalized with γ-tubulin (red) during interphase and prophase (arrow head and arrow, respectively) and during metaphase and anaphase (arrows). Sections were counterstained with DAPI (blue). The localization has been repeated in more than three independent experiments. (B) RASSF7-HA (red) and GFP-RASSF7 (green) exhibit the same localization in stage 10 embryos. Interphase cells shown. (C) Later stage embryos (stage 20) also have centrosome localized GFP-RASSF7 (green), as indicated by γ-tubulin (red). Image shows the neural tube of a stage 20 embryo. VC, ventricular cavity. All bars, 10 μm. RASSF7 colocalizes with γ-tubulin throughout the cell cycle.
Figure 8. The centrosome localization of RASSF7 requires microtubules. (A) Microtubules are lost in cells treated with 20 μg/ml of nocodazole for 2 h. Microtubules of the animal cap from stage 10 embryos were stained using α-tubulin (red), and the cell nuclei were visualized using DAPI (blue). (B) Nocodazole treatment resulted in a loss of GFP-RASSF7 (green) localization at the centrosome. γ-tubulin was used to stain the centrosomes (red) and nuclei counterstained with DAPI (blue). All bars, 10 μm.
Agathanggelou,
Role of the Ras-association domain family 1 tumor suppressor gene in human cancers.
2005, Pubmed
Agathanggelou,
Role of the Ras-association domain family 1 tumor suppressor gene in human cancers.
2005,
Pubmed
Allen,
RASSF6 is a novel member of the RASSF family of tumor suppressors.
2007,
Pubmed
Andersen,
Proteomic characterization of the human centrosome by protein correlation profiling.
2003,
Pubmed
Aström,
The early development of the neopallial wall and area choroidea in fetal rats. A light and electron microscopic study.
1991,
Pubmed
Avruch,
Nore1 and RASSF1 regulation of cell proliferation and of the MST1/2 kinases.
2006,
Pubmed
Balmain,
Cancer genetics: from Boveri and Mendel to microarrays.
2001,
Pubmed
Barr,
Polo-like kinases and the orchestration of cell division.
2004,
Pubmed
Basto,
The centrosome opens the way to mitosis.
2007,
Pubmed
Basto,
Flies without centrioles.
2006,
Pubmed
Bunz,
Requirement for p53 and p21 to sustain G2 arrest after DNA damage.
1998,
Pubmed
Carmena,
The cellular geography of aurora kinases.
2003,
Pubmed
,
Xenbase
Cassimeris,
TOGp, the human homolog of XMAP215/Dis1, is required for centrosome integrity, spindle pole organization, and bipolar spindle assembly.
2004,
Pubmed
Chalmers,
Grainyhead-like 3, a transcription factor identified in a microarray screen, promotes the specification of the superficial layer of the embryonic epidermis.
2006,
Pubmed
,
Xenbase
Chalmers,
Intrinsic differences between the superficial and deep layers of the Xenopus ectoderm control primary neuronal differentiation.
2002,
Pubmed
,
Xenbase
Chalmers,
Oriented cell divisions asymmetrically segregate aPKC and generate cell fate diversity in the early Xenopus embryo.
2003,
Pubmed
,
Xenbase
Chen,
P-CIP1, a novel protein that interacts with the cytosolic domain of peptidylglycine alpha-amidating monooxygenase, is associated with endosomes.
1998,
Pubmed
Cogswell,
Dominant-negative polo-like kinase 1 induces mitotic catastrophe independent of cdc25C function.
2000,
Pubmed
,
Xenbase
Cullen,
Msps protein is localized to acentrosomal poles to ensure bipolarity of Drosophila meiotic spindles.
2001,
Pubmed
Debeer,
The fibulin-1 gene (FBLN1) is disrupted in a t(12;22) associated with a complex type of synpolydactyly.
2002,
Pubmed
Eckfeld,
RASSF4/AD037 is a potential ras effector/tumor suppressor of the RASSF family.
2004,
Pubmed
Eskelinen,
Inhibition of autophagy in mitotic animal cells.
2002,
Pubmed
Falvella,
Identification of RASSF8 as a candidate lung tumor suppressor gene.
2006,
Pubmed
Falvella,
Common polymorphisms in D12S1034 flanking genes RASSF8 and BHLHB3 are not associated with lung adenocarcinoma risk.
2007,
Pubmed
Fish,
Aspm specifically maintains symmetric proliferative divisions of neuroepithelial cells.
2006,
Pubmed
Gergely,
The TACC domain identifies a family of centrosomal proteins that can interact with microtubules.
2000,
Pubmed
Gomez-Ferreria,
Human Cep192 is required for mitotic centrosome and spindle assembly.
2007,
Pubmed
Goshima,
Genes required for mitotic spindle assembly in Drosophila S2 cells.
2007,
Pubmed
Götz,
The cell biology of neurogenesis.
2005,
Pubmed
Hanahan,
The hallmarks of cancer.
2000,
Pubmed
Harland,
In situ hybridization: an improved whole-mount method for Xenopus embryos.
1991,
Pubmed
,
Xenbase
Hayward,
Nek2 kinase in chromosome instability and cancer.
2006,
Pubmed
Hensey,
Programmed cell death during Xenopus development: a spatio-temporal analysis.
1998,
Pubmed
,
Xenbase
Hinchcliffe,
Requirement of a centrosomal activity for cell cycle progression through G1 into S phase.
2001,
Pubmed
Hubbard,
Ensembl 2007.
2007,
Pubmed
Jackman,
Active cyclin B1-Cdk1 first appears on centrosomes in prophase.
2003,
Pubmed
Khodjakov,
Centrosomes enhance the fidelity of cytokinesis in vertebrates and are required for cell cycle progression.
2001,
Pubmed
Khokhlatchev,
Identification of a novel Ras-regulated proapoptotic pathway.
2002,
Pubmed
Kimura,
Accumulation of GTP-bound RhoA during cytokinesis and a critical role of ECT2 in this accumulation.
2000,
Pubmed
Letunic,
SMART 4.0: towards genomic data integration.
2004,
Pubmed
Liu,
Polo-like kinase (Plk)1 depletion induces apoptosis in cancer cells.
2003,
Pubmed
Lowe,
Gene expression patterns in pancreatic tumors, cells and tissues.
2007,
Pubmed
Malumbres,
Cell cycle kinases in cancer.
2007,
Pubmed
Moritz,
Microtubule nucleation by gamma-tubulin-containing rings in the centrosome.
1995,
Pubmed
Nabha,
Combretastatin-A4 prodrug induces mitotic catastrophe in chronic lymphocytic leukemia cell line independent of caspase activation and poly(ADP-ribose) polymerase cleavage.
2002,
Pubmed
Plyte,
PLK1 inhibitors: setting the mitotic death trap.
2007,
Pubmed
Polesello,
The Drosophila RASSF homolog antagonizes the hippo pathway.
2006,
Pubmed
Ponting,
A novel family of Ras-binding domains.
1996,
Pubmed
Quintyne,
Dynactin is required for microtubule anchoring at centrosomes.
1999,
Pubmed
Regad,
The neural progenitor-specifying activity of FoxG1 is antagonistically regulated by CKI and FGF.
2007,
Pubmed
,
Xenbase
Roninson,
If not apoptosis, then what? Treatment-induced senescence and mitotic catastrophe in tumor cells.
2001,
Pubmed
Saka,
Spatial and temporal patterns of cell division during early Xenopus embryogenesis.
2001,
Pubmed
,
Xenbase
Scheel,
A novel interaction motif, SARAH, connects three classes of tumor suppressor.
2003,
Pubmed
Toya,
Gamma-tubulin complex-mediated anchoring of spindle microtubules to spindle-pole bodies requires Msd1 in fission yeast.
2007,
Pubmed
Tseng,
Apoptosis is required during early stages of tail regeneration in Xenopus laevis.
2007,
Pubmed
,
Xenbase
van der Weyden,
The Ras-association domain family (RASSF) members and their role in human tumourigenesis.
2007,
Pubmed
Vos,
RASSF2 is a novel K-Ras-specific effector and potential tumor suppressor.
2003,
Pubmed
Weitzel,
The HRAS1 gene cluster: two upstream regions recognizing transcripts and a third encoding a gene with a leucine zipper domain.
1992,
Pubmed
Young,
Cytoplasmic dynein-mediated assembly of pericentrin and gamma tubulin onto centrosomes.
2000,
Pubmed
,
Xenbase
Zheng,
Nucleation of microtubule assembly by a gamma-tubulin-containing ring complex.
1995,
Pubmed
,
Xenbase