|
Fig. 1.
Two types of subcellular localization of Wise in HEK293 cells. Fluorescent staining of cells transfected with wild type Wise (wt-Wise, A) or the Flag-tagged version of Wise (B–D), Dkk1 (E) or N'Wise-Dkk1 (F, G), all of which are shown in the red channel. In panel A, wild-type Wise is detected by anti-Wise polyclonal antibody. In panels B–G, the relevant proteins are detected by anti-Flag antibody. In panels C, D and G, the green channel shows the ER (C, G) or the Golgi apparatus (D). Panels C and G are a higher magnification of panels B and F, respectively. Wise is seen in most cells in a spotted manner (A, B), which coincides with the Golgi apparatus (D, yellow, asterisk). However, in a subpopulation of cells, Wise also shows a more widespread reticular localization (A–D, arrows), which coincides with the ER structure (C). While Dkk1 shows a spotted localization (E), N'Wise-Dkk1, a chimeric construct of N-terminal Wise and Dkk1 fusion, shows a more widespread expression (F, arrow) which coincides with the ER (G, arrow). (H) Statistics of cells expressing Wise, Dkk1 or N'Wise-Dkk1 in the ER. About 300 cells were counted in three independent samples. Error bars show the standard deviation. Scale bars, 20 μm.
|
|
Fig. 2.
SecWise and WiseKDEL constructs. (A and B) Western blots of cell extract (A) and conditioned medium (B) of cells transfected with a control vector, Wise, SecWise and WiseKDEL. As a control of transfection efficiency, GFP plasmid was also transfected in each sample. The samples were run on 15% polyacrylamide gel. Note that the bands seen in the control cell extract are non-specific (see Supplementary Fig. 1). After detection of Wise with a polyclonal Wise antibody, the membrane was stripped and re-probed for GFP and β-tubulin (β-tub). Wise and SecWise transfected cells express Wise intracellularly at a similar level; however, the secretion efficiency is slightly higher in the latter. Cells transfected with WiseKDEL do not secrete a detectable level of Wise in the medium, although expressing Wise intracellularly at a high level. WiseKDEL protein shows a greater mobility than other Wise proteins, probably because of differences in post-translational modifications such as glycosylation. (C–E) Fluorescent staining of cells transfected with SecWise (C, D) or WiseKDEL (E). Wise proteins are shown in the red channel. Cells were co-stained with either Golgi (C) or ER (D, E) markers (green channel) as Fig. 1. SecWise is seen only in the Golgi apparatus (C) and is excluded from the ER (D). WiseKDEL is seen only in the ER (E). Scale bar, 20 μm.
|
|
Fig. 3.
In vitro functional assays for secreted and ER-retained Wise in HEK293 cells. (A) HEK293 cells were transfected with TOPflash reporters alone or with various Wise constructs (1â4) as indicated in the figure, together with an empty vector (Control), Wnt3a or Wnt1. Without Wnt3a or Wnt1, none of the Wise constructs shows activation of the reporter. In co-transfection with Wnt3a, Wise and SecWise show an enhancing effect (2 and 3 in Wnt3a). WiseKDEL inhibits the Wnt3a-dependent reporter activation (4 in Wnt3a). Upon Wnt1-induced activation, all of Wise, SecWise and WiseKDEL show inhibition (2, 3 and 4 in Wnt1). (B, C) TOPflash reporters were activated by transfection of Wnt3a, LRP6 or β-catenin, or by a treatment of cells with a GSK3β inhibitor, SB216763 (SB). Cells were also transfected with either control plasmid pCS2 (1 in panels B, C), WiseKDEL (2 in panel B) or Dkk3KDEL (2 in panel C). WiseKDEL strongly represses the reporter activity of Wnt3a and LRP6, while weakly attenuates that of SB216763 or β-catenin. Dkk3KDEL weakly attenuates the reporter activity in all cases. Relative luciferase activity unit (RLU) was obtained by normalizing the reading of TOPflash luciferase activity by that of Renilla luciferase. In panel A, the control value of RLU was adjusted to 1 and all other values were normalized accordingly. In panels B and C, the control RLU of each set is adjusted to 100%, and the effect of KDEL constructs is shown as a relative percentage to it. All experiments were carried out in triplicates and error bars show the standard deviation. (D) Effect of over-expression of ER-retained protein on the TOPflash reporter assay. HEK293 cells were transfected with reporters alone (Control) or with Wnt3a, together with empty vector (pCS2), Dkk3 and Dkk3KDEL. While Dkk3 does not affect the Wnt3a-induced reporter activity, Dkk3KDEL attenuates it by â¼ 20%.
|
|
Fig. 4.
Function of SecWise and WiseKDEL in Xenopus embryos. (A) RT-PCR analysis of Xenopus animal cap explants at stage 25 after RNA injection of noggin and Wise constructs. Wise and SecWise induce en2, indicative of activation of the Wnt pathway. SecWise induces en2 more strongly than Wise and it also weakly induces a more posterior marker, Krox20. WiseKDEL does not induce en2 or Krox20. (B) Whole mount Xenopus embryos at stages 15â16, in situ stained with a cement gland marker XCG, front view, after injection of indicated RNA into the animal dorsal blastomere. Wise causes expansion of the cement gland as reported previously ( Itasaki et al., 2003). SecWise inhibits the endogenous XCG expression. Similar to wild-type Wise, WiseKDEL either expands endogenous cement gland or induces ectopic cement glands. (C) Head induction assay in Xenopus embryos. Truncated BMP receptor IA (tBR) induces a secondary axis without head structures (arrowheads in âtBR + LacZâ). Co-injection of tBR and wild-type Wise induces head structures such as eyes and the cement gland on the secondary axis (arrows in âtBR + Wiseâ). SecWise does not induce head structures (arrowheads in âtBR + SecWiseâ), while WiseKDEL does (arrows in âtBR + WiseKDELâ). Some embryos injected with LacZ or tBR + WiseKDEL were processed for in situ hybridization for a cement gland marker XCG. Embryos injected with tBR plus WiseKDEL show induction of the cement gland on the secondary axis (arrow in the right-bottom picture). The statistic analysis of this experiment is shown in Table 1.
|
|
Fig. 5.
Rescue of Wise morpholino phenotypes by SecWise and WiseKDEL in Xenopus embryos, and the effect of these constructs on the induction of organizer genes by Wnt8 and β-catenin. (A) Rescue of Wise morpholino antisense oligonucleotides (MO) phenotypes by SecWise and WiseKDEL RNA. Embryos were injected with MO either alone or with relevant RNA as indicated on the left column. Only the left side of the embryo (right hand side of the front view picture) was injected. Emx2 staining (purple) reveals olfactory placodes (indicated by arrows in the control MO injected embryo). Wise MO injection causes a loss of the eye and the olfactory placode on the injected side. SecWise tends to rescue olfactory placode formation (shown in the front view) but does not fully rescue eye formation. WiseKDEL rescues both eye and olfactory placode phenotypes. The statistic analysis of this experiment including a rescue by Wise RNA is shown in panels B and C. Total numbers of embryos analyzed are; control MO, 48; Wise MO, 118; WiseMO + Wise RNA, 122; Wise MO + SecWise RNA, 88; Wise MO + WiseKDEL RNA, 153. (D, E) RT-PCR analyses of Xenopus animal cap explants at stage 10 after RNA injection of Wnt8 (D) or β-catenin (E) with Wise variants (200 pg or 800 pg) as indicated. Induction of siamois and Xnr3 by Wnt8 is blocked by all of Wise constructs, with the strongest effect by SecWise. β-catenin-induced expressions of siamois and Xnr3 are not significantly affected.
|
|
Fig. 6.
WiseKDEL attenuates presentation of LRP6 on the cell surface. Fluorescent staining of mycLRP6YFP-293 cells, transfected with control plasmid (A), WiseKDEL (B, D) or Wise (C). The green channel shows total LRP6 detected by YFP biofluorescence; red identifies LRP6 on the cell surface (detected by live staining with anti-myc antibody); and blue shows nuclear staining (A) or Wise protein (B–D). The left column shows the merge of all three channels. Figures in each row are of the same field. Panels A to C are all in the same magnification. In panel A, a cell not expressing mycLRP6YFP is indicated by an arrow, showing background levels in green and red channels. Generally, variation in the intensity of cell-surface LRP6 staining reflects that of total LRP6. In panel B, cells expressing WiseKDEL (blue) show less LRP6 on the cell surface (red), compared to WiseKDEL-negative cells, despite the strong expression of total LRP6 (green). In panel C, cells expressing Wise in the ER (asterisk) show a reduced amount of LRP6 on the cell surface (red) relative to the total LRP6 (green). Cell surface LRP6 is not significantly affected in the cells expressing Wise only in the Golgi apparatus (arrows). Panel D shows a higher magnification of a different field from panel B. WiseKDEL-expressing cells (blue) show a marked reduction of LRP6 on the cell surface (red). The merged image shows the co-localization of LRP6 and WiseKDEL in the ER (cyan). Scale bars, 20 μm.
|
|
Fig. 7.
Reduction of cell surface LRP6 by Wise requires direct interaction of Wise and LRP6. Fluorescent staining of HEK293 cells transiently transfected with full length mycLRP6YFP (A, B), mycΔE1-2YFP (C, D) or mycΔE3-4YFP (E, F), without WiseKDEL (A, C, E) or with WiseKDEL (B, D, F). Color channels are as indicated in the figure. Both mycΔE1-2YFP (C) and mycΔE3-4YFP (E) proteins are readily presented on the cell surface in the same way as full length mycLRP6YFP (A). In panels B and F, cells expressing WiseKDEL (blue) show reduced mycLRP6YFP and mycΔE3-4YFP, respectively, on the cell surface (red). Only the cell not transfected with WiseKDEL (arrow, negative in the blue channel) shows a clear presentation of mycLRP6YFP or mycΔE3-4YFP on the cell surface. Panel D shows that the expression of WiseKDEL does not affect the presentation of mycΔE1-2YFP on the cell surface. Scale bar, 20 μm.
|
|
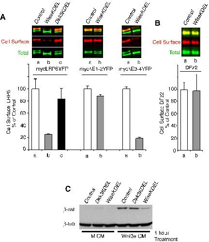
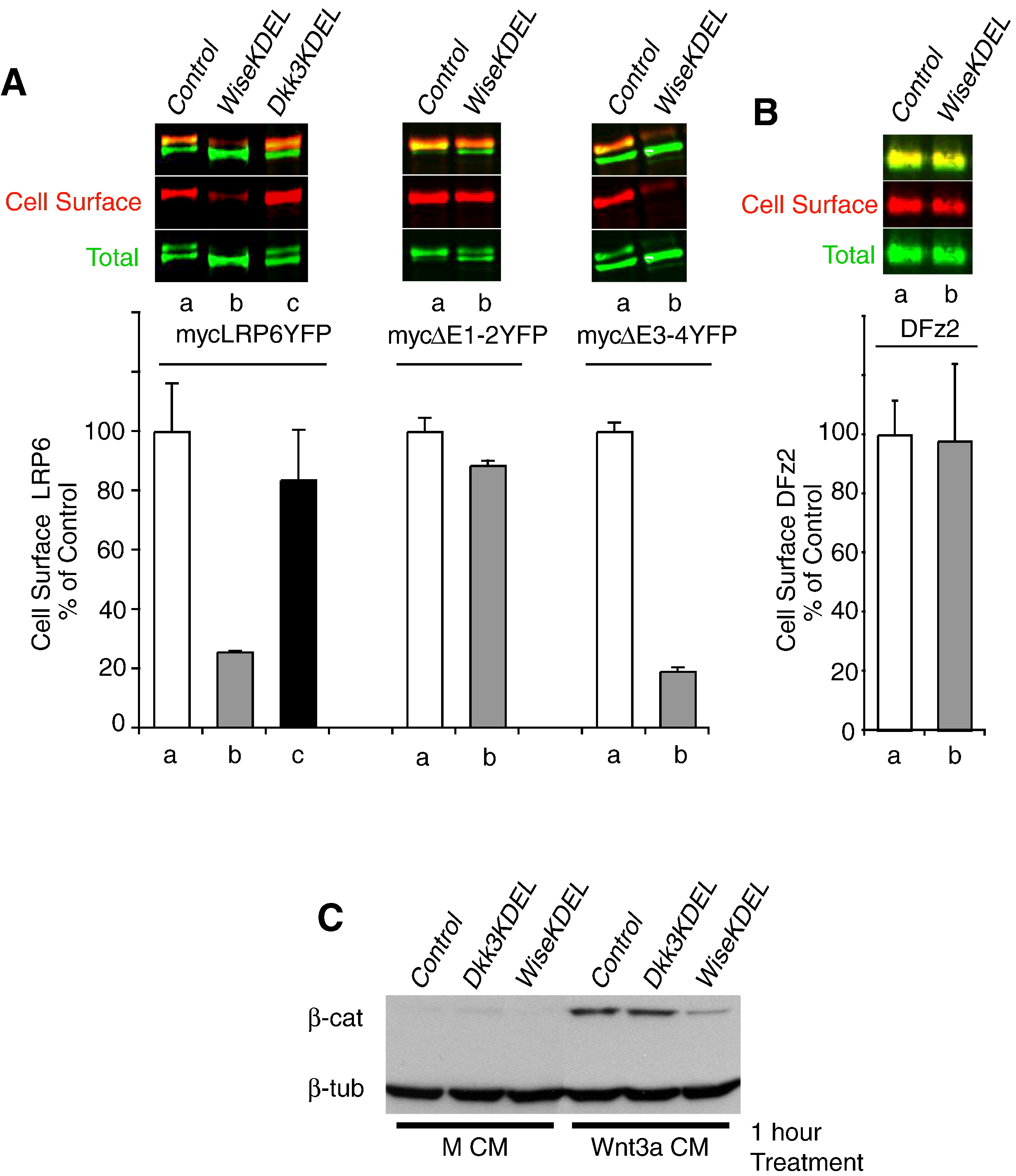
Fig. 8.
WiseKDEL decreases the amount of LRP6 on the cell surface and reduces cellular susceptibility to the Wnt signal. (A) Quantification of mycLRP6YFP and its deletion mutants (mycÎE1-2YFP, mycÎE3-4YFP) on the cell surface following transfection of control vector (a), WiseKDEL (b) or Dkkk3KDEL (c) in HEK293 cells. Cell surface proteins were labeled by biotinylation, followed by immunoprecipitation of LRP6 and double color Western blotting. Green channel shows total (detected by anti-myc antibody) and red shows cell surface-presented (detected by streptavidin) mycLRP6YFP protein. The top row is the merge of the two channels. The chart below shows a quantification of biotinylated (cell surface presented) mycLRP6YFP, normalized by the total amount of mycLRP6YFP in each individual sample, and expressed as a percentage relative to the control sample. WiseKDEL significantly decreases mycLRP6YFP on the cell surface, in comparison to the control plasmid or Dkk3KDEL transfection. WiseKDEL also affects the cell surface presentation of mycÎE3-4YFP but not greatly that of mycÎE1-2YFP. (B) WiseKDEL does not affect the cell surface presentation of Drosophila Frizzled2 (DFz2). Quantification was performed in the same way as panel A. (C) β-catenin stabilization assay after transfection of a control plasmid, Dkk3KDEL or WiseKDEL, followed by 1-h treatment of cells with mock (M) or Wnt3a conditioned medium (CM). Cells transfected with WiseKDEL show a clear decrease of β-catenin in response to Wnt3a, in comparison to control or Dkk3KDEL transfected cells.
|