|
Fig. 1. Expression of nAChR, NMDAR, AMPAR, GABAAR, and GlyR transcripts
and protein in skeletal muscle during normal development and after alterations
in neuronal activity. (A) RT-PCR was used for detection of subunit
transcripts of five neurotransmitter receptors in muscle, notochord, and neural
tube at three stages of development. Tissue-specific RNA was analyzed
from embryos at 1 day (stage 22, Top) and 1.3 days (stage 28, Middle) and from
larvae at 3 days (stage 40, Bottom). Primers were designed from predicted
Xenopus sequences for nAChR1, NR1, GluR1, GABAAR2, and GlyR1 subunits
and for neuronal markers NeuroD and neurogenin-related protein 1
(NGNR-1). (B and C) Multiple classes of transmitter receptors are expressed in
embryonic skeletal muscle in vivo. Whole mounts from 1.3-day (stage 28)
embryos and 3-day (stage 40) larvae were labeled for myosin and nuclei (B)
and for nAChR, NMDAR, AMPAR, GABAAR, and GlyR (C), with probes noted
above each column. Images of chevrons of mononucleate muscle cells are
representative Z series projections obtained from confocal stacks of 20 optical
sections of 62,500 m2 area. (C Insets) Percentage of labeled volume. Values
are mean SEM, n 5 embryos for each probe. *, P 0.001 when compared
with stage 40 for each probe. (D) Alterations of neuronal Ca2 spike activity
change in vivo expression of transmitter receptors in larval skeletal muscle.
Whole mounts from activity-manipulated 3-day (stage 40) larvae were labeled
for transmitter receptors as in C. Manipulation of activity was achieved by
implanting beads impregnated with 30Mtetrodotoxin, 200nMcalcicludine,
10 M GVIA -conotoxin, and 10 M flunarizine (Upper, Ca2 spike activity
suppression) or with 1 mM veratridine (Lower, Ca2 spike activity enhancement).
Specimens were stained and labeling was quantified (Insets) as in C.
Values are mean SEM for n 5 embryos for each probe. *, P 0.001 when
compared with stage 40 control for each probe.
|
|
Fig. 2. Activity-dependent neurotransmitter expression in presynaptic terminals in the axial musculature. Whole mounts from control and activity-manipulated 3-day (stage 40) larvae were immunolabeled for a presynaptic marker, SV2 (in blue), and for transmitter phenotype (in red): VAChT (cholinergic), glutamate (glutamatergic), GABA (GABAergic), and glycine (glycinergic). (Left) Low magnification images are representative Z series projections obtained from confocal stacks of 50 optical sections of 44,100 μm2 area of muscle and spinal cord. (Center and Right) High magnification images are representative Z series projections of five optical sections of muscle from the top of the same stacks. n = 5 embryos for each transmitter phenotype. (Insets) Numbers of synaptic puncta labeled for SV2 and for transmitter per 33,443 μm2 area of muscle. Values are mean ± SEM for n = 5 single optical sections per probe from five embryos. â, P < 0.05 compared with control.
|
|
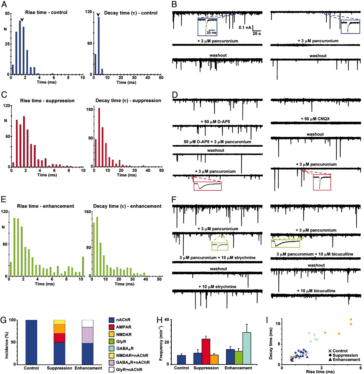
Fig. 3. Matching of neurotransmitters and receptors at neuromuscular junctions in vivo. Whole-cell recordings from muscle cells of the axial musculature of 3-day (stage 40) control (A and B), Ca2+ spike-suppressed (C and D), and Ca2+ spike-enhanced (E and F) larvae were performed in the presence of 2 mM Ca2+, Mg2+-free saline, and 3 μM TTX; V h = â80 mV. (A, C, and E) Rise and decay time distributions for mpscs, including only mpscs with decay times fit by single exponentials. N, number of mpscs (â¥6 embryos for each group). Arrowheads in A indicate mean values. (B, D, and F) Examples of pharmacological blockade of mpscs from two muscle cells in each group of embryos. Single mpscs are shown on an expanded time base to illustrate their kinetics. (G) Incidence of cholinergic, glutamatergic, GABAergic, and glycinergic NMJs. Bars represent the percent of each class of NMJ in each group based on blockade by different receptor antagonists. Bars represented by a single receptor are derived from NMJs in which mpscs were blocked completely by a single receptor antagonist. Bars corresponding to two receptors are derived from NMJs in which mpscs were blocked completely only by the combination of two receptor antagonists. (H) Frequencies of pharmacologically isolated mpscs in each group. Values are mean ± SEM. (I) Rise and decay times for pharmacologically identified mpscs. Ã, control; â, spike-suppressed; âµ, spike-enhanced. Each point is the mean rise time and decay time for mpscs recorded from a single muscle cell. (GâI) Values are from 6 control, 12 spike-suppressed, and 13 spike-enhanced NMJs.
|
|
Fig. 4. Sensitivity of uninnervated muscle cells to ACh, glutamate, GABA, and glycine depends on neuronal Ca2+ spike activity in vitro. Muscle cells cocultured with neurons (nerve-muscle) and muscle cells cultured alone (muscle) for 18â24 h were loaded with a fluorescent Ca2+ indicator or Clâ sensor dye to image responses to ACh and glutamate or GABA and glycine, respectively. Imaging was performed in 2 mM Ca2+ culture medium. Glutamate responses were recorded in the presence of 10 μM curare or 3 μM pancuronium to exclude indirect nAChR-mediated responses. (AâD) Traces are responses of uninnervated single muscle cells to neurotransmitters applied at times indicated by arrowheads. (EâH) Analysis of the incidence of responses to transmitters under different culture conditions. â, P < 0.01 when compared with the 2 mM Ca2+ condition for nerve-muscle cultures. (E) Solid lines represent nerve-muscle cultures, and dashed lines represent muscle cultures. Values are mean ± SEM from >40 cells from five independent cultures for each transmitter.
|
|
Fig. 5. Specificity of neurotransmitter receptor labeling in vivo. (A) Western blot with antibodies used for immunohistochemistry demonstrates bands of predicted molecular mass. Expected subunit receptor sizes are 102 kDa (NR1), 95 kDa (GluR1), and 89 (GlyRα1). (B-E) Staining of 1.3-day (stage 28) embryos with anti-GluR1 and anti-GlyRα1 is prevented by preincubation of the primary antibody with antigen. (F and G) Labeling of axial musculature by 5 mg/ml α-Bgtx-Alexa 488 in 3-day (stage 40) larvae (F) is blocked by 150 mg/ml cold α-Bgtx (G). (H-K) Labeling by 100 nM muscimol-BODIPY in stage 28 larvae (H) is blocked by 10 μM unlabeled muscimol (I), 20 μM bicuculline (J), or 20 μM gabazine (K).
|
|
Fig. 6. Fit of mpscs decay times at neuromuscular junctions in vivo. Examples of mpscs taken from recordings (black traces) from control and experimental neuromuscular junctions of stage 40 larvae. Fits of decay times with one exponential (blue trace) and two exponentials (red trace) were performed with the MiniAnalysis Program (Synaptosoft Inc, Decatur, GA). Two exponentials were considered better than one when the change in R2 was >1%. Of the 54 neuromuscular junctions examined in experimental animals, 35 had both monophasic (mean of 82%) and biphasic (mean of 18%) responses, and the rest had monophasic responses alone. Neuromuscular junctions in control embryos did not exhibit biphasic responses.
|
|
Fig. 7. The incidence of spontaneously generated Ca2+ transients in muscle cells cultured alone or with neurons is unaffected by conditions that alter neuronal Ca2+ spike activity. Cells were loaded with a Ca2+ sensor dye (2 μM Fluo-4AM) at 18-24 h in vitro and imaged at 0.2 Hz. The histograms illustrate the incidence of Ca2+ transients in muscle cells and neurons in Ca2+-free, 2 mM Ca2+, or 2 mM Ca2+ plus 1 μM veratridine medium. There was no difference between muscle cells cultured alone and those cocultured with neurons, and results are presented together. Values are mean ± SEM for >40 cells from five independent cultures for each group. *, P < 0.01 when compared to the 2 mM Ca2+ condition.
|
|
Fig. 8. Neurotransmitter expression in neurons cocultured with muscle cells is homeostatically regulated by neuronal Ca2+ spike activity. Nerve-muscle cocultures were grown in Ca2+-free, 2 mM Ca2+, or 2 mM Ca2+ plus 1 μM veratridine medium to alter neuronal Ca2+ spike activity. Cultures were fixed at 18 h and processed for immunocytochemistry. Values are mean± SEM for >40 neurons from five independent cultures for each group. *, P < 0.01 when compared to the 2 mM Ca2+ condition.
|
|
Fig. 9. Neuromuscular junctions formed in vitro are mediated by cholinergic and noncholinergic pairs of neurotransmitters and neurotransmitter receptors. Whole-cell recordings from innervated muscle cells were performed at 15-24 h in vitro in the presence of 2 mM Ca2+, Mg2+-free saline, and 3 μM TTX with Vh = -80 mV. (A, C, and E) Kinetic analysis of mpscs recorded from cells grown in Ca2+-free, 2 mM Ca2+, or 2 mM Ca2+ plus 1 μM veratridine medium. Only mpscs with decay times fit by single exponentials are included. (B, D, and F) Examples of recordings from neuromuscular junctions mediated by different transmitters and transmitter receptors. (G) Incidence of cholinergic, glutamatergic, GABAergic, and glycinergic neuromuscular junctions. Bars represent the percent of each class of neuromuscular junction. (H) Frequencies of mpscs. Values are mean ± SEM. (G and H) Blockers used to identify receptors: pancuronium (nAChR), kynurenate (iGluR), D-AP5 (NMDAR), bicuculline (GABAAR), and strychnine (GlyR). Blue, cholinergic; brown, glutamatergic; orange, NMDAergic; yellow, cholinergic plus NMDAergic; green, glycinergic; light-blue, GABAergic; purple, cholinergic plus GABAergic; white, GABAergic plus glycinergic; light green, cholinergic plus glycinergic; pink, cholinergic plus GABAergic plus glycinergic. Values are from three control (2 mM Ca2+ medium), four spike-suppressed (Ca2+-free medium), and nine spike-enhanced (Ca2+ plus veratridine medium) neuromuscular junctions.
|