Click here to close
Hello! We notice that you are using Internet Explorer, which is not supported by Xenbase and may cause the site to display incorrectly.
We suggest using a current version of Chrome,
FireFox, or Safari.
???displayArticle.abstract???
The thyroid hormone receptor (THR) is a member of the nuclear transcription factor and plays a central role in regulating anuran metamorphosis. Previous studies with mammalian cells have suggested that THR is involved in chromatin remodeling through histone methylation. In the present study, we cloned cDNA of lysine-specific demethylase gene, xLSD1, from Xenopus laevis and examined its expression in relation to metamorphosis. Overexpression of xLSD1 in A6 cells, a Xenopus laevis cell line, resulted in the decrease of methylation status of lysine residues of histone H3, indicating that the protein of cloned xLSD1 was functionally active. The expression of LSD1 at mRNA levels was up-regulated in the body skin and the intestine during natural and thyroid hormone-induced metamorphosis. Larval epidermal basal cells and intestinal epithelial cells at the premetamorphic stage were identified as the xLSD1-expressing cells. At the metamorphic climax stage the progenitor cells of adult epidermal basal cells also expressed xLSD1, whereas those of the adult intestinal epithelial cells did not. We propose that LSD1 participates in the regulation of metamorphosis through THR- or another transcriptional factor-induced chromatin remodeling.
Fig. 1. xLSD1 cDNA nucleotide sequence and its deduced amino acid sequence. The nucleotide sequence has been deposited in
the GenBank nucleotide sequence database under the accession number EF113329. The following predicted consensus domains
are shown: a Swi3P, Rsc8P and Moira (SWIRM) domain, a flavin adenine dinucleotide (FAD)-binding domain, a HDAC (histone
deacetylase)-interacting domain, and an amine oxidase domain.
Fig. 2. A phylogenetic tree of LSD1.
A phylogenetic tree was constructed
on the basis of amino acid differences.
Arabic numerals at branch nodes
represent the significant bootstrap
value. Accession numbers for
LSD1 sequences of the indicated
species are as follows: human
NP_055828; cattle XP_612243; dog
XP_535366; mouse NP_598633; rat
XP_575936; chicken XP_417719; frog
EF113329; zebrafish XP_684429; fly
NP_649194; nematode NP_493366
and NP_510000; yeast NP_595398
and NP_592937.
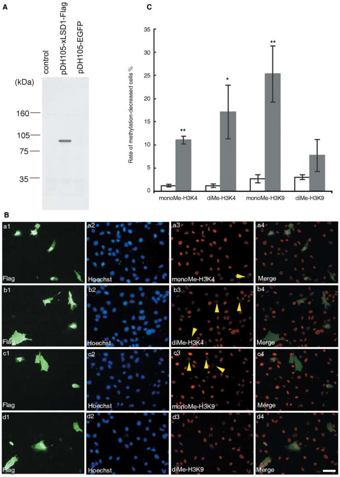
Fig. 3. Expression of xLSD1-Flag in A6 cells. (A) Western
blotting for xLSD1-Flag. A6 cells were transfected with either
pDH105-xLSD1-Flag or pDH105-EGFP, or not transfected
(control). The cells were harvested at 24 h post transfection and
subjected to Western blotting using anti-Flag antibodies. (B)
Immunocytochemistry for xLSD1-Flag. A6 cells transfected with
pDH105-xLSD1-Flag were cultured for 24 h and subjected to
four series (a-d) of immunostaining: monoMe-H3K4 series (a1â
a4), diMe-H3K4 series (b1âb4), monoMe-H3K9 series (c1âc4),
diMe-H3K9 series (d1âd4). The cells of each series were
stained for Flag (a1âd1), Hoechst 33342 (a2âd2), the
corresponding mono- or di-methylated histone (a3âd3). Photos
of Hoechst- and methylated histone-stains are merged and
shown in a4âd4. The arrows indicate the cells showing
decreased levels of methylation. The scale bar: 50 μm. (C)
Methylation status of H3K in xLSD1-exprssing A6 cells. The
number of cells that decreased the immunosignals was counted
for both xLSD1-positive and -negative cells in Figure 3B. The
rate of methylation-decreased cells is calculated for both
xLSD1-positive (closed columns) and negative cells (open
columns). Bars represent standard errors of the mean. ** and *
indicate that the difference in the rate between xLSD1-positive
and -negative cells is significant at P < 0.01 and P < 0.05,
respectively.
Fig. 4. Expression of xLSD1 mRNA during metamorphosis. Reverse transcriptionâpolymerase chain reaction (RTâPCR) was carried
out to measure mRNA levels of xLSD1 in the body skin (A, C) and the small intestine (B, D) during natural (A, B) and T3-induced
metamorphosis (C, D). For natural metamorphosis, total RNA isolated from tadpoles at stages 54, 58, 62, and 63. For T3-induced
metamorphosis, premetamorphic tadpoles at stage 54 were treated with 5 nM T3 for 7 days. Total RNA was isolated from these
animals. The EF-1α gene was used as an internal control.