Click here to close
Hello! We notice that you are using Internet Explorer, which is not supported by Xenbase and may cause the site to display incorrectly.
We suggest using a current version of Chrome,
FireFox, or Safari.
J Biol Chem
2006 Dec 29;28152:40096-106. doi: 10.1074/jbc.M609059200.
Show Gene links
Show Anatomy links
RAP55, a cytoplasmic mRNP component, represses translation in Xenopus oocytes.
Tanaka KJ
,
Ogawa K
,
Takagi M
,
Imamoto N
,
Matsumoto K
,
Tsujimoto M
.
???displayArticle.abstract???
mRNAs in eukaryotic cells are presumed to always associate with a set of proteins to form mRNPs. In Xenopus oocytes, a large pool of maternal mRNAs is masked from the translational apparatus as storage mRNPs. Here we identified Xenopus RAP55 (xRAP55) as a component of RNPs that associate with FRGY2, the principal component of maternal mRNPs. RAP55 is a member of the Scd6 or Lsm14 family. RAP55 localized to cytoplasmic foci in Xenopus oocytes and the processing bodies (P-bodies) in cultured human cells: in the latter cells, RAP55 is an essential constituent of the P-bodies. We isolated xRAP55-containing complexes from Xenopus oocytes and identified xRAP55-associated proteins, including a DEAD-box protein, Xp54, and a protein arginine methyltransferase, PRMT1. Recombinant xRAP55 repressed translation, together with Xp54, in an in vitro translation system. In addition, xRAP55 repressed translation in oocytes when tethered with a reporter mRNA. Domain analyses revealed that the N-terminal region of RAP55, including the Lsm domain, is important for the localization to P-bodies and translational repression. Taken together, our results suggest that xRAP55 is involved in translational repression of mRNA as a component of storage mRNPs.
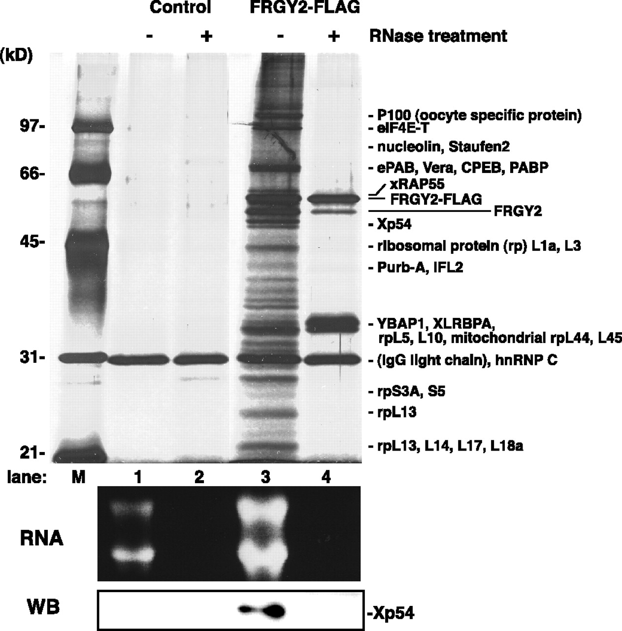
NOTE:The control lanes of the top panel of Fig. 1 were labeled incorrectly. The correct panel is provided as the last figure on this article page. This correction does not affect the interpretation of the results or the conclusions.
Source:J Biol Chem. 2014 Jul 25; 289(30): 20490.
doi: 10.1074/jbc.A114.060905
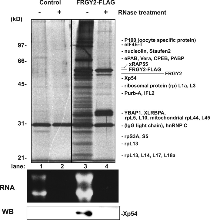
FIGURE 1.
Isolation of FRGY2-associated complexes. Lysates were prepared from Xenopus oocytes expressing (lanes 3 and 4) or not expressing (lanes 1 and 2) FRGY2-FLAG and treated with RNase (lanes 2 and 4). The efficacy of RNase treatment was assessed by analyzing total RNA from the lysates (middle panel). The lysates were incubated with anti-FLAG antibody beads, and bound proteins were resolved by SDS-PAGE and detected by silver staining (top). Relevant bands in lane 3 were analyzed by mass spectrometry, and proteins identified are listed on the right. Xp54 in the immunoprecipitates was detected by immunoblotting (bottom).
FIGURE 2.
Temporal expression and subcellular localization of xRAP55. A, schematic diagram of xRAP55. xRAP55 possesses an Lsm domain and serine- and threonine-rich region (Ser/Thr) at its N terminus and two RGG-rich domains separated by an FDF domain at its C terminus. The FDF domain is a consensus motif found in Lsm13-16 proteins. B, immunoblotting of stage VI oocyte lysates with anti-xRAP55 antibody. C and D, temporal expression of xRAP55 during oogenesis (C) and early embryogenesis (D). Lysates equivalent to 0.25 oocytes (stages I-VI), unfertilized eggs (UF), fertilized eggs (F), or embryos at the 4-cell and 32-cell stages, blastula (Bla), gastrula (Gas), neurula (Neu), and tail bud (TB) were analyzed by immunoblotting. E, phosphorylation of xRAP55 in matured oocytes. Lysates from stage VI oocytes or matured oocytes were treated with calf intestine alkaline phosphatase (CIP) as indicated and analyzed by immunoblotting with anti-xRAP55 antibody. The positions of slow and fast migrating xRAP55 are indicated by open and closed arrowheads, respectively. F and G, sections of stage I, III, and VI oocytes (F) and a fertilized egg (G) were stained with anti-xRAP55 antibody. Cytoplasmic foci in a stage VI oocyte are indicated by arrowheads. A transmitted light image is also shown in G. Scale bar, 100 μm.
FIGURE 3.
Subcellular localization of RAP55 in HeLa cells. A, HeLa cell lysates were analyzed by immunoblotting with monoclonal anti-hRAP55 (MAb, lane 1), polyclonal anti-xRAP55 (PAb, lane 2), and anti-Dcp1a (lane 3) antibodies. B (top), HeLa cells expressing FLAG-xRAP55 were stained with anti-Dcp1a (green) and anti-FLAG (red) antibodies. Bottom, HeLa cells expressing GFP-hRAP55 (green) were stained with anti-Dcp1a (red) antibody. Merged images with TO-PRO-3 staining (blue) are also shown. C and D, siRNAs were introduced into HeLa cells. Cell lysates (lanes 1, 2, and 6,10 μg of protein; lane 3,5 μg; lane 4,2 μg; and lane 5,1 μg) were analyzed by immunoblotting (C). Cells were stained with anti-Dcp1a (green) and anti-hRAP55 (red) (D). E and F, HeLa cells cultured at 37 °C or treated at 44 °C for 30 min were stained with anti-xRAP55 (green) and anti-HuR (red) antibodies (E), or with anti-Dcp1a (green) and anti-hRAP55 (red) antibodies (F).
FIGURE 4.
xRAP55 is a component of cytoplasmic mRNPs. A and B, stage VI oocyte lysates were fractionated on a sucrose gradient in the presence of cycloheximide (A) or EDTA (B). Proteins from each fraction were analyzed by immunoblotting with anti-xRAP55 and anti-FRGY2 antibodies. Absorbance profiles at 254 nm are shown. RNA from each fraction was electrophoresed in an agarose gel and visualized by staining with ethidium bromide (bottom panel in A). C, oocyte lysates were fractionated through oligo(dT) cellulose chromatography under native conditions. Input and bound fractions (eluates 1 and 2) were analyzed by immunoblotting. D, oocyte lysates were irradiated with UV light (lanes 1 and 2) or not irradiated (lane 3) and subjected to oligo(dT) cellulose chromatography. After extensive washes with a buffer containing SDS, bound proteins were eluted and digested with RNase. Lysates (lane 1) and eluates (lanes 2 and 3) were analyzed by immunoblotting.
FIGURE 5.
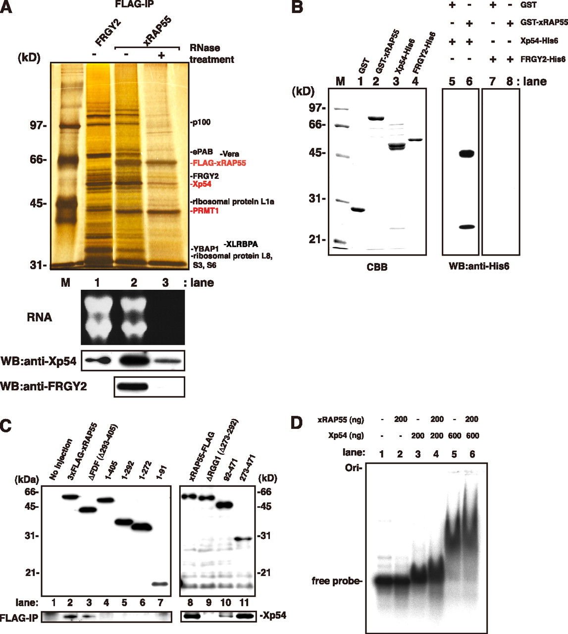
xRAP55 associates with Xp54. A, xRAP55-containing complexes. Lysates of oocytes expressing FRGY2-FLAG or 3XFLAG-xRAP55 were subjected to immunoprecipitation with anti-FLAG antibody as in Fig. 1 (top panel). Components of the immunoprecipitate from lysates of oocytes expressing 3XFLAG-xRAP55 without RNase treatment (lane 2) were identified and are listed on the right. Xp54 and FRGY2 in the immunoprecipitates were detected by immunoblotting (bottom panels). The efficacy of RNase treatment was assessed by analyzing total RNA from the lysates (middle panel). B, GST pull-down assay. Purified recombinant proteins (1 μg) were analyzed by SDS-PAGE and stained with Coomassie Brilliant Blue (lanes 1-4). GST pull-down assays were performed, and bound proteins were analyzed by immunoblotting with anti-histidine tag antibody (lanes 5-8). It should be noted that the anti-histidine tag antibody recognized the input FRGY2-His6 (not shown). C, domains of xRAP55 required for association with Xp54. Lysates of oocytes expressing various portions of xRAP55 with a FLAG or 3X FLAG tag were analyzed by immunoblotting (top), and subjected to immunoprecipitation with anti-FLAG antibody and bound proteins were analyzed by immunoblotting with anti-Xp54 antibody (bottom). D, gel-retardation assay. Recombinant Xp54-His6 and GST-xRAP55 were mixed with 32P-labeled RNA and electrophoresed in an agarose gel.
FIGURE 6.
xRAP55 and Xp54 repress translation in vitro. Recombinant proteins were added to an in vitro translation system programmed with 32P-labeled β-actin mRNA in the presence of [35S]methionine. Translational products were analyzed by SDS-PAGE and quantified. The values were normalized to the value in lanes 1 and 6 in A and lane 1 in B. After the translation reaction, template mRNAs were recovered and analyzed in an agarose gel.
FIGURE 7.
xRAP55 represses translation in vivo when tethered to an mRNA. A-C, oocytes were injected with increasing amounts of mRNAs encoding MS2 or MS2-xRAP55. Expression of MS2 and MS2-xRAP55 protein was analyzed by incubating the oocytes in [35S]methionine for 14 h (A). 6 h after the first injection, 32P-labeled and capped luciferase reporter mRNAs either containing (Luc-MS2) or not containing (Luc-ΔMS2) MS2-binding sites without poly(A) tails, together with β-galactosidase mRNA, were injected. After 14 h, oocytes were harvested, and luciferase and β-galactosidase activities were measured (B). Luciferase activity was normalized with β-galactosidase activity, and luciferase activity in oocytes expressing MS2-xRAP55 fusion protein is shown relative to the case of MS2 protein, which was set to 100%. The stability of 32P-labeled luciferase mRNAs in oocytes expressing MS2 and MS2-xRAP55 was examined immediately after microinjection (0 h) and after 14 h of incubation (C). Relative count of 32P-labeled mRNA normalized to the value in 0 h, which was 100%, is shown in boxes. Total RNA served as recovery and loading controls. D and E, effect of MS2-xRAP55-(1-272) and MS2-xRAP55-(273-471) on translational activity of capped (E, left) or uncapped (E, right) Luc-MS2 mRNAs with or without a poly(A)60 tail was examined.
VOLUME 281 (2006) PAGES 40096–40106
PAGE 40098:
The control lanes of the top panel of Fig. 1 were labeled incorrectly. The correct panel is provided below. This correction does not affect the interpretation of the results or the conclusions.