Click here to close
Hello! We notice that you are using Internet Explorer, which is not supported by Xenbase and may cause the site to display incorrectly.
We suggest using a current version of Chrome,
FireFox, or Safari.
Stu2p, the budding yeast member of the conserved Dis1/XMAP215 family of microtubule-associated proteins is a plus end-binding microtubule destabilizer.
???displayArticle.abstract???
The Dis1/XMAP215 family of microtubule-associated proteins conserved from yeast to mammals is essential for cell division. XMAP215, the Xenopus member of this family, has been shown to stabilize microtubules in vitro, but other members of this family have not been biochemically characterized. Here we investigate the properties of the Saccharomyces cerevisiae homologue Stu2p in vitro. Surprisingly, Stu2p is a microtubule destabilizer that binds preferentially to microtubule plus ends. Quantitative analysis of microtubule dynamics suggests that Stu2p induces microtubule catastrophes by sterically interfering with tubulin addition to microtubule ends. These results reveal both a new biochemical activity for a Dis1/XMAP215 family member and a novel mechanism for microtubule destabilization.
Figure 1. Recombinant, baculovirus-derived Stu2p and endogenous Stu2p show similar hydrodynamic properties. (A) Coomassie blue–stained SDS-polyacrylamide gel showing ∼7.5 μg of purified, baculovirus-derived Stu2p. (B) Determination of the Stokes radius of baculovirus-derived and endogenous Stu2p in yeast extracts using gel filtration on a Superose 6 column. The fractions with recombinant Stu2p (top) or yeast extract (bottom) were separated by SDS-PAGE, and Stu2p was detected by Western blotting using a polyclonal Stu2p antibody. The corresponding positions of selected markers of known Stokes radius are indicated by arrows. (C) Determination of the S value of recombinant and endogenous Stu2p in yeast extracts. Recombinant Stu2p and endogenous Stu2p in yeast extracts were spun through a linear 5–40% sucrose gradient. Fractions were analyzed by SDS-PAGE and Western blotting using a polyclonal Stu2p antibody. (Top) Western blot for recombinant Stu2p; (bottom) Western blot for endogenous Stu2p. Corresponding positions of markers with known S value are indicated by arrows.
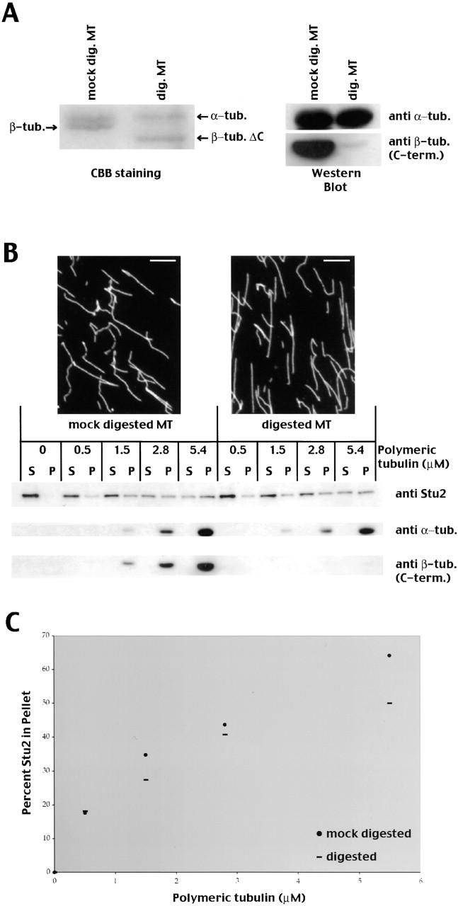
Figure 2. Stu2p does not strongly require the COOH terminus of β-tubulin for binding to microtubules. (A) Mock- or subtilisin- digested microtubules analyzed by SDS-PAGE and Coomassie blue staining (left) or by Western blotting (right) using a monoclonal α-tubulin antibody (top) or a monoclonal β-tubulin antibody whose epitope lies within the COOH terminus of β-tubulin (bottom). (B, top) Mock- and subtilisin-digested microtubules visualized by immunofluorescence. Bar, 5 μm. (B, bottom) Increasing amounts of mock- or subtilisin-digested microtubules were incubated with 18 nM Stu2p and bound separated from unbound Stu2p by centrifugation. Equivalent amounts of the supernatants (S) and the pellets (P) were analyzed by SDS-PAGE and Western blotting using a polyclonal Stu2p antibody (top), a monoclonal α-tubulin antibody (middle), or a monoclonal β-tubulin antibody whose epitope lies within the COOH terminus of β-tubulin (bottom). (C) Plot showing the percentage of Stu2p bound to mock- or subtilisin-digested microtubules at different microtubule concentrations.
Figure 3. Stu2p decreases microtubule length in vitro. (A) Microtubule asters at increasing Stu2p concentrations visualized by incorporation of rhodamine tubulin. Shown are representative examples of asters at 0, 0.1, 0.33, and 1 μM Stu2p. Bar, 4 μm. (B) Plot showing the distribution of aster radii at each Stu2p concentration. (C) Stu2p does not cause spontaneous tubulin nucleation in solution. Increasing amounts of Stu2p were incubated with 22 μM tubulin for 10 min at 29°C. Reactions were spun through a 40% glycerol cushion, and equivalent amounts of supernatants (S) and pellets (P) were analyzed by SDS-PAGE and Coomassie blue staining.
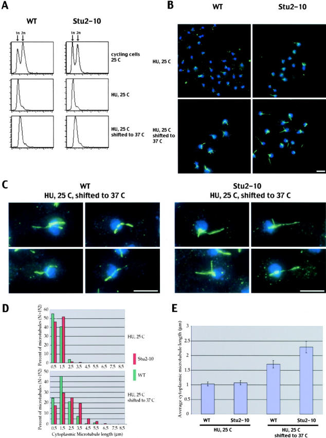
Figure 4. Stu2p can destabilize cytoplasmic microtubules in vivo. Wild-type or stu2–10 cells were HU arrested at the permissive temperature, shifted to the restrictive temperature, and the cytoplasmic microtubule length was determined by indirect immunofluorescence and three dimensional tracking. (A) FACS® profiles of cycling wild-type or stu2–10 cells at 25°C (top) that were arrested at 25°C with HU before (middle) or after shifting the cells to 37°C (bottom). (B) Projected indirect antitubulin immunofluorescence of wild-type or stu2–10 cells arrested at 25°C with HU before (top) or after shifting the cells to 37°C (bottom). Green, microtubules; blue, DNA. Bar, 5 μm. (C) Projected indirect antitubulin immunofluorescence of wild-type (left) or stu2–10 cells (right) arrested at 25°C with HU after shifting the cells to 37°C. Close-ups of four representative cells. Green, microtubules; blue, DNA. Bar, 5 μm. (D) Length distribution (in 1-μm intervals) of cytoplasmic microtubules of wild-type and stu2–10 cells arrested at 25°C with HU before (top) or after shifting the cells to 37°C (bottom). Green, wild-type microtubules; red, stu2–10 microtubules. (E) Average length of cytoplasmic microtubules of wild-type or stu2–10 cells arrested at 25°C with HU before and after shifting the cells to 37°C. Error bars represent SEM (P < 0.05).
Figure 5. Stu2p induces catastrophes by decreasing microtubule growth rate. Real-time VE-DIC analysis of microtubules in the presence of increasing amounts of Stu2p. (A) Three examples of traces of individual microtubules at 0, 62.5, and 500 nM Stu2p. (B) Stu2p inhibits microtubule growth rate. A plot showing the averaged growth rates of microtubules at different concentrations of Stu2p. Error bars represent the SEM (P ≤ 0.05). (C) Stu2p increases microtubule catastrophe frequency. A plot showing the microtubule catastrophe frequency at different concentrations of Stu2p. (D) Stu2p decreases microtubule shrinkage rate. A plot showing the averaged shrinkage rates of microtubules at different concentrations of Stu2p. Error bars represent the SEM (P ≤ 0.05). (E) The derived dynamic parameters of microtubule polymerization in the presence of increasing amounts of Stu2p. The rescue frequency could not be determined. (F) Stu2p does not directly stimulate microtubule catastrophes. A plot showing the microtubule growth rate catastrophe frequency relation in pure tubulin (varying tubulin). The growth rates and corresponding catastrophe frequencies with varying amounts of Stu2p (as summarized in E) were added to this plot. Growth rate and corresponding catastrophe frequency at increasing concentrations of pure tubulin were obtained by VE-DIC, individual microtubule traces were binned in 0.06 μm/min growth rate intervals, and the catastrophe frequency in each interval was calculated subsequently.
Figure 6. Stu2p binds preferentially to microtubule ends. (A) Antitubulin immunofluorescence of taxol stabilized microtubules before and after shearing with a tip sonicator. Bar, 5 μm. (B) Stu2p binds to a higher extent to sheared microtubules. Increasing amounts of unsheared or sheared microtubules were incubated with 19 nM Stu2p, and bound Stu2p separated from unbound Stu2p by centrifugation. Equivalent amounts of supernatants (S) and pellets (P) were analyzed by SDS-PAGE and Western blotting using a polyclonal Stu2p antibody (top) or a monoclonal tubulin antibody (bottom). (C) Plot showing the percentage of Stu2p bound to microtubules at different microtubule concentrations.
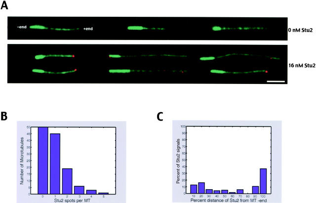
Figure 7. Stu2p binds preferentially to microtubule plus ends. Visualization of Stu2p binding to microtubules using directly Cy3-labeled Stu2p and polarity-marked microtubules. Stu2p intensity was scanned in the rhodamine channel from the minus end along the length of microtubules, and signals higher than 10% of the median intensity were scored with their location. (A) Representative examples of polarity-marked microtubules in the absence or in the presence of 16 nM Stu2p. Polarity marked microtubules are in green, and Stu2p is in red. The minus end of microtubules is brighter than the plus end. Bar, 3 μm. (B) Histogram showing the number of Stu2p spots per microtubule. (C) Histogram showing the percentage of Stu2p signals found in 10% intervals from the minus ends of the microtubules to their plus ends.
Akhmanova,
Clasps are CLIP-115 and -170 associating proteins involved in the regional regulation of microtubule dynamics in motile fibroblasts.
2001, Pubmed
Akhmanova,
Clasps are CLIP-115 and -170 associating proteins involved in the regional regulation of microtubule dynamics in motile fibroblasts.
2001,
Pubmed
Arnal,
Structural transitions at microtubule ends correlate with their dynamic properties in Xenopus egg extracts.
2000,
Pubmed
,
Xenbase
Belmont,
Identification of a protein that interacts with tubulin dimers and increases the catastrophe rate of microtubules.
1996,
Pubmed
,
Xenbase
Berlin,
BIK1, a protein required for microtubule function during mating and mitosis in Saccharomyces cerevisiae, colocalizes with tubulin.
1990,
Pubmed
Brunner,
CLIP170-like tip1p spatially organizes microtubular dynamics in fission yeast.
2000,
Pubmed
Cassimeris,
XMAP215 is a long thin molecule that does not increase microtubule stiffness.
2001,
Pubmed
,
Xenbase
Chen,
The yeast spindle pole body component Spc72p interacts with Stu2p and is required for proper microtubule assembly.
1998,
Pubmed
Chrétien,
Structure of growing microtubule ends: two-dimensional sheets close into tubes at variable rates.
1995,
Pubmed
Cullen,
mini spindles: A gene encoding a conserved microtubule-associated protein required for the integrity of the mitotic spindle in Drosophila.
1999,
Pubmed
,
Xenbase
Curmi,
The stathmin/tubulin interaction in vitro.
1997,
Pubmed
Davis,
The importance of lattice defects in katanin-mediated microtubule severing in vitro.
2002,
Pubmed
Desai,
Microtubule polymerization dynamics.
1997,
Pubmed
Desai,
Kin I kinesins are microtubule-destabilizing enzymes.
1999,
Pubmed
,
Xenbase
Diamantopoulos,
Dynamic localization of CLIP-170 to microtubule plus ends is coupled to microtubule assembly.
1999,
Pubmed
Drechsel,
Modulation of the dynamic instability of tubulin assembly by the microtubule-associated protein tau.
1992,
Pubmed
Epstein,
CLB5: a novel B cyclin from budding yeast with a role in S phase.
1992,
Pubmed
Gard,
A microtubule-associated protein from Xenopus eggs that specifically promotes assembly at the plus-end.
1987,
Pubmed
,
Xenbase
He,
Molecular analysis of kinetochore-microtubule attachment in budding yeast.
2001,
Pubmed
Howell,
Dissociation of the tubulin-sequestering and microtubule catastrophe-promoting activities of oncoprotein 18/stathmin.
1999,
Pubmed
Hyman,
Preparation of modified tubulins.
1991,
Pubmed
Jourdain,
Stathmin: a tubulin-sequestering protein which forms a ternary T2S complex with two tubulin molecules.
1997,
Pubmed
Kinoshita,
XMAP215: a key component of the dynamic microtubule cytoskeleton.
2002,
Pubmed
,
Xenbase
Kinoshita,
Reconstitution of physiological microtubule dynamics using purified components.
2001,
Pubmed
,
Xenbase
Kosco,
Control of microtubule dynamics by Stu2p is essential for spindle orientation and metaphase chromosome alignment in yeast.
2001,
Pubmed
,
Xenbase
Lee,
Msps/XMAP215 interacts with the centrosomal protein D-TACC to regulate microtubule behaviour.
2001,
Pubmed
,
Xenbase
Matthews,
ZYG-9, a Caenorhabditis elegans protein required for microtubule organization and function, is a component of meiotic and mitotic spindle poles.
1998,
Pubmed
McNally,
Identification of katanin, an ATPase that severs and disassembles stable microtubules.
1993,
Pubmed
,
Xenbase
Miller,
Bim1p/Yeb1p mediates the Kar9p-dependent cortical attachment of cytoplasmic microtubules.
2000,
Pubmed
Moores,
A mechanism for microtubule depolymerization by KinI kinesins.
2002,
Pubmed
Nakamura,
Critical role for the EB1 and APC interaction in the regulation of microtubule polymerization.
2001,
Pubmed
Ohkura,
Dis1/TOG universal microtubule adaptors - one MAP for all?
2001,
Pubmed
Pellman,
Two microtubule-associated proteins required for anaphase spindle movement in Saccharomyces cerevisiae.
1995,
Pubmed
Perez,
CLIP-170 highlights growing microtubule ends in vivo.
1999,
Pubmed
Piatti,
Activation of S-phase-promoting CDKs in late G1 defines a "point of no return" after which Cdc6 synthesis cannot promote DNA replication in yeast.
1996,
Pubmed
Popov,
XMAP215 is required for the microtubule-nucleating activity of centrosomes.
2002,
Pubmed
,
Xenbase
Popov,
XMAP215 regulates microtubule dynamics through two distinct domains.
2001,
Pubmed
,
Xenbase
Schuyler,
Microtubule "plus-end-tracking proteins": The end is just the beginning.
2001,
Pubmed
Serrano,
Localization of the tubulin binding site for tau protein.
1985,
Pubmed
Severin,
Stu2 promotes mitotic spindle elongation in anaphase.
2001,
Pubmed
Spittle,
The interaction of TOGp with microtubules and tubulin.
2000,
Pubmed
,
Xenbase
Tirnauer,
Yeast Bim1p promotes the G1-specific dynamics of microtubules.
1999,
Pubmed
Tournebize,
Control of microtubule dynamics by the antagonistic activities of XMAP215 and XKCM1 in Xenopus egg extracts.
2000,
Pubmed
,
Xenbase
Vasquez,
XMAP from Xenopus eggs promotes rapid plus end assembly of microtubules and rapid microtubule polymer turnover.
1994,
Pubmed
,
Xenbase
Wang,
Stu2p: A microtubule-binding protein that is an essential component of the yeast spindle pole body.
1997,
Pubmed