|
Fig. 2. XHes2 is mainly expressed in presumptive and developing sensory organs. (A-O) Whole-mount in situ hybridization analysis of XHes2 expression during embryogenesis. (A) XHes2 positive cells are transiently detected in the midgastrula animal ectoderm. (B-M) During neurulation and organogenesis, XHes2 transcripts are predominantly expressed in dorsal parts of the otic placodes (B-D,G-I) and vesicles (J-M) (black arrowheads in H,J,M), as well as in the presumptive (H,I) and developing (J-M) retina (black arrows in H,J,K). A weaker expression is detected in the olfactory placodes (grey arrowhead in I), and later in the lateral line system (white arrowheads in L,M). XHes2 transcripts are also found in lateral (grey arrow in C,D) and medial (light grey arrow in C,D) filamentous stripes within the posterior neuroectoderm, and in longitudinal domains between midline and otic placode in the anterior neuroectoderm (light grey arrow in C,D). XHes2 and N-tubulin expression domains seem to overlap (double in situ hybridization in D), but XHes2 expression is restricted to the superficial layer (E), while N-tubulin probes stain the deeper layer (F), as observed on vibratome cross sections. Further expression of XHes2 is evident in some dorsal cells of the forming brain (H,I), and later in the forebrain and hindbrain (L,M; grey arrows in H,L,M). (N-Q) During retinogenesis, XHes2 expression progressively vanishes from the central neural retina (NR) as differentiation proceeds (black arrowhead in O), and is finally restricted to the dividing precursors of the CMZ (N-P black arrows) and to the lens (LE; black arrowhead in P). In the CMZ, XHes2 expression is excluded from the stem cell containing region (black arrowhead in Q). Embryos are orientated as follows: (A) lateral view, animal up; (B-D) dorsal view, anterior down; (G-I) frontal view, dorsal up; (J-L) lateral view, anterior left; (M) dorsal view, anterior left. (N-Q) Vibratome cross-sections. Scale bar: 50 μm. (Q) Magnification of the CMZ in P.
|
|
Fig. 3. XHes2 is atypically regulated by XNgnr1 and Notch. (A) Real-time RT-PCR analysis of XHes2 expression in animal cap assays (equivalent stage=14/15) following XNgnr1 or Notch ICD overexpression. N-tubulin, ESR7 and ESR1 were used as controls for XNgnr1 and Notch ICD activities. Relative values are given as mean±s.e.m. of two (ESR1) or three (XHes2, ESR7, N-tubulin) independent experiments. (B-E) In situ hybridization analysis of XHes2 expression following injection of XNgnr1 (B,C) or Notch ICD (D,E) RNA. (B,C) XHes2 transcription is inhibited within its endogenous domains but activated ectopically within ectoderm and neuroectoderm (white arrowheads) (100%, n=12). (D,E) A weak ectopic expression of XHes2 is observed only along the lateral border of the neural plate (white arrowheads) (75%, n=12). Images correspond to dorsal views with anterior downwards. (C,E) Higher magnifications of areas shown in B,D. Abbreviations: is, injected side; st., developmental stage.
|
|
Fig. 6. XHes2 can regulate proneural gene transcription in both neural and non-neural ectoderm. (A-I,K-V) Whole-mount in situ hybridization analysis of neuro-specific gene expression in stage 14 (A-D,F-I) or 20 (E) or 24 (K-V) Xenopus embryos upon injection of XHes2 variants or morpholinos. Black arrowheads, posterior expression domains; black arrows, anterior expression domains; white arrowheads, ectopic expression. (J) Real-time RT-PCR analysis of neuro-specific gene expression in animal cap assays following injection with XHes2-δC-VP16. (A,B) XHes2 represses neurogenesis, as assessed by the downregulation of XNgnr1 (89%, n=9) (A) and N-tubulin (88%, n=16) (B). (C-E) Conversely, inhibition of endogenous XHes2 with XHes2-Mo2 extends XNgnr1 expression in the presumptive otic placodal region (D, injection into one of eight cells, 45%, n=42; one of two cells, 62%, n=13). XHes2-Mo1 shows the same phenotype (not shown, one of eight cells, 56%, n=63; one of two cells, 100%, n=14) in contrast to the control Mo (C, one of eight cells, 5%, n=60; one of two cells, 0%, n=37). (E) At some later neurula stage embryos, ectopic patches of XNgnr1 (white arrowhead) appear close to the otic placode region (arrow). Arrows in C,D point to the presumptive otic placodal region. (F-I) Effects of XHes2 variants on proneural gene expression at stage 14. (F,H) XHes2-δW does not significantly alter XNgnr1 expression (slightly reduced in 39%, n=13) (F), but still inhibits N-tubulin expression (91%, n=11) (H). (G,I) In stage 14 embryos, XHes2-δW-VP16 leads to ectopic XNgnr1 expression (G1, 100%, n=19; G2 and G3 show the non-injected and the injected lateral sides, respectively) but fails to activate N-tubulin expression (I, 100%, n=15). Moreover, transcription of N-tubulin is repressed in its endogenous domains (I). (J) XHes2-δC-VP16 induces neuronal differentiation of animal caps. In early caps (stage 13), XHes2-δC-VP16 induces the expression of the proneural genes XNgnr1 and NeuroD, while expression of late neuronal markers is low (Xath3) or even undetectable (N-tubulin). From stage 22 onwards, Xath3 and N-tubulin are significantly upregulated. Relative values are given as mean±s.e.m of two independent experiments. (K-P) Effects of XHes2 variants on proneural gene expression at stage 24. In XHes2-δW-VP16 overexpressing embryos, an ectopic activation of XNgnr1 (L, 29%, n=14), NeuroD (N, 100%, n=25) and N-tubulin (P, 85%, n=13) is observed. Conversely, expression of XNgnr1 (K, 93%, n=14), NeuroD (M, 100%, n=22) and N-tubulin (O, 85%, n=13) is strongly reduced at this stage following XHes2 injection. (Q-V) XHes2-δW-VP16 induces ectopic sensory neurons. The sensory neuron marker Xhox11L2 is ectopically activated by XHes2-δW-VP16 (R, 100%, n=13) while being repressed by XHes2 (Q, 100%, n=13). By contrast, transcription of the interneuron and motoneuron markers Pax2 (S,T) and Xlim3 (U,V) is downregulated by both XHes2 (S, 85%, n=26; U, 92%, n=12) and XHes2-δW-VP16 (T, 92%, n=24; V, 64%, n=14). Embryo orientation: (A-I) dorsal views, anterior downwards; (K-V) anterior views, dorsal upwards. is, injected side; nis, non-injected side.
|
|
Fig. 7. XHes2 may inhibit neurogenesis by several repression modes. (A-F) Whole-mount in situ hybridization performed on stage 14/15 embryos co-injected with either XNgnr1 or NeuroD and XHes2. XHes2 counteracts the N-tubulin inducing activity of both XNgnr1 (B, 100%, n=19; A, 0%, n=17) and NeuroD (F, 95%, n=19; E, 0%, n=20), as well as the NeuroD-inducing activity of XNgnr1 (D, 100%, n=18; C, 7%, n=15). Embryo orientation: dorsal views, anterior downwards. Abbreviations: is, injected side; nis, non-injected side. (G,H) In vivo co-immunoprecipitation experiments performed on animal cap extracts, following misexpression of tagged XHes2 and bHLH proteins. H and L indicate the position of antibodies heavy and light chains, respectively.
|
|
hes2 (hes family bHLH transcription factor 2) gene expression in Xenopus laevis embryo, NF stage 18, assayed by in situ hybridization.
|
|
hes2 (hes family bHLH transcription factor 2) gene expression in Xenopus laevis embryo, NF stage 38, assayed by in situ hybridization., dorsal view, anterior left.
|
|
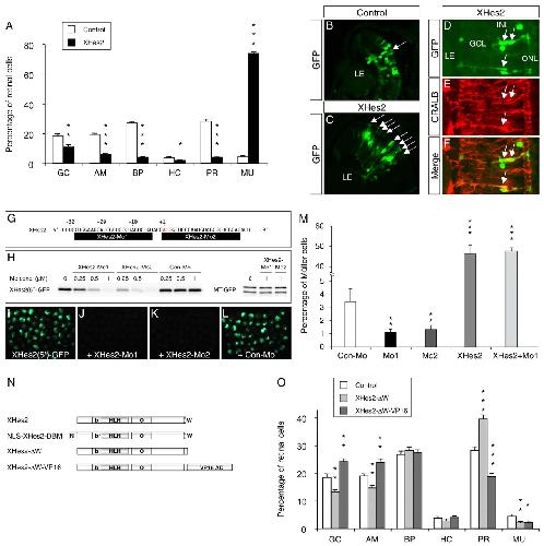
Fig 4. XHes2 is involved in retinal cell fate decisions. (A-F) XHes2 overexpression biases retinal precursors towards gliogenesis. (A) Percentage of retinal cell types observed in stage 41 retinas upon lipofection with GFP alone (control; 1244 cells, 11 retinas) or GFP plus XHes2 (939 cells, 13 retinas). (B-F) Typical sections of retinas transfected with GFP alone (B) or GFP plus XHes2 (C-F) showing the dramatic increase in Müller cell number (white arrows in B and C), as confirmed by anti-CRALBP immunostaining (E,F). White arrows in D-F point to cells with a Müller morphology that are indeed stained by CRALBP. (G-L) Two morpholinos were designed (G) that specifically affect in a dose-dependent manner the expression of a chimaeric XHes2-GFP construct, as assessed by in vitro translation (H) and in vivo GFP fluorescence (I-L) experiments. (M) XHes2 knockdown decreases the percentage of Müller cells (control Mo: 1144 cells, 10 retinas; Mo1: 2028 cells, 12 retinas; Mo2: 1534 cells, 10 retinas; XHes2: 432 cells, four retinas; XHes2+Mo1: 84 cells, three retinas). (N,O) XHes2 affects neuronal cell type specification. (N) Schematic representation of XHes2 variants employed. (O) Percentage of retinal cell types observed in stage 41 retinas co-lipofected with GFP plus XHes2-ÎW (1200 cells, 12 retinas) or GFP plus XHes2-ÎW-VP16 (1072 cells, 11 retinas). Values are given as mean±s.e.m. *P<0.05, **P<0.01, ***P<0.001 (Student's t-test). Abbreviations: AM, amacrine cells; BP, bipolar cells; GC, ganglion cells; GCL, ganglion cell layer; HC, horizontal cells; INL, inner nuclear layer; PR, photoreceptor cells; MU, Müller glial cells; ONL, outer nuclear layer.
|
|
Fig 5. XHes2 promotes extra Müller cell production by affecting both glial cell birthdate and retinal precursor proliferation. (A-M) Analysis of BrdU incorporation (3 hour pulse) in retinal clones, following GFP or GFP plus XHes2 lipofection. (A) Percentage of BrdU-positive cells among GFP-transfected retinal cells (76, 509, 707 and 544 cells for the control; 124, 347, 1058 and 322 for XHes2 at stages 30, 33/34, 35/36 and 37/38, respectively). (B-M) Typical sections of stage 33/34 (B-G) or 37/38 (H-M) retinas immunostained for both GFP and BrdU, following lipofection of GFP alone (B-D,H-J) or GFP plus XHes2 (E-G,K-M). At stage 37/38, BrdU-positive cells in the control are mostly restricted to the CMZ, while many XHes2-overexpressing cells are still proliferating in the central retina (compare arrows in I and L). (N-Q) Birthdating experiments. Embryos lipofected with either GFP alone or GFP plus XHes2 were injected with BrdU every 8 hours from stage 34 to stage 41. (N) Percentage of BrdU-positive cells among GFP-transfected Müller cells (22 Müller cells for the control and 41 for XHes2). (O-Q) An example of GFP and BrdU double staining following XHes2 overexpression. Arrows indicate GFP-positive Müller cells that are BrdU negative. Abbreviations: GCL, ganglion cell layer; INL, inner nuclear layer; LE, lens; ONL, outer nuclear layer. Values are given as mean±s.e.m. *P<0.05, ***P<0.001 (Student's t-test).
|