|
Fig. 1. Neural crest induction is dependent on canonical, but not non-canonical, Wnt signalling. (A) Several dishevelled (Dsh) mutants were used to distinguish between canonical (β-cat) and non-canonical (PCP) Wnt signalling. DN, dominant negative; â, no effect; +, activation. (B-I) mRNA coding for each of these mutants was injected at the two-cell stage into the animal region fated to become ectoderm, the embryos were cultured until the equivalent of stage 17 and the expression of the neural crest marker Slug was analyzed. B,C,F and G are dorsal views; D,E,H and I are sections; anterior is to the top. The injected side (arrowhead) was identified by the lineage marker FDX (pale green). (B,D) Embryo injected with 1 ng of dd2 mRNA. Strong inhibition of the neural crest marker on the injected side is observed (35% of embryos showed inhibition of Slug expression, n=65; embryos with gastrulation defects were not included). (C,E) Embryo injected with 1 ng of dd1 mRNA. Strong inhibition of the neural crest marker on the injected side is observed (37% of embryos showed inhibition of Slug expression, n=85; embryos with gastrulation defects were not included). (F,H) Embryo injected with 1 ng of Dsh-âµN mRNA. Normal expression of the neural crest marker is observed on the injected side. Some embryos exhibited a weak inhibition of the expression of Slug (12% of embryos showed inhibited Slug expression, n=85). (G,I) Embryo injected with 1 ng of Dsh-DEP+ mRNA. No effect on the expression of the neural crest marker is observed (n=55).
|
|
Fig. 2. Neural crest migration is dependent on normal non-canonical Wnt signalling. (A,B) Embryos were injected into the animal blastomeres at the 8-cell stage with 1 ng of mRNA coding for Dsh-âµN (A) or Dsh-DEP+ (B). The embryos were cultured until stage 24, when the expression of the neural crest marker Slug was analyzed at postmigratory stages; the injected side (white arrowhead) was identified by FDX expression (pale green). The uninjected side shows the normal pattern of cephalic neural crest migration, which is indicated by the red arrowheads, each one pointing to the mandibular, hyoid and branchial neural crest, respectively. The injection of Dsh-âµN and Dsh-DEP+ led to a dramatic inhibition of neural crest migration (white arrowhead in A,B; 40%, n=60, and 45%, n=55, of embryos showed inhibition of neural crest migration, respectively). (C) One-cell-stage embryos were injected with mRNA coding for Dsh-DEP+, together with the fluorescent lineage tracer FDX (green). At the early neurula stage, the prospective cephalic neural crest were taken from the injected embryos and grafted into a normal uninjected neurula embryo. The migration of the neural crest was analyzed in vivo by following the fluorescence label until stage 26, when the cephalic neural crest has reached its final destination. (D,F) Control embryo showing the normal pattern of cephalic crest migration; 95% of grafted embryos exhibited normal migration, n=30. (E,G) Embryo grafted with neural crest taken from an embryo expressing Dsh-DEP+. No migration of the neural crest is observed on the operated side. Only 5% of grafted embryos showed normal migration, n=20.
|
|
Fig. 3. Wnt11 is expressed adjacent to the migrating neural crest. Simple and double in situ hybridization were performed for the neural crest marker gene Slug, Wnt11 and Fz7, as indicated at the top of the figure. (A-D) Dorsal (A,B) and lateral (C,D) views of stage 16-17 embryos; dashed lines indicate the sections shown in E-H; white arrow, weaker Wnt11 expression; black arrow, stronger Wnt11 expression. (E-H) Sections of the embryos shown in A-D. Purple arrowhead indicates the region where Wnt11 is detected. n, notochord; bracket, region of Slug and Fz7 expression; dashed line marks the endomesoderm. (I-K) Dorsal (I,J) and lateral (K,L) views of stage 23 embryos. e, eye; purple arrowhead indicates the region where Wnt11 is detected; green arrowhead shows the three streams of migrating neural crest. (M,N) Summary of Slug, Fz7 and Wnt11 expression. (M) Premigratory stages. Wnt11 is expressed in the ectoderm adjacent to the neural crest just before migration starts. A subpopulation of the neural crest cells expresses Fz7. (N) Migratory stages. During neural crest migration, Wnt11 is expressed next to the migrating neural crest. np, neural plate; nc, neural crest; s, somite; n, notochord; nt, neural tube; e, epidermis.
|
|
Fig. 4. Wnt11 activity is required for neural crest migration. (A) 1 ng of Wnt11 or 2 ng of its dominant-negative mRNA were injected in one animal blastomere of an eight-cell embryo. (B-G) Embryos were cultured until the premigratory (B,D; indicated as stage 17) or migratory (C,E,G; indicated as stage 24) neural crest stages, when the expression of Slug was analyzed. All of the embryos are shown in dorsal view, anterior to the top. The injected side is indicated by a white arrowhead. Normal neural crest migration is indicated by red arrowheads. (B,C) Wnt11 overexpression. (B) 90% of embryos showed normal Slug expression, n=55. (C) 30% of embryos showed inhibited neural crest migration, n=55. (D,E) Expression of dominant-negative Wnt11. (D) 90% of embryos showed normal Slug expression, n=65. (E) 35% of embryos showed inhibited neural crest migration; n=65. (F) Summary of inhibition of neural crest migration after injecting Wnt11 (w11), dominant-negative Wnt11 (dnw11), or both (w11+dnw11). (G) Co-injection of Wnt11 and its dominant-negative form. 90% of embryos showed normal neural crest migration, n=50.
|
|
Fig. 5. Effect of localized overexpression of Wnt11 mRNA on neural crest migration. (A) One-cell stage embryos were injected with Wnt11 mRNA and FDX. At stage 9, the animal cap was dissected and cultured under a coverslip until the equivalent of stage 14. The ectoderm was grafted adjacent to the neural crest of a host embryo (stage 14), but into the neural plate side. Grafted embryos were cultured until stage 23-26, when neural crest migration was examined by Slug expression. Purple arrow indicates the normal migration of the neural crest cells. (B) Control side showing normal cephalic neural crest migration (dashed line), and the three streams of migration (black arrows). (C) Grafted side of the embryo shown in B. Note the inhibition in neural crest migration (dashed line and white arrows). The green arrowhead indicates the graft. (D,E) Sections from grafted embryos. Red bars indicate the ventral limit of neural crest migration; green arrowhead indicates the graft. (D) Graft of ectoderm injected with FDX; no effect on neural crest migration is observed. (E) Section of the embryo shown in B,C. Note the shorter distance of migration in the grafted side. The stronger signal in the grafted side is likely to be a consequence of all of the neural crest cells grouping in the dorsal region. Forty-five percent of embryos grafted with Wnt11-expressing cells showed inhibition of neural crest migration (n=26). (F) Similar experiment to the one described in A, but the Wnt11-expressing cells were grafted onto the normal pathway of neural crest migration. Grafted embryos were cultured until stage 26 when neural crest migration was examined by Slug expression. Purple arrow indicates the normal migration of the neural crest cells. (G-N) Anterior to the right. E, eye; dashed line indicates the limit of the graft; arrow indicates the migrating neural crest. (G,H,K,L) The operated (H,L) and control (G,K) sides of the same embryo are shown. (I,M) Sections of grafted embryos. (J,N) Summary of cephalic neural crest migration. Pink, branchial; blue, hyoid; purple, mandibular neural crest. Mixed colours indicate abnormal neural crest migration. The Wnt11-expressing graft is shown in green. Arrows indicate the proposed route of abnormal neural crest migration. (G-J) Control embryo that received an uninjected graft. (K-N) Embryos that received a Wnt11-expressing graft; 80% of the embryos with a Wnt11-expressing graft exhibited this phenotype, n=28.
|
|
Fig. 6. Inhibition of neural crest migration by dominant-negative Wnt11 is rescued by activated Dsh. (A) Two-cell stage embryos were injected with dnWnt11 mRNA and RDX (red), or with Dsh-âµN and FDX (green). At stage 14, neural crest cells were taken from the Dsh-âµN-injected embryo and grafted into the dnWnt11-injected embryo. Analysis of neural crest migration was performed by examining Slug expression and fluorescence. (B) Control side of embryo injected with dnWnt11. Arrowheads indicate normal neural crest migration. (C) Injected side of the embryo shown in B. Asterisk indicates the absence of neural crest migration. (Inset) RDX fluorescence. (D,E) Graft of Dsh-âµN/FDX-expressing cells into an embryo injected with dnWnt11/RDX. (Inset) RDX fluorescence. Note the normal migration of the FDX-expressing cells. Seventy-five percent of embryos showed rescued neural crest migration; n=20.
|
|
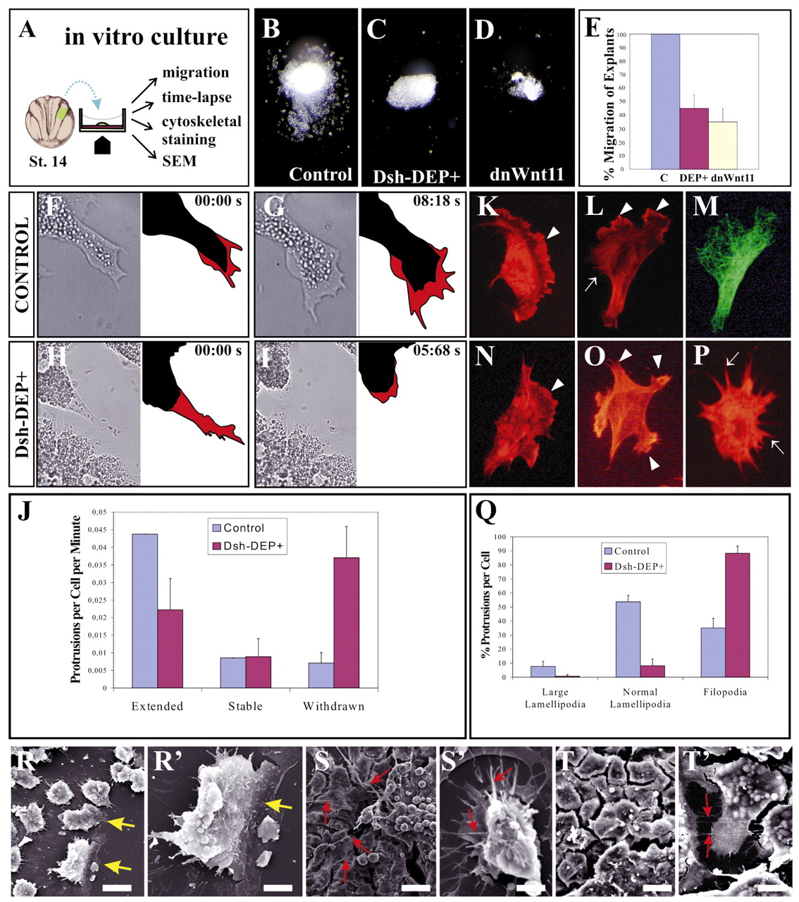
Fig. 7. Analysis of neural crest migration in vitro. (A) Neural crest was dissected from an early neurula and cultured in vitro on fibronectin for several hours. We analyzed migration, cell movement, cytoskeletal staining and cellular morphology. (B) Control neural crest explant, showing normal migration (n=60 explants). (C) Explant taken from an embryo injected with 1 ng of Dsh-DEP+ mRNA. Note the absence of cell migration (n=30 explants). (D) Explant taken from an embryo injected with 2 ng of dnWnt11 mRNA. Note the inhibition of cell migration (n=12 explants). (E) Summary of three independent experiments where the percentage migration was analyzed. One hundred percent of the control explants showed a normal neural crest migration, whereas this process was inhibited in the Dsh-DEP+ and dnWnt11-injected embryos. (F-I) Single time-lapse frames showing representative cell behaviour; right, diagrams of cells with time points. Cell bodies, black; lamellipodia, red. n=8 explants. (F,G) Control cells; (H,I) Dsh-DEP+ injected cells. (J) Protrusive activity. Control cells extend more lamellipodia and Dsh-DEP+ injected cells withdraw more protrusions. (K-Tâ²) Analysis of lamellipodia was performed between 2 and 20 hours after culture, by staining actin with Phalloidin-rhodamine (K,L,N-P) or with an antibody against tubulin (M), or by SEM (R-T). Representative cells are shown for control (K-M) and Dsh-DEP+ injected cells (N-P). (K,N) Representative large lamellipodia. (L,M,O) Representative normal lamellipodia. (M) Tubulin staining for the cell shown in L. (P) Representative cell extending filopodia as its main protrusion. (Q) Types of protrusion. Control cells show large lamellipodia and mainly normal lamellipodia, whereas Dsh-DEP+ injected cells show mainly filopodia. (R,Râ²) Control neural crest; yellow arrow indicates a large lamellipodia at the front of migration. (S,Sâ²) Neural crest injected with Dsh-DEP+; red arrow indicates filopodia. (T,Tâ²) Neural crest injected with dominant-negative Wnt11; red arrow indicates filopodia. Scale bars in R-Tâ²: 10μ m.
|