XB-ART-186
PLoS Biol
2006 Jul 01;48:e242. doi: 10.1371/journal.pbio.0040242.
Show Gene links
Show Anatomy links
Metazoan Scc4 homologs link sister chromatid cohesion to cell and axon migration guidance.
Seitan VC
,
Banks P
,
Laval S
,
Majid NA
,
Dorsett D
,
Rana A
,
Smith J
,
Bateman A
,
Krpic S
,
Hostert A
,
Rollins RA
,
Erdjument-Bromage H
,
Tempst P
,
Benard CY
,
Hekimi S
,
Newbury SF
,
Strachan T
.
???displayArticle.abstract???
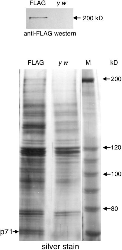
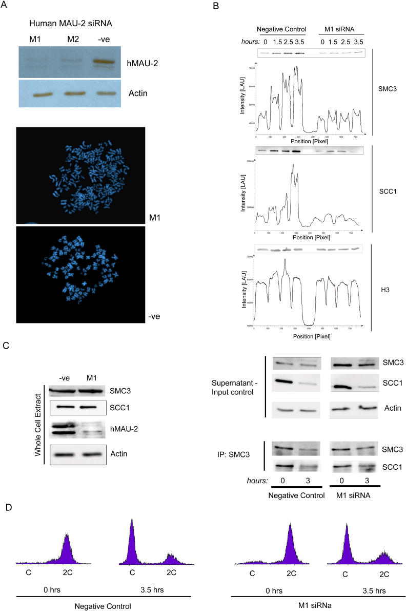
Saccharomyces cerevisiae Scc2 binds Scc4 to form an essential complex that loads cohesin onto chromosomes. The prevalence of Scc2 orthologs in eukaryotes emphasizes a conserved role in regulating sister chromatid cohesion, but homologs of Scc4 have not hitherto been identified outside certain fungi. Some metazoan orthologs of Scc2 were initially identified as developmental gene regulators, such as Drosophila Nipped-B, a regulator of cut and Ultrabithorax, and delangin, a protein mutant in Cornelia de Lange syndrome. We show that delangin and Nipped-B bind previously unstudied human and fly orthologs of Caenorhabditis elegans MAU-2, a non-axis-specific guidance factor for migrating cells and axons. PSI-BLAST shows that Scc4 is evolutionarily related to metazoan MAU-2 sequences, with the greatest homology evident in a short N-terminal domain, and protein-protein interaction studies map the site of interaction between delangin and human MAU-2 to the N-terminal regions of both proteins. Short interfering RNA knockdown of human MAU-2 in HeLa cells resulted in precocious sister chromatid separation and in impaired loading of cohesin onto chromatin, indicating that it is functionally related to Scc4, and RNAi analyses show that MAU-2 regulates chromosome segregation in C. elegans embryos. Using antisense morpholino oligonucleotides to knock down Xenopus tropicalis delangin or MAU-2 in early embryos produced similar patterns of retarded growth and developmental defects. Our data show that sister chromatid cohesion in metazoans involves the formation of a complex similar to the Scc2-Scc4 interaction in the budding yeast. The very high degree of sequence conservation between Scc4 homologs in complex metazoans is consistent with increased selection pressure to conserve additional essential functions, such as regulation of cell and axon migration during development.
???displayArticle.pubmedLink??? 16802858
???displayArticle.pmcLink??? PMC1484498
???displayArticle.link??? PLoS Biol
???displayArticle.grants??? [+]
R01 GM055683 NIGMS NIH HHS , R01 GM063403 NIGMS NIH HHS , R01 GM063403-01 NIGMS NIH HHS , R01 GM063403-02 NIGMS NIH HHS , R01 GM063403-03 NIGMS NIH HHS , Wellcome Trust , 087656 Wellcome Trust , BB/C005163/1 Biotechnology and Biological Sciences Research Council , WT087656 Wellcome Trust , BB_BB/C005163/1 Biotechnology and Biological Sciences Research Council
Species referenced: Xenopus tropicalis
Genes referenced: actb actl6a mau2 nipbl rad21 rbbp6 smc3 tp53
???displayArticle.morpholinos??? mau2 MO1 nipbl MO1
???attribute.lit??? ???displayArticles.show???
References [+] :
Altschul,
Gapped BLAST and PSI-BLAST: a new generation of protein database search programs.
1997, Pubmed
Altschul, Gapped BLAST and PSI-BLAST: a new generation of protein database search programs. 1997, Pubmed
Andrade, Comparison of ARM and HEAT protein repeats. 2001, Pubmed
Arumugam, ATP hydrolysis is required for cohesin's association with chromosomes. 2003, Pubmed
Bénard, mau-2 acts cell-autonomously to guide axonal migrations in Caenorhabditis elegans. 2004, Pubmed
Bhuiyan, Genotype-phenotype correlations of 39 patients with Cornelia De Lange syndrome: the Dutch experience. 2006, Pubmed
Borck, NIPBL mutations and genetic heterogeneity in Cornelia de Lange syndrome. 2004, Pubmed
Brenner, The genetics of Caenorhabditis elegans. 1974, Pubmed
Chan, Chromosome cohesion is regulated by a clock gene paralogue TIM-1. 2003, Pubmed
Chang, Targeting of cohesin by transcriptionally silent chromatin. 2005, Pubmed
Ciosk, Cohesin's binding to chromosomes depends on a separate complex consisting of Scc2 and Scc4 proteins. 2000, Pubmed
Cummings, The Coprinus cinereus adherin Rad9 functions in Mre11-dependent DNA repair, meiotic sister-chromatid cohesion, and meiotic homolog pairing. 2002, Pubmed
de Boer, Efficient biotinylation and single-step purification of tagged transcription factors in mammalian cells and transgenic mice. 2003, Pubmed
Dorsett, Effects of sister chromatid cohesion proteins on cut gene expression during wing development in Drosophila. 2005, Pubmed
Dorsett, Adherin: key to the cohesin ring and cornelia de Lange syndrome. 2004, Pubmed
Fenyö, Protein identification using mass spectrometric information. 1998, Pubmed
Fire, Potent and specific genetic interference by double-stranded RNA in Caenorhabditis elegans. 1998, Pubmed
Furuya, Faithful anaphase is ensured by Mis4, a sister chromatid cohesion molecule required in S phase and not destroyed in G1 phase. 1998, Pubmed
Gillespie, Scc2 couples replication licensing to sister chromatid cohesion in Xenopus egg extracts. 2004, Pubmed , Xenbase
Gillis, NIPBL mutational analysis in 120 individuals with Cornelia de Lange syndrome and evaluation of genotype-phenotype correlations. 2004, Pubmed
Giordano, RNAi triggered by symmetrically transcribed transgenes in Drosophila melanogaster. 2002, Pubmed
Giot, A protein interaction map of Drosophila melanogaster. 2003, Pubmed
Glynn, Genome-wide mapping of the cohesin complex in the yeast Saccharomyces cerevisiae. 2004, Pubmed
Goodstadt, CHROMA: consensus-based colouring of multiple alignments for publication. 2001, Pubmed
Gruber, Chromosomal cohesin forms a ring. 2003, Pubmed
Haering, Molecular architecture of SMC proteins and the yeast cohesin complex. 2002, Pubmed
Hagstrom, Condensin and cohesin: more than chromosome compactor and glue. 2003, Pubmed
Huang, Rings, bracelet or snaps: fashionable alternatives for Smc complexes. 2005, Pubmed
Ivanov, A topological interaction between cohesin rings and a circular minichromosome. 2005, Pubmed
Jones, Protein secondary structure prediction based on position-specific scoring matrices. 1999, Pubmed
Kamakaka, Accurate and efficient RNA polymerase II transcription with a soluble nuclear fraction derived from Drosophila embryos. 1991, Pubmed
Katoh, MAFFT version 5: improvement in accuracy of multiple sequence alignment. 2005, Pubmed
Kaur, Precocious sister chromatid separation (PSCS) in Cornelia de Lange syndrome. 2005, Pubmed
Khokha, Techniques and probes for the study of Xenopus tropicalis development. 2002, Pubmed , Xenbase
Krantz, Cornelia de Lange syndrome is caused by mutations in NIPBL, the human homolog of Drosophila melanogaster Nipped-B. 2004, Pubmed
Lamb, Tetratrico peptide repeat interactions: to TPR or not to TPR? 1995, Pubmed
Lechner, The mammalian heterochromatin protein 1 binds diverse nuclear proteins through a common motif that targets the chromoshadow domain. 2005, Pubmed
Lengronne, Cohesin relocation from sites of chromosomal loading to places of convergent transcription. 2004, Pubmed
Losada, Dynamic molecular linkers of the genome: the first decade of SMC proteins. 2005, Pubmed
Mann, Error-tolerant identification of peptides in sequence databases by peptide sequence tags. 1994, Pubmed
Mann, Use of mass spectrometric molecular weight information to identify proteins in sequence databases. 1993, Pubmed
Méndez, Chromatin association of human origin recognition complex, cdc6, and minichromosome maintenance proteins during the cell cycle: assembly of prereplication complexes in late mitosis. 2000, Pubmed , Xenbase
Michaelis, Cohesins: chromosomal proteins that prevent premature separation of sister chromatids. 1997, Pubmed
Milutinovich, Molecular biology. SMC complexes--wrapped up in controversy. 2003, Pubmed
Mito, Distinct developmental function of two Caenorhabditis elegans homologs of the cohesin subunit Scc1/Rad21. 2003, Pubmed
Miyake, Four novel NIPBL mutations in Japanese patients with Cornelia de Lange syndrome. 2005, Pubmed
Morcillo, Chip, a widely expressed chromosomal protein required for segmentation and activity of a remote wing margin enhancer in Drosophila. 1997, Pubmed , Xenbase
Morgan, The left-right determinant inversin has highly conserved ankyrin repeat and IQ domains and interacts with calmodulin. 2002, Pubmed , Xenbase
Nasmyth, The structure and function of SMC and kleisin complexes. 2005, Pubmed
Neuwald, HEAT repeats associated with condensins, cohesins, and other complexes involved in chromosome-related functions. 2000, Pubmed , Xenbase
Pirrotta, Vectors for P-mediated transformation in Drosophila. 1988, Pubmed
Robinson, Ancient protein partners take on additional roles in multicellular animals. 2010, Pubmed
Rodriguez, GATA-1 forms distinct activating and repressive complexes in erythroid cells. 2005, Pubmed
Rollins, Nipped-B, a Drosophila homologue of chromosomal adherins, participates in activation by remote enhancers in the cut and Ultrabithorax genes. 1999, Pubmed
Rollins, Drosophila nipped-B protein supports sister chromatid cohesion and opposes the stromalin/Scc3 cohesion factor to facilitate long-range activation of the cut gene. 2004, Pubmed
Schüle, Inactivating mutations in ESCO2 cause SC phocomelia and Roberts syndrome: no phenotype-genotype correlation. 2005, Pubmed
Seitz, The rad9 gene of Coprinus cinereus encodes a proline-rich protein required for meiotic chromosome condensation and synapsis. 1996, Pubmed
Sjögren, Sister chromatid cohesion is required for postreplicative double-strand break repair in Saccharomyces cerevisiae. 2001, Pubmed
Strachan, Cornelia de Lange Syndrome and the link between chromosomal function, DNA repair and developmental gene regulation. 2005, Pubmed
Ström, Postreplicative recruitment of cohesin to double-strand breaks is required for DNA repair. 2004, Pubmed
Strome, Spindle dynamics and the role of gamma-tubulin in early Caenorhabditis elegans embryos. 2001, Pubmed
Takagi, Cellular and axonal migrations are misguided along both body axes in the maternal-effect mau-2 mutants of Caenorhabditis elegans. 1997, Pubmed
Takahashi, Recruitment of Xenopus Scc2 and cohesin to chromatin requires the pre-replication complex. 2004, Pubmed , Xenbase
Thiru, Structural basis of HP1/PXVXL motif peptide interactions and HP1 localisation to heterochromatin. 2004, Pubmed
Tomonaga, Characterization of fission yeast cohesin: essential anaphase proteolysis of Rad21 phosphorylated in the S phase. 2000, Pubmed
Tonkin, NIPBL, encoding a homolog of fungal Scc2-type sister chromatid cohesion proteins and fly Nipped-B, is mutated in Cornelia de Lange syndrome. 2004, Pubmed
Toyoda, Requirement of chromatid cohesion proteins rad21/scc1 and mis4/scc2 for normal spindle-kinetochore interaction in fission yeast. 2002, Pubmed
Unal, DNA damage response pathway uses histone modification to assemble a double-strand break-specific cohesin domain. 2004, Pubmed
Vega, Roberts syndrome is caused by mutations in ESCO2, a human homolog of yeast ECO1 that is essential for the establishment of sister chromatid cohesion. 2005, Pubmed
Wang, Caenorhabditis elegans EVL-14/PDS-5 and SCC-3 are essential for sister chromatid cohesion in meiosis and mitosis. 2003, Pubmed
