Click here to close
Hello! We notice that you are using Internet Explorer, which is not supported by Xenbase and may cause the site to display incorrectly.
We suggest using a current version of Chrome,
FireFox, or Safari.
The divergent DSL ligand Dll3 does not activate Notch signaling but cell autonomously attenuates signaling induced by other DSL ligands.
Ladi E
,
Nichols JT
,
Ge W
,
Miyamoto A
,
Yao C
,
Yang LT
,
Boulter J
,
Sun YE
,
Kintner C
,
Weinmaster G
.
???displayArticle.abstract???
Mutations in the DSL (Delta, Serrate, Lag2) Notch (N) ligand Delta-like (Dll) 3 cause skeletal abnormalities in spondylocostal dysostosis, which is consistent with a critical role for N signaling during somitogenesis. Understanding how Dll3 functions is complicated by reports that DSL ligands both activate and inhibit N signaling. In contrast to other DSL ligands, we show that Dll3 does not activate N signaling in multiple assays. Consistent with these findings, Dll3 does not bind to cells expressing any of the four N receptors, and N1 does not bind Dll3-expressing cells. However, in a cell-autonomous manner, Dll3 suppressed N signaling, as was found for other DSL ligands. Therefore, Dll3 functions not as an activator as previously reported but rather as a dedicated inhibitor of N signaling. As an N antagonist, Dll3 promoted Xenopus laevis neurogenesis and inhibited glial differentiation of mouse neural progenitors. Finally, together with the modulator lunatic fringe, Dll3 altered N signaling levels that were induced by other DSL ligands.
Figure 1. Dll3 does not activate N signaling in trans. (A) Cell surface expression of HA-tagged Dll1, Dll3, and Dll1 + Dll3 L cell lines was determined by biotinylation, streptavidin (SAV) pull-down, and blotting with anti-HA mAb (12CA5). (B) NIH 3T3 cells transfected with N and CSL reporter were cocultured with J1, Dll1, Dll3, mDll3, or parental (L) cell lines and were assayed for luciferase activity. Error bars reflect the SD of the mean from three experiments. RLU, relative luciferase units. (C) Parental C2C12 and cell lines expressing N1 were cocultured with L, J1, Dll1, or Dll3 cells, and myogenesis was monitored by myosin light chain 2 (MLC2) mRNA expression. Loading and transfer of RNA was monitored by methylene blue staining of 18S rRNA. (D) NIH 3T3 cells transfected with N1, CSL reporter, and control or LFng were cocultured with Dll1, J1, rDll3, mDll3, or L cells and were assayed for luciferase activity (n = 3). (E) Parental L, Dll1, or Dll1 + Dll3 cells were cocultured with NIH 3T3 cells transfected with CSL reporter and N or vector. There was no statistically significant difference between Dll1 and Dll1 + Dll3 (n = 3).
Figure 2. Dll3 does not bind to N. (A) Western Blot (WB) analysis using anti-Fc quantitated Dll3Fc, D1Fc, and D1NTD3Fc for binding assays in B. Numbers represent the dilution of condition media used in the binding assays. (B) 293T cells transfected with vector or N1 were assayed for binding of Fc, Dll3Fc, D1NTD3Fc, and D1Fc by flow cytometry. Fold binding over Fc control is plotted against serial dilutions. (C) Binding of N1Fc to 293T cells transfected with vector or HA-tagged Dll1, Dll3, or D1NTD3 is shown as fold binding over vector control (n = 3). Error bars represent SD. (D) Alignment of the DSL domains of rat and mDll3 with other Dll family members identifies Dll3 as highly divergent. Amino acid sequences conserved in Dll3 are red, whereas amino acid sequences conserved amongst the other Dll-related proteins are blue.
Figure 3. Dll3 cell autonomously inhibits N signaling. (A) NIH 3T3 cells cotransfected with N1 or N2 and either HA-tagged Dll1, rat Dll3 (rDll3), mDll3, or vector along with a CSL reporter cocultured with Dll1, J1, or L cells. Error bars reflect the SD of the mean from four experiments (*, P < 0.01; **, P < 0.001; ***, P < 0.0001). (B) Western blot of HA-tagged Dll1 and Dll3 from NIH 3T3 cells indicates expression in CSL reporter assays in A. (C) 293T cells cotransfected with N1Δmyc and either vector, Dll1, or Dll3 plasmids and cell surface expression of N1 were analyzed after biotinylation/SAV pull-down and anti-myc (9E10) Western blotting. (D) 293T cells transfected with vector or HA-N1 and either vector, Dll1, or Dll3 plasmids were stained live, and mean fluorescence intensity was determined by FACS. Error bars represent SD. (E) 293T cells cotransfected with Dll1 or Dll3 and N1Δmyc or vector plasmids and cell surface expression of Dll1 or Dll3 were determined by biotinylation/SAV pull-down and anti-HA antibody (12CA5) Western blotting. (F) Lysates from 293T cells transfected with N1 and either HA-tagged Dll1, Dll3, or vector were incubated with N1 antibodies and HA antibody Western blot to detect Dll1 or Dll3 (12CA5; top) or with N1 antibody (93–4; bottom). Middle panel is a HA Western blot of Dll1 and Dll3 from WCL.
Figure 4. Injection of mDll3 mRNA promotes neurogenesis in X. laevis. Representatives of embryos injected with either synthetic lacZ mRNA alone (A) or in combination with 250 pg Dll1 mRNA (B), 250 pg mDll3 mRNA (C), or 1,000 pg mDll3 mRNA (D) and stained for X-gal (light blue) and β-tubulin (purple) expression. Arrows indicate injection site.
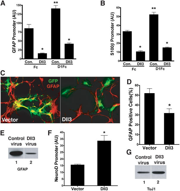
Figure 5. Dll3 suppresses D1Fc-induced astrocytic differentiation. Embryonic day 11.5 mouse cortical NSCs cotransfected with reporters for GFAP (A) or S100β (B) and either vector or Dll3 were treated with control Fc or D1Fc to induce astrogliogenesis. (C) NSCs cotransfected with GFP and either vector or Dll3 were cultured with D1Fc for 4 d and stained for GFAP. (D) Quantitation of transfected cells expressing GFAP from six independent experiments. (E) GFAP expression in NSCs infected with control (lane 1) or Dll3 adenovirus (lane 2) as determined by Western blotting. (F) Neurogenic stage mouse cortical NSCs cotransfected with NeuroD promoter luciferase construct and vector or Dll3. Promoter activation is plotted as relative luciferase units for six experiments. P < 0.05. *, significant differences between Dll3 and vector; **, significant increase between Fc and D1Fc. Error bars represent SD. AU, arbitrary units. (G) Tubulin (TuJ1) expression in NSCs infected with control (lane 1) or Dll3 adenovirus (lane 2) as determined by Western blotting.
Figure 6. LFng and Dll3 dynamically modulate N signaling. (A) NIH 3T3 cells cotransfected with N1 and CSL reporter as well as vector or Dll3 with increasing amounts of LFng or control DNA were cocultured with L or Dll1 cells and assayed for luciferase activity. (B) NIH 3T3 cells cotransfected with N1 and CSL reporter as well as control or LFng, and either vector or increasing amounts of Dll3 DNA were cocultured with L or Dll1 cells. P < 0.01. *, a significant difference between vector and Dll3 (low); **, a significant difference between Dll3 (low) and Dll3 (high). n = 5. (C) Lysates from 293T cells cotransfected with N1Δmyc, HA-tagged Dll3, and LFng or control DNA incubated with anti-HA antibody to capture Dll3 immunoprecipitates, which were identified by anti-myc Western blotting to detect N1 (right). Lysate from N1 cells was mixed with equal amounts of D3 lysate and was analyzed alongside other samples (Mix Lys). WCLs were analyzed by anti-myc (top left) and anti-HA Western blotting (bottom left). (D) Parental L or J1 cells cocultured with NIH 3T3 cells that were transfected with N1, CSL reporter, vector, or Dll3 and control or LFng. (*, P < 0.005; **, P < 0.001; n = 7). Error bars represent SD.
Ascano,
The C-terminal PDZ-ligand of JAGGED1 is essential for cellular transformation.
2003, Pubmed
Ascano,
The C-terminal PDZ-ligand of JAGGED1 is essential for cellular transformation.
2003,
Pubmed
Barrantes,
Interaction between Notch signalling and Lunatic fringe during somite boundary formation in the mouse.
1999,
Pubmed
Bulman,
Mutations in the human delta homologue, DLL3, cause axial skeletal defects in spondylocostal dysostosis.
2000,
Pubmed
Bush,
Ligand-induced signaling in the absence of furin processing of Notch1.
2001,
Pubmed
Campos,
mDll1 and mDll3 expression in the developing mouse brain: role in the establishment of the early cortex.
2001,
Pubmed
Chitnis,
Primary neurogenesis in Xenopus embryos regulated by a homologue of the Drosophila neurogenic gene Delta.
1995,
Pubmed
,
Xenbase
Daluiski,
Bone morphogenetic protein-3 is a negative regulator of bone density.
2001,
Pubmed
,
Xenbase
de Celis,
The Abruptex domain of Notch regulates negative interactions between Notch, its ligands and Fringe.
2000,
Pubmed
Dunwoodie,
Mouse Dll3: a novel divergent Delta gene which may complement the function of other Delta homologues during early pattern formation in the mouse embryo.
1997,
Pubmed
,
Xenbase
Dunwoodie,
Axial skeletal defects caused by mutation in the spondylocostal dysplasia/pudgy gene Dll3 are associated with disruption of the segmentation clock within the presomitic mesoderm.
2002,
Pubmed
Ge,
Notch signaling promotes astrogliogenesis via direct CSL-mediated glial gene activation.
2002,
Pubmed
Giudicelli,
The vertebrate segmentation clock.
2004,
Pubmed
Heitzler,
Altered epidermal growth factor-like sequences provide evidence for a role of Notch as a receptor in cell fate decisions.
1993,
Pubmed
Henderson,
Functional domains of LAG-2, a putative signaling ligand for LIN-12 and GLP-1 receptors in Caenorhabditis elegans.
1997,
Pubmed
Henrique,
Maintenance of neuroepithelial progenitor cells by Delta-Notch signalling in the embryonic chick retina.
1997,
Pubmed
Hermanson,
N-CoR controls differentiation of neural stem cells into astrocytes.
2002,
Pubmed
Hicks,
A secreted Delta1-Fc fusion protein functions both as an activator and inhibitor of Notch1 signaling.
2002,
Pubmed
Hicks,
Fringe differentially modulates Jagged1 and Delta1 signalling through Notch1 and Notch2.
2000,
Pubmed
Hsieh,
Truncated mammalian Notch1 activates CBF1/RBPJk-repressed genes by a mechanism resembling that of Epstein-Barr virus EBNA2.
1996,
Pubmed
Hukriede,
A dominant-negative form of Serrate acts as a general antagonist of Notch activation.
1997,
Pubmed
Itoh,
Mind bomb is a ubiquitin ligase that is essential for efficient activation of Notch signaling by Delta.
2003,
Pubmed
Jacobsen,
Cis-interactions between Delta and Notch modulate neurogenic signalling in Drosophila.
1998,
Pubmed
Kiyota,
The intracellular domain of X-Serrate-1 is cleaved and suppresses primary neurogenesis in Xenopus laevis.
2004,
Pubmed
,
Xenbase
Krebs,
The Nrarp gene encodes an ankyrin-repeat protein that is transcriptionally regulated by the notch signaling pathway.
2001,
Pubmed
,
Xenbase
Kusumi,
The mouse pudgy mutation disrupts Delta homologue Dll3 and initiation of early somite boundaries.
1998,
Pubmed
Kusumi,
Dll3 pudgy mutation differentially disrupts dynamic expression of somite genes.
2004,
Pubmed
Le Borgne,
The roles of receptor and ligand endocytosis in regulating Notch signaling.
2005,
Pubmed
Lewis,
Neurogenic genes and vertebrate neurogenesis.
1996,
Pubmed
Lindsell,
Jagged: a mammalian ligand that activates Notch1.
1995,
Pubmed
Logeat,
The Notch1 receptor is cleaved constitutively by a furin-like convertase.
1998,
Pubmed
Morrison,
Transient Notch activation initiates an irreversible switch from neurogenesis to gliogenesis by neural crest stem cells.
2000,
Pubmed
Mumm,
Notch signaling: from the outside in.
2000,
Pubmed
Nofziger,
Notch signaling imposes two distinct blocks in the differentiation of C2C12 myoblasts.
1999,
Pubmed
Panin,
Notch ligands are substrates for protein O-fucosyltransferase-1 and Fringe.
2002,
Pubmed
Pfister,
Interaction of the MAGUK family member Acvrinp1 and the cytoplasmic domain of the Notch ligand Delta1.
2003,
Pubmed
Sakamoto,
Intracellular cell-autonomous association of Notch and its ligands: a novel mechanism of Notch signal modification.
2002,
Pubmed
Sanchez-Irizarry,
Notch subunit heterodimerization and prevention of ligand-independent proteolytic activation depend, respectively, on a novel domain and the LNR repeats.
2004,
Pubmed
Serth,
Transcriptional oscillation of lunatic fringe is essential for somitogenesis.
2003,
Pubmed
Shimizu,
Mouse jagged1 physically interacts with notch2 and other notch receptors. Assessment by quantitative methods.
1999,
Pubmed
Shutter,
Dll4, a novel Notch ligand expressed in arterial endothelium.
2000,
Pubmed
,
Xenbase
Six,
The Notch ligand Delta1 is sequentially cleaved by an ADAM protease and gamma-secretase.
2003,
Pubmed
Sparrow,
Diverse requirements for Notch signalling in mammals.
2002,
Pubmed
Sun,
Neurogenin promotes neurogenesis and inhibits glial differentiation by independent mechanisms.
2001,
Pubmed
,
Xenbase
Takahashi,
Feedback loops comprising Dll1, Dll3 and Mesp2, and differential involvement of Psen1 are essential for rostrocaudal patterning of somites.
2003,
Pubmed
Turner,
Expression of achaete-scute homolog 3 in Xenopus embryos converts ectodermal cells to a neural fate.
1994,
Pubmed
,
Xenbase
Turnpenny,
Novel mutations in DLL3, a somitogenesis gene encoding a ligand for the Notch signalling pathway, cause a consistent pattern of abnormal vertebral segmentation in spondylocostal dysostosis.
2003,
Pubmed
Vinós,
Evidence that Argos is an antagonistic ligand of the EGF receptor.
2000,
Pubmed
Weinmaster,
Modulation of notch signaling during somitogenesis.
2003,
Pubmed
Weinmaster,
Notch signal transduction: a real rip and more.
2000,
Pubmed
Weng,
Activating mutations of NOTCH1 in human T cell acute lymphoblastic leukemia.
2004,
Pubmed
Wettstein,
The Xenopus homolog of Drosophila Suppressor of Hairless mediates Notch signaling during primary neurogenesis.
1997,
Pubmed
,
Xenbase
Wright,
Delta proteins and MAGI proteins: an interaction of Notch ligands with intracellular scaffolding molecules and its significance for zebrafish development.
2004,
Pubmed
Yang,
Fringe glycosyltransferases differentially modulate Notch1 proteolysis induced by Delta1 and Jagged1.
2005,
Pubmed
Zhang,
Segmentation defects of Notch pathway mutants and absence of a synergistic phenotype in lunatic fringe/radical fringe double mutant mice.
2002,
Pubmed