|
Figure 1. Temporal and Regional Expression Pattern of p27Xic1
(AâF) Whole-mount in situ hybridizations with p27Xic1 at stage 22/23 (A), stage 26 (B), stage 29/31 (C and D), and stage 33/34 (E and F). Lateral
views (A, B, C, E, and F). Anterior view (D). Enlarged view of (E) (F). my, myotome, hb, hindbrain, mb, midbrain, fb, forebrain.
(G) In a section of a stage 31 retina, ubiquitous expression of p27Xic1 was seen in columnar neuroepithelial cells at central retina.
(H) Later, at stage 33/34, the expressed region became gradually restricted in the middle layer of retina and the CMZ.
(I) Finally, at stage 41, the expression was mainly restricted in the CMZ with weak expression in the central retina.
(J) Measurement of p27Xic1 expression in CMZ. After the in situ hybridization with p27Xic1, the density of staining in CMZs of 38 retinas was
analyzed by NIH image software. The measured region is indicated in (I) as a white line. Averages and SEMs of 100 sampling points are
shown.
(KâM) Double in situ hybridizations were performed with DIG-labeled cyclin D1 (K) and fluorescein-labeled p27Xic1 (L). (M) Overlapped image
of (K) and (L).
(NâP) Double in situ hybridizations were performed on sections of Xenopus retina at stage 41 using DIG-labeled p27Xic1 (N) and fluoresceinlabeled
Xath5 (O). (P) Overlapped image of (N) and (O).
(QâS) Double staining for BrdU uptake and p27Xic1 expression. (Q) In situ hybridization with p27Xic1. (R) BrdU immunostaining. (S) Overlapped
image of (Q) and (R) (arrow points to p27Xic1-positive BrdU-negative central area).
(T) Schematic representation of cyclin A1, cyclin D1, X-Notch-1, p27Xic1, and Xath5 in the CMZ.
|
|
Figure 2.
p27Xic1-Overexpressing Cells Differentiate into Müller Glia
Embryos were lipofected at stage 15 in the eye primordia with an expression construct of p27Xic1 plus pGFP or pGFP alone (control). After fixation at the indicated stage, the embryos were cryostat sectioned. L, lens.
(A) Stage 41 retina lipofected with pGFP.
(B) Stage 41 retina lipofected with p27Xic1.
(C) GFP-positive Müller cell in a stage 41 control retina.
(D) GFP-positive Müller cell in a stage 41 retina lipofected with p27Xic1.
(E) Cells lipofected with p27Xic1 in a stage 29/30 retina.
(F) Cells lipofected with p27Xic1 in a stage 32 retina.
(G) Enlarged view of (D).
(H) Cells lipofected with pGFP in a stage 32 retina.
(I–K) R5 staining of stage 41 retina lipofected with p27Xic1 plus pGFP. (I) p27Xic1 lipofected cells. (J) R5 staining. (K) Overlapped view of (G) and (H).
(L) Immunostaining of p27Xic1 lipofected retina with anti-calbindin antibody (red).
(M) Schematic drawing of Xenopus retina (modified from Dowling 1987). ONL, outer nuclear layer; OPL, outer plexiform layer; INL, inner nuclear layer; IPL, inner plexiform layer; GCL, ganglion cell layer; P, photoreceptor cells; H, horizontal cells, M, Müller cells; B, bipolar cells; A, amacrine cells; I, interplexiform cells; G, ganglion cells.
|
|
Figure 3.
Overexpression of p27Xic1 Increases the Ratio of Müller Cells by Changing Cell Fate
(A) Percentage of retinal cell types labeled by misexpression of p27Xic1 plus pGFP or pGFP alone. The expression constructs were lipofected at stage 15, and the cell type was analyzed using sections of the stage 41 embryos. Inner plexiform cells are included in the category of amacrine cells. n = 675 cells (p27Xic1 plus pGFP) and n = 1764 (control). Error represents SEM; single asterisk, p < 0.05, double asterisks, p < 0.01, triple asterisks, p < 0.001 by Student's t test in all figures.
(B) Relationship between the expressed amount of p27Xic1 (Xic1-N-Myc) and ratio of Müller cells. After Myc staining of retina lipofected with Xic1-N-Myc and GFP, the relationship between an intensity of Myc staining and the ratio of Müller cells in GFP-positive cells was analyzed. Intensity of Myc staining was classified into five categories: 0, no Myc staining; 1, very weak; 2, weak; 3, medium; 4, strong.
(C) Total number of lipofected cells in retina and total number of Müller cells among the lipofected cells per retina.
(D) Müller cell induction depends on the lipofected stages. p27Xic1 was lipofected at the indicated stages, and the final differentiated cell types were analyzed at stage 41. A ratio in the retina lipofected with pGFP at stage 15 was used as the control because there is no stage dependency in the pGFP control.
(E) p27Xic1 causes early cell cycle arrest in the retina. Embryos were lipofected with p27Xic1 at stage 15. From stage 32, BrdU was injected into embryos, and at stage 41 the ratios of BrdU-positive cells in all lipofected cells were examined. INL, inner nuclear layer.
|
|
Figure 4.
p27Xic1 Induces Müller Cells through the N-Terminal Domain
(A) Schematic structures of p27Xic1, p21Cip1, p27Kip1, p57Kip2, Xic1-N, and Xic1-C. Homology of cyclin/Cdk-binding domain of p27Xic1 with those of mammalian homologs is indicated in the box.
(B–H) mRNA-injected early embryos. mRNA (2 ng) of p27Xic1 (C), Xic1-N (D), Xic1-C (F, G, and H), or mock (B and E) was injected in a blastomere of two-cell stage embryos. The effect was observed at 64-cell stage (B–D) or at stage 9 (E–H). (G and H) Enlarged views of the indicated region in (F). Outlines of cells were marked. inj., injected side.
(I) Percentage of retinal cell types labeled by misexpression of p27Xic1, Xic1-N, or Xic1-C. The expression construct of p27Xic1, Xic1-N, Xic1-C, or GFP was lipofected at stage 15, and then the ratios of retinal cell types were determined at stage 41.
(J) Xic1-N and Xic1-C cause early cell cycle arrest in the retina. Embryos were lipofected with p27Xic1, Xic1-N, Xic1-C, or pGFP at stage 15. From stage 32, BrdU was injected into embryos, and at stage 41 the ratios of BrdU-positive cells in retina were examined.
(K) Cdk2 and cyclin A2 partially inhibit the inductive effect of p27Xic1. Expression construct of Cdk2 or cyclin A2 was colipofected with p27Xic1 at stage 15, and the cell types were analyzed at stage 41.
(L) p27Kip1, p21Cip1, and p21Cip1 N50S also induce Müller cells. Expression construct of p27Kip1, p21Cip1, or p21Cip1 N50S was lipofected at stage 15 and then the cell types were analyzed at stage 41.
(M) Müller cell inductive activities and Cdk2 inhibitory activities of p27Xic1 deletion constructs. The structures of the constructs are indicated at the left side. The constructs were lipofected at stage 15. The ratio of Müller cells was analyzed at stage 41. Cdk2 kinase inhibitory activity was measured as described in Experimental Procedures. Relative Müller cell inductive activity and Cdk inhibitory activity were classified into three categories: −, no activity; +, weak; ++, strong.
|
|
Figure 5.
Expression of p27Xic1 Antisense DNA Results in a Decrease of Müller Cells
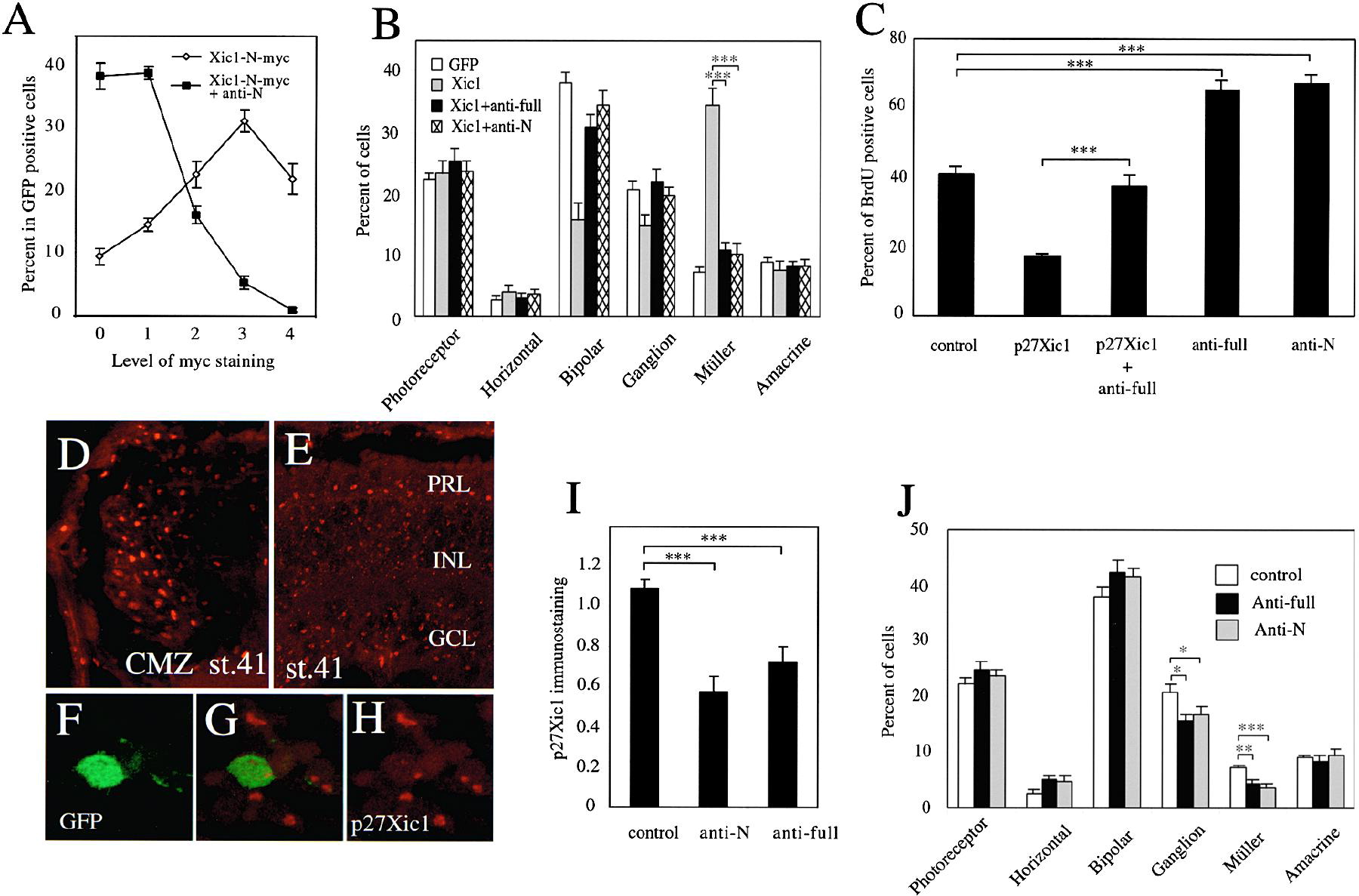
(A) Antisense construct lipofection decreases an expression of p27Xic1 protein from the lipofected p27Xic1-Myc plasmid. Retinas were lipofected with Xic-N-Myc (sense) plus anti-N (antisense) and pGFP or with Xic-N-Myc plus pGFP at stage 15. After the Myc staining of sections from stage 41 embryos, intensities of Myc staining in GFP-positive cells were compared. Intensity of Myc staining was classified into five categories: 0, no Myc staining; 1, very weak; 2, weak; 3, medium; 4, strong.
(B) Antisense p27Xic1 DNA can inhibit the inductive effect of the sense construct. An antisense p27Xic1 construct of anti-full or anti-N was colipofected with p27Xic1 in a 3:1 ratio, and then the cell types were analyzed at stage 41.
(C) Function of antisense constructs on cell cycle arrest in the retina. The indicated constructs were lipofected with pGFP at stage 15. From stage 32, BrdU was injected into embryos, and at stage 41 the ratios of BrdU-positive cells that were also GFP positive were examined.
(D and E) Immunostaining with p27Xic1 antibody. (D) CMZ of stage 41 retina. (E) A central region of a stage 41 retina. PRL, photoreceptor layer; INL, inner nuclear layer; GCL, ganglion cell layer.
(F–I) The antisense construct decreases endogenous p27Xic1 expression. The antisense construct with pGFP-Myc was lipofected at stage 15. Sections of stage 32 retina were immunostained with p27Xic1 antibody and Myc antibody (9E10). (F–H) Retina colipofected with anti-N and pGFP. (F) GFP (Myc staining). (G) Overlapped views. (H) p27Xic1 antibody staining. (I) The intensities of p27Xic1 antibody staining were measured using Openlab 2.0.8 (Improvision) by comparing the relative values of p27Xic1 intensity in GFP-positive cells to surrounding untransfected cells (control, lipofected cells, n = 19, neighbors, n = 59; anti-N, lipofected cells, n = 16, neighbors, n = 50; anti-full, lipofected cells, n = 10, neighbors, n = 32).
(J) Antisense constructs of p27Xic1 inhibit natural Müller cell differentiation. An antisense p27Xic1 construct of anti-full or anti-N was lipofected at stage 15, and then the cell types were analyzed at stage 41.
|
|
Figure 6.
p27Xic1 Works within the Context of an Active Neurogenic Pathway
(A) Dominant-negative Delta can overcome the effect of p27Xic1 on Müller cell determination. The expression constructs p27Xic1, Delta-stu, or both were lipofected at stage 15. The cell type was analyzed using sections of stage 41 embryos.
(B) Constitutive active X-Notch-1, Xotch-ICD enhances the inductive activity of p27Xic1. The expression constructs p27Xic1, Xotch-ICD, or both were lipofected at stage 15. Cell type was analyzed using sections of stage 41 embryos.
|
|
Figure 7.
Intrinsic Timer Model
A gradual increase of p27Xic1 can define the timing of the Müller cell fate decision in the sequence of retinal cell differentiation. The accumulation of p27Xic1 in the normal retina is indicated in the central graph and by the increasing level of shading in the line of precursors in (A). If cells remain in the cell cycle until p27Xic1 expression reaches a threshold level, this increases the probability both of exiting the cell cycle and adopting a Müller cell fate (dashed line up). (B) Overexpression of p27Xic1 by lipofection causes early accumulation of the protein in precursors, resulting in early cell cycle arrest and differentiation of Müller cells at the expense of bipolar cells (dashed line down).
|