Click here to close Hello! We notice that you are using Internet Explorer, which is not supported by Xenbase and may cause the site to display incorrectly. We suggest using a current version of Chrome, FireFox, or Safari.

Profile Publications (16)
XB-PERS-995

Publications By Andrew D. Chalmers

???pagination.result.count???

???pagination.result.page??? 1


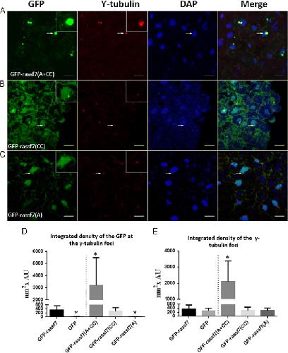
Truncated RASSF7 promotes centrosomal defects and cell death., Gulsen T, Hadjicosti I, Li Y, Zhang X, Whitley PR, Chalmers AD., Dev Biol. January 15, 2016; 409 (2): 502-17.   


Epigenetic inactivation of the RASSF10 candidate tumor suppressor gene is a frequent and an early event in gliomagenesis., Hill VK, Underhill-Day N, Krex D, Robel K, Sangan CB, Summersgill HR, Morris M, Gentle D, Chalmers AD, Maher ER, Latif F., Oncogene. February 24, 2011; 30 (8): 978-89.


Human RASSF7 regulates the microtubule cytoskeleton and is required for spindle formation, Aurora B activation and chromosomal congression during mitosis., Recino A, Sherwood V, Flaxman A, Cooper WN, Latif F, Ward A, Chalmers AD., Biochem J. September 1, 2010; 430 (2): 207-13.   


The RASSF8 candidate tumor suppressor inhibits cell growth and regulates the Wnt and NF-kappaB signaling pathways., Lock FE, Underhill-Day N, Dunwell T, Matallanas D, Cooper W, Hesson L, Recino A, Ward A, Pavlova T, Zabarovsky E, Grant MM, Maher ER, Chalmers AD, Kolch W, Latif F., Oncogene. July 29, 2010; 29 (30): 4307-16.


The apicobasal polarity kinase aPKC functions as a nuclear determinant and regulates cell proliferation and fate during Xenopus primary neurogenesis., Sabherwal N, Tsutsui A, Hodge S, Wei J, Chalmers AD, Papalopulu N., Development. August 1, 2009; 136 (16): 2767-77.   


RASSF7 is a member of a new family of RAS association domain-containing proteins and is required for completing mitosis., Sherwood V, Manbodh R, Sheppard C, Chalmers AD., Mol Biol Cell. April 1, 2008; 19 (4): 1772-82.   


Grainyhead-like 3, a transcription factor identified in a microarray screen, promotes the specification of the superficial layer of the embryonic epidermis., Chalmers AD, Lachani K, Shin Y, Sherwood V, Cho KW, Papalopulu N., Mech Dev. September 1, 2006; 123 (9): 702-18.   


A Xenopus tropicalis oligonucleotide microarray works across species using RNA from Xenopus laevis., Chalmers AD, Goldstone K, Smith JC, Gilchrist M, Amaya E, Papalopulu N., Mech Dev. March 1, 2005; 122 (3): 355-63.   


aPKC, Crumbs3 and Lgl2 control apicobasal polarity in early vertebrate development., Chalmers AD, Pambos M, Mason J, Lang S, Wylie C, Papalopulu N., Development. March 1, 2005; 132 (5): 977-86.   


Downregulation of Par3 and aPKC function directs cells towards the ICM in the preimplantation mouse embryo., Plusa B, Frankenberg S, Chalmers A, Hadjantonakis AK, Moore CA, Papalopulu N, Papaioannou VE, Glover DM, Zernicka-Goetz M., J Cell Sci. February 1, 2005; 118 (Pt 3): 505-15.


Oriented cell divisions asymmetrically segregate aPKC and generate cell fate diversity in the early Xenopus embryo., Chalmers AD, Strauss B, Papalopulu N., Development. June 1, 2003; 130 (12): 2657-68.   


Intrinsic differences between the superficial and deep layers of the Xenopus ectoderm control primary neuronal differentiation., Chalmers AD, Welchman D, Papalopulu N., Dev Cell. February 1, 2002; 2 (2): 171-82.   


FGF-8 stimulates neuronal differentiation through FGFR-4a and interferes with mesoderm induction in Xenopus embryos., Hardcastle Z, Chalmers AD, Papalopulu N., Curr Biol. November 30, 2000; 10 (23): 1511-4.   


Regional gene expression in the epithelia of the Xenopus tadpole gut., Chalmers AD, Slack JM, Beck CW., Mech Dev. August 1, 2000; 96 (1): 125-8.   


The Xenopus tadpole gut: fate maps and morphogenetic movements., Chalmers AD, Slack JM., Development. January 1, 2000; 127 (2): 381-92.   


Development of the gut in Xenopus laevis., Chalmers AD, Slack JM., Dev Dyn. August 1, 1998; 212 (4): 509-21.   

???pagination.result.page??? 1