Click here to close Hello! We notice that you are using Internet Explorer, which is not supported by Xenbase and may cause the site to display incorrectly. We suggest using a current version of Chrome, FireFox, or Safari.

Profile Publications (119)
XB-PERS-931

Publications By Tomas Pieler

???pagination.result.count???

???pagination.result.page??? 1 2 3 ???pagination.result.next???


The secreted BMP antagonist ERFE is required for the development of a functional circulatory system in Xenopus., Melchert J, Henningfeld KA, Richts S, Lingner T, Jonigk D, Pieler T., Dev Biol. March 15, 2020; 459 (2): 138-148.   


Prdm12 Directs Nociceptive Sensory Neuron Development by Regulating the Expression of the NGF Receptor TrkA., Desiderio S, Vermeiren S, Van Campenhout C, Kricha S, Malki E, Richts S, Fletcher EV, Vanwelden T, Schmidt BZ, Henningfeld KA, Pieler T, Woods CG, Nagy V, Verfaillie C, Bellefroid EJ., Cell Rep. March 26, 2019; 26 (13): 3522-3536.e5.   


Retinoic acid-induced expression of Hnf1b and Fzd4 is required for pancreas development in Xenopus laevis., Gere-Becker MB, Pommerenke C, Lingner T, Pieler T., Development. June 8, 2018; 145 (12):   


Whole-Mount In Situ Hybridization of Xenopus Oocytes., Bauermeister D, Pieler T., Cold Spring Harb Protoc. March 1, 2018; 2018 (3):


Controlled levels of canonical Wnt signaling are required for neural crest migration., Maj E, Künneke L, Loresch E, Grund A, Melchert J, Pieler T, Aspelmeier T, Borchers A., Dev Biol. September 1, 2016; 417 (1): 77-90.   


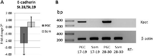
Reduction in E-cadherin expression fosters migration of Xenopus laevis primordial germ cells., Baronsky T, Dzementsei A, Oelkers M, Melchert J, Pieler T, Janshoff A., Integr Biol (Camb). March 14, 2016; 8 (3): 349-58.


Global analysis of asymmetric RNA enrichment in oocytes reveals low conservation between closely related Xenopus species., Claußen M, Lingner T, Pommerenke C, Opitz L, Salinas G, Pieler T., Mol Biol Cell. November 5, 2015; .   


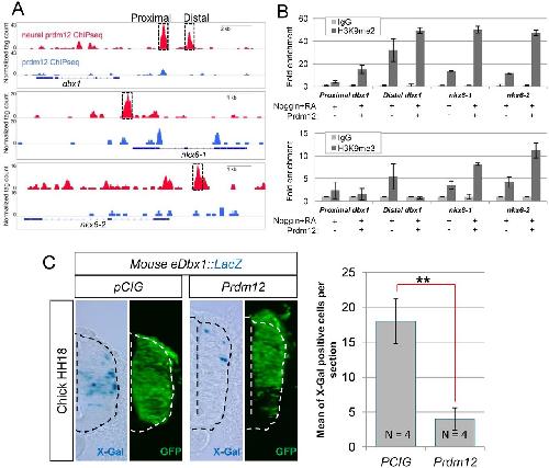
Prdm12 specifies V1 interneurons through cross-repressive interactions with Dbx1 and Nkx6 genes in Xenopus., Thélie A, Desiderio S, Hanotel J, Quigley I, Van Driessche B, Rodari A, Borromeo MD, Kricha S, Lahaye F, Croce J, Cerda-Moya G, Ordoño Fernandez J, Bolle B, Lewis KE, Sander M, Pierani A, Schubert M, Johnson JE, Kintner CR, Pieler T, Van Lint C, Henningfeld KA, Bellefroid EJ, Van Campenhout C., Development. October 1, 2015; 142 (19): 3416-28.   


A novel role for Celf1 in vegetal RNA localization during Xenopus oogenesis., Bauermeister D, Claußen M, Pieler T., Dev Biol. September 15, 2015; 405 (2): 214-24.   


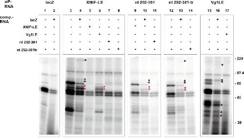
T-cell internal antigen 1 counteracts somatic RNA degradation during early Xenopus embryogenesis., Bauermeister D, Claußen M, Pieler T., Int J Dev Biol. January 1, 2015; 59 (10-12): 425-33.   


Scratch2 modulates neurogenesis and cell migration through antagonism of bHLH proteins in the developing neocortex., Paul V, Tonchev AB, Henningfeld KA, Pavlakis E, Rust B, Pieler T, Stoykova A., Cereb Cortex. March 1, 2014; 24 (3): 754-72.


The Prdm13 histone methyltransferase encoding gene is a Ptf1a-Rbpj downstream target that suppresses glutamatergic and promotes GABAergic neuronal fate in the dorsal neural tube., Hanotel J, Bessodes N, Thélie A, Hedderich M, Parain K, Van Driessche B, Brandão Kde O, Kricha S, Jorgensen MC, Grapin-Botton A, Serup P, Van Lint C, Perron M, Pieler T, Henningfeld KA, Bellefroid EJ., Dev Biol. February 15, 2014; 386 (2): 340-57.   


Migratory and adhesive properties of Xenopus laevis primordial germ cells in vitro., Dzementsei A, Schneider D, Janshoff A, Pieler T., Biol Open. December 15, 2013; 2 (12): 1279-87.   


NumbL is essential for Xenopus primary neurogenesis., Nieber F, Hedderich M, Jahn O, Pieler T, Henningfeld KA., BMC Dev Biol. October 14, 2013; 13 36.   


Homeoprotein hhex-induced conversion of intestinal to ventral pancreatic precursors results in the formation of giant pancreata in Xenopus embryos., Zhao H, Han D, Dawid IB, Pieler T, Chen Y., Proc Natl Acad Sci U S A. May 29, 2012; 109 (22): 8594-9.   


A novel function for KIF13B in germ cell migration., Tarbashevich K, Dzementsei A, Pieler T., Dev Biol. January 15, 2011; 349 (2): 169-78.   


Functional dissection of the RNA signal sequence responsible for vegetal localization of XGrip2.1 mRNA in Xenopus oocytes., Claussen M, Tarbashevich K, Pieler T., RNA Biol. January 1, 2011; 8 (5): 873-82.


Programming pluripotent precursor cells derived from Xenopus embryos to generate specific tissues and organs., Borchers A, Pieler T., Genes (Basel). November 18, 2010; 1 (3): 413-26.   


Interaction of 42Sp50 with the vegetal RNA localization machinery in Xenopus laevis oocytes., Loeber J, Claussen M, Jahn O, Pieler T., FEBS J. November 1, 2010; 277 (22): 4722-31.


Elr-type proteins protect Xenopus Dead end mRNA from miR-18-mediated clearance in the soma., Koebernick K, Loeber J, Arthur PK, Tarbashevich K, Pieler T., Proc Natl Acad Sci U S A. September 14, 2010; 107 (37): 16148-53.   


Identification of vegetal RNA-localization elements in Xenopus oocytes., Claußen M, Pieler T., Methods. May 1, 2010; 51 (1): 146-51.


p63 antagonizes Wnt-induced transcription., Drewelus I, Göpfert C, Hippel C, Dickmanns A, Damianitsch K, Pieler T, Dobbelstein M., Cell Cycle. February 1, 2010; 9 (3): 580-87.


Participation of Xenopus Elr-type proteins in vegetal mRNA localization during oogenesis., Arthur PK, Claussen M, Koch S, Tarbashevich K, Jahn O, Pieler T., J Biol Chem. July 24, 2009; 284 (30): 19982-92.   


XsFRP5 modulates endodermal organogenesis in Xenopus laevis., Damianitsch K, Melchert J, Pieler T., Dev Biol. May 15, 2009; 329 (2): 327-37.   


Comparative expression analysis of the neurogenins in Xenopus tropicalis and Xenopus laevis., Nieber F, Pieler T, Henningfeld KA., Dev Dyn. February 1, 2009; 238 (2): 451-8.   


Nuclear localization of the pre-mRNA associating protein THOC7 depends upon its direct interaction with Fms tyrosine kinase interacting protein (FMIP)., El Bounkari O, Guria A, Klebba-Faerber S, Claussen M, Pieler T, Griffiths JR, Whetton AD, Koch A, Tamura T., FEBS Lett. January 5, 2009; 583 (1): 13-8.


Generation of transgenic frogs., Loeber J, Pan FC, Pieler T., Methods Mol Biol. January 1, 2009; 561 65-72.


The RNA-binding protein XSeb4R: a positive regulator of VegT mRNA stability and translation that is required for germ layer formation in Xenopus., Souopgui J, Rust B, Vanhomwegen J, Heasman J, Henningfeld KA, Bellefroid E, Pieler T., Genes Dev. September 1, 2008; 22 (17): 2347-52.   


Malectin: a novel carbohydrate-binding protein of the endoplasmic reticulum and a candidate player in the early steps of protein N-glycosylation., Schallus T, Jaeckh C, Fehér K, Palma AS, Liu Y, Simpson JC, Mackeen M, Stier G, Gibson TJ, Feizi T, Pieler T, Muhle-Goll C., Mol Biol Cell. August 1, 2008; 19 (8): 3404-14.   


XGRIP2.1 is encoded by a vegetally localizing, maternal mRNA and functions in germ cell development and anteroposterior PGC positioning in Xenopus laevis., Tarbashevich K, Koebernick K, Pieler T., Dev Biol. November 15, 2007; 311 (2): 554-65.   


Retinoic acid-mediated patterning of the pre-pancreatic endoderm in Xenopus operates via direct and indirect mechanisms., Pan FC, Chen Y, Bayha E, Pieler T., Mech Dev. August 13, 2007; 124 (7-8): 518-31.   


Ptf1a triggers GABAergic neuronal cell fates in the retina., Dullin JP, Locker M, Robach M, Henningfeld KA, Parain K, Afelik S, Pieler T, Perron M., BMC Dev Biol. May 31, 2007; 7 110.   


Expression and regulation of Xenopus CRMP-4 in the developing nervous system., Souopgui J, Klisch TJ, Pieler T, Henningfeld KA., Int J Dev Biol. January 1, 2007; 51 (4): 339-43.   


Manipulation of hedgehog signaling in Xenopus by means of embryo microinjection and application of chemical inhibitors., Hollemann T, Tadjuidje E, Koebernick K, Pieler T., Methods Mol Biol. January 1, 2007; 397 35-45.


Retinoic acid signalling is required for specification of pronephric cell fate., Cartry J, Nichane M, Ribes V, Colas A, Riou JF, Pieler T, Dollé P, Bellefroid EJ, Umbhauer M., Dev Biol. November 1, 2006; 299 (1): 35-51.   


Xenopus Teashirt1 regulates posterior identity in brain and cranial neural crest., Koebernick K, Kashef J, Pieler T, Wedlich D., Dev Biol. October 1, 2006; 298 (1): 312-26.   


Characterization and function of the bHLH-O protein XHes2: insight into the mechanisms controlling retinal cell fate decision., Sölter M, Locker M, Boy S, Taelman V, Bellefroid EJ, Perron M, Pieler T., Development. October 1, 2006; 133 (20): 4097-108.   


The Notch-effector HRT1 gene plays a role in glomerular development and patterning of the Xenopus pronephros anlagen., Taelman V, Van Campenhout C, Sölter M, Pieler T, Bellefroid EJ., Development. August 1, 2006; 133 (15): 2961-71.   


Combined ectopic expression of Pdx1 and Ptf1a/p48 results in the stable conversion of posterior endoderm into endocrine and exocrine pancreatic tissue., Afelik S, Chen Y, Pieler T., Genes Dev. June 1, 2006; 20 (11): 1441-6.   


Mxi1 is essential for neurogenesis in Xenopus and acts by bridging the pan-neural and proneural genes., Klisch TJ, Souopgui J, Juergens K, Rust B, Pieler T, Henningfeld KA., Dev Biol. April 15, 2006; 292 (2): 470-85.   


Xenopus Dead end mRNA is a localized maternal determinant that serves a conserved function in germ cell development., Horvay K, Claussen M, Katzer M, Landgrebe J, Pieler T., Dev Biol. March 1, 2006; 291 (1): 1-11.   


Forgotten and novel aspects in pancreas development., Pieler T, Chen Y., Biol Cell. February 1, 2006; 98 (2): 79-88.


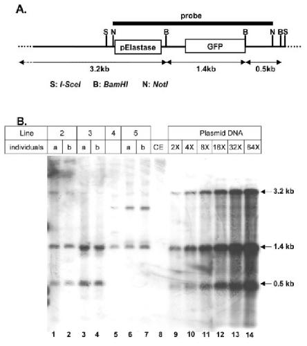
I-SceI meganuclease-mediated transgenesis in Xenopus., Pan FC, Chen Y, Loeber J, Henningfeld K, Pieler T., Dev Dyn. January 1, 2006; 235 (1): 247-52.   


Isolation and comparative expression analysis of the Myc-regulatory proteins Mad1, Mad3, and Mnt during Xenopus development., Juergens K, Rust B, Pieler T, Henningfeld KA., Dev Dyn. August 1, 2005; 233 (4): 1554-9.   


Nuclear import of mPER3 in Xenopus oocytes and HeLa cells requires complex formation with mPER1., Loop S, Pieler T., FEBS J. July 1, 2005; 272 (14): 3714-24.


mPER1-mediated nuclear export of mCRY1/2 is an important element in establishing circadian rhythm., Loop S, Katzer M, Pieler T., EMBO Rep. April 1, 2005; 6 (4): 341-7.


Olfactory and lens placode formation is controlled by the hedgehog-interacting protein (Xhip) in Xenopus., Cornesse Y, Pieler T, Hollemann T., Dev Biol. January 15, 2005; 277 (2): 296-315.   


Sequences downstream of the bHLH domain of the Xenopus hairy-related transcription factor-1 act as an extended dimerization domain that contributes to the selection of the partners., Taelman V, Van Wayenbergh R, Sölter M, Pichon B, Pieler T, Christophe D, Bellefroid EJ., Dev Biol. December 1, 2004; 276 (1): 47-63.   


Evidence for overlapping, but not identical, protein machineries operating in vegetal RNA localization along early and late pathways in Xenopus oocytes., Claussen M, Horvay K, Pieler T., Development. September 1, 2004; 131 (17): 4263-73.   


Retinoic acid signaling is essential for pancreas development and promotes endocrine at the expense of exocrine cell differentiation in Xenopus., Chen Y, Pan FC, Brandes N, Afelik S, Sölter M, Pieler T., Dev Biol. July 1, 2004; 271 (1): 144-60.

???pagination.result.page??? 1 2 3 ???pagination.result.next???