Click here to close Hello! We notice that you are using Internet Explorer, which is not supported by Xenbase and may cause the site to display incorrectly. We suggest using a current version of Chrome, FireFox, or Safari.

Profile Publications (66)
XB-PERS-765

Publications By Nancy Papalopulu

???pagination.result.count???

???pagination.result.page??? 1 2 ???pagination.result.next???


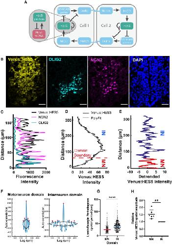
A dynamic, spatially periodic, micro-pattern of HES5 underlies neurogenesis in the mouse spinal cord., Biga V, Hawley J, Soto X, Johns E, Han D, Bennett H, Adamson AD, Kursawe J, Glendinning P, Manning CS, Papalopulu N., Mol Syst Biol. May 1, 2021; 17 (5): e9902.   


Dynamical gene regulatory networks are tuned by transcriptional autoregulation with microRNA feedback., Minchington TG, Griffiths-Jones S, Papalopulu N., Sci Rep. July 31, 2020; 10 (1): 12960.   


Dynamic properties of noise and Her6 levels are optimized by miR-9, allowing the decoding of the Her6 oscillator., Soto X, Biga V, Kursawe J, Lea R, Doostdar P, Thomas R, Papalopulu N., EMBO J. June 17, 2020; 39 (12): e103558.   


Identifying stochastic oscillations in single-cell live imaging time series using Gaussian processes., Phillips NE, Manning C, Papalopulu N, Rattray M., PLoS Comput Biol. May 11, 2017; 13 (5): e1005479.   


Stochasticity in the miR-9/Hes1 oscillatory network can account for clonal heterogeneity in the timing of differentiation., Phillips NE, Manning CS, Pettini T, Biga V, Marinopoulou E, Stanley P, Boyd J, Bagnall J, Paszek P, Spiller DG, White MR, Goodfellow M, Galla T, Rattray M, Papalopulu N., Elife. January 28, 2016; 5   


Analysis of neural progenitors from embryogenesis to juvenile adult in Xenopus laevis reveals biphasic neurogenesis and continuous lengthening of the cell cycle., Thuret R, Auger H, Papalopulu N., Biol Open. November 30, 2015; 4 (12): 1772-81.   


aPKC phosphorylates p27Xic1, providing a mechanistic link between apicobasal polarity and cell-cycle control., Sabherwal N, Thuret R, Lea R, Stanley P, Papalopulu N., Dev Cell. December 8, 2014; 31 (5): 559-71.   


Dynein light intermediate chains maintain spindle bipolarity by functioning in centriole cohesion., Jones LA, Villemant C, Starborg T, Salter A, Goddard G, Ruane P, Woodman PG, Papalopulu N, Woolner S, Allan VJ., J Cell Biol. November 24, 2014; 207 (4): 499-516.   


Spatiotemporal lipid profiling during early embryo development of Xenopus laevis using dynamic ToF-SIMS imaging., Tian H, Fletcher JS, Thuret R, Henderson A, Papalopulu N, Vickerman JC, Lockyer NP., J Lipid Res. September 1, 2014; 55 (9): 1970-80.


A secretory cell type develops alongside multiciliated cells, ionocytes and goblet cells, and provides a protective, anti-infective function in the frog embryonic mucociliary epidermis., Dubaissi E, Rousseau K, Lea R, Soto X, Nardeosingh S, Schweickert A, Amaya E, Thornton DJ, Papalopulu N., Development. April 1, 2014; 141 (7): 1514-25.   


microRNA input into a neural ultradian oscillator controls emergence and timing of alternative cell states., Goodfellow M, Phillips NE, Manning C, Galla T, Papalopulu N., Nat Commun. January 1, 2014; 5 3399.   


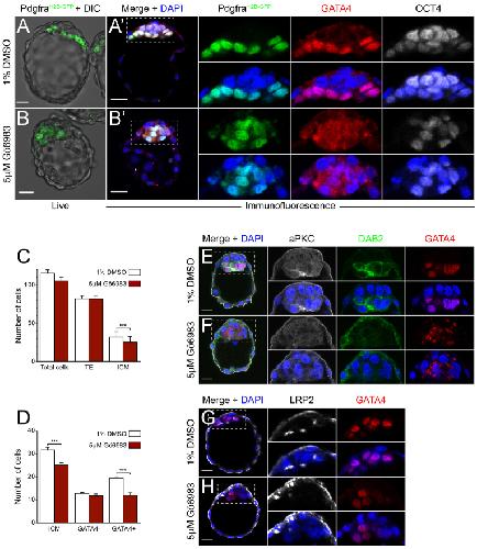
Atypical protein kinase C couples cell sorting with primitive endoderm maturation in the mouse blastocyst., Saiz N, Grabarek JB, Sabherwal N, Papalopulu N, Plusa B., Development. November 1, 2013; 140 (21): 4311-22.   


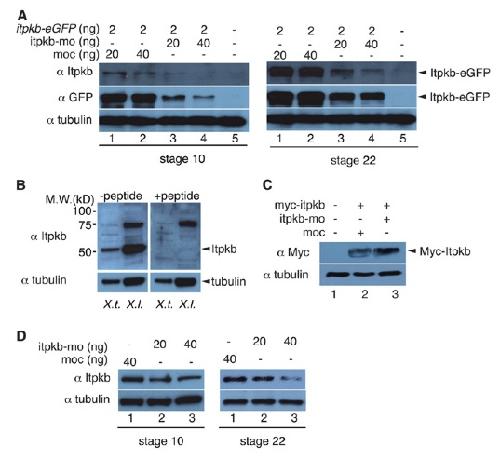
Inositol kinase and its product accelerate wound healing by modulating calcium levels, Rho GTPases, and F-actin assembly., Soto X, Li J, Lea R, Dubaissi E, Papalopulu N, Amaya E., Proc Natl Acad Sci U S A. July 2, 2013; 110 (27): 11029-34.   


MicroRNA-9 Modulates Hes1 ultradian oscillations by forming a double-negative feedback loop., Bonev B, Stanley P, Papalopulu N., Cell Rep. July 26, 2012; 2 (1): 10-8.   


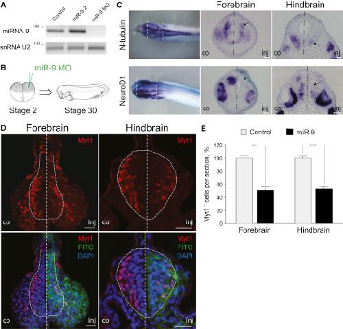
microRNA-9 regulates axon extension and branching by targeting Map1b in mouse cortical neurons., Dajas-Bailador F, Bonev B, Garcez P, Stanley P, Guillemot F, Papalopulu N., Nat Neurosci. May 1, 2012; .


Spindle position in symmetric cell divisions during epiboly is controlled by opposing and dynamic apicobasal forces., Woolner S, Papalopulu N., Dev Cell. April 17, 2012; 22 (4): 775-87.   


A bromodeoxyuridine (BrdU) based protocol for characterizing proliferating progenitors in Xenopus embryos., Auger H, Thuret R, El Yakoubi W, Papalopulu N., Methods Mol Biol. January 1, 2012; 917 461-75.


Methods to analyze microRNA expression and function during Xenopus development., Bonev B, Papalopulu N., Methods Mol Biol. January 1, 2012; 917 445-59.


Multicolor fluorescent in situ mRNA hybridization (FISH) on whole mounts and sections., Lea R, Bonev B, Dubaissi E, Vize PD, Papalopulu N., Methods Mol Biol. January 1, 2012; 917 431-44.


Antibody development and use in chromogenic and fluorescent immunostaining., Dubaissi E, Panagiotaki N, Papalopulu N, Vize PD., Methods Mol Biol. January 1, 2012; 917 411-29.


Following the fate of neural progenitors by homotopic/homochronic grafts in Xenopus embryos., Thuret R, Papalopulu N., Methods Mol Biol. January 1, 2012; 916 203-15.


Apicobasal polarity and cell proliferation during development., Sabherwal N, Papalopulu N., Essays Biochem. January 1, 2012; 53 95-109.


pTransgenesis: a cross-species, modular transgenesis resource., Love NR, Thuret R, Chen Y, Ishibashi S, Sabherwal N, Paredes R, Alves-Silva J, Dorey K, Noble AM, Guille MJ, Sasai Y, Papalopulu N, Amaya E., Development. December 1, 2011; 138 (24): 5451-8.   


Embryonic frog epidermis: a model for the study of cell-cell interactions in the development of mucociliary disease., Dubaissi E, Papalopulu N., Dis Model Mech. March 1, 2011; 4 (2): 179-92.   


MicroRNA-9 reveals regional diversity of neural progenitors along the anterior-posterior axis., Bonev B, Pisco A, Papalopulu N., Dev Cell. January 18, 2011; 20 (1): 19-32.   


Characterisation of a new regulator of BDNF signalling, Sprouty3, involved in axonal morphogenesis in vivo., Panagiotaki N, Dajas-Bailador F, Amaya E, Papalopulu N, Dorey K., Development. December 1, 2010; 137 (23): 4005-15.   


FoxG1 and TLE2 act cooperatively to regulate ventral telencephalon formation., Roth M, Bonev B, Lindsay J, Lea R, Panagiotaki N, Houart C, Papalopulu N., Development. May 1, 2010; 137 (9): 1553-62.   


The apicobasal polarity kinase aPKC functions as a nuclear determinant and regulates cell proliferation and fate during Xenopus primary neurogenesis., Sabherwal N, Tsutsui A, Hodge S, Wei J, Chalmers AD, Papalopulu N., Development. August 1, 2009; 136 (16): 2767-77.   


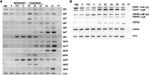
Temporal and spatial expression of FGF ligands and receptors during Xenopus development., Lea R, Papalopulu N, Amaya E, Dorey K., Dev Dyn. June 1, 2009; 238 (6): 1467-79.   


Integration of telencephalic Wnt and hedgehog signaling center activities by Foxg1., Danesin C, Peres JN, Johansson M, Snowden V, Cording A, Papalopulu N, Houart C., Dev Cell. April 1, 2009; 16 (4): 576-87.   


Evading the annotation bottleneck: using sequence similarity to search non-sequence gene data., Gilchrist MJ, Christensen MB, Harland R, Pollet N, Smith JC, Ueno N, Papalopulu N., BMC Bioinformatics. October 17, 2008; 9 442.   


Rab32 regulates melanosome transport in Xenopus melanophores by protein kinase a recruitment., Park M, Serpinskaya AS, Papalopulu N, Gelfand VI., Curr Biol. December 4, 2007; 17 (23): 2030-4.


The neural progenitor-specifying activity of FoxG1 is antagonistically regulated by CKI and FGF., Regad T, Roth M, Bredenkamp N, Illing N, Papalopulu N., Nat Cell Biol. May 1, 2007; 9 (5): 531-40.


A default mechanism of spindle orientation based on cell shape is sufficient to generate cell fate diversity in polarised Xenopus blastomeres., Strauss B, Adams RJ, Papalopulu N., Development. October 1, 2006; 133 (19): 3883-93.


Grainyhead-like 3, a transcription factor identified in a microarray screen, promotes the specification of the superficial layer of the embryonic epidermis., Chalmers AD, Lachani K, Shin Y, Sherwood V, Cho KW, Papalopulu N., Mech Dev. September 1, 2006; 123 (9): 702-18.   


A dominant-negative form of the E3 ubiquitin ligase Cullin-1 disrupts the correct allocation of cell fate in the neural crest lineage., Voigt J, Papalopulu N., Development. February 1, 2006; 133 (3): 559-68.   


A Xenopus tropicalis oligonucleotide microarray works across species using RNA from Xenopus laevis., Chalmers AD, Goldstone K, Smith JC, Gilchrist M, Amaya E, Papalopulu N., Mech Dev. March 1, 2005; 122 (3): 355-63.   


Identification of novel genes affecting mesoderm formation and morphogenesis through an enhanced large scale functional screen in Xenopus., Chen JA, Voigt J, Gilchrist M, Papalopulu N, Amaya E., Mech Dev. March 1, 2005; 122 (3): 307-31.   


Expression cloning screening of a unique and full-length set of cDNA clones is an efficient method for identifying genes involved in Xenopus neurogenesis., Voigt J, Chen JA, Gilchrist M, Amaya E, Papalopulu N., Mech Dev. March 1, 2005; 122 (3): 289-306.   


aPKC, Crumbs3 and Lgl2 control apicobasal polarity in early vertebrate development., Chalmers AD, Pambos M, Mason J, Lang S, Wylie C, Papalopulu N., Development. March 1, 2005; 132 (5): 977-86.   


Downregulation of Par3 and aPKC function directs cells towards the ICM in the preimplantation mouse embryo., Plusa B, Frankenberg S, Chalmers A, Hadjantonakis AK, Moore CA, Papalopulu N, Papaioannou VE, Glover DM, Zernicka-Goetz M., J Cell Sci. February 1, 2005; 118 (Pt 3): 505-15.


Defining a large set of full-length clones from a Xenopus tropicalis EST project., Gilchrist MJ, Zorn AM, Voigt J, Smith JC, Papalopulu N, Amaya E., Dev Biol. July 15, 2004; 271 (2): 498-516.


Pilot morpholino screen in Xenopus tropicalis identifies a novel gene involved in head development., Kenwrick S, Amaya E, Papalopulu N., Dev Dyn. February 1, 2004; 229 (2): 289-99.   


Oriented cell divisions asymmetrically segregate aPKC and generate cell fate diversity in the early Xenopus embryo., Chalmers AD, Strauss B, Papalopulu N., Development. June 1, 2003; 130 (12): 2657-68.   


Depletion of the cell-cycle inhibitor p27(Xic1) impairs neuronal differentiation and increases the number of ElrC(+) progenitor cells in Xenopus tropicalis., Carruthers S, Mason J, Papalopulu N., Mech Dev. May 1, 2003; 120 (5): 607-16.   


Molecular components of the endoderm specification pathway in Xenopus tropicalis., D'Souza A, Lee M, Taverner N, Mason J, Carruthers S, Smith JC, Amaya E, Papalopulu N, Zorn AM., Dev Dyn. January 1, 2003; 226 (1): 118-27.   


Techniques and probes for the study of Xenopus tropicalis development., Khokha MK, Chung C, Bustamante EL, Gaw LW, Trott KA, Yeh J, Lim N, Lin JC, Taverner N, Amaya E, Papalopulu N, Smith JC, Zorn AM, Harland RM, Grammer TC., Dev Dyn. December 1, 2002; 225 (4): 499-510.   


Intrinsic differences between the superficial and deep layers of the Xenopus ectoderm control primary neuronal differentiation., Chalmers AD, Welchman D, Papalopulu N., Dev Cell. February 1, 2002; 2 (2): 171-82.   


Transgenic Xenopus embryos reveal that anterior neural development requires continued suppression of BMP signaling after gastrulation., Hartley KO, Hardcastle Z, Friday RV, Amaya E, Papalopulu N., Dev Biol. October 1, 2001; 238 (1): 168-84.   


FGF-8 stimulates neuronal differentiation through FGFR-4a and interferes with mesoderm induction in Xenopus embryos., Hardcastle Z, Chalmers AD, Papalopulu N., Curr Biol. November 30, 2000; 10 (23): 1511-4.   

???pagination.result.page??? 1 2 ???pagination.result.next???