Click here to close Hello! We notice that you are using Internet Explorer, which is not supported by Xenbase and may cause the site to display incorrectly. We suggest using a current version of Chrome, FireFox, or Safari.

Profile Publications (13)
XB-PERS-745

Publications By Tim Stearns

???pagination.result.count???

???pagination.result.page??? 1


A not-so-simple twist of fate., Long AF, Stearns T., Dev Cell. February 22, 2021; 56 (4): 402-404.


The nucleus serves as the pacemaker for the cell cycle., Afanzar O, Buss GK, Stearns T, Ferrell JE., Elife. December 7, 2020; 9   


A Hypermorphic Nfkbid Allele Contributes to Impaired Thymic Deletion of Autoreactive Diabetogenic CD8+ T Cells in NOD Mice., Presa M, Racine JJ, Dwyer JR, Lamont DJ, Ratiu JJ, Sarsani VK, Chen YG, Geurts A, Schmitz I, Stearns T, Allocco J, Chapman HD, Serreze DV., J Immunol. October 1, 2018; 201 (7): 1907-1917.


Zeta-Tubulin Is a Member of a Conserved Tubulin Module and Is a Component of the Centriolar Basal Foot in Multiciliated Cells., Turk E, Wills AA, Kwon T, Sedzinski J, Wallingford JB, Stearns T., Curr Biol. August 17, 2015; 25 (16): 2177-83.   


Myb promotes centriole amplification and later steps of the multiciliogenesis program., Tan FE, Vladar EK, Ma L, Fuentealba LC, Hoh R, Espinoza FH, Axelrod JD, Alvarez-Buylla A, Stearns T, Kintner C, Krasnow MA., Development. October 1, 2013; 140 (20): 4277-86.   


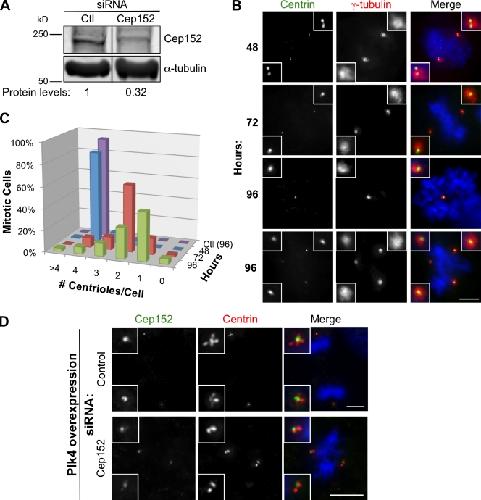
Cep152 interacts with Plk4 and is required for centriole duplication., Hatch EM, Kulukian A, Holland AJ, Cleveland DW, Stearns T., J Cell Biol. November 15, 2010; 191 (4): 721-9.   


Mechanism limiting centrosome duplication to once per cell cycle., Tsou MF, Stearns T., Nature. August 24, 2006; 442 (7105): 947-51.


Epsilon-tubulin is required for centriole duplication and microtubule organization., Chang P, Giddings TH, Winey M, Stearns T., Nat Cell Biol. January 1, 2003; 5 (1): 71-6.


Components of an SCF ubiquitin ligase localize to the centrosome and regulate the centrosome duplication cycle., Freed E, Lacey KR, Huie P, Lyapina SA, Deshaies RJ, Stearns T, Jackson PK., Genes Dev. September 1, 1999; 13 (17): 2242-57.


Cyclin-dependent kinase control of centrosome duplication., Lacey KR, Jackson PK, Stearns T., Proc Natl Acad Sci U S A. March 16, 1999; 96 (6): 2817-22.


The mammalian gamma-tubulin complex contains homologues of the yeast spindle pole body components spc97p and spc98p., Murphy SM, Urbani L, Stearns T., J Cell Biol. May 4, 1998; 141 (3): 663-74.   


In vitro reconstitution of centrosome assembly and function: the central role of gamma-tubulin., Stearns T, Kirschner M., Cell. February 25, 1994; 76 (4): 623-37.


Gamma-tubulin is a highly conserved component of the centrosome., Stearns T, Evans L, Kirschner M., Cell. May 31, 1991; 65 (5): 825-36.

???pagination.result.page??? 1