Click here to close Hello! We notice that you are using Internet Explorer, which is not supported by Xenbase and may cause the site to display incorrectly. We suggest using a current version of Chrome, FireFox, or Safari.

Profile Publications (120)
XB-PERS-738

Publications By Michael Levin

???pagination.result.count???

???pagination.result.page??? 1 2 3 ???pagination.result.next???


Identification of brain-like complex information architectures in embryonic tissue of Xenopus laevis organoids., Varley TF, Pai VP, Grasso C, Lunshof J, Levin M, Bongard J., Commun Integr Biol. October 7, 2025; 18 (1): 2568307.   


Basal Xenobot transcriptomics reveals changes and novel control modality in cells freed from organismal influence., Pai VP, Pio-Lopez L, Sperry MM, Erickson P, Tayyebi P, Levin M., Commun Biol. April 22, 2025; 8 (1): 646.   


Revealing non-trivial information structures in aneural biological tissues via functional connectivity., Blackiston D, Dromiack H, Grasso C, Varley TF, Moore DG, Srinivasan KK, Sporns O, Bongard J, Levin M, Walker SI., PLoS Comput Biol. April 14, 2025; 21 (4): e1012149.   


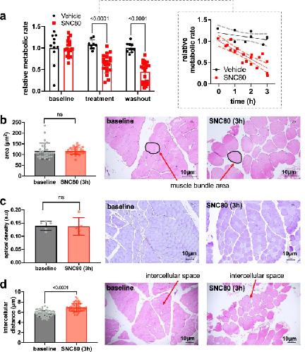
Identification of pharmacological inducers of a reversible hypometabolic state for whole organ preservation., Sperry MM, Charrez B, Fotowat H, Gardner E, Pilobello K, Izadifar Z, Lin T, Kuelker A, Kaki S, Lewandowski M, Lightbown S, Martinez R, Marquez S, Moore J, Plaza-Oliver M, Sesay AM, Shcherbina K, Sheehan K, Takeda T, Del Campo D, Andrijauskaite K, Cisneros E, Lopez R, Cano I, Maxwell Z, Jessop I, Veraza R, Bunegin L, Percival TJ, Yracheta J, Pena JJ, Wood DM, Homas ZT, Hinshaw CJ, Cox-Hinshaw J, Parry OG, Sleeter JJ, Weitzel EK, Levin M, Super M, Novak R, Ingber DE., Elife. September 24, 2024; 13   


Embryos assist morphogenesis of others through calcium and ATP signaling mechanisms in collective teratogen resistance., Tung A, Sperry MM, Clawson W, Pavuluri A, Bulatao S, Yue M, Flores RM, Pai VP, McMillen P, Kuchling F, Levin M., Nat Commun. January 17, 2024; 15 (1): 535.   


Optical Estimation of Bioelectric Patterns in Living Embryos., McMillen P, Levin M., Methods Mol Biol. January 1, 2024; 2745 91-102.


Information integration during bioelectric regulation of morphogenesis of the embryonic frog brain., Manicka S, Pai VP, Levin M., iScience. December 15, 2023; 26 (12): 108398.   


Active inference, morphogenesis, and computational psychiatry., Pio-Lopez L, Kuchling F, Tung A, Pezzulo G, Levin M., Front Comput Neurosci. November 24, 2022; 16 988977.   


HCN2 channel-induced rescue of brain, eye, heart and gut teratogenesis caused by nicotine, ethanol and aberrant notch signalling., Pai VP, Levin M., Wound Repair Regen. November 1, 2022; 30 (6): 681-706.   


Enhancers of Host Immune Tolerance to Bacterial Infection Discovered Using Linked Computational and Experimental Approaches., Sperry MM, Novak R, Keshari V, Dinis ALM, Cartwright MJ, Camacho DM, Paré JF, Super M, Levin M, Ingber DE., Adv Sci (Weinh). September 1, 2022; 9 (26): e2200222.   


Information Theory as an Experimental Tool for Integrating Disparate Biophysical Signaling Modules., McMillen P, Walker SI, Levin M., Int J Mol Sci. August 24, 2022; 23 (17):   


Acute multidrug delivery via a wearable bioreactor facilitates long-term limb regeneration and functional recovery in adult Xenopus laevis., Murugan NJ, Vigran HJ, Miller KA, Golding A, Pham QL, Sperry MM, Rasmussen-Ivey C, Kane AW, Kaplan DL, Levin M., Sci Adv. January 28, 2022; 8 (4): eabj2164.   


Kinematic self-replication in reconfigurable organisms., Kriegman S, Blackiston D, Levin M, Bongard J., Proc Natl Acad Sci U S A. December 7, 2021; 118 (49):   


Bioelectric signaling: Reprogrammable circuits underlying embryogenesis, regeneration, and cancer., Levin M., Cell. April 15, 2021;   


A cellular platform for the development of synthetic living machines., Blackiston D, Lederer E, Kriegman S, Garnier S, Bongard J, Levin M., Sci Robot. March 31, 2021; 6 (52):


Epigenetic control of myeloid cells behavior by Histone Deacetylase activity (HDAC) during tissue and organ regeneration in Xenopus laevis., Pentagna N, Pinheiro da Costa T, Soares Dos Santos Cardoso F, Martins de Almeida F, Blanco Martinez AM, Abreu JG, Levin M, Carneiro K., Dev Comp Immunol. January 1, 2021; 114 103840.


Rewiring Endogenous Bioelectric Circuits in the Xenopus laevis Embryo Model., Nanos V, Levin M., Methods Mol Biol. January 1, 2021; 2258 93-103.


von Willebrand factor D and EGF domains is an evolutionarily conserved and required feature of blastemas capable of multitissue appendage regeneration., Leigh ND, Sessa S, Dragalzew AC, Payzin-Dogru D, Sousa JF, Aggouras AN, Johnson K, Dunlap GS, Haas BJ, Levin M, Schneider I, Whited JL., Evol Dev. July 1, 2020; 22 (4): 297-311.   


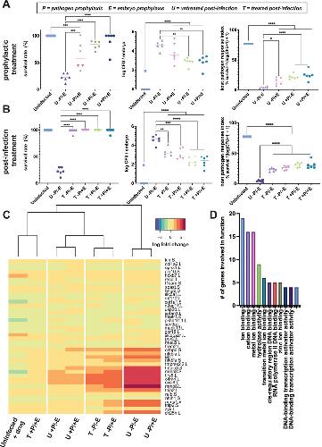
An in vivo brain-bacteria interface: the developing brain as a key regulator of innate immunity., Herrera-Rincon C, Paré JF, Martyniuk CJ, Jannetty SK, Harrison C, Fischer A, Dinis A, Keshari V, Novak R, Levin M., NPJ Regen Med. February 4, 2020; 5 2.   


A scalable pipeline for designing reconfigurable organisms., Kriegman S, Blackiston D, Levin M, Bongard J., Proc Natl Acad Sci U S A. January 28, 2020; 117 (4): 1853-1859.   


Toward Decoding Bioelectric Events in Xenopus Embryogenesis: New Methodology for Tracking Interplay Between Calcium and Resting Potentials In Vivo., McMillen P, Novak R, Levin M., J Mol Biol. January 17, 2020; 432 (2): 605-620.


HCN2 Channel-Induced Rescue of Brain Teratogenesis via Local and Long-Range Bioelectric Repair., Pai VP, Cervera J, Mafe S, Willocq V, Lederer EK, Levin M., Front Cell Neurosci. January 1, 2020; 14 136.   


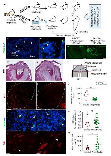
Brief Local Application of Progesterone via a Wearable Bioreactor Induces Long-Term Regenerative Response in Adult Xenopus Hindlimb., Herrera-Rincon C, Golding AS, Moran KM, Harrison C, Martyniuk CJ, Guay JA, Zaltsman J, Carabello H, Kaplan DL, Levin M., Cell Rep. November 6, 2018; 25 (6): 1593-1609.e7.   


Ivermectin Promotes Peripheral Nerve Regeneration during Wound Healing., Cairns DM, Giordano JE, Conte S, Levin M, Kaplan DL., ACS Omega. October 31, 2018; 3 (10): 12392-12402.   


Cross-limb communication during Xenopus hindlimb regenerative response: non-local bioelectric injury signals., Busse SM, McMillen PT, Levin M., Development. October 8, 2018; 145 (19):   


HCN2 Rescues brain defects by enforcing endogenous voltage pre-patterns., Pai VP, Pietak A, Willocq V, Ye B, Shi NQ, Levin M., Nat Commun. March 8, 2018; 9 (1): 998.   


Inverse Drug Screening of Bioelectric Signaling and Neurotransmitter Roles: Illustrated Using a Xenopus Tail Regeneration Assay., Sullivan KG, Levin M., Cold Spring Harb Protoc. March 1, 2018; 2018 (3):


Booting up the organism during development: Pre-behavioral functions of the vertebrate brain in guiding body morphogenesis., Herrera-Rincon C, Levin M., Commun Integr Biol. February 15, 2018; 11 (1): e1433440.   


HCN4 ion channel function is required for early events that regulate anatomical left-right patterning in a nodal and lefty asymmetric gene expression-independent manner., Pai VP, Willocq V, Pitcairn EJ, Lemire JM, Paré JF, Shi NQ, McLaughlin KA, Levin M., Biol Open. October 15, 2017; 6 (10): 1445-1457.   


The brain is required for normal muscle and nerve patterning during early Xenopus development., Herrera-Rincon C, Pai VP, Moran KM, Lemire JM, Levin M., Nat Commun. September 25, 2017; 8 (1): 587.   


The Zahn drawings: new illustrations of Xenopus embryo and tadpole stages for studies of craniofacial development., Zahn N, Levin M, Adams DS., Development. August 1, 2017; 144 (15): 2708-2713.   


Coordinating heart morphogenesis: A novel role for hyperpolarization-activated cyclic nucleotide-gated (HCN) channels during cardiogenesis in Xenopus laevis., Pitcairn E, Harris H, Epiney J, Pai VP, Lemire JM, Ye B, Shi NQ, Levin M, McLaughlin KA., Commun Integr Biol. May 10, 2017; 10 (3): e1309488.   


Discovering novel phenotypes with automatically inferred dynamic models: a partial melanocyte conversion in Xenopus., Lobo D, Lobikin M, Levin M., Sci Rep. January 27, 2017; 7 41339.   


Bioelectric regulation of innate immune system function in regenerating and intact Xenopus laevis., Paré JF, Martyniuk CJ, Levin M., NPJ Regen Med. January 1, 2017; 2 15.   


Serotonergic stimulation induces nerve growth and promotes visual learning via posterior eye grafts in a vertebrate model of induced sensory plasticity., Blackiston DJ, Vien K, Levin M., NPJ Regen Med. January 1, 2017; 2 8.   


From cytoskeletal dynamics to organ asymmetry: a nonlinear, regulative pathway underlies left-right patterning., McDowell G, Rajadurai S, Levin M., Philos Trans R Soc Lond B Biol Sci. December 19, 2016; 371 (1710):


Neurotransmitter signaling pathways required for normal development in Xenopus laevis embryos: a pharmacological survey screen., Sullivan KG, Levin M., J Anat. October 1, 2016; 229 (4): 483-502.


Color and intensity discrimination in Xenopus laevis tadpoles., Rothman GR, Blackiston DJ, Levin M., Anim Cogn. September 1, 2016; 19 (5): 911-9.


Physiological inputs regulate species-specific anatomy during embryogenesis and regeneration., Sullivan KG, Emmons-Bell M, Levin M., Commun Integr Biol. July 15, 2016; 9 (4): e1192733.   


Bioelectric signalling via potassium channels: a mechanism for craniofacial dysmorphogenesis in KCNJ2-associated Andersen-Tawil Syndrome., Adams DS, Uzel SG, Akagi J, Wlodkowic D, Andreeva V, Yelick PC, Devitt-Lee A, Pare JF, Levin M., J Physiol. June 15, 2016; 594 (12): 3245-70.   


Use of genetically encoded, light-gated ion translocators to control tumorigenesis., Chernet BT, Adams DS, Lobikin M, Levin M., Oncotarget. April 12, 2016; 7 (15): 19575-88.   


Conserved roles for cytoskeletal components in determining laterality., McDowell GS, Lemire JM, Paré JF, Cammarata G, Lowery LA, Levin M., Integr Biol (Camb). March 14, 2016; 8 (3): 267-86.


Formin Is Associated with Left-Right Asymmetry in the Pond Snail and the Frog., Davison A, McDowell GS, Holden JM, Johnson HF, Koutsovoulos GD, Liu MM, Hulpiau P, Van Roy F, Wade CM, Banerjee R, Yang F, Chiba S, Davey JW, Jackson DJ, Levin M, Blaxter ML., Curr Biol. March 7, 2016; 26 (5): 654-60.   


Genome-wide analysis reveals conserved transcriptional responses downstream of resting potential change in Xenopus embryos, axolotl regeneration, and human mesenchymal cell differentiation., Pai VP, Martyniuk CJ, Echeverri K, Sundelacruz S, Kaplan DL, Levin M., Regeneration (Oxf). February 1, 2016; 3 (1): 3-25.   


A Tunable Silk Hydrogel Device for Studying Limb Regeneration in Adult Xenopus Laevis., Golding A, Guay JA, Herrera-Rincon C, Levin M, Kaplan DL., PLoS One. January 1, 2016; 11 (6): e0155618.   


Serotonergic regulation of melanocyte conversion: A bioelectrically regulated network for stochastic all-or-none hyperpigmentation., Lobikin M, Lobo D, Blackiston DJ, Martyniuk CJ, Tkachenko E, Levin M., Sci Signal. October 6, 2015; 8 (397): ra99.


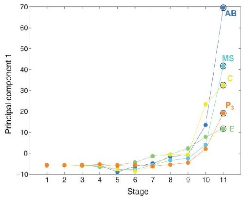
Spatiotemporal transcriptomics reveals the evolutionary history of the endoderm germ layer., Hashimshony T, Feder M, Levin M, Hall BK, Yanai I., Nature. March 12, 2015; 519 (7542): 219-22.   


Endogenous gradients of resting potential instructively pattern embryonic neural tissue via Notch signaling and regulation of proliferation., Pai VP, Lemire JM, Paré JF, Lin G, Chen Y, Levin M., J Neurosci. March 11, 2015; 35 (10): 4366-85.   


A novel method for inducing nerve growth via modulation of host resting potential: gap junction-mediated and serotonergic signaling mechanisms., Blackiston DJ, Anderson GM, Rahman N, Bieck C, Levin M., Neurotherapeutics. January 1, 2015; 12 (1): 170-84.   


Selective depolarization of transmembrane potential alters muscle patterning and muscle cell localization in Xenopus laevis embryos., Lobikin M, Paré JF, Kaplan DL, Levin M., Int J Dev Biol. January 1, 2015; 59 (7-9): 303-11.

???pagination.result.page??? 1 2 3 ???pagination.result.next???