|
XB-PERS-709
Publications By Grant N Wheeler
???pagination.result.count??????pagination.result.page??? 1
|
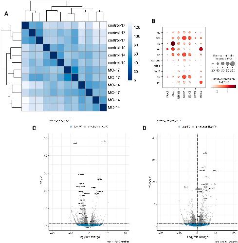
MicroRNA miR-196a controls neural crest patterning by repressing immature neural ectoderm programs in Xenopus embryos., Godden AM, Ward N, Sittewelle M, Antonaci M, Mir R, Kotov A, Monsoro-Burq AH, Wheeler GN., Dev Biol. December 11, 2025; 528 117-127. |
|
Skeletal progenitor LRP1 deficiency causes severe and persistent skeletal defects with Wnt pathway dysregulation., Alhashmi M, Gremida AME, Maharana SK, Antonaci M, Kerr A, Fu S, Lunn S, Turner DA, Al-Maslamani NA, Liu K, Meschis MM, Sutherland H, Wilson P, Clegg P, Wheeler GN, van 't Hof RJ, Bou-Gharios G, Yamamoto K., Bone Res. January 26, 2025; 13 (1): 17. |
|
An Efficient CRISPR-Cas9 Method to Knock Out MiRNA Expression in Xenopus Tropicalis., Godden AM, Antonaci M, Wheeler GN., Methods Mol Biol. January 1, 2023; 2630 231-241. |
|
Determining miRNA Expression Patterns in Xenopus., Antonaci M, Godden AM, Wheeler GN., Methods Mol Biol. January 1, 2023; 2630 145-154. |
|
An efficient miRNA knockout approach using CRISPR-Cas9 in Xenopus., Godden AM, Antonaci M, Ward NJ, van der Lee M, Abu-Daya A, Guille M, Wheeler GN., Dev Biol. March 1, 2022; 483 66-75. |
|
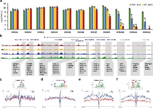
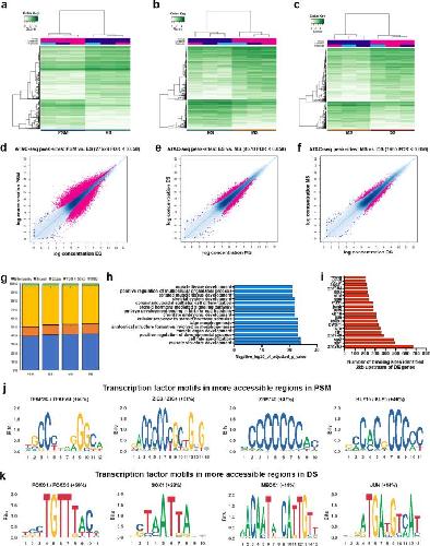
Characterising open chromatin in chick embryos identifies cis-regulatory elements important for paraxial mesoderm formation and axis extension., Mok GF, Folkes L, Weldon SA, Maniou E, Martinez-Heredia V, Godden AM, Williams RM, Sauka-Spengler T, Wheeler GN, Moxon S, Münsterberg AE., Nat Commun. February 19, 2021; 12 (1): 1157. |
|
In Vivo Assessment of Drug-Induced Hepatotoxicity Using Xenopus Embryos., Saide K, Wheeler GN., Cold Spring Harb Protoc. November 2, 2020; 2020 (11): |
|
Microsyntenic Clusters Reveal Conservation of lncRNAs in Chordates Despite Absence of Sequence Conservation., Herrera-Úbeda C, Marín-Barba M, Navas-Pérez E, Gravemeyer J, Albuixech-Crespo B, Wheeler GN, Garcia-Fernàndez J., Biology (Basel). August 24, 2019; 8 (3): |
|
Paracetamol-induced liver injury modelled in Xenopus laevis embryos., Saide K, Sherwood V, Wheeler GN., Toxicol Lett. March 1, 2019; 302 83-91. |
|
Solid lipid nanoparticles for the delivery of anti-microbial oligonucleotides., González-Paredes A, Sitia L, Ruyra A, Morris CJ, Wheeler GN, McArthur M, Gasco P., Eur J Pharm Biopharm. January 1, 2019; 134 166-177. |
|
ADAMTS9, a member of the ADAMTS family, in Xenopus development., Desanlis I, Felstead HL, Edwards DR, Wheeler GN., Gene Expr Patterns. September 1, 2018; 29 72-81. |
|
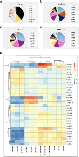
microRNAs associated with early neural crest development in Xenopus laevis., Ward NJ, Green D, Higgins J, Dalmay T, Münsterberg A, Moxon S, Wheeler GN., BMC Genomics. January 18, 2018; 19 (1): 59. |
|
Unravelling the mechanisms that determine the uptake and metabolism of magnetic single and multicore nanoparticles in a Xenopus laevis model., Marín-Barba M, Gavilán H, Gutiérrez L, Lozano-Velasco E, Rodríguez-Ramiro I, Wheeler GN, Morris CJ, Morales MP, Ruiz A., Nanoscale. January 3, 2018; 10 (2): 690-704. |
|
Frizzled-7 is required for Xenopus heart development., Abu-Elmagd M, Mulvaney J, Wheeler GN., Biol Open. December 15, 2017; 6 (12): 1861-1868. |
|
Cationic liposomal vectors incorporating a bolaamphiphile for oligonucleotide antimicrobials., Mamusa M, Sitia L, Barbero F, Ruyra A, Calvo TD, Montis C, Gonzalez-Paredes A, Wheeler GN, Morris CJ, McArthur M, Berti D., Biochim Biophys Acta Biomembr. October 1, 2017; 1859 (10): 1767-1777. |
|
Combining Cytotoxicity Assessment and Xenopus laevis Phenotypic Abnormality Assay as a Predictor of Nanomaterial Safety., Al-Yousuf K, Webster CA, Wheeler GN, Bombelli FB, Sherwood V., Curr Protoc Toxicol. August 4, 2017; 73 20.13.1-20.13.33. |
|
A functional approach to understanding the role of NCKX5 in Xenopus pigmentation., Williams RM, Winkfein RJ, Ginger RS, Green MR, Schnetkamp PP, Wheeler GN., PLoS One. July 10, 2017; 12 (7): e0180465. |
|
The positive transcriptional elongation factor (P-TEFb) is required for neural crest specification., Hatch VL, Marin-Barba M, Moxon S, Ford CT, Ward NJ, Tomlinson ML, Desanlis I, Hendry AE, Hontelez S, van Kruijsbergen I, Veenstra GJ, Münsterberg AE, Wheeler GN., Dev Biol. August 15, 2016; 416 (2): 361-72. |
|
An early developmental vertebrate model for nanomaterial safety: bridging cell-based and mammalian toxicity assessment., Webster CA, Di Silvio D, Devarajan A, Bigini P, Micotti E, Giudice C, Salmona M, Wheeler GN, Sherwood V, Bombelli FB., Nanomedicine (Lond). March 1, 2016; 11 (6): 643-56. |
|
DEVELOPMENTAL BIOLOGY. It''s about time for neural crest., Hoppler S, Wheeler GN., Science. June 19, 2015; 348 (6241): 1316-7. |
|
Klhl31 attenuates β-catenin dependent Wnt signaling and regulates embryo myogenesis., Abou-Elhamd A, Alrefaei AF, Mok GF, Garcia-Morales C, Abu-Elmagd M, Wheeler GN, Münsterberg AE., Dev Biol. June 1, 2015; 402 (1): 61-71. |
|
The ADAMTS (A Disintegrin and Metalloproteinase with Thrombospondin motifs) family., Kelwick R, Desanlis I, Wheeler GN, Edwards DR., Genome Biol. May 30, 2015; 16 (1): 113. |
|
A Database of microRNA Expression Patterns in Xenopus laevis., Ahmed A, Ward NJ, Moxon S, Lopez-Gomollon S, Viaut C, Tomlinson ML, Patrushev I, Gilchrist MJ, Dalmay T, Dotlic D, Münsterberg AE, Wheeler GN., PLoS One. January 1, 2015; 10 (10): e0138313. |
|
myomiR-dependent switching of BAF60 variant incorporation into Brg1 chromatin remodeling complexes during embryo myogenesis., Goljanek-Whysall K, Mok GF, Fahad Alrefaei A, Kennerley N, Wheeler GN, Münsterberg A., Development. September 1, 2014; 141 (17): 3378-87. |
|
Smad1 transcription factor integrates BMP2 and Wnt3a signals in migrating cardiac progenitor cells., Song J, McColl J, Camp E, Kennerley N, Mok GF, McCormick D, Grocott T, Wheeler GN, Münsterberg AE., Proc Natl Acad Sci U S A. May 20, 2014; 111 (20): 7337-42. |
|
Xenopus: an ideal system for chemical genetics., Wheeler GN, Liu KJ., Genesis. March 1, 2012; 50 (3): 207-18. |
|
Chemical genetics and drug discovery in Xenopus., Tomlinson ML, Hendry AE, Wheeler GN., Methods Mol Biol. January 1, 2012; 917 155-66. |
|
Frizzled-10 promotes sensory neuron development in Xenopus embryos., Garcia-Morales C, Liu CH, Abu-Elmagd M, Hajihosseini MK, Wheeler GN., Dev Biol. November 1, 2009; 335 (1): 143-55. |
|
Simple vertebrate models for chemical genetics and drug discovery screens: lessons from zebrafish and Xenopus., Wheeler GN, Brändli AW., Dev Dyn. June 1, 2009; 238 (6): 1287-308. |
|
Chemical genomics identifies compounds affecting Xenopus laevis pigment cell development., Tomlinson ML, Rejzek M, Fidock M, Field RA, Wheeler GN., Mol Biosyst. April 1, 2009; 5 (4): 376-84. |
|
A chemical genomic approach identifies matrix metalloproteinases as playing an essential and specific role in Xenopus melanophore migration., Tomlinson ML, Guan P, Morris RJ, Fidock MD, Rejzek M, Garcia-Morales C, Field RA, Wheeler GN., Chem Biol. January 30, 2009; 16 (1): 93-104. |
|
Wnt6 expression in epidermis and epithelial tissues during Xenopus organogenesis., Lavery DL, Davenport IR, Turnbull YD, Wheeler GN, Hoppler S., Dev Dyn. March 1, 2008; 237 (3): 768-79. |
|
Three matrix metalloproteinases are required in vivo for macrophage migration during embryonic development., Tomlinson ML, Garcia-Morales C, Abu-Elmagd M, Wheeler GN., Mech Dev. January 1, 2008; 125 (11-12): 1059-70. |
|
Inducible gene expression in transient transgenic Xenopus embryos., Wheeler GN, Lavery DL, Hoppler S., Methods Mol Biol. January 1, 2008; 469 431-49. |
|
In situ detection of animal and plant microRNAs., Wheeler G, Valoczi A, Havelda Z, Dalmay T., DNA Cell Biol. April 1, 2007; 26 (4): 251-5. |
|
The MH1 domain of Smad3 interacts with Pax6 and represses autoregulation of the Pax6 P1 promoter., Grocott T, Frost V, Maillard M, Johansen T, Wheeler GN, Dawes LJ, Wormstone IM, Chantry A., Nucleic Acids Res. January 1, 2007; 35 (3): 890-901. |
|
Frizzled7 mediates canonical Wnt signaling in neural crest induction., Abu-Elmagd M, Garcia-Morales C, Wheeler GN., Dev Biol. October 1, 2006; 298 (1): 285-98. |
|
FGF-4 signaling is involved in mir-206 expression in developing somites of chicken embryos., Sweetman D, Rathjen T, Jefferson M, Wheeler G, Smith TG, Wheeler GN, Münsterberg A, Dalmay T., Dev Dyn. August 1, 2006; 235 (8): 2185-91. |
|
Xenopus as a model organism in developmental chemical genetic screens., Tomlinson ML, Field RA, Wheeler GN., Mol Biosyst. September 1, 2005; 1 (3): 223-8. |
|
Matrix metalloproteinase genes in Xenopus development., Harrison M, Abu-Elmagd M, Grocott T, Yates C, Gavrilovic J, Wheeler GN., Dev Dyn. September 1, 2004; 231 (1): 214-20. |
|
Difference in XTcf-3 dependency accounts for change in response to beta-catenin-mediated Wnt signalling in Xenopus blastula., Hamilton FS, Wheeler GN, Hoppler S., Development. June 1, 2001; 128 (11): 2063-73. |
|
Inducible gene expression in transgenic Xenopus embryos., Wheeler GN, Hamilton FS, Hoppler S., Curr Biol. July 13, 2000; 10 (14): 849-52. |
|
Two novel Xenopus frizzled genes expressed in developing heart and brain., Wheeler GN, Hoppler S., Mech Dev. August 1, 1999; 86 (1-2): 203-7. |
|
Desmosomal glycoproteins I, II and III: novel members of the cadherin superfamily., Wheeler GN, Buxton RS, Parker AE, Arnemann J, Rees DA, King IA, Magee AI., Biochem Soc Trans. November 1, 1991; 19 (4): 1060-4. |
???pagination.result.page??? 1
