Click here to close Hello! We notice that you are using Internet Explorer, which is not supported by Xenbase and may cause the site to display incorrectly. We suggest using a current version of Chrome, FireFox, or Safari.

Profile Publications (58)
XB-PERS-648

Publications By Anna Philpott

???pagination.result.count???

???pagination.result.page??? 1 2 ???pagination.result.next???


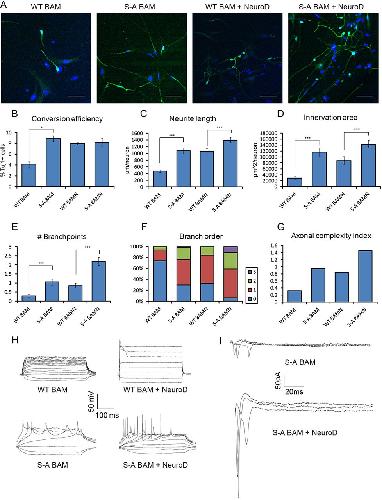
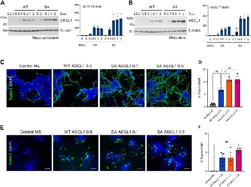
Phospho-regulation of ASCL1-mediated chromatin opening during cellular reprogramming., Azzarelli R, Gillen S, Connor F, Lundie-Brown J, Puletti F, Drummond R, Raffaelli A, Philpott A., Development. November 22, 2024;   


The Use of Xenopus for Cell Biology Applications., Philpott A., Cold Spring Harb Protoc. June 1, 2021; 2021 (6):


Analysis of Chromatin Binding of Ectopically Expressed Proteins in Early Xenopus Embryos., Hardwick LJA, Philpott A., Cold Spring Harb Protoc. July 1, 2019; 2019 (7):


Analysis of Phosphorylation Status of Ectopically Expressed Proteins in Early Xenopus Embryos., Hardwick LJA, Philpott A., Cold Spring Harb Protoc. July 1, 2019; 2019 (7):


Calculating the Degradation Rate of Individual Proteins Using Xenopus Extract Systems., McDowell GS, Philpott A., Cold Spring Harb Protoc. June 3, 2019; 2019 (6):


Assessing Ubiquitylation of Individual Proteins Using Xenopus Extract Systems., McDowell GS, Philpott A., Cold Spring Harb Protoc. June 3, 2019; 2019 (6):


Multi-site phosphorylation controls the neurogenic and myogenic activity of E47., Hardwick LJA, Davies JD, Philpott A., Biochem Biophys Res Commun. March 26, 2019; 511 (1): 111-116.   


N-terminal phosphorylation of xHes1 controls inhibition of primary neurogenesis in Xenopus., Hardwick LJA, Philpott A., Biochem Biophys Res Commun. February 5, 2019; 509 (2): 557-563.   


The N terminus of Ascl1 underlies differing proneural activity of mouse and Xenopus Ascl1 proteins., Hardwick LJA, Philpott A., Wellcome Open Res. January 1, 2018; 3 125.   


Interaction between opposing modes of phospho-regulation of the proneural proteins Ascl1 and Ngn2., Hardwick LJA, Philpott A., Wellcome Open Res. January 1, 2018; 3 129.   


Xenopus Models of Cancer: Expanding the Oncologist's Toolbox., Hardwick LJA, Philpott A., Front Physiol. January 1, 2018; 9 1660.   


MyoD phosphorylation on multiple C terminal sites regulates myogenic conversion activity., Hardwick LJ, Davies JD, Philpott A., Biochem Biophys Res Commun. December 2, 2016; 481 (1-2): 97-103.   


Ubiquitin-mediated proteolysis in Xenopus extract., McDowell GS, Philpott A., Int J Dev Biol. January 1, 2016; 60 (7-8-9): 263-270.


An oncologist׳s friend: How Xenopus contributes to cancer research., Hardwick LJ, Philpott A., Dev Biol. December 15, 2015; 408 (2): 180-7.   


Multi-site phosphorylation regulates NeuroD4 activity during primary neurogenesis: a conserved mechanism amongst proneural proteins., Hardwick LJ, Philpott A., Neural Dev. June 18, 2015; 10 15.   


Ascl1 phospho-status regulates neuronal differentiation in a Xenopus developmental model of neuroblastoma., Wylie LA, Hardwick LJ, Papkovskaia TD, Thiele CJ, Philpott A., Dis Model Mech. May 1, 2015; 8 (5): 429-41.   


Multi-site phospho-regulation of proneural transcription factors controls proliferation versus differentiation in development and reprogramming., Philpott A., Neurogenesis (Austin). January 1, 2015; 2 (1): e1049733.   


Phosphorylation in intrinsically disordered regions regulates the activity of Neurogenin2., McDowell GS, Hindley CJ, Lippens G, Landrieu I, Philpott A., BMC Biochem. November 6, 2014; 15 24.   


Complex domain interactions regulate stability and activity of closely related proneural transcription factors., McDowell GS, Hardwick LJ, Philpott A., Biochem Biophys Res Commun. August 8, 2014; 450 (4): 1283-90.   


The phosphorylation status of Ascl1 is a key determinant of neuronal differentiation and maturation in vivo and in vitro., Ali FR, Cheng K, Kirwan P, Metcalfe S, Livesey FJ, Barker RA, Philpott A., Development. June 1, 2014; 141 (11): 2216-24.   


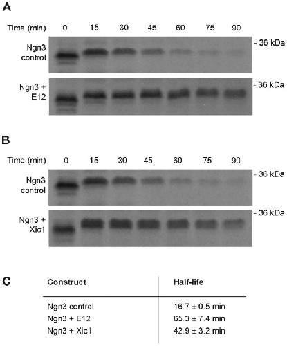
Complex regulation controls Neurogenin3 proteolysis., Roark R, Itzhaki L, Philpott A., Biol Open. December 15, 2012; 1 (12): 1264-72.   


Post-translational modification of Ngn2 differentially affects transcription of distinct targets to regulate the balance between progenitor maintenance and differentiation., Hindley C, Ali F, McDowell G, Cheng K, Jones A, Guillemot F, Philpott A., Development. May 1, 2012; 139 (10): 1718-23.   


Cell cycle-regulated multi-site phosphorylation of Neurogenin 2 coordinates cell cycling with differentiation during neurogenesis., Ali F, Hindley C, McDowell G, Deibler R, Jones A, Kirschner M, Guillemot F, Philpott A., Development. October 1, 2011; 138 (19): 4267-77.   


Hes6 is required for the neurogenic activity of neurogenin and NeuroD., Murai K, Philpott A, Jones PH., PLoS One. January 1, 2011; 6 (11): e27880.   


Non-canonical ubiquitylation of the proneural protein Ngn2 occurs in both Xenopus embryos and mammalian cells., McDowell GS, Kucerova R, Philpott A., Biochem Biophys Res Commun. October 1, 2010; 400 (4): 655-60.


The F-box protein Cdc4/Fbxw7 is a novel regulator of neural crest development in Xenopus laevis., Almeida AD, Wise HM, Hindley CJ, Slevin MK, Hartley RS, Philpott A., Neural Dev. January 4, 2010; 5 1.   


Normal levels of p27 are necessary for somite segmentation and determining pronephric organ size., Naylor RW, Collins RJ, Philpott A, Jones EA., Organogenesis. October 1, 2009; 5 (4): 201-10.   


Ubiquitylation on canonical and non-canonical sites targets the transcription factor neurogenin for ubiquitin-mediated proteolysis., Vosper JM, McDowell GS, Hindley CJ, Fiore-Heriche CS, Kucerova R, Horan I, Philpott A., J Biol Chem. June 5, 2009; 284 (23): 15458-68.


Cardiac differentiation in Xenopus requires the cyclin-dependent kinase inhibitor, p27Xic1., Movassagh M, Philpott A., Cardiovasc Res. August 1, 2008; 79 (3): 436-47.   


The Xenopus cell cycle: an overview., Philpott A, Yew PR., Mol Biotechnol. May 1, 2008; 39 (1): 9-19.


Division versus differentiation in the early Xenopus embryo., Philpott A., SEB Exp Biol Ser. January 1, 2008; 59 145-65.


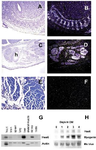
Hes6 is required for MyoD induction during gastrulation., Murai K, Vernon AE, Philpott A, Jones P., Dev Biol. December 1, 2007; 312 (1): 61-76.   


Regulation of neurogenin stability by ubiquitin-mediated proteolysis., Vosper JM, Fiore-Heriche CS, Horan I, Wilson K, Wise H, Philpott A., Biochem J. October 15, 2007; 407 (2): 277-84.


The E3 ubiquitin ligase skp2 regulates neural differentiation independent from the cell cycle., Boix-Perales H, Horan I, Wise H, Lin HR, Chuang LC, Yew PR, Philpott A., Neural Dev. March 15, 2007; 2 27.   


Cell cycling and differentiation do not require the retinoblastoma protein during early Xenopus development., Cosgrove RA, Philpott A., Dev Biol. March 1, 2007; 303 (1): 311-24.   


Notch targets the Cdk inhibitor Xic1 to regulate differentiation but not the cell cycle in neurons., Vernon AE, Movassagh M, Horan I, Wise H, Ohnuma S, Philpott A., EMBO Rep. June 1, 2006; 7 (6): 643-8.


Ubiquitination of cyclin-dependent kinase inhibitor, Xic1, is mediated by the Xenopus F-box protein xSkp2., Lin HR, Chuang LC, Boix-Perales H, Philpott A, Yew PR., Cell Cycle. February 1, 2006; 5 (3): 304-14.


Initiation of DNA replication requires the RECQL4 protein mutated in Rothmund-Thomson syndrome., Sangrithi MN, Bernal JA, Madine M, Philpott A, Lee J, Dunphy WG, Venkitaraman AR., Cell. June 17, 2005; 121 (6): 887-98.


G1/S phase cyclin-dependent kinase overexpression perturbs early development and delays tissue-specific differentiation in Xenopus., Richard-Parpaillon L, Cosgrove RA, Devine C, Vernon AE, Philpott A., Development. June 1, 2004; 131 (11): 2577-86.   


The developmental expression of cell cycle regulators in Xenopus laevis., Vernon AE, Philpott A., Gene Expr Patterns. May 1, 2003; 3 (2): 179-92.   


The cdk inhibitor p27Xic1 is required for differentiation of primary neurones in Xenopus., Vernon AE, Devine C, Philpott A., Development. January 1, 2003; 130 (1): 85-92.   


A single cdk inhibitor, p27Xic1, functions beyond cell cycle regulation to promote muscle differentiation in Xenopus., Vernon AE, Philpott A., Development. January 1, 2003; 130 (1): 71-83.   


Co-ordinating retinal histogenesis: early cell cycle exit enhances early cell fate determination in the Xenopus retina., Ohnuma S, Hopper S, Wang KC, Philpott A, Harris WA., Development. May 1, 2002; 129 (10): 2435-46.   


Hes6 regulates myogenic differentiation., Cossins J, Vernon AE, Zhang Y, Philpott A, Jones PH., Development. May 1, 2002; 129 (9): 2195-207.   


The IGF pathway regulates head formation by inhibiting Wnt signaling in Xenopus., Richard-Parpaillon L, Héligon C, Chesnel F, Boujard D, Philpott A., Dev Biol. April 15, 2002; 244 (2): 407-17.   


Inhibiting mutations in the transforming growth factor beta type 2 receptor in recurrent human breast cancer., Lücke CD, Philpott A, Metcalfe JC, Thompson AM, Hughes-Davies L, Kemp PR, Hesketh R., Cancer Res. January 15, 2001; 61 (2): 482-5.


p27Xic1, a Cdk inhibitor, promotes the determination of glial cells in Xenopus retina., Ohnuma S, Philpott A, Wang K, Holt CE, Harris WA., Cell. November 24, 1999; 99 (5): 499-510.   


Giant eyes in Xenopus laevis by overexpression of XOptx2., Zuber ME, Perron M, Philpott A, Bang A, Harris WA., Cell. August 6, 1999; 98 (3): 341-52.   


Neuronal differentiation and patterning in Xenopus: the role of cdk5 and a novel activator xp35.2., Philpott A, Tsai L, Kirschner MW., Dev Biol. March 1, 1999; 207 (1): 119-32.   


The role of cyclin-dependent kinase 5 and a novel regulatory subunit in regulating muscle differentiation and patterning., Philpott A, Porro EB, Kirschner MW, Tsai LH., Genes Dev. June 1, 1997; 11 (11): 1409-21.   

???pagination.result.page??? 1 2 ???pagination.result.next???