Click here to close Hello! We notice that you are using Internet Explorer, which is not supported by Xenbase and may cause the site to display incorrectly. We suggest using a current version of Chrome, FireFox, or Safari.

Profile Publications (19)
XB-PERS-602

Publications By Branko Latinkic

???pagination.result.count???

???pagination.result.page??? 1


Liver Specification in the Absence of Cardiac Differentiation Revealed by Differential Sensitivity to Wnt/β Catenin Pathway Activation., Haworth K, Samuel L, Black S, Kirilenko P, Latinkic B., Front Physiol. January 1, 2019; 10 155.   


Ventricular cell fate can be specified until the onset of myocardial differentiation., Caporilli S, Latinkic BV., Mech Dev. February 1, 2016; 139 31-41.   


A functional connectome: regulation of Wnt/TCF-dependent transcription by pairs of pathway activators., Freeman J, Smith D, Latinkic B, Ewan K, Samuel L, Zollo M, Marino N, Tyas L, Jones N, Dale TC., Mol Cancer. December 8, 2015; 14 206.   


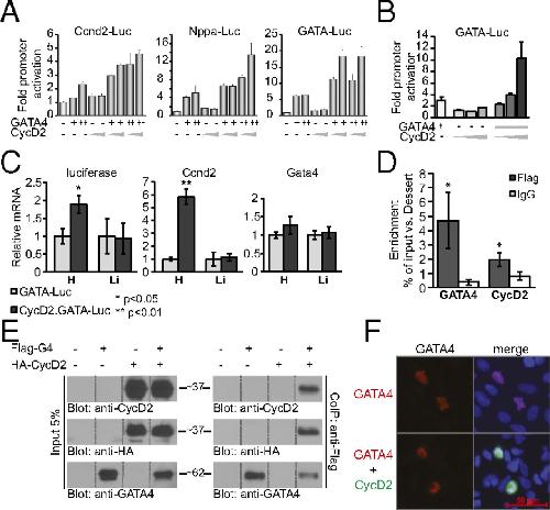
Cyclin D2 is a GATA4 cofactor in cardiogenesis., Yamak A, Latinkic BV, Dali R, Temsah R, Nemer M., Proc Natl Acad Sci U S A. January 28, 2014; 111 (4): 1415-20.   


A useful approach to identify novel small-molecule inhibitors of Wnt-dependent transcription., Ewan K, Pajak B, Stubbs M, Todd H, Barbeau O, Quevedo C, Botfield H, Young R, Ruddle R, Samuel L, Battersby A, Raynaud F, Allen N, Wilson S, Latinkic B, Workman P, McDonald E, Blagg J, Aherne W, Dale T., Cancer Res. July 15, 2010; 70 (14): 5963-73.


MHCalpha and cardiogenesis., Samuel LJ, Latinkic BV., Development. January 1, 2010; 137 (1): 3; author reply 3-4.


NKCC1 (SLC12a2) induces a secondary axis in Xenopus laevis embryos independently of its co-transporter function., Walters ZS, Haworth KE, Latinkic BV., J Physiol. February 1, 2009; 587 (3): 521-9.


Expression of Xenopus tropicalis HNF6/Onecut-1., Haworth KE, Latinkic B., Int J Dev Biol. January 1, 2009; 53 (1): 159-62.   


GATA4 and GATA5 are essential for heart and liver development in Xenopus embryos., Haworth KE, Kotecha S, Mohun TJ, Latinkic BV., BMC Dev Biol. July 28, 2008; 8 74.   


Xenopus laevis transgenesis by sperm nuclear injection., Smith SJ, Fairclough L, Latinkic BV, Sparrow DB, Mohun TJ., Nat Protoc. January 1, 2006; 1 (5): 2195-203.


Connective-tissue growth factor modulates WNT signalling and interacts with the WNT receptor complex., Mercurio S, Latinkic B, Itasaki N, Krumlauf R, Smith JC., Development. May 1, 2004; 131 (9): 2137-47.   


Transcriptional regulation of the cardiac-specific MLC2 gene during Xenopus embryonic development., Latinkic BV, Cooper B, Smith S, Kotecha S, Towers N, Sparrow D, Mohun TJ., Development. February 1, 2004; 131 (3): 669-79.   


Xenopus Cyr61 regulates gastrulation movements and modulates Wnt signalling., Latinkic BV, Mercurio S, Bennett B, Hirst EM, Xu Q, Lau LF, Mohun TJ, Smith JC., Development. June 1, 2003; 130 (11): 2429-41.   


XPOX2-peroxidase expression and the XLURP-1 promoter reveal the site of embryonic myeloid cell development in Xenopus., Smith SJ, Kotecha S, Towers N, Latinkic BV, Mohun TJ., Mech Dev. September 1, 2002; 117 (1-2): 173-86.   


Regulation of cardiac muscle differentiation in Xenopus laevis embryos., Mohun T, Latinkic B, Towers N, Kotecha S., Cold Spring Harb Symp Quant Biol. January 1, 2002; 67 13-8.


Regulation of the tinman homologues in Xenopus embryos., Sparrow DB, Cai C, Kotecha S, Latinkic B, Cooper B, Towers N, Evans SM, Mohun TJ., Dev Biol. November 1, 2000; 227 (1): 65-79.   


Region-specific activation of the Xenopus brachyury promoter involves active repression in ectoderm and endoderm: a study using transgenic frog embryos., Lerchner W, Latinkic BV, Remacle JE, Huylebroeck D, Smith JC., Development. June 1, 2000; 127 (12): 2729-39.   


A simplified method of generating transgenic Xenopus., Sparrow DB, Latinkic B, Mohun TJ., Nucleic Acids Res. February 15, 2000; 28 (4): E12.


Goosecoid and mix.1 repress Brachyury expression and are required for head formation in Xenopus., Latinkic BV, Smith JC., Development. April 1, 1999; 126 (8): 1769-79.

???pagination.result.page??? 1