Click here to close Hello! We notice that you are using Internet Explorer, which is not supported by Xenbase and may cause the site to display incorrectly. We suggest using a current version of Chrome, FireFox, or Safari.

Profile Publications (91)
XB-PERS-590

Publications By Darcy B Kelley

???pagination.result.count???

???pagination.result.page??? 1 2 ???pagination.result.next???


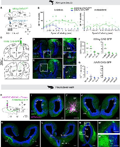
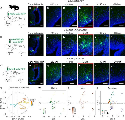
Adeno-associated viral tools to trace neural development and connectivity across amphibians., Jaeger ECB, Vijatovic D, Deryckere A, Zorin N, Nguyen AL, Ivanian G, Woych J, Arnold RC, Gurrola AO, Shvartsman A, Barbieri F, Toma FA, Cline HT, Shay TF, Kelley DB, Yamaguchi A, Shein-Idelson M, Tosches MA, Sweeney LB., Dev Cell. November 25, 2024;   


Generation, Coordination, and Evolution of Neural Circuits for Vocal Communication., Kelley DB, Ballagh IH, Barkan CL, Bendesky A, Elliott TM, Evans BJ, Hall IC, Kwon YM, Kwong-Brown U, Leininger EC, Perez EC, Rhodes HJ, Villain A, Yamaguchi A, Zornik E., J Neurosci. January 2, 2020; 40 (1): 22-36.


The return to water in ancestral Xenopus was accompanied by a novel mechanism for producing and shaping vocal signals., Kwong-Brown U, Tobias ML, Elias DO, Hall IC, Elemans CP, Kelley DB., Elife. January 8, 2019; 8   


Premotor Neuron Divergence Reflects Vocal Evolution., Barkan CL, Kelley DB, Zornik E., J Neurosci. June 6, 2018; 38 (23): 5325-5337.   


Evolution of vocal patterns: tuning hindbrain circuits during species divergence., Barkan CL, Zornik E, Kelley DB., J Exp Biol. March 1, 2017; 220 (Pt 5): 856-867.


Probing forebrain to hindbrain circuit functions in Xenopus., Kelley DB, Elliott TM, Evans BJ, Hall IC, Leininger EC, Rhodes HJ, Yamaguchi A, Zornik E., Genesis. January 1, 2017; 55 (1-2):   


Sex differences and endocrine regulation of auditory-evoked, neural responses in African clawed frogs (Xenopus)., Hall IC, Woolley SM, Kwong-Brown U, Kelley DB., J Comp Physiol A Neuroethol Sens Neural Behav Physiol. January 1, 2016; 202 (1): 17-34.


Genetics, Morphology, Advertisement Calls, and Historical Records Distinguish Six New Polyploid Species of African Clawed Frog (Xenopus, Pipidae) from West and Central Africa., Evans BJ, Carter TF, Greenbaum E, Gvoždík V, Kelley DB, McLaughlin PJ, Pauwels OS, Portik DM, Stanley EL, Tinsley RC, Tobias ML, Blackburn DC., PLoS One. December 16, 2015; 10 (12): e0142823.   


Species-specific loss of sexual dimorphism in vocal effectors accompanies vocal simplification in African clawed frogs (Xenopus)., Leininger EC, Kitayama K, Kelley DB., J Exp Biol. March 1, 2015; 218 (Pt 6): 849-57.


Evolution of Courtship Songs in Xenopus : Vocal Pattern Generation and Sound Production., Leininger EC, Kelley DB., Cytogenet Genome Res. January 1, 2015; 145 (3-4): 302-14.   


Harnessing vocal patterns for social communication., Sweeney LB, Kelley DB., Curr Opin Neurobiol. October 1, 2014; 28 34-41.


The Xenopus amygdala mediates socially appropriate vocal communication signals., Hall IC, Ballagh IH, Kelley DB., J Neurosci. September 4, 2013; 33 (36): 14534-48.   


Distinct neural and neuromuscular strategies underlie independent evolution of simplified advertisement calls., Leininger EC, Kelley DB., Proc Biol Sci. February 13, 2013; 280 (1756): 20122639.


Developing laryngeal muscle of Xenopus laevis as a model system: androgen-driven myogenesis controls fiber type transformation., Nasipak B, Kelley DB., Dev Neurobiol. April 1, 2012; 72 (4): 664-75.


A neuroendocrine basis for the hierarchical control of frog courtship vocalizations., Zornik E, Kelley DB., Front Neuroendocrinol. August 1, 2011; 32 (3): 353-66.


Temporally selective processing of communication signals by auditory midbrain neurons., Elliott TM, Christensen-Dalsgaard J, Kelley DB., J Neurophysiol. April 1, 2011; 105 (4): 1620-32.


Description of a new octoploid frog species (Anura: Pipidae: Xenopus) from the Democratic Republic of the Congo, with a discussion of the biogeography of African clawed frogs in the Albertine Rift., Evans BJ, Greenbaum E, Kusamba C, Carter TF, Tobias ML, Mendel SA, Kelley DB., J Zool (1987). April 1, 2011; 283 (4): 276-290.


Evolution of advertisement calls in African clawed frogs., Tobias ML, Evans BJ, Kelley DB., Behaviour. January 1, 2011; 148 (4): 519-549.


Vocal competition in male Xenopus laevis frogs., Tobias ML, Corke A, Korsh J, Yin D, Kelley DB., Behav Ecol Sociobiol. November 1, 2010; 64 (11): 1791-1803.


Sexually differentiated, androgen-regulated, larynx-specific myosin heavy-chain isoforms in Xenopus tropicalis; comparison to Xenopus laevis., Baur LA, Nasipak BT, Kelley DB., Dev Genes Evol. July 1, 2008; 218 (7): 371-9.


The genome of the diploid anuran Xenopus tropicalis contains a novel array of sarcoplasmic myosin heavy chain genes expressed in larval muscle and larynx., Nasipak BT, Kelley DB., Dev Genes Evol. July 1, 2008; 218 (7): 389-97.


Regulation of respiratory and vocal motor pools in the isolated brain of Xenopus laevis., Zornik E, Kelley DB., J Neurosci. January 16, 2008; 28 (3): 612-21.


Tone and call responses of units in the auditory nerve and dorsal medullary nucleus of Xenopus laevis., Elliott TM, Christensen-Dalsgaard J, Kelley DB., J Comp Physiol A Neuroethol Sens Neural Behav Physiol. December 1, 2007; 193 (12): 1243-57.


Male discrimination of receptive and unreceptive female calls by temporal features., Elliott TM, Kelley DB., J Exp Biol. August 1, 2007; 210 (Pt 16): 2836-42.


Breathing and calling: neuronal networks in the Xenopus laevis hindbrain., Zornik E, Kelley DB., J Comp Neurol. March 20, 2007; 501 (3): 303-15.


Significance of temporal and spectral acoustic cues for sexual recognition in Xenopus laevis., Vignal C, Kelley D., Proc Biol Sci. February 22, 2007; 274 (1609): 479-88.


Direct action of gonadotropin in brain integrates behavioral and reproductive functions., Yang EJ, Nasipak BT, Kelley DB., Proc Natl Acad Sci U S A. February 13, 2007; 104 (7): 2477-82.   


Evolution of RAG-1 in polyploid clawed frogs., Evans BJ, Kelley DB, Melnick DJ, Cannatella DC., Mol Biol Evol. May 1, 2005; 22 (5): 1193-207.


A mitochondrial DNA phylogeny of African clawed frogs: phylogeography and implications for polyploid evolution., Evans BJ, Kelley DB, Tinsley RC, Melnick DJ, Cannatella DC., Mol Phylogenet Evol. October 1, 2004; 33 (1): 197-213.


Vocal communication between male Xenopus laevis., Tobias ML, Barnard C, O'Hagan R, Horng SH, Rand M, Kelley DB., Anim Behav. February 1, 2004; 67 (2): 353-365.


Functional specialization of male and female vocal motoneurons., Yamaguchi A, Kaczmarek LK, Kelley DB., J Neurosci. December 17, 2003; 23 (37): 11568-76.


Vocal circuitry in Xenopus laevis: telencephalon to laryngeal motor neurons., Brahic CJ, Kelley DB., J Comp Neurol. September 15, 2003; 464 (2): 115-30.


Estrogen receptor expression in laryngeal muscle in relation to estrogen-dependent increases in synapse strength., Wu KH, Tobias ML, Kelley DB., Neuroendocrinology. August 1, 2003; 78 (2): 72-80.


Estrogen receptors in Xenopus: duplicate genes, splice variants, and tissue-specific expression., Wu KH, Tobias ML, Thornton JW, Kelley DB., Gen Comp Endocrinol. August 1, 2003; 133 (1): 38-49.


Auditory and lateral line inputs to the midbrain of an aquatic anuran: neuroanatomic studies in Xenopus laevis., Edwards CJ, Kelley DB., J Comp Neurol. September 17, 2001; 438 (2): 148-62.


Estrogen and laryngeal synaptic strength in Xenopus laevis: opposite effects of acute and chronic exposure., Wu KH, Tobias ML, Kelley DB., Neuroendocrinology. July 1, 2001; 74 (1): 22-32.


Intrinsic membrane properties of laryngeal motoneurons that control sexually differentiated vocal behavior in African clawed frogs, Xenopus laevis., Yamaguchi A, Kaczmarek LK, Kelley DB., Biol Bull. October 1, 2000; 199 (2): 175-6.


Generating sexually differentiated vocal patterns: laryngeal nerve and EMG recordings from vocalizing male and female african clawed frogs (Xenopus laevis)., Yamaguchi A, Kelley DB., J Neurosci. February 15, 2000; 20 (4): 1559-67.


Prolactin opens the sensitive period for androgen regulation of a larynx-specific myosin heavy chain gene., Edwards CJ, Yamamoto K, Kikuyama S, Kelley DB., J Neurobiol. December 1, 1999; 41 (4): 443-51.


Trophic effects of androgen: development and hormonal regulation of neuron number in a sexually dimorphic vocal motor nucleus., Kay JN, Hannigan P, Kelley DB., J Neurobiol. September 5, 1999; 40 (3): 375-85.


Attaining and maintaining strong vocal synapses in female Xenopus laevis., Tobias ML, Tomasson J, Kelley DB., J Neurobiol. November 15, 1998; 37 (3): 441-8.


Evolution of the androgen receptor: structure-function implications., Thornton JW, Kelley DB., Bioessays. October 1, 1998; 20 (10): 860-9.


Rapping, a female receptive call, initiates male-female duets in the South African clawed frog., Tobias ML, Viswanathan SS, Kelley DB., Proc Natl Acad Sci U S A. February 17, 1998; 95 (4): 1870-5.


Facilitation at the sexually differentiated laryngeal synapse of Xenopus laevis., Ruel TD, Kelley DB, Tobias ML., J Comp Physiol A. January 1, 1998; 182 (1): 35-42.


Androgen mitigates axotomy-induced decreases in calbindin expression in motor neurons., Pérez J, Kelley DB., J Neurosci. October 1, 1997; 17 (19): 7396-403.


Comparative molecular phylogeography of two Xenopus species, X. gilli and X. laevis, in the south-western Cape Province, South Africa., Evans BJ, Morales JC, Picker MD, Kelley DB, Melnick DJ., Mol Ecol. April 1, 1997; 6 (4): 333-43.


Trophic effects of androgen: receptor expression and the survival of laryngeal motor neurons after axotomy., Pérez J, Kelley DB., J Neurosci. November 1, 1996; 16 (21): 6625-33.   


Androgen-induced proliferation in the developing larynx of Xenopus laevis is regulated by thyroid hormone., Cohen MA, Kelley DB., Dev Biol. August 25, 1996; 178 (1): 113-23.   


Androgen receptor mRNA expression in Xenopus laevis CNS: sexual dimorphism and regulation in laryngeal motor nucleus., Pérez J, Cohen MA, Kelley DB., J Neurobiol. August 1, 1996; 30 (4): 556-68.   


Thyroid hormone controls the onset of androgen sensitivity in the developing larynx of Xenopus laevis., Robertson JC, Kelley DB., Dev Biol. May 25, 1996; 176 (1): 108-23.

???pagination.result.page??? 1 2 ???pagination.result.next???