Click here to close Hello! We notice that you are using Internet Explorer, which is not supported by Xenbase and may cause the site to display incorrectly. We suggest using a current version of Chrome, FireFox, or Safari.

Profile Publications (79)
XB-PERS-569

Publications By William A Harris

???pagination.result.count???

???pagination.result.page??? 1 2 ???pagination.result.next???


On-Site Ribosome Remodeling by Locally Synthesized Ribosomal Proteins in Axons., Shigeoka T, Koppers M, Wong HH, Lin JQ, Cagnetta R, Dwivedy A, de Freitas Nascimento J, van Tartwijk FW, Ströhl F, Cioni JM, Schaeffer J, Carrington M, Kaminski CF, Jung H, Harris WA, Holt CE., Cell Rep. December 10, 2019; 29 (11): 3605-3619.e10.   


Receptor-specific interactome as a hub for rapid cue-induced selective translation in axons., Koppers M, Cagnetta R, Shigeoka T, Wunderlich LC, Vallejo-Ramirez P, Qiaojin Lin J, Zhao S, Jakobs MA, Dwivedy A, Minett MS, Bellon A, Kaminski CF, Harris WA, Flanagan JG, Holt CE., Elife. November 20, 2019; 8   


Late Endosomes Act as mRNA Translation Platforms and Sustain Mitochondria in Axons., Cioni JM, Lin JQ, Holtermann AV, Koppers M, Jakobs MAH, Azizi A, Turner-Bridger B, Shigeoka T, Franze K, Harris WA, Holt CE., Cell. January 10, 2019; 176 (1-2): 56-72.e15.   


Single-molecule analysis of endogenous β-actin mRNA trafficking reveals a mechanism for compartmentalized mRNA localization in axons., Turner-Bridger B, Jakobs M, Muresan L, Wong HH, Franze K, Harris WA, Holt CE., Proc Natl Acad Sci U S A. October 9, 2018; 115 (41): E9697-E9706.   


Axon-Axon Interactions Regulate Topographic Optic Tract Sorting via CYFIP2-Dependent WAVE Complex Function., Cioni JM, Wong HH, Bressan D, Kodama L, Harris WA, Holt CE., Neuron. March 7, 2018; 97 (5): 1078-1093.e6.   


RNA Docking and Local Translation Regulate Site-Specific Axon Remodeling In Vivo., Wong HH, Lin JQ, Ströhl F, Roque CG, Cioni JM, Cagnetta R, Turner-Bridger B, Laine RF, Harris WA, Kaminski CF, Holt CE., Neuron. August 16, 2017; 95 (4): 852-868.e8.   


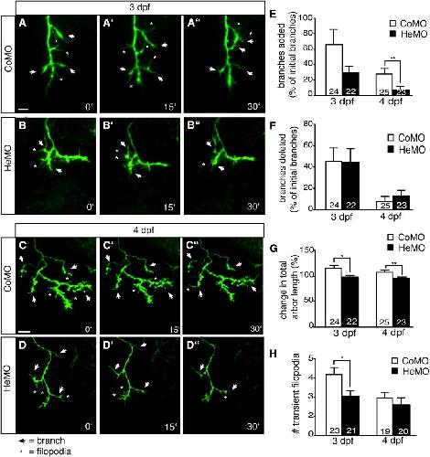
Hermes Regulates Axon Sorting in the Optic Tract by Post-Trancriptional Regulation of Neuropilin 1., Hörnberg H, Cioni JM, Harris WA, Holt CE., J Neurosci. December 14, 2016; 36 (50): 12697-12706.   


Nutrient-Deprived Retinal Progenitors Proliferate in Response to Hypoxia: Interaction of the HIF-1 and mTOR Pathway., Khaliullina H, Love NK, Harris WA., J Dev Biol. June 1, 2016; 4 (2):   


Dorsoventral patterning of the Xenopus eye involves differential temporal changes in the response of optic stalk and retinal progenitors to Hh signalling., Wang X, Lupo G, He R, Barsacchi G, Harris WA, Liu Y., Neural Dev. March 20, 2015; 10 7.   


Differential requirement of F-actin and microtubule cytoskeleton in cue-induced local protein synthesis in axonal growth cones., Piper M, Lee AC, van Horck FP, McNeilly H, Lu TB, Harris WA, Holt CE., Neural Dev. February 25, 2015; 10 3.   


NF-Protocadherin Regulates Retinal Ganglion Cell Axon Behaviour in the Developing Visual System., Leung LC, Harris WA, Holt CE, Piper M., PLoS One. January 1, 2015; 10 (10): e0141290.   


A nutrient-sensitive restriction point is active during retinal progenitor cell differentiation., Love NK, Keshavan N, Lewis R, Harris WA, Agathocleous M., Development. February 1, 2014; 141 (3): 697-706.   


RNA-binding protein Hermes/RBPMS inversely affects synapse density and axon arbor formation in retinal ganglion cells in vivo., Hörnberg H, Wollerton-van Horck F, Maurus D, Zwart M, Svoboda H, Harris WA, Holt CE., J Neurosci. June 19, 2013; 33 (25): 10384-95.   


Coupling of NF-protocadherin signaling to axon guidance by cue-induced translation., Leung LC, Urbančič V, Baudet ML, Dwivedy A, Bayley TG, Lee AC, Harris WA, Holt CE., Nat Neurosci. February 1, 2013; 16 (2): 166-73.


Metabolic differentiation in the embryonic retina., Agathocleous M, Love NK, Randlett O, Harris JJ, Liu J, Murray AJ, Harris WA., Nat Cell Biol. August 1, 2012; 14 (8): 859-64.   


Using myc genes to search for stem cells in the ciliary margin of the Xenopus retina., Xue XY, Harris WA., Dev Neurobiol. April 1, 2012; 72 (4): 475-90.   


A directional Wnt/beta-catenin-Sox2-proneural pathway regulates the transition from proliferation to differentiation in the Xenopus retina., Agathocleous M, Iordanova I, Willardsen MI, Xue XY, Vetter ML, Harris WA, Moore KB., Development. October 1, 2009; 136 (19): 3289-99.   


Hedgehog signaling and the retina: insights into the mechanisms controlling the proliferative properties of neural precursors., Locker M, Agathocleous M, Amato MA, Parain K, Harris WA, Perron M., Genes Dev. November 1, 2006; 20 (21): 3036-48.


Xenopus fibrillin is expressed in the organizer and is the earliest component of matrix at the developing notochord-somite boundary., Skoglund P, Dzamba B, Coffman CR, Harris WA, Keller R., Dev Dyn. July 1, 2006; 235 (7): 1974-83.   


Expression of Xenopus laevis Lhx2 during eye development and evidence for divergent expression among vertebrates., Viczian AS, Bang AG, Harris WA, Zuber ME., Dev Dyn. April 1, 2006; 235 (4): 1133-41.   


Tsukushi controls ectodermal patterning and neural crest specification in Xenopus by direct regulation of BMP4 and X-delta-1 activity., Kuriyama S, Lupo G, Ohta K, Ohnuma S, Harris WA, Tanaka H., Development. January 1, 2006; 133 (1): 75-88.   


The transcription factor Engrailed-2 guides retinal axons., Brunet I, Weinl C, Piper M, Trembleau A, Volovitch M, Harris W, Prochiantz A, Holt C., Nature. November 3, 2005; 438 (7064): 94-8.


The role of combinational coding by homeodomain and bHLH transcription factors in retinal cell fate specification., Wang JC, Harris WA., Dev Biol. September 1, 2005; 285 (1): 101-15.   


Frizzled 5 signaling governs the neural potential of progenitors in the developing Xenopus retina., Van Raay TJ, Moore KB, Iordanova I, Steele M, Jamrich M, Harris WA, Vetter ML., Neuron. April 7, 2005; 46 (1): 23-36.   


Dorsoventral patterning of the Xenopus eye: a collaboration of Retinoid, Hedgehog and FGF receptor signaling., Lupo G, Liu Y, Qiu R, Chandraratna RA, Barsacchi G, He RQ, Harris WA., Development. April 1, 2005; 132 (7): 1737-48.   


Endocytosis-dependent desensitization and protein synthesis-dependent resensitization in retinal growth cone adaptation., Piper M, Salih S, Weinl C, Holt CE, Harris WA., Nat Neurosci. February 1, 2005; 8 (2): 179-86.


Tsukushi functions as an organizer inducer by inhibition of BMP activity in cooperation with chordin., Ohta K, Lupo G, Kuriyama S, Keynes R, Holt CE, Harris WA, Tanaka H, Ohnuma SI., Dev Cell. September 1, 2004; 7 (3): 347-358.   


New views on retinal axon development: a navigation guide., Mann F, Harris WA, Holt CE., Int J Dev Biol. January 1, 2004; 48 (8-9): 957-64.   


Specification of the vertebrate eye by a network of eye field transcription factors., Zuber ME, Gestri G, Viczian AS, Barsacchi G, Harris WA., Development. November 1, 2003; 130 (21): 5155-67.   


A novel function for Hedgehog signalling in retinal pigment epithelium differentiation., Perron M, Boy S, Amato MA, Viczian A, Koebernick K, Pieler T, Harris WA., Development. April 1, 2003; 130 (8): 1565-77.   


XOtx5b and XOtx2 regulate photoreceptor and bipolar fates in the Xenopus retina., Viczian AS, Vignali R, Zuber ME, Barsacchi G, Harris WA., Development. April 1, 2003; 130 (7): 1281-94.   


Lipofection strategy for the study of Xenopus retinal development., Ohnuma S, Mann F, Boy S, Perron M, Harris WA., Methods. December 1, 2002; 28 (4): 411-9.


Induction and patterning of the telencephalon in Xenopus laevis., Lupo G, Harris WA, Barsacchi G, Vignali R., Development. December 1, 2002; 129 (23): 5421-36.   


Topographic mapping in dorsoventral axis of the Xenopus retinotectal system depends on signaling through ephrin-B ligands., Mann F, Ray S, Harris W, Holt C., Neuron. August 1, 2002; 35 (3): 461-73.   


Co-ordinating retinal histogenesis: early cell cycle exit enhances early cell fate determination in the Xenopus retina., Ohnuma S, Hopper S, Wang KC, Philpott A, Harris WA., Development. May 1, 2002; 129 (10): 2435-46.   


Cellular competence plays a role in photoreceptor differentiation in the developing Xenopus retina., Rapaport DH, Patheal SL, Harris WA., J Neurobiol. November 5, 2001; 49 (2): 129-41.   


Semaphorin 3A elicits stage-dependent collapse, turning, and branching in Xenopus retinal growth cones., Campbell DS, Regan AG, Lopez JS, Tannahill D, Harris WA, Holt CE., J Neurosci. November 1, 2001; 21 (21): 8538-47.   


Stimulating new turns., Harris B, Holt C., Neuron. February 1, 2001; 29 (2): 311-2.


The multiple decisions made by growth cones of RGCs as they navigate from the retina to the tectum in Xenopus embryos., Dingwell KS, Holt CE, Harris WA., J Neurobiol. August 1, 2000; 44 (2): 246-59.


Ephrin-B regulates the Ipsilateral routing of retinal axons at the optic chiasm., Nakagawa S, Brennan C, Johnson KG, Shewan D, Harris WA, Holt CE., Neuron. March 1, 2000; 25 (3): 599-610.


X-ngnr-1 and Xath3 promote ectopic expression of sensory neuron markers in the neurula ectoderm and have distinct inducing properties in the retina., Perron M, Opdecamp K, Butler K, Harris WA, Bellefroid EJ., Proc Natl Acad Sci U S A. December 21, 1999; 96 (26): 14996-5001.   


The metamorphosis antidote., Nakagawa S, Harris WA., Neuron. December 1, 1999; 24 (4): 763-4.


p27Xic1, a Cdk inhibitor, promotes the determination of glial cells in Xenopus retina., Ohnuma S, Philpott A, Wang K, Holt CE, Harris WA., Cell. November 24, 1999; 99 (5): 499-510.   


The neuronal architecture of Xenopus retinal ganglion cells is sculpted by rho-family GTPases in vivo., Ruchhoeft ML, Ohnuma S, McNeill L, Holt CE, Harris WA., J Neurosci. October 1, 1999; 19 (19): 8454-63.


Giant eyes in Xenopus laevis by overexpression of XOptx2., Zuber ME, Perron M, Philpott A, Bang A, Harris WA., Cell. August 6, 1999; 98 (3): 341-52.   


Properties of ectopic neurons induced by Xenopus neurogenin1 misexpression., Olson EC, Schinder AF, Dantzker JL, Marcus EA, Spitzer NC, Harris WA., Mol Cell Neurosci. November 1, 1998; 12 (4-5): 281-99.


A critical window for cooperation and competition among developing retinotectal synapses., Zhang LI, Tao HW, Holt CE, Harris WA, Poo M., Nature. September 3, 1998; 395 (6697): 37-44.


The genetic sequence of retinal development in the ciliary margin of the Xenopus eye., Perron M, Kanekar S, Vetter ML, Harris WA., Dev Biol. July 15, 1998; 199 (2): 185-200.   


Sequential genesis and determination of cone and rod photoreceptors in Xenopus., Chang WS, Harris WA., J Neurobiol. June 1, 1998; 35 (3): 227-44.   


Xath5 participates in a network of bHLH genes in the developing Xenopus retina., Kanekar S, Perron M, Dorsky R, Harris WA, Jan LY, Jan YN, Vetter ML., Neuron. November 1, 1997; 19 (5): 981-94.

???pagination.result.page??? 1 2 ???pagination.result.next???