Click here to close Hello! We notice that you are using Internet Explorer, which is not supported by Xenbase and may cause the site to display incorrectly. We suggest using a current version of Chrome, FireFox, or Safari.

Profile Publications (175)
XB-PERS-568

Publications By Richard M Harland

???pagination.result.count???

???pagination.result.page??? 1 2 3 4 ???pagination.result.next???


A time-resolved single-cell roadmap of the logic driving anterior neural crest diversification from neural border to migration stages., Kotov A, Seal S, Alkobtawi M, Kappès V, Ruiz SM, Arbès H, Harland RM, Peshkin L, Monsoro-Burq AH., Proc Natl Acad Sci U S A. May 7, 2024; 121 (19): e2311685121.   


Conserved chromatin and repetitive patterns reveal slow genome evolution in frogs., Bredeson JV, Mudd AB, Medina-Ruiz S, Mitros T, Smith OK, Miller KE, Lyons JB, Batra SS, Park J, Berkoff KC, Plott C, Grimwood J, Schmutz J, Aguirre-Figueroa G, Khokha MK, Lane M, Philipp I, Laslo M, Hanken J, Kerdivel G, Buisine N, Sachs LM, Buchholz DR, Kwon T, Smith-Parker H, Gridi-Papp M, Ryan MJ, Denton RD, Malone JH, Wallingford JB, Straight AF, Heald R, Hockemeyer D, Harland RM, Rokhsar DS., Nat Commun. January 17, 2024; 15 (1): 579.   


Xenopus Husbandry., Harland RM, L Sive H., Cold Spring Harb Protoc. January 3, 2023; 2023 (1): 19-21.


New insights into Xenopus sex chromosome genomics from the Marsabit clawed frog X. borealis., Evans BJ, Mudd AB, Bredeson JV, Furman BLS, Wasonga DV, Lyons JB, Harland RM, Rokhsar DS., J Evol Biol. December 24, 2022; 35 (12): 1777-1790.   


Obtaining Xenopus Eggs and Embryos., Sive HL, Harland RM., Cold Spring Harb Protoc. October 25, 2022;


The atypical RNA-binding protein Taf15 regulates dorsoanterior neural development through diverse mechanisms in Xenopus tropicalis., DeJong CS, Dichmann DS, Exner CRT, Xu Y, Harland RM., Development. August 1, 2021; 148 (15):


Parallel in vivo analysis of large-effect autism genes implicates cortical neurogenesis and estrogen in risk and resilience., Willsey HR, Exner CRT, Xu Y, Everitt A, Sun N, Wang B, Dea J, Schmunk G, Zaltsman Y, Teerikorpi N, Kim A, Anderson AS, Shin D, Seyler M, Nowakowski TJ, Harland RM, Willsey AJ, State MW., Neuron. March 3, 2021; 109 (5): 788-804.e8.


The neurodevelopmental disorder risk gene DYRK1A is required for ciliogenesis and control of brain size in Xenopus embryos., Willsey HR, Xu Y, Everitt A, Dea J, Exner CRT, Willsey AJ, State MW, Harland RM., Development. June 22, 2020; 147 (21):   


Commentary on classic paper "Gimlich, R.L., Gerhart, J.C., 1984. Early cellular interactions promote embryonic axis formation in Xenopus laevis. Dev Biol 104, 117-130.", Harland R., Dev Biol. August 15, 2019; 452 (2): 67-82.


Integration of Wnt and FGF signaling in the Xenopus gastrula at TCF and Ets binding sites shows the importance of short-range repression by TCF in patterning the marginal zone., Kjolby RAS, Truchado-Garcia M, Iruvanti S, Harland RM., Development. August 9, 2019; 146 (15):   


A chromosome-scale genome assembly and dense genetic map for Xenopus tropicalis., Mitros T, Lyons JB, Session AM, Jenkins J, Shu S, Kwon T, Lane M, Ng C, Grammer TC, Khokha MK, Grimwood J, Schmutz J, Harland RM, Rokhsar DS., Dev Biol. August 1, 2019; 452 (1): 8-20.   


Alternative polyadenylation coordinates embryonic development, sexual dimorphism and longitudinal growth in Xenopus tropicalis., Zhou X, Zhang Y, Michal JJ, Qu L, Zhang S, Wildung MR, Du W, Pouchnik DJ, Zhao H, Xia Y, Shi H, Ji G, Davis JF, Smith GD, Griswold MD, Harland RM, Jiang Z., Cell Mol Life Sci. June 1, 2019; 76 (11): 2185-2198.


Katanin-like protein Katnal2 is required for ciliogenesis and brain development in Xenopus embryos., Willsey HR, Walentek P, Exner CRT, Xu Y, Lane AB, Harland RM, Heald R, Santama N., Dev Biol. October 15, 2018; 442 (2): 276-287.   


Dimerization quality control ensures neuronal development and survival., Mena EL, Kjolby RAS, Saxton RA, Werner A, Lew BG, Boyle JM, Harland R, Rape M., Science. October 12, 2018; 362 (6411):


Na+/H+ Exchangers Are Required for the Development and Function of Vertebrate Mucociliary Epithelia., Sun DI, Tasca A, Haas M, Baltazar G, Harland RM, Finkbeiner WE, Walentek P., Cells Tissues Organs. January 1, 2018; 205 (5-6): 279-292.


A molecular atlas of the developing ectoderm defines neural, neural crest, placode, and nonneural progenitor identity in vertebrates., Plouhinec JL, Medina-Ruiz S, Borday C, Bernard E, Vert JP, Eisen MB, Harland RM, Monsoro-Burq AH., PLoS Biol. October 19, 2017; 15 (10): e2004045.   


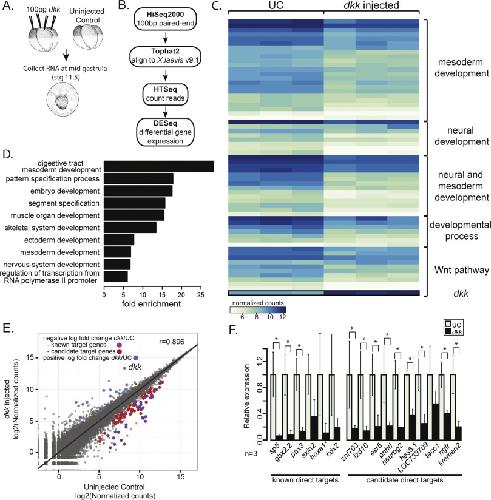
Genome-wide identification of Wnt/β-catenin transcriptional targets during Xenopus gastrulation., Kjolby RAS, Harland RM., Dev Biol. June 15, 2017; 426 (2): 165-175.   


Noggin is required for first pharyngeal arch differentiation in the frog Xenopus tropicalis., Young JJ, Kjolby RAS, Wu G, Wong D, Hsu SW, Harland RM., Dev Biol. June 15, 2017; 426 (2): 245-254.   


sall1 and sall4 repress pou5f3 family expression to allow neural patterning, differentiation, and morphogenesis in Xenopus laevis., Exner CRT, Kim AY, Mardjuki SM, Harland RM., Dev Biol. May 1, 2017; 425 (1): 33-43.   


Genome evolution in the allotetraploid frog Xenopus laevis., Session AM, Uno Y, Kwon T, Chapman JA, Toyoda A, Takahashi S, Fukui A, Hikosaka A, Suzuki A, Kondo M, van Heeringen SJ, Quigley I, Heinz S, Ogino H, Ochi H, Hellsten U, Lyons JB, Simakov O, Putnam N, Stites J, Kuroki Y, Tanaka T, Michiue T, Watanabe M, Bogdanovic O, Lister R, Georgiou G, Paranjpe SS, van Kruijsbergen I, Shu S, Carlson J, Kinoshita T, Ohta Y, Mawaribuchi S, Jenkins J, Grimwood J, Schmutz J, Mitros T, Mozaffari SV, Suzuki Y, Haramoto Y, Yamamoto TS, Takagi C, Heald R, Miller K, Haudenschild C, Kitzman J, Nakayama T, Izutsu Y, Robert J, Fortriede J, Burns K, Lotay V, Karimi K, Yasuoka Y, Dichmann DS, Flajnik MF, Houston DW, Shendure J, DuPasquier L, Vize PD, Zorn AM, Ito M, Marcotte EM, Wallingford JB, Ito Y, Asashima M, Ueno N, Matsuda Y, Veenstra GJ, Fujiyama A, Harland RM, Taira M, Rokhsar DS., Nature. October 20, 2016; 538 (7625): 336-343.   


Ciliary transcription factors and miRNAs precisely regulate Cp110 levels required for ciliary adhesions and ciliogenesis., Walentek P, Quigley IK, Sun DI, Sajjan UK, Kintner C, Harland RM., Elife. September 13, 2016; 5   


Accurate Profiling of Gene Expression and Alternative Polyadenylation with Whole Transcriptome Termini Site Sequencing (WTTS-Seq)., Zhou X, Li R, Michal JJ, Wu XL, Liu Z, Zhao H, Xia Y, Du W, Wildung MR, Pouchnik DJ, Harland RM, Jiang Z., Genetics. June 1, 2016; 203 (2): 683-97.   


ATP4a is required for development and function of the Xenopus mucociliary epidermis - a potential model to study proton pump inhibitor-associated pneumonia., Walentek P, Beyer T, Hagenlocher C, Müller C, Feistel K, Schweickert A, Harland RM, Blum M., Dev Biol. December 15, 2015; 408 (2): 292-304.   


ATP4 and ciliation in the neuroectoderm and endoderm of Xenopus embryos and tadpoles., Walentek P, Hagenlocher C, Beyer T, Müller C, Feistel K, Schweickert A, Harland RM, Blum M., Data Brief. April 20, 2015; 4 22-31.   


The alternative splicing regulator Tra2b is required for somitogenesis and regulates splicing of an inhibitory Wnt11b isoform., Dichmann DS, Walentek P, Harland RM., Cell Rep. February 3, 2015; 10 (4): 527-36.   


miR-34/449 miRNAs are required for motile ciliogenesis by repressing cp110., Song R, Walentek P, Sponer N, Klimke A, Lee JS, Dixon G, Harland R, Wan Y, Lishko P, Lize M, Kessel M, He L., Nature. June 5, 2014; 510 (7503): 115-20.   


Sp8 regulates inner ear development., Chung HA, Medina-Ruiz S, Harland RM., Proc Natl Acad Sci U S A. April 29, 2014; 111 (17): 6329-34.   


Spalt-like 4 promotes posterior neural fates via repression of pou5f3 family members in Xenopus., Young JJ, Kjolby RA, Kong NR, Monica SD, Harland RM., Development. April 1, 2014; 141 (8): 1683-93.   


Pax3 and Zic1 trigger the early neural crest gene regulatory network by the direct activation of multiple key neural crest specifiers., Plouhinec JL, Roche DD, Pegoraro C, Figueiredo AL, Maczkowiak F, Brunet LJ, Milet C, Vert JP, Pollet N, Harland RM, Monsoro-Burq AH., Dev Biol. February 15, 2014; 386 (2): 461-72.   


Interrogating transcriptional regulatory sequences in Tol2-mediated Xenopus transgenics., Loots GG, Bergmann A, Hum NR, Oldenburg CE, Wills AE, Hu N, Ovcharenko I, Harland RM., PLoS One. July 1, 2013; 8 (7): e68548.   


Phosphorylation of Dishevelled by protein kinase RIPK4 regulates Wnt signaling., Huang X, McGann JC, Liu BY, Hannoush RN, Lill JR, Pham V, Newton K, Kakunda M, Liu J, Yu C, Hymowitz SG, Hongo JA, Wynshaw-Boris A, Polakis P, Harland RM, Dixit VM., Science. March 22, 2013; 339 (6126): 1441-5.


fus/TLS orchestrates splicing of developmental regulators during gastrulation., Dichmann DS, Harland RM., Genes Dev. June 15, 2012; 26 (12): 1351-63.   


Isolation of DNA from red blood cells in Xenopus., Sive HL, Grainger RM, Harland RM., Cold Spring Harb Protoc. January 1, 2012; 2012 (1): 129-32.


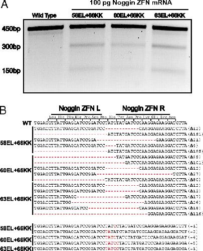
Targeted gene disruption with engineered zinc-finger nucleases (ZFNs)., Young JJ, Harland RM., Methods Mol Biol. January 1, 2012; 917 129-41.


Xenopus research: metamorphosed by genetics and genomics., Harland RM, Grainger RM., Trends Genet. December 1, 2011; 27 (12): 507-15.


Efficient targeted gene disruption in the soma and germ line of the frog Xenopus tropicalis using engineered zinc-finger nucleases., Young JJ, Cherone JM, Doyon Y, Ankoudinova I, Faraji FM, Lee AH, Ngo C, Guschin DY, Paschon DE, Miller JC, Zhang L, Rebar EJ, Gregory PD, Urnov FD, Harland RM, Zeitler B., Proc Natl Acad Sci U S A. April 26, 2011; 108 (17): 7052-7.   


A revised model of Xenopus dorsal midline development: differential and separable requirements for Notch and Shh signaling., Peyrot SM, Wallingford JB, Harland RM., Dev Biol. April 15, 2011; 352 (2): 254-66.   


Nkx6 genes pattern the frog neural plate and Nkx6.1 is necessary for motoneuron axon projection., Dichmann DS, Harland RM., Dev Biol. January 15, 2011; 349 (2): 378-86.   


Development and initial characterization of a HAPPY panel for mapping the X. tropicalis genome., Jiang Z, Michal JJ, Beckman KB, Lyons JB, Zhang M, Pan Z, Rokhsar DS, Harland RM., Int J Biol Sci. January 1, 2011; 7 (7): 1037-44.   


Microinjection of RNA and preparation of secreted proteins from Xenopus oocytes., Sive HL, Grainger RM, Harland RM., Cold Spring Harb Protoc. December 1, 2010; 2010 (12): pdb.prot5538.


Calibration of the injection volume for microinjection of Xenopus oocytes and embryos., Sive HL, Grainger RM, Harland RM., Cold Spring Harb Protoc. December 1, 2010; 2010 (12): pdb.prot5537.


Microinjection of Xenopus oocytes., Sive HL, Grainger RM, Harland RM., Cold Spring Harb Protoc. December 1, 2010; 2010 (12): pdb.prot5536.


Defolliculation of Xenopus oocytes., Sive HL, Grainger RM, Harland RM., Cold Spring Harb Protoc. December 1, 2010; 2010 (12): pdb.prot5535.


Isolation of Xenopus oocytes., Sive HL, Grainger RM, Harland RM., Cold Spring Harb Protoc. December 1, 2010; 2010 (12): pdb.prot5534.


Microinjection of Xenopus embryos., Sive HL, Grainger RM, Harland RM., Cold Spring Harb Protoc. December 1, 2010; 2010 (12): pdb.ip81.


The genome of the Western clawed frog Xenopus tropicalis., Hellsten U, Harland RM, Gilchrist MJ, Hendrix D, Jurka J, Kapitonov V, Ovcharenko I, Putnam NH, Shu S, Taher L, Blitz IL, Blumberg B, Dichmann DS, Dubchak I, Amaya E, Detter JC, Fletcher R, Gerhard DS, Goodstein D, Graves T, Grigoriev IV, Grimwood J, Kawashima T, Lindquist E, Lucas SM, Mead PE, Mitros T, Ogino H, Ohta Y, Poliakov AV, Pollet N, Robert J, Salamov A, Sater AK, Schmutz J, Terry A, Vize PD, Warren WC, Wells D, Wills A, Wilson RK, Zimmerman LB, Zorn AM, Grainger R, Grammer T, Khokha MK, Richardson PM, Rokhsar DS., Science. April 30, 2010; 328 (5978): 633-6.


The Pax3 and Pax7 paralogs cooperate in neural and neural crest patterning using distinct molecular mechanisms, in Xenopus laevis embryos., Maczkowiak F, Matéos S, Wang E, Roche D, Harland R, Monsoro-Burq AH., Dev Biol. April 15, 2010; 340 (2): 381-96.   


Lymph heart musculature is under distinct developmental control from lymphatic endothelium., Peyrot SM, Martin BL, Harland RM., Dev Biol. March 15, 2010; 339 (2): 429-38.   


Endocytosis is required for efficient apical constriction during Xenopus gastrulation., Lee JY, Harland RM., Curr Biol. February 9, 2010; 20 (3): 253-8.   


BMP antagonists and FGF signaling contribute to different domains of the neural plate in Xenopus., Wills AE, Choi VM, Bennett MJ, Khokha MK, Harland RM., Dev Biol. January 15, 2010; 337 (2): 335-50.   

???pagination.result.page??? 1 2 3 4 ???pagination.result.next???