Click here to close Hello! We notice that you are using Internet Explorer, which is not supported by Xenbase and may cause the site to display incorrectly. We suggest using a current version of Chrome, FireFox, or Safari.

Profile Publications (47)
XB-PERS-538

Publications By Douglas W. DeSimone

???pagination.result.count???

???pagination.result.page??? 1


Spatial regulation of mitochondrial membrane potential by α5β1 integrin engagement in collective cell migration., Pacheco GG, Dzamba BJ, Endo W, Edwards BC, Khan M, Comlekoglu T, Shook DR, Quasey K, Bjerke MA, Hirsh GD, Kashatus DF, DeSimone DW., J Cell Sci. May 1, 2025; 138 (9):


Modeling the roles of cohesotaxis, cell-intercalation, and tissue geometry in collective cell migration of Xenopus mesendoderm., Comlekoglu T, Dzamba BJ, Pacheco GG, Shook DR, Sego TJ, Glazier JA, Peirce SM, DeSimone DW., Biol Open. August 15, 2024; 13 (8):   


Characterization of convergent thickening, a major convergence force producing morphogenic movement in amphibians., Shook DR, Wen JWH, Rolo A, O'Hanlon M, Francica B, Dobbins D, Skoglund P, DeSimone DW, Winklbauer R, Keller RE., Elife. April 11, 2022; 11   


Mechanical and signaling roles for keratin intermediate filaments in the assembly and morphogenesis of Xenopus mesendoderm tissue at gastrulation., Sonavane PR, Wang C, Dzamba B, Weber GF, Periasamy A, DeSimone DW., Development. December 1, 2017; 144 (23): 4363-4376.   


FAK is required for tension-dependent organization of collective cell movements in Xenopus mesendoderm., Bjerke MA, Dzamba BJ, Wang C, DeSimone DW., Dev Biol. October 15, 2014; 394 (2): 340-56.   


Diverse functions of kindlin/fermitin proteins during embryonic development in Xenopus laevis., Rozario T, Mead PE, DeSimone DW., Mech Dev. August 1, 2014; 133 203-17.   


Roles of ADAM13-regulated Wnt activity in early Xenopus eye development., Wei S, Xu G, Bridges LC, Williams P, Nakayama T, Shah A, Grainger RM, White JM, DeSimone DW., Dev Biol. March 1, 2012; 363 (1): 147-54.   


A mechanoresponsive cadherin-keratin complex directs polarized protrusive behavior and collective cell migration., Weber GF, Bjerke MA, DeSimone DW., Dev Cell. January 17, 2012; 22 (1): 104-15.   


Identification and characterization of ADAM41, a novel ADAM metalloproteinase in Xenopus., Xu G, Wei S, White JM, DeSimone DW., Int J Dev Biol. January 1, 2012; 56 (5): 333-9.   


ADAM13 induces cranial neural crest by cleaving class B Ephrins and regulating Wnt signaling., Wei S, Xu G, Bridges LC, Williams P, White JM, DeSimone DW., Dev Cell. August 17, 2010; 19 (2): 345-52.   


Conservation and divergence of ADAM family proteins in the Xenopus genome., Wei S, Whittaker CA, Xu G, Bridges LC, Shah A, White JM, Desimone DW., BMC Evol Biol. July 14, 2010; 10 211.   


The physical state of fibronectin matrix differentially regulates morphogenetic movements in vivo., Rozario T, Dzamba B, Weber GF, Davidson LA, DeSimone DW., Dev Biol. March 15, 2009; 327 (2): 386-98.   


Cadherin adhesion, tissue tension, and noncanonical Wnt signaling regulate fibronectin matrix organization., Dzamba BJ, Jakab KR, Marsden M, Schwartz MA, DeSimone DW., Dev Cell. March 1, 2009; 16 (3): 421-32.


Live imaging of cell protrusive activity, and extracellular matrix assembly and remodeling during morphogenesis in the frog, Xenopus laevis., Davidson LA, Dzamba BD, Keller R, Desimone DW., Dev Dyn. October 1, 2008; 237 (10): 2684-92.   


PACSIN2 regulates cell adhesion during gastrulation in Xenopus laevis., Cousin H, Desimone DW, Alfandari D., Dev Biol. July 1, 2008; 319 (1): 86-99.   


Multiscale computational analysis of Xenopus laevis morphogenesis reveals key insights of systems-level behavior., Robertson SH, Smith CK, Langhans AL, McLinden SE, Oberhardt MA, Jakab KR, Dzamba B, DeSimone DW, Papin JA, Peirce SM., BMC Syst Biol. October 22, 2007; 1 46.   


Using Xenopus embryos to investigate integrin function., DeSimone DW, Dzamba B, Davidson LA., Methods Enzymol. January 1, 2007; 426 403-14.


Integrin alpha5beta1 and fibronectin regulate polarized cell protrusions required for Xenopus convergence and extension., Davidson LA, Marsden M, Keller R, Desimone DW., Curr Biol. May 9, 2006; 16 (9): 833-44.   


The Xenopus embryo as a model system for studies of cell migration., DeSimone DW, Davidson L, Marsden M, Alfandari D., Methods Mol Biol. January 1, 2005; 294 235-45.


Assembly and remodeling of the fibrillar fibronectin extracellular matrix during gastrulation and neurulation in Xenopus laevis., Davidson LA, Keller R, DeSimone DW., Dev Dyn. December 1, 2004; 231 (4): 888-95.   


Multicellular computer simulation of morphogenesis: blastocoel roof thinning and matrix assembly in Xenopus laevis., Longo D, Peirce SM, Skalak TC, Davidson L, Marsden M, Dzamba B, DeSimone DW., Dev Biol. July 1, 2004; 271 (1): 210-22.   


Patterning and tissue movements in a novel explant preparation of the marginal zone of Xenopus laevis., Davidson LA, Keller R, DeSimone D., Gene Expr Patterns. July 1, 2004; 4 (4): 457-66.   


Integrin alpha5beta1 supports the migration of Xenopus cranial neural crest on fibronectin., Alfandari D, Cousin H, Gaultier A, Hoffstrom BG, DeSimone DW., Dev Biol. August 15, 2003; 260 (2): 449-64.


Integrin-ECM interactions regulate cadherin-dependent cell adhesion and are required for convergent extension in Xenopus., Marsden M, DeSimone DW., Curr Biol. July 15, 2003; 13 (14): 1182-91.   


Differential regulation of cell adhesive functions by integrin alpha subunit cytoplasmic tails in vivo., Na J, Marsden M, DeSimone DW., J Cell Sci. June 1, 2003; 116 (Pt 11): 2333-43.


The cysteine-rich domain regulates ADAM protease function in vivo., Smith KM, Gaultier A, Cousin H, Alfandari D, White JM, DeSimone DW., J Cell Biol. December 9, 2002; 159 (5): 893-902.   


Mesendoderm extension and mantle closure in Xenopus laevis gastrulation: combined roles for integrin alpha(5)beta(1), fibronectin, and tissue geometry., Davidson LA, Hoffstrom BG, Keller R, DeSimone DW., Dev Biol. February 15, 2002; 242 (2): 109-29.


Regulation of cell polarity, radial intercalation and epiboly in Xenopus: novel roles for integrin and fibronectin., Marsden M, DeSimone DW., Development. September 1, 2001; 128 (18): 3635-47.   


Xenopus ADAM 13 is a metalloprotease required for cranial neural crest-cell migration., Alfandari D, Cousin H, Gaultier A, Smith K, White JM, Darribère T, DeSimone DW., Curr Biol. June 26, 2001; 11 (12): 918-30.   


Separation of neural induction and neurulation in Xenopus., Lallier TE, DeSimone DW., Dev Biol. September 1, 2000; 225 (1): 135-50.   


Active zones on motor nerve terminals contain alpha 3beta 1 integrin., Cohen MW, Hoffstrom BG, DeSimone DW., J Neurosci. July 1, 2000; 20 (13): 4912-21.


Molecular cloning and developmental expression of the Xenopus homolog of integrin alpha 4., Whittaker CA, Desimone DW., Ann N Y Acad Sci. October 23, 1998; 857 56-73.


Thrombospondins in early Xenopus embryos: dynamic patterns of expression suggest diverse roles in nervous system, notochord, and muscle development., Urry LA, Whittaker CA, Duquette M, Lawler J, DeSimone DW., Dev Dyn. April 1, 1998; 211 (4): 390-407.   


Cloning and characterization of cDNAs encoding the integrin alpha2 and alpha3 subunits from Xenopus laevis., Meng F, Whittaker CA, Ransom DG, DeSimone DW., Mech Dev. October 1, 1997; 67 (2): 141-55.   


ADAM 13: a novel ADAM expressed in somitic mesoderm and neural crest cells during Xenopus laevis development., Alfandari D, Wolfsberg TG, White JM, DeSimone DW., Dev Biol. February 15, 1997; 182 (2): 314-30.   


Integrin-dependent adhesive activity is spatially controlled by inductive signals at gastrulation., Ramos JW, Whittaker CA, DeSimone DW., Development. September 1, 1996; 122 (9): 2873-83.


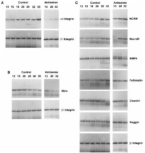
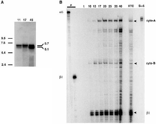
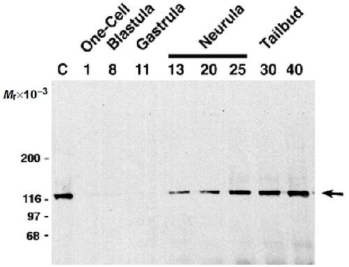
Integrin alpha 6 expression is required for early nervous system development in Xenopus laevis., Lallier TE, Whittaker CA, DeSimone DW., Development. August 1, 1996; 122 (8): 2539-54.   


Xenopus embryonic cell adhesion to fibronectin: position-specific activation of RGD/synergy site-dependent migratory behavior at gastrulation., Ramos JW, DeSimone DW., J Cell Biol. July 1, 1996; 134 (1): 227-40.


Molecular analysis and developmental expression of the focal adhesion kinase pp125FAK in Xenopus laevis., Hens MD, DeSimone DW., Dev Biol. August 1, 1995; 170 (2): 274-88.   


Integrin alpha v subunit is expressed on mesodermal cell surfaces during amphibian gastrulation., Alfandari D, Whittaker CA, DeSimone DW, Darribère T., Dev Biol. August 1, 1995; 170 (2): 249-61.


Integrin alpha 5 during early development of Xenopus laevis., Joos TO, Whittaker CA, Meng F, DeSimone DW, Gnau V, Hausen P., Mech Dev. April 1, 1995; 50 (2-3): 187-99.   


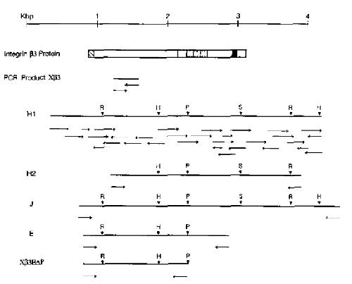
Integrin expression in early amphibian embryos: cDNA cloning and characterization of Xenopus beta 1, beta 2, beta 3, and beta 6 subunits., Ransom DG, Hens MD, DeSimone DW., Dev Biol. November 1, 1993; 160 (1): 265-75.   


Integrin alpha subunit mRNAs are differentially expressed in early Xenopus embryos., Whittaker CA, DeSimone DW., Development. April 1, 1993; 117 (4): 1239-49.   


Identification and characterization of thrombospondin-4, a new member of the thrombospondin gene family., Lawler J, Duquette M, Whittaker CA, Adams JC, McHenry K, DeSimone DW., J Cell Biol. February 1, 1993; 120 (4): 1059-67.   


Identification and characterization of alternatively spliced fibronectin mRNAs expressed in early Xenopus embryos., DeSimone DW, Norton PA, Hynes RO., Dev Biol. February 1, 1992; 149 (2): 357-69.


The Xenopus embryo as a model system for the study of cell-extracellular matrix interactions., DeSimone DW, Johnson KE., Methods Cell Biol. January 1, 1991; 36 527-39.


Xenopus laevis integrins. Structural conservation and evolutionary divergence of integrin beta subunits., DeSimone DW, Hynes RO., J Biol Chem. April 15, 1988; 263 (11): 5333-40.

???pagination.result.page??? 1